





所属成套资源:人教版数学七上期末提升训练专题 (2份,原卷版+解析版)
人教版数学七上期末提升训练专题01 有理数的分类、数轴、相反数及绝对值(知识大串讲)(2份,原卷版+解析版)
展开
这是一份人教版数学七上期末提升训练专题01 有理数的分类、数轴、相反数及绝对值(知识大串讲)(2份,原卷版+解析版),文件包含人教版数学七上期末提升训练专题01有理数的分类数轴相反数及绝对值知识大串讲原卷版doc、人教版数学七上期末提升训练专题01有理数的分类数轴相反数及绝对值知识大串讲解析版doc等2份试卷配套教学资源,其中试卷共22页, 欢迎下载使用。
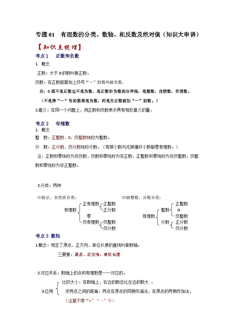
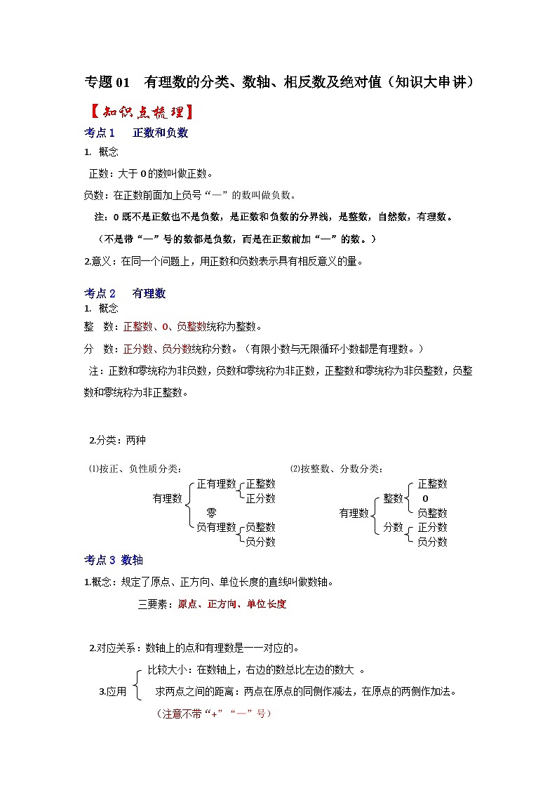
考点1 正数和负数
概念
正数:大于0的数叫做正数。
负数:在正数前面加上负号“—”的数叫做负数。
注:0既不是正数也不是负数,是正数和负数的分界线,是整数,自然数,有理数。
(不是带“—”号的数都是负数,而是在正数前加“—”的数。)
2.意义:在同一个问题上,用正数和负数表示具有相反意义的量。
考点2 有理数
概念
整 数:正整数、0、负整数统称为整数。
分 数:正分数、负分数统称分数。(有限小数与无限循环小数都是有理数。)
注:正数和零统称为非负数,负数和零统称为非正数,正整数和零统称为非负整数,负整数和零统称为非正整数。
2.分类:两种
⑴按正、负性质分类: ⑵按整数、分数分类:
正有理数 正整数 正整数
有理数 正分数 整数 0
零 有理数 负整数
负有理数 负整数 分数 正分数
负分数 负分数
考点3 数轴
1.概念:规定了原点、正方向、单位长度的直线叫做数轴。
三要素:原点、正方向、单位长度
2.对应关系:数轴上的点和有理数是一一对应的。
比较大小:在数轴上,右边的数总比左边的数大 。
3.应用 求两点之间的距离:两点在原点的同侧作减法,在原点的两侧作加法。
(注意不带“+”“—”号)
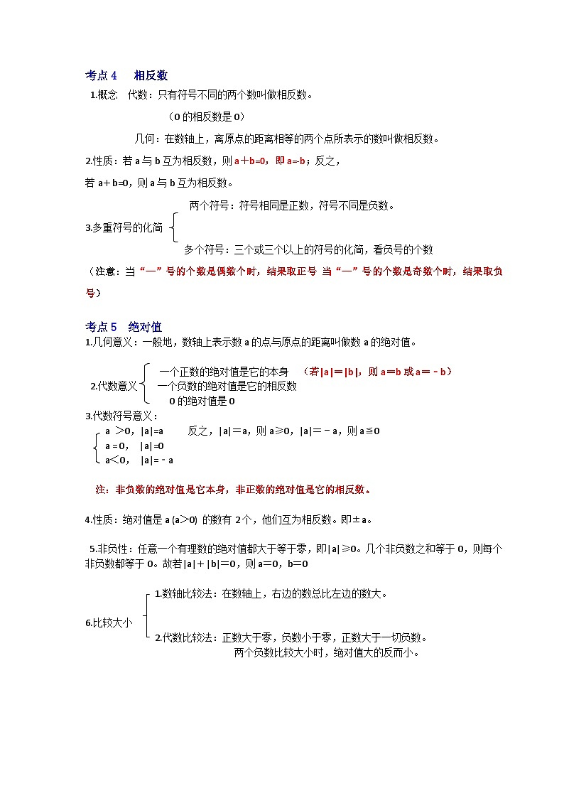
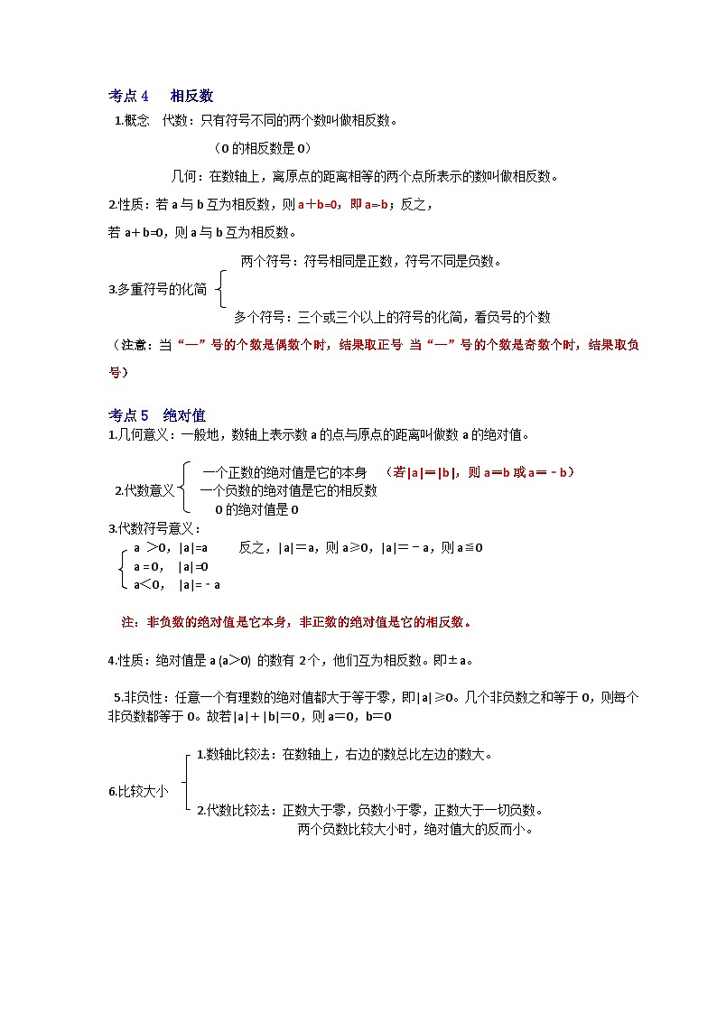
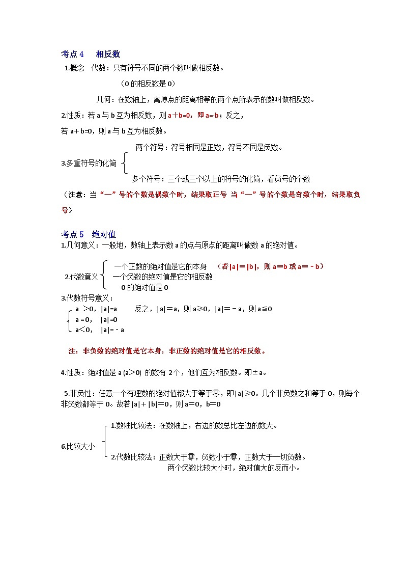
考点4 相反数
1.概念 代数:只有符号不同的两个数叫做相反数。
(0的相反数是0)
几何:在数轴上,离原点的距离相等的两个点所表示的数叫做相反数。
2.性质:若a与b互为相反数,则a+b=0,即a=-b;反之,
若a+b=0,则a与b互为相反数。
两个符号:符号相同是正数,符号不同是负数。
3.多重符号的化简
多个符号:三个或三个以上的符号的化简,看负号的个数
(注意:当“—”号的个数是偶数个时,结果取正号 当“—”号的个数是奇数个时,结果取负号)
考点5 绝对值
1.几何意义:一般地,数轴上表示数a的点与原点的距离叫做数a的绝对值。
一个正数的绝对值是它的本身 (若|a|=|b|,则a=b或a=﹣b)
2.代数意义 一个负数的绝对值是它的相反数
0的绝对值是0
3.代数符号意义:
a >0,|a|=a 反之,|a|=a,则a≥0,|a|=﹣a,则a≦0
a = 0, |a|=0
a<0, |a|=‐a
注:非负数的绝对值是它本身,非正数的绝对值是它的相反数。
4.性质:绝对值是a (a>0) 的数有2个,他们互为相反数。即±a。
5.非负性:任意一个有理数的绝对值都大于等于零,即|a|≥0。几个非负数之和等于0,则每个非负数都等于0。故若|a|+|b|=0,则a=0,b=0
1.数轴比较法:在数轴上,右边的数总比左边的数大。
6.比较大小
2.代数比较法:正数大于零,负数小于零,正数大于一切负数。
两个负数比较大小时,绝对值大的反而小。
【典例分析】
【考点1 正数和负数】
【典例1】(2022春•崇明区校级期中)如果规定收入为正,支出为负,收入3元记作3元,那么支出8元记作( )
A.5元B.﹣11元C.11元D.﹣8元
【答案】D
【解答】解:∵收入为正,支出为负,收入3元记作3元,
∴支出8元记作﹣8元,
故选:D.
【变式1-1】(2022春•信都区期中)如果支出30元记作﹣30元,那么收入100元记作( )
A.100元B.70元C.﹣100元D.﹣130元
【答案】A
【解答】解:如果支出30元记作﹣30元,那么收入100元记作100元.
故选:A.
【变式1-2】(2022春•龙凤区期中)在体育课的立定跳远测试中,以2.00m为标准,若小明跳出了2.35m,可记作+0.35m,则小亮跳出了1.85m,应记作( )
A.+0.15mB.﹣0.15mC.+0.35mD.﹣0.35m
【答案】B
【解答】解:1.85﹣2.00=﹣0.15(米),
故小亮跳出了1.85m,应记作﹣0.15m.
故选:B.
【变式1-3】(2021秋•开封期末)如图,检测排球的质量,其中质量超过标准的克数记为正数,不足的克数记为负数,下面已检测的四个排球中其中质量最接近标准的是( )
A.B.C.D.
【答案】A
【解答】解:排球质量接近标准代表与标准质量相差越小即绝对值越小,其中﹣0.6,+0.7,﹣2.5,﹣3.5最小的绝对值为﹣0.6.
故选:A.
【考点2 有理数】
【典例2】(2021秋•让胡路区校级期末)把下列各数填入相应的集合中:
+6,0.75,﹣3,0,﹣1.2,+8,,﹣,9%,π,﹣0.2020020002…(每相邻两个2之间0的个数逐次加1).
正分数集合:{ …};
正整数集合:{ …};
整数集合:{ …};
有理数集合:{ …}.
【解答】解:正分数集合:{0.75,,9%…};
正整数集合:{+6,+8…};
整数集合:{+6,﹣3,0,+8…};
有理数集合:{+6,0.75,﹣3,0,﹣1.2,+8,,﹣,9%…}.
故答案为:0.75,,9%;+6,+8;+6,﹣3,0,+8;+6,0.75,﹣3,0,﹣1.2,+8,,﹣,9%.
【变式2-1】(2021秋•台江区校级期末)在一组数3.14,0,﹣(﹣3),﹣π,,3.2121121112…,﹣5中,非负整数有( )个.
A.1B.2C.3D.4
【答案】B
【解答】解:在实数3.14,0,﹣(﹣3),﹣π,,3.2121121112…,﹣5中,非负整数有0,﹣(﹣3),共2个.
故选:B.
【变式2-2】(2022春•乐平市期中)在四个负数:﹣3,﹣1,﹣4,﹣6中,最小的是( )
A.﹣1B.﹣6C.﹣3D.﹣4
【答案】B
【解答】解:负数比较大小,绝对值大的反而小,
∵|﹣6|>|﹣4|>|﹣3|>|﹣1|,
∴﹣1>﹣3>﹣4>﹣6,
∴最小的负数是﹣6.
故选:B.
【考点3 数轴】
【典例3】(2021秋•唐县期末)如图是一些同学在作业中所画的数轴,其中,画图正确的是( )
A.
B.
C.
D.
【答案】B
【解答】解:A、刻度不均匀,故错误;
B、正确;
C、数据顺序不对,故错误;
D、没有正方向,故错误.
故选:B.
【变式3】(2022春•南岗区校级期中)一名同学画了四条数轴,只有一个正确,你认为正确的是( )
A.B.
C.D.
【答案】C
【解答】解:∵选项A该数轴没有单位长度,选项B中单位长度1,2,3顺序颠倒,选项D中1,﹣1位置颠倒∴
选项A、B、D不符合题意,
故选:C.
【典例4】(2021秋•鹿邑县期末)在数轴上,到表示﹣6的点的距离等于6个单位长度的点表示的数是( )
A.12B.﹣12C.0或﹣12D.﹣12或12
【答案】C
【解答】解:这个点所表示的数为x,则,
|x+6|=6,
解得x=0或x=﹣12,
故选:C.
【变式4-1】(2021秋•天津期末)在数轴上,A,B两点之间的距离是5,若点A表示的数是2,则点B表示的数是 .
【答案】﹣3或7
【解答】解:若点B在点A的左边,则点B表示的数是2﹣5=﹣3;
若点B在点A的右边,则点B表示的数是2+5=7;
故答案为﹣3或7.
【变式4-2】(2021秋•绵竹市期末)数轴上点A表示的数是﹣3,将点A在数轴上平移7个单位长度得到点B.则点B表示的数是( )
A.4B.﹣4或10C.﹣10D.4或﹣10
【答案】D
【解答】解:点A表示的数是﹣3,左移7个单位,得﹣3﹣7=﹣10,
点A表示的数是﹣3,右移7个单位,得﹣3+7=4.
所以点B表示的数是4或﹣10.
故选:D.
【典例5】(2022春•郧阳区期中)如图所示,直径为单位1的圆从表示﹣1的点沿着数轴无滑动的向右滚动一周到达A点,则A点表示的数是 .
【答案】π﹣1
【解答】解:由直径为单位1的圆从数轴上表示﹣1的点沿着数轴无滑动的向右滚动一周到达A点,
得:A点与﹣1之间的距离是π.
由两点间的距离是大数减小数,
得:A点表示的数是π﹣1,
故答案为:π﹣1.
【变式5-1】(2022春•长丰县期末)如图,圆的直径为1个单位长度,该圆上的点A与数轴上表示1的点重合,将该圆沿数轴向左滚动1周,点A到达A′的位置,则点A′表示的数是( )
A.π﹣1B.﹣π+1C.﹣π﹣1D.π﹣1或﹣π﹣1
【答案】B
【解答】解:∵圆的直径为1个单位长度,
∴此圆的周长=π,
∴当圆向左滚动时点A′表示的数是﹣π+1;
故选:B
【变式5-2】(2022春•洛阳期中)如图,圆的直径为1个单位长度,该圆上的点A与数轴上表示﹣1的点重合.将圆沿数轴滚动1周,点A到达点B的位置,则点B表示的数是( )
A.π﹣1B.﹣π﹣1C.﹣π+1D.π﹣1或﹣π﹣1
【答案】D
【解答】解:∵圆的直径为1个单位长度,
∴该圆的周长为π,
∴当圆沿数轴向左滚动1周时,点A′表示的数是﹣π﹣1;
将圆沿数轴向右滚动1周时,点A′表示的数是π﹣1.
故选:D.
【考点4 相反数】
【典例6】(2022春•南岗区校级期中)下列各对数中,互为相反数的是( )
A.﹣(﹣2)和2B.4和﹣(+4)C.和﹣3D.5和|﹣5|
【答案】B
【解答】解:﹣(﹣2)=2,A不符合题意;
4与﹣(+4)互为相反数,B符合题意;
和﹣3不互为相反数,C不符合题意;
5=|﹣5|,不互为相反数,D不符合题意.
故选:B.
【变式6-1】(2022春•宁远县期中)的相反数是( )
A.2022B.﹣2022C.D.
【答案】C
【解答】解:的相反数是.
故选:C.
【变式6-2】(2020秋•肃州区期末)﹣(+2)的相反数是( )
A.2B.C.﹣D.﹣2
【答案】A
【解答】解:﹣(+2)=﹣2,﹣2的相反数是2.
故选:A.
【变式6-3】(2022•鼓楼区校级二模)π﹣1的相反数是 .
【答案】1﹣π
【解答】解:﹣(π﹣1)=1﹣π,
故答案为:1﹣π.
【典例7】(2021秋•闽侯县期中)当x= 时,1﹣2x与x互为相反数.
【答案】1
【解答】解:∵1﹣2x与x互为相反数,
∴1﹣2x+x=0,
解得x=1.
故答案为:1.
【变式7】(2021秋•吉林期中)若a、b互为相反数,则a+(b﹣4)的值为 .
【答案】﹣4
【解答】解:由题意得:a+b=0.
∴a+(b﹣4)=a+b﹣4=0﹣4=﹣4.
故答案为:﹣4.
【考点5 绝对值】
【典例8】(2022春•仓山区校级期中)|﹣2022|的值( )
A.B.2022C.D.﹣2022
【答案】B
【解答】解:|2022|=2022.
故选:B.
【变式8-1】(2022春•河源期中)若|x|=﹣x,则x一定是( )
A.零B.负数C.非负数D.负数或零
【答案】D
【解答】解:如果|x|=﹣x,那么x一定是负数或0.
故选:D.
【变式8-2】(2022春•海淀区校级期中)﹣5的绝对值是( )
A.5B.﹣5C.D.﹣
【答案】A
【解答】解:根据负数的绝对值等于它的相反数,得|﹣5|=5.
故选:A.
【典例9】(2022春•普陀区校级期中)若|a|=2,|b|=6,a>0>b,则a+b= .
【答案】﹣4
【解答】解:∵|a|=2,|b|=6,a>0>b,
∴a=2,b=﹣6,
∴a+b=2﹣6=﹣4.
故答案为:﹣4.
【变式9-1】(2021秋•思明区校级期末)若|x|=5,|y|=2且x<0,y>0,则x+y=( )
A.7B.﹣7C.3D.﹣3
【答案】D
【解答】解:∵|x|=5,|y|=2,
∴x=±5,y=±2,
∵x<0,y>0,
∴x=﹣5,y=2,
∴x+y=﹣3.
故选:D.
【变式9-2】(2021秋•陇县期末)已知|x|=4,|y|=5且x>y,则2x﹣y的值为( )
A.﹣13B.+13C.﹣3或+13D.+3或﹣13
【答案】C
【解答】解:∵|x|=4,|y|=5且x>y
∴y必小于0,y=﹣5.
当x=4或﹣4时,均大于y.
所以当x=4时,y=﹣5,代入2x﹣y=2×4+5=13.
当x=﹣4时,y=﹣5,代入2x﹣y=2×(﹣4)+5=﹣3.
所以2x﹣y=﹣3或+13.
故选:C.
【典例10】(2021秋•河东区校级期末)若ab≠0,那么+的取值不可能是( )
A.﹣2B.0C.1D.2
【答案】C
【解答】解:∵ab≠0,
∴有四种情况:①a>0,b>0,②a<0,b<0,③a>0,b<0,④a<0,b>0;
①当a>0,b>0时,
+=1+1=2;
②当a<0,b<0时,
+=﹣1﹣1=﹣2;
③当a>0,b<0时,
+=1﹣1=0;
④当a<0,b>0时,
+=﹣1+1=0;
综上所述,+的值为:±2或0.
故选:C.
【变式10】(2022春•东乡区期中)如果a•b<0,那么= .
【答案】﹣1
【解答】解:∵a•b<0,
∴|a|和|b|必有一个是它本身,一个是它的相反数,|ab|是它的相反数,
∴=1﹣1﹣1=﹣1;或=﹣1+1﹣1=﹣1.
故答案为:﹣1.
【典例11】(2021秋•九龙县期末)有理数a、b、c在数轴上的位置如图:
(1)判断正负,用“>”或“<”填空:b﹣c 0,b﹣a 0,c﹣a 0.
(2)化简:|b﹣c|+|b﹣a|﹣|c﹣a|.
【解答】解:(1)观察数轴可知:a<0<b<c,
∴b﹣c<0,b﹣a>0,c﹣a>0.
故答案为:<;>;>.
(2)∵b﹣c<0,b﹣a>0,c﹣a>0,
∴|b﹣c|+|b﹣a|﹣|c﹣a|=c﹣b+b﹣a﹣c+a=0.
【变式11-1】(2022春•宾阳县期中)已知a,b两数在数轴上的位置如图所示,则化简代数式|a+b|﹣|a﹣1|﹣|b﹣2|的结果是( )
A.1B.2b﹣1C.2a﹣3D.﹣1
【答案】B
【解答】解:由数轴可知:a>0,b<0,且|a|>|b|,
∴a+b>0,a﹣1>0,b﹣2<0,
∴原式=a+b﹣(a﹣1)+(b﹣2)=a+b﹣a+1+b﹣2=2b﹣1,
故选:B.
【变式11-2】(2021秋•唐山期末)有理数a、b、c在数轴上的位置如图,
(1)判断正负,用“>”或“<”填空:c﹣b 0,a+b 0,a﹣c 0.
(2)化简:|c﹣b|+|a+b|﹣2|a﹣c|.
【解答】解:(1)由图可知,a<0,b>0,c>0,且|b|<|a|<|c|,
c﹣b>0,a+b<0,a﹣c<0;
故答案为:>,<,<;
(2)原式=c﹣b+[﹣(a+b)]﹣[﹣2(a﹣c)]
=c﹣b﹣a﹣b+2a﹣2c
=a﹣2b﹣c.
【考点6有理数的大小比较】
【典例12】(2022春•普陀区校级期中)比较大小:﹣ ﹣(填“<”或“>”或“=”).
【答案】>
【解答】解:|﹣|==3,|﹣|==3,
∵3<3,
∴﹣>﹣.
故答案为:>.
【变式12-1】(2022春•杨浦区校级期中)比较大小:﹣|﹣| ﹣(﹣5.25).(用“>”或“<”填空)
【答案】<
【解答】解:∵﹣|﹣|=﹣,﹣(﹣5.25)=5.25,
∴﹣<5.25,
即:﹣|﹣|<﹣(﹣5.25),
故答案为:<.
【变式12-2】(2021秋•铜梁区校级期末)若0<m<1,m、m2、的大小关系是( )
A.m<m2<B.m2<m<C.<m<m2D.<m2<m
【答案】B
【解答】解:当m=时,m2=,=2,
所以m2<m<.
故选:B.
【变式12-3】(2022春•道外区期末)如图,数轴上A、B两点所表示的两个数分别是m、n,把m、n、﹣m、﹣n按从小到大顺序排列,排列正确的是( )
A.﹣m<﹣n<m<nB.m<n<﹣m<﹣nC.m<﹣n<﹣m<nD.m<﹣n<n<﹣m
【答案】D
【解答】解:∵m<0<n,且|m|>n,
∴﹣m>n,﹣n>m,
∴m、n、﹣m、﹣n的大小关系为m<﹣n<n<﹣m.
故选:D.
相关试卷
这是一份人教版数学七上期末提升训练专题05 有理数的乘方(知识大串讲)(2份,原卷版+解析版),文件包含人教版数学七上期末提升训练专题05有理数的乘方知识大串讲原卷版doc、人教版数学七上期末提升训练专题05有理数的乘方知识大串讲解析版doc等2份试卷配套教学资源,其中试卷共16页, 欢迎下载使用。
这是一份人教版数学七上期末提升训练专题03 有理数的加减法(知识大串讲)(2份,原卷版+解析版),文件包含人教版数学七上期末提升训练专题03有理数的加减法知识大串讲原卷版doc、人教版数学七上期末提升训练专题03有理数的加减法知识大串讲解析版doc等2份试卷配套教学资源,其中试卷共21页, 欢迎下载使用。
这是一份人教版数学七上期末提升训练专题01 有理数分类、数轴、相反数及绝对值(专题测试)(2份,原卷版+解析版),文件包含人教版数学七上期末提升训练专题01有理数分类数轴相反数及绝对值专题测试原卷版doc、人教版数学七上期末提升训练专题01有理数分类数轴相反数及绝对值专题测试解析版doc等2份试卷配套教学资源,其中试卷共16页, 欢迎下载使用。