所属成套资源:【备战2025】2024年高考生物真题和模拟题分类汇编(全国通用)
专题08 遗传规律和应用-【真题汇编】2024年高考生物真题和模拟题分类汇编
展开
这是一份专题08 遗传规律和应用-【真题汇编】2024年高考生物真题和模拟题分类汇编,文件包含专题08遗传规律和应用-真题汇编2024年高考生物真题和模拟题分类汇编教师卷docx、专题08遗传规律和应用-真题汇编2024年高考生物真题和模拟题分类汇编学生卷docx等2份试卷配套教学资源,其中试卷共63页, 欢迎下载使用。
一、高考真题汇编的意义。1、增强高考考生的复习动力和信心;2、提高高考考生的复习效率;3、加深考生对知识点的理解和掌握。
二、高考真题汇编的内容。1、高考试题收录,涵盖了考试的各个学科;2、答案解析,加深知识点理解和掌握;3、复习指导,提高复习效率。
三、高考真题汇编的重要性。高考真题汇编不仅可以提高考生的复习动力和信心,增强考生的复习效率,而且还可以加深考生对知识点的理解和掌握,使考生更好地把握考试方向,为高考复习提供了有力的支持。
专题08 遗传规律和应用
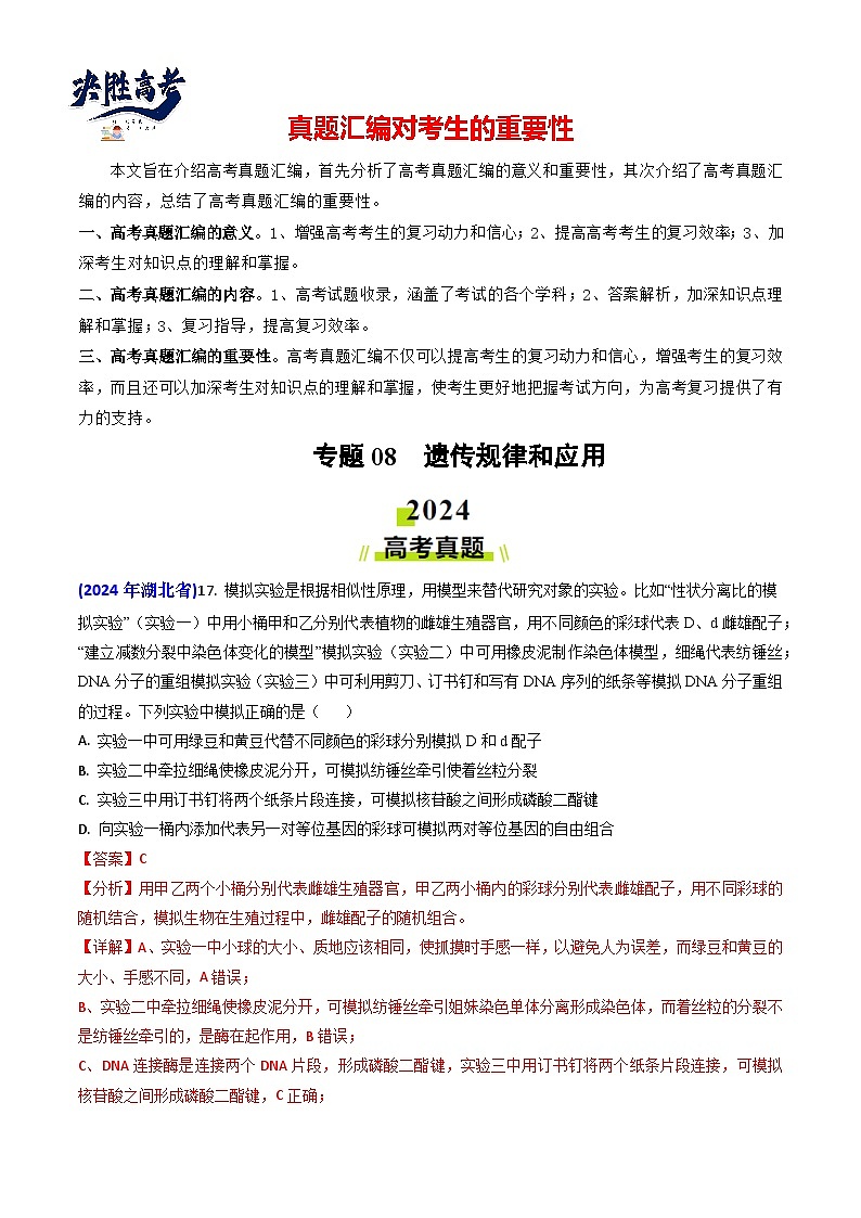
(2024年湖北省)17. 模拟实验是根据相似性原理,用模型来替代研究对象的实验。比如“性状分离比的模拟实验”(实验一)中用小桶甲和乙分别代表植物的雌雄生殖器官,用不同颜色的彩球代表D、d雌雄配子;“建立减数分裂中染色体变化的模型”模拟实验(实验二)中可用橡皮泥制作染色体模型,细绳代表纺锤丝;DNA分子的重组模拟实验(实验三)中可利用剪刀、订书钉和写有DNA序列的纸条等模拟DNA分子重组的过程。下列实验中模拟正确的是( )
A. 实验一中可用绿豆和黄豆代替不同颜色的彩球分别模拟D和d配子
B. 实验二中牵拉细绳使橡皮泥分开,可模拟纺锤丝牵引使着丝粒分裂
C. 实验三中用订书钉将两个纸条片段连接,可模拟核苷酸之间形成磷酸二酯键
D. 向实验一桶内添加代表另一对等位基因的彩球可模拟两对等位基因的自由组合
(2024年1月浙江省)14. 某昆虫的性别决定方式为XY 型,张翅(A)对正常翅(a)是显性,位于常染色体;红眼(B)对白眼(b)是显性,位于 X 染色体。从白眼正常翅群体中筛选到一只雌性的白眼张翅突变体,假设个体生殖力及存活率相同,将此突变体与红眼正常翅杂交,子一代群体中有张翅和正常翅且比例相等,若子一代随机交配获得子二代,子二代中出现红眼正常翅的概率为( )
A. 9/32B. 9/16C. 2/9D. 1/9
(2024年湖北省)18. 不同品种烟草在受到烟草花叶病毒(TMV)侵染后症状不同。研究者发现品种甲受TMV侵染后表现为无症状(非敏感型),而品种乙则表现为感病(敏感型)。甲与乙杂交,F1均为敏感型;F1与甲回交所得的子代中,敏感型与非敏感型植株之比为3∶1。对决定该性状的N基因测序发现,甲的N基因相较于乙的缺失了2个碱基对。下列叙述正确的是( )
A. 该相对性状由一对等位基因控制
B. F1自交所得的F2中敏感型和非敏感型的植株之比为13∶3
C. 发生在N基因上的2个碱基对的缺失不影响该基因表达产物的功能
D. 用DNA酶处理该病毒的遗传物质,然后导入到正常乙植株中,该植株表现为感病
(2024年1月浙江省)23. 小鼠毛囊中表达F蛋白。为研究F蛋白在毛发生长中的作用,利用基因工程技术获得了F基因敲除的突变型纯合体小鼠,简称f小鼠,突变基因用f表示。f小鼠皮毛比野生型小鼠长50%,表现出毛绒绒的样子,其它表型正常。(注:野生型基因用++表示;f杂合子基因型用+f表示)
回答下列问题:
(1)F基因敲除方案如图甲。在F基因的编码区插入了一个DNA片段P,引起F基因产生______,导致mRNA提前出现终止密码子,使得合成的蛋白质因为缺失了______而丧失活性。要达到此目的,还可以对该基因的特定碱基进行______和______。
(2)从野生型、f杂合子和f小鼠组织中分别提取DNA,用限制酶HindⅢ酶切,进行琼脂糖电泳,用DNA探针检测。探针的结合位置如图甲,检测结果如图乙,则f小鼠和f杂合子对应的DNA片段分别位于第______泳道和第______泳道。
(3)g小鼠是长毛隐性突变体(gg),表型与f小鼠相同。f基因和g基因位于同一条常染色体上。f杂合子小鼠与g小鼠杂交,若杂交结果是______,则g和f是非等位基因;若杂交结果是______,则g和f是等位基因。(注:不考虑交叉互换;野生型基因用++表示;g杂合子基因型用+g表示)
(4)确定g和f为等位基因后,为进一步鉴定g基因,分别提取野生型(++)、g杂合子(+g)和g小鼠(gg)的mRNA,反转录为cDNA后用(2)小题同样的DNA探针和方法检测,结果如图丙。g小鼠泳道没有条带的原因是______。组织学检查发现野生型和g杂合子表达F蛋白,g小鼠不表达F蛋白,因此推测F蛋白具有的作用______。
(河南省2024)5. 某种二倍体植物的P1和P2植株杂交得F1,F1自交得F2。对个体的DNA进行PCR检测,产物的电泳结果如图所示,其中①~⑧为部分F2个体,上部2条带是一对等位基因的扩增产物,下部2条带是另一对等位基因的扩增产物,这2对等位基因位于非同源染色体上。下列叙述错误的是( )
A. ①②个体均为杂合体,F2中③所占的比例大于⑤
B. 还有一种F2个体的PCR产物电泳结果有3条带
C. ③和⑦杂交子代的PCR产物电泳结果与②⑧电泳结果相同
D. ①自交子代的PCR产物电泳结果与④电泳结果相同的占
(河南省2024)10. 某种瓜的性型(雌性株/普通株)和瓜刺(黑刺/白刺)各由1对等位基因控制。雌性株开雌花,经人工诱雄处理可开雄花,能自交;普通株既开雌花又开雄花。回答下列问题。
(1)黑刺普通株和白刺雌性株杂交得,根据的性状不能判断瓜刺性状的显隐性,则瓜刺的表现型及分离比是________。若要判断瓜刺的显隐性,从亲本或中选择材料进行的实验及判断依据是_____。
(2)王同学将黑刺雌性株和白刺普通株杂交,均为黑刺雌性株,经诱雄处理后自交得,能够验证“这2对等位基因不位于1对同源染色体上”这一结论的实验结果是________。
(3)白刺瓜受消费者青睐,雌性株的产量高。在王同学实验所得杂交子代中,筛选出白刺雌性株纯合体的杂交实验思路是________。
(2024年山东省)8. 如图为人类某单基因遗传病的系谱图。不考虑X、Y染色体同源区段和突变,下列推断错误的是( )
A. 该致病基因不位于Y染色体上
B. 若Ⅱ-1不携带该致病基因,则Ⅱ-2一定为杂合子
C. 若Ⅲ-5正常,则Ⅱ-2一定患病
D. 若Ⅱ-2正常,则据Ⅲ-2是否患病可确定该病遗传方式
(2024年山东省)17. 果蝇的直翅、弯翅受Ⅳ号常染色体上的等位基因A、a控制。现有甲、乙2只都只含7条染色体的直翅雄果蝇,产生原因都是Ⅳ号常染色体中的1条移接到某条非同源染色体末端,且移接的Ⅳ号常染色体着丝粒丢失。为探究Ⅳ号常染色体移接情况,进行了如表所示的杂交实验。已知甲、乙在减数分裂时,未移接的Ⅳ号常染色体随机移向一极;配子和个体的存活力都正常。不考虑其他突变和染色体互换,下列推断正确的是( )
A. ①中亲本雌果蝇的基因型一定为Aa
B. ②中亲本雌果蝇的基因型一定为aa
C. 甲中含基因A的1条染色体一定移接到X染色体末端
D. 乙中含基因A的1条染色体一定移接到X染色体末端
(2024年山东省)22. 某二倍体两性花植物的花色、茎高和籽粒颜色3种性状的遗传只涉及2对等位基因,且每种性状只由1对等位基因控制,其中控制籽粒颜色的等位基因为D、d;叶边缘的光滑形和锯齿形是由2对等位基因A、a和B、b控制的1对相对性状,且只要有1对隐性纯合基因,叶边缘就表现为锯齿形。为研究上述性状的遗传特性,进行了如表所示的杂交实验。另外,拟用乙组F1自交获得的F2中所有锯齿叶绿粒植株的叶片为材料,通过PCR检测每株个体中控制这2种性状的所有等位基因,以辅助确定这些基因在染色体上的相对位置关系。预期对被检测群体中所有个体按PCR产物的电泳条带组成(即基因型)相同的原则归类后,该群体电泳图谱只有类型Ⅰ或类型Ⅱ,如图所示,其中条带③和④分别代表基因a和d。已知各基因的PCR产物通过电泳均可区分,各相对性状呈完全显隐性关系,不考虑突变和染色体互换。
(1)据表分析,由同一对等位基因控制的2种性状是______,判断依据是______。
(2)据表分析,甲组F1随机交配,若子代中高茎植株占比为______,则能确定甲组中涉及的2对等位基因独立遗传。
(3)图中条带②代表的基因是______;乙组中锯齿叶黄粒亲本的基因型为______。若电泳图谱为类型Ⅰ,则被检测群体在F2中占比为______。
(4)若电泳图谱为类型Ⅱ,只根据该结果还不能确定控制叶边缘形状和籽粒颜色的等位基因在染色体上的相对位置关系,需辅以对F2进行调查。已知调查时正值F2的花期,调查思路:______;预期调查结果并得出结论:______。(要求:仅根据表型预期调查结果,并简要描述结论)
(2024年高考全国甲卷)6. 果蝇翅型、体色和眼色性状各由1对独立遗传的等位基因控制,其中弯翅、黄体和紫眼均为隐性性状,控制灰体、黄体性状的基因位于X染色体上。某小组以纯合体雌蝇和常染色体基因纯合的雄蝇为亲本杂交得F1,F1相互交配得F2。在翅型、体色和眼色性状中,F2的性状分离比不符合9∶3∶3∶1的亲本组合是( )
A. 直翅黄体♀×弯翅灰体♂B. 直翅灰体♀×弯翅黄体♂
C. 弯翅红眼♀×直翅紫眼♂D. 灰体紫眼♀×黄体红眼♂
(2024年高考全国甲卷)10. 袁隆平研究杂交水稻,对粮食生产具有突出贡献。回答下列问题。
(1)用性状优良的水稻纯合体(甲)给某雄性不育水稻植株授粉,杂交子一代均表现雄性不育;杂交子一代与甲回交(回交是杂交后代与两个亲本之一再次交配),子代均表现雄性不育;连续回交获得性状优良的雄性不育品系(乙)。由此推测控制雄性不育的基因(A)位于________________(填“细胞质”或“细胞核”)。
(2)将另一性状优良的水稻纯合体(丙)与乙杂交,F1均表现雄性可育,且长势与产量优势明显,F1即为优良的杂交水稻。丙的细胞核基因R的表达产物能够抑制基因A的表达。基因R表达过程中,以mRNA为模板翻译产生多肽链的细胞器是________。F1自交子代中雄性可育株与雄性不育株的数量比为________________。
(3)以丙为父本与甲杂交(正交)得F1,F1自交得F2,则F2中与育性有关的表现型有________种。反交结果与正交结果不同,反交的F2中与育性有关的基因型有________种。
(2024年安徽省)12. 某种昆虫的颜色由常染色体上的一对等位基因控制,雌虫有黄色和白色两种表型,雄虫只有黄色,控制白色的基因在雄虫中不表达,各类型个体的生存和繁殖力相同。随机选取一只白色雌虫与一只黄色雄虫交配,F1雌性全为白色,雄性全为黄色。继续让F1自由交配,理论上F2雌性中白色个体的比例不可能是( )
A. 1/2B. 3/4C. 15/16D. 1
(2024年安徽省)19. 一个具有甲、乙两种单基因遗传病的家族系谱图如下。甲病是某种家族遗传性肿瘤,由等位基因A/a 控制;乙病是苯丙酮尿症,因缺乏苯丙氨酸羟化酶所致,由等位基因 B/b 控制,两对基因独立遗传。
回答下列问题。
(1)据图可知,两种遗传病的遗传方式为:甲病_________;乙病_________。推测Ⅱ-2的基因型是____________。
(2)我国科学家研究发现,怀孕母体的血液中有少量来自胎儿的游离DNA,提取母亲血液中的DNA,采用PCR方法可以检测胎儿的基因状况,进行遗传病诊断。该技术的优点是_____________ (答出2点即可)。
(3)科研人员对该家系成员的两个基因进行了PCR扩增,部分成员扩增产物凝胶电泳图如下。据图分析,乙病是由于正常基因发生了碱基_____________所致。假设在正常人群中乙病携带者的概率为 1/75,若Ⅲ-5与一个无亲缘关系的正常男子婚配,生育患病孩子的概率为________;若Ⅲ-5和Ⅲ-3婚配,生育患病孩子的概率是前一种婚配的_____倍。因此,避免近亲结婚可以有效降低遗传病的发病风险。
(4)近年来,反义RNA药物已被用于疾病治疗。该类药物是一种短片段RNA,递送到细胞中,能与目标基因的 mRNA 互补结合形成部分双链,影响蛋白质翻译,最终达到治疗目的。上述家系中,选择______________基因作为目标,有望达到治疗目的。
(甘肃省2024)20. 自然群体中太阳鹦鹉的眼色为棕色,现于饲养群体中获得了甲和乙两个红眼纯系。为了确定眼色变异的遗传方式,某课题组选取甲和乙品系的太阳鹦鹉做正反交实验,F1雌雄个体间相互交配,F2的表型及比值如下表。回答下列问题(要求基因符号依次使用A/a,B/b)
(1)太阳鹦鹉的眼色至少由两对基因控制,判断的依据为______;其中一对基因位于z染色体上,判断依据为______。
(2)正交的父本基因型为______,F1基因型及表型为______。
(3)反交的母本基因型为______,F1基因型及表型为______。
(4)下图为太阳鹦鹉眼色素合成的可能途径,写出控制酶合成的基因和色素的颜色_____。
(2024年广东省)18. 遗传性牙龈纤维瘤病(HGF)是一种罕见的口腔遗传病,严重影响咀嚼、语音、美观及心理健康。2022年,我国科学家对某一典型的HGF家系(如图)进行了研究,发现ZNF862基因突变导致HGF发生。
回答下列问题:
(1)据图分析,HGF最可能的遗传方式是_________。假设该致病基因的频率为p,根据最可能的遗传方式,Ⅳ2生育一个患病子代的概率为_______(列出算式即可)。
(2)为探究ZNF862 基因的功能,以正常人牙龈成纤维细胞为材料设计实验,简要写出设计思路:_______。为从个体水平验证ZNF862基因突变导致HGF,可制备携带该突变的转基因小鼠,然后比较______的差异。
(3)针对HGF这类遗传病,通过体细胞基因组编辑等技术可能达到治疗的目的。是否也可以通过对人类生殖细胞或胚胎进行基因组编辑来防治遗传病?作出判断并说明理由________。
(2024年吉林省)20. 位于同源染色体上的短串联重复序列(STR)具有丰富的多态性。跟踪STR的亲本来源可用于亲缘关系鉴定。分析下图家系中常染色体上的STR(D18S51)和X染色体上的STR(DXS10134,Y染色体上没有)的传递,不考虑突变,下列叙述正确的是( )
A. Ⅲ-1与Ⅱ-1得到Ⅰ代同一个体的同一个D18S51的概率为1/2
B. Ⅲ-1与Ⅱ-1得到Ⅰ代同一个体的同一个DXS10134的概率为3/4
C. Ⅲ-1与Ⅱ-4得到Ⅰ代同一个体的同一个D18S51的概率为1/4
D. Ⅲ-1与Ⅱ-4得到Ⅰ代同一个体的同一个DXS10134的概率为0
(2024年吉林省)24. 作物在成熟期叶片枯黄,若延长绿色状态将有助于提高产量。某小麦野生型在成熟期叶片正常枯黄(熟黄),其单基因突变纯合子ml在成熟期叶片保持绿色的时间延长(持绿)。回答下列问题。
(1)将ml与野生型杂交得到F1,表型为______(填“熟黄”或“持绿”),则此突变为隐性突变(A1基因突变为al基因)。推测A1基因控制小麦熟黄,将A1基因转入______个体中表达,观察获得的植株表型可验证此推测。
(2)突变体m2与ml表型相同,是A2基因突变为a2基因的隐性纯合子,A2基因与A1基因是非等位的同源基因,序列相同。A1、A2、a1和a2基因转录的模板链简要信息如图1。据图1可知,与野生型基因相比,a1基因发生了______,a2基因发生了______,使合成的mRNA都提前出现了______,翻译出的多肽链长度变______,导致蛋白质的空间结构改变,活性丧失。A1(A2)基因编码A酶,图2为检测野生型和两个突变体叶片中A酶的酶活性结果,其中______号株系为野生型的数据。
(3)A1和A2基因位于非同源染色体上,ml的基因型为______,m2的基因型为______。若将ml与m2杂交得到F1,F1自交得到F2,F2中自交后代不发生性状分离个体的比例为______。
(2024年湖北省)22. 某种由单基因控制的常染色体显性遗传病(S病)患者表现为行走不稳、眼球震颤,多在成年发病。甲乙两人均出现这些症状。遗传咨询发现,甲的家系不符合S病遗传系谱图的特征,而乙的家系符合。经检查确诊,甲不是S病患者,而乙是。回答下列问题:
(1)遗传咨询中医生初步判断甲可能不是S病患者,而乙可能是该病患者,主要依据是________(填序号)。
①血型 ②家族病史 ③B超检测结果
(2)系谱图分析是遗传疾病诊断和优生的重要依据。下列单基因遗传病系谱图中,一定不属于S病的是________(填序号),判断理由是________;一定属于常染色体显性遗传病的系谱图是________(填序号)。
(3)提取患者乙及其亲属的DNA,对该病相关基因进行检测,电泳结果如下图(1是乙,2、3、4均为乙的亲属)。根据该电泳图________(填“能”或“不能”)确定2号和4号个体携带了致病基因,理由是________。
(4)《“健康中国2030”规划纲要》指出,孕前干预是出生缺陷防治体系的重要环节。单基因控制的常染色体显性遗传病患者也有可能产生不含致病基因的健康配子,再通过基因诊断和试管婴儿等技术,生育健康小孩。该类型疾病女性患者有可能产生不含致病基因的卵细胞,请从减数分裂的角度分析,其原因是_______。
(2024年4月浙江省稽阳联谊学校高三联考生物选考试题卷)1. 玉米是我国重要的农作物,研究种子发育的机理对培育高产优质的玉米新品种具有重要作用。
(1)玉米果穗上的每一个籽粒都是受精后发育而来。我国科学家发现了甲品系玉米,其自交后的果穗上出现严重干瘪且无发芽能力的籽粒,这种异常籽粒约占1/4,这种现象称为________。若上述果穗上的正常籽粒均发育为植株,自交后,有些植株果穗上有约 1/4干瘪籽粒,这些植株所占比例约为________。
(2)为阐明籽粒干瘪性状的遗传基础,研究者克隆出候选基因A/a。将A基因导入到甲品系中,获得了转入单个A基因的转基因玉米。假定转入的A基因已插入a基因所在染色体的非同源染色体上,则转入的A基因与原a基因的遗传遵循________定律。请设计两种交配实验方案并预期结果以证实“A基因突变是导致籽粒干瘪的原因”。
①实验方案1:转基因玉米×甲品系;预期结果________。
②实验方案2:________; 预期结果________。
(3)现已确认A基因突变是导致籽粒干瘪的原因,序列分析发现a基因是A基因中插入了一段DNA(见图1),使A基因功能丧失,打乱了编码淀粉分支酶的基因,使A基因功能丧失,该实例反映了基因表达产物与性状的关系:________。甲品系果穗上的正常籽粒发芽后,取其植株叶片,用图1中的引物1、2进行PCR扩增,若出现目标扩增条带则可知相应植株的基因型为________。
(4)为确定A基因在玉米染色体上的位置,借助位置已知的M/m基因进行分析。用基因型为mm且籽粒正常的纯合子P与基因型为MM的甲品系杂交得F1, F1自交得F2。用M、m基因的特异性引物,对F1植株果穗上干瘪籽粒(F2)胚组织的DNA进行PCR 扩增, 扩增结果有1、2、3三种类型, 如图2所示。
统计干瘪籽粒(F2)的数量,发现类型1最多、类型 2较少、类型3极少。依据上述统计结果分析,基因A、a与M、m的位置关系是________。类型3的基因型为________,产生类型3过程中最可能发生的变异类型为________。
(浙江省三校普通高校招生高(选)考科目模拟考试生物试题)2. 图1表示基因型为AaXBXb的生物体某个细胞的分裂过程中某种物质或结构数量变化的相关模式图,图2表示图1过程某些时期细胞内染色体、染色单体和核DNA的数量关系。下列相关叙述正确的是( )
A. 图1还可表示细胞内染色体组数在细胞分裂不同时期的变化
B. 图1的CD段对应图2的I时期,图2的Ⅱ时期对应图1的AB、EG、HI段
C. 若该细胞核DNA双链均被32P标记,在普通培养基中完成减数分裂后,至少3个子细胞带标记
D. 该细胞经历图1过程最终形成一个aXBXb的子细胞,则其他的子细胞基因型可能有4种
(浙江省三校普通高校招生高(选)考科目模拟考试生物试题)3. 二倍体生物体细胞中某对同源染色体多了一条的个体,称为三体(2n+1,配子育性及结实率与二倍体相同)。科学家利用人工构建的一系列增加了不同染色体的野生型纯合水稻三体,分别与野生型水稻的隐性突变体(2n=24)杂交,获得F1,F1植株单独种植,自交得到F2,分别统计各自F2的表现型和比例,可以判断突变基因在染色体上的位置。下列说法错误的是( )
A. 减数分裂过程中,某对同源染色体未分离移向同一极,可能会导致子代中出现三体
B. 需构建12种野生型水稻三体,分别与隐性突变体杂交才能确定突变基因的位置
C. 若某F1植株子代中野生型与突变型的比例为35:1,说明突变基因位于该三体所在的染色体上
D. 若某F1植株子代中野生型与突变型的比例为5:1,则突变基因位于该三体所在的染色体上
(2024届江西省部分学校高三下学期5月第一次适应性考试大联考生物)4. S基因是位于Y染色体上决定雄性性别的基因。X染色体上一般不含有S基因,但Y染色体上带有S基因的染色体片段可转移至X染色体上,含S基因的受精卵均发育为雄性,不含S基因的均发育为雌性。让某Y染色体上的S基因转移至X染色体上的雄性个体(XY)与某雌性个体杂交,子代(数量足够多,且不含X染色体的个体不能存活)雌、雄个体的比例可能是( )
A. 1:1B. 1:2C. 2:1D. 3:1
(2024届江西省部分学校高三下学期5月统一调研测试生物试题)5. A基因表达的A蛋白与B基因表达的B蛋白与某种自花传粉植物的果实的甜与不甜有关(a基因和b基因不表达A蛋白和B蛋白)。现有甲、乙、丙三个纯合品系,其中甲为不甜植株,乙、丙为甜植株,实验人员用甲、乙、丙三个品系进行杂交得到F1,F1自交得到F2。杂交组合①为甲×乙、杂交组合②为甲×丙、杂交组合③为乙×丙。实验人员运用抗原—抗体杂交法对亲本、F1和F2个体细胞中的A蛋白和B蛋白进行检测,结果如表所示。回答下列问题:
注:“+”表示含有,“-”表示不含有。
(1)甲、乙、丙三个品系的基因型分别为_________、_________、_________。
(2)杂交组合①中的F1的表型为_________。杂交组合②中的F2类型1的表型为_________,其基因型有_________种。
(3)杂交组合③中的F2中不甜植株所占的比例为_________,甜植株中纯合子所占的比例为_________。
(4)选择杂交组合③中的F1与杂交组合①中的F2的甜植株杂交,子代的表型及比例为_________。
(2024届江西省部分学校高三下学期5月统一调研测试生物试题)6. 已知甲病是由等位基因A/a控制的,图1表示某家系的遗传系谱图,但成员的患甲病情况未标明。图2表示科研人员对该家系中的1~6号成员进行基因检测得到的电泳条带图(若只呈现一个条带,则说明只含有基因A或a;若呈现两个条带,则说明同时含有基因A和a)。不考虑异常情况,下列叙述错误的是( )
A. 等位基因A/a可能位于X、Y染色体同源区段
B. 8号个体的基因型有两种可能
C. 若只有2号个体患病,则基因A对应基因①
D. 若只有2号个体患病,则7号个体含基因a的概率为1/2
(2024届江西省多市多校联考模拟预测生物试题)7. S基因是位于Y染色体上决定雄性性别的基因。X染色体上一般不含有S基因,但Y染色体上带有S基因的染色体片段可转移至X染色体上,含S基因的受精卵均发育为雄性,不含S基因的均发育为雌性。让某Y染色体上的S基因转移至X染色体上的雄性个体(XY)与某雌性个体杂交,子代(数量足够多,且不含X染色体的个体不能存活)雌、雄个体的比例可能是( )
A. 1:1B. 1:2C. 2:1D. 3:1
(2024届江西省南昌市高三下学期第三次模拟测试生物试题)8. 已知果蝇的灰身和黑身是由一对等位基因控制的相对性状。实验室有从自然界捕获的、有繁殖能力的灰身雌、雄果蝇各一只和黑身雌、雄果蝇各一只,以这四只果蝇为材料进行实验,下列推断正确的是( )
A. 取两只相同表型的雌雄果蝇进行杂交,根据子代的表型可判定这对相对性状的显隐性及基因在染色体上的位置
B. 取两只不同表型的雌雄果蝇进行杂交,根据子代的表型可判定这对相对性状的显隐性及基因在染色体上的位置
C. 若基因仅位于X染色体上,任取两只不同表型的雌雄果蝇进行杂交,根据子代的表型可判定这对相对性状的显隐性
D. 若基因位于常染色体上,任取两只不同表型的雌雄果蝇进行杂交,根据子代的表型可判定这对相对性状的显隐性
(2024届江西省南昌市高三下学期第三次模拟测试生物试题)9. 已知基因型为AaZᵇW的昆虫,其某细胞处于细胞分裂过程中的一个时期如图所示,下列相关叙述最合理的是( )
A. 该细胞为处于减数分裂Ⅱ后期的次级精母细胞
B. 可判断该细胞在减数分裂前的间期过程中发生了基因突变
C. 与该细胞在同一过程中产生的卵细胞基因组成为AZᵇ或aZᵇ
D. 图示细胞中存在等位基因且含有两对同源染色体
(2024届江西省南昌市师大附中高三下学期三模生物试题)10. 某种植物的花色由两对等位基因E/e和F/f控制,显性基因越多,红色越深,反之则红色越浅,无显性基因时花色为白色。让开深红花的植株与开白色花的植株杂交,F1全为开中红花植株,F1自交,F2的表型及比例为深红色∶朱红色∶中红色∶浅红色∶白色=1∶4∶6∶4∶1。下列有关叙述正确的是( )
A. 控制该种植物花色的两对等位基因分别位于两对同源染色体上
B. 若F2中开朱红花植株自由交配,则F3中开深红花植株占1/4
C. F1进行测交,后代有3种表型、4种基因型
D. F2中只有开深红花植株和开白花植株是纯合子
(2024届江西省南昌市师大附中高三下学期三模生物试题)11. 褐飞虱群集于稻丛基部,刺吸茎叶组织汁液,并在水稻上产卵,导致水稻严重减产。科研人员发现了具有褐飞虱抗性的 P 品系,将其与野生型(无褐飞虱抗性)水稻杂交,所得 F1全部具有抗性。为进一步对抗性基因定位,首先按照图 1 所示流程进行了杂交。回答下列问题:
(1)调查褐飞虱卵的密度可用_____法。
(2)图 1 中的“▲”表示进行筛选表型为_____的个体,过程Ⅱ不断自交的目的是_____。
(3)已知单体(某对染色体缺失一条的个体称为单体)产生的配子均可育,而一对同源染色体均缺失的个体致死。为确定褐飞虱抗性基因是否位于 6 号染色体,可用野生型 6 号染色体单体植株与 BC4F4杂交,所得 F1再自交。若 F2表型及比例为_____,则抗性基因不位于 6 号染色体上;若 F2表型及比例为_____,则抗性基因位于 6 号染色体上。
(4)确定抗性基因位于 6 号染色体上后,为进一步定位抗性基因在 6 号染色体上的位置,科研人员选取部分个体对 6 号染色体的 DNA 片段进行分析,得到图 2 所示结果。请据此结果判断,褐飞虱抗性基因应位于_____(用图中字母表示)片段。图中 BC4F4的多个个体中出现浅色片段,其原因是_____。注:浅色表示一对同源染色体的该 DNA 片段部分来自野生型,部分来自 P 品系。S 代表无褐飞虱抗性,R 代表有褐飞虱抗性。
(2024届江西省上饶市高三第二次模拟考试)12. 根据以下表中实验,对三对相对性状的遗传方式推断不正确的是( )
A. 实验①说明豌豆豆荚形状的遗传方式为细胞核遗传
B. 实验②说明番茄果皮颜色的遗传方式为细胞核遗传
C. 实验③说明胚表皮颜色的遗传方式为细胞质遗传
D. 实验②的结果不能推断番茄果实颜色的遗传方式
(2024届江西省上饶市高三第二次模拟考试)13. 甲基丙二酸血症(MMA)和先天性夜盲症(CNB)都属于单基因遗传病,相关基因分别用A/a和D/d表示。图1为某家庭的遗传系谱图(已知I1含MMA致病基因但无CNB致病基因),图2为家庭成员的相关基因电泳后所得到的条带图,其中基因类型1、2为一种病的相关基因,基因类型3、4为另一种病的相关基因。下列有关分析错误的是( )
A. 调查两种单基因病发病率时应在患者家系中随机取样,且样本数量要足够大
B. CNB致病基因位于X染色体上,基因类型1、2、3、4分别代表基因A、a、D、d
C. II3与一个母亲患MMA的正常男性婚配,生育一男孩患两种病的概率为1/8
D. I1、I2再生育一个孩子患一种病的概率为3/8
(2024届浙江省稽阳联谊二模)14. 已知某种群中的雌性个体基因型及比例为BBXAXa: BbXAXa=1:1, 雄性个体基因型及比例为bbXAY: bbXaY=1:2, 现某兴趣小组利用雌1、雌2、雄1、雄2四个信封来模拟上述种群中雌雄个体随机交配产生子代的过程,下列叙述错误的是( )
A. 若雄1中只放入1种卡片,则雄2中需放入2种卡片且比例为1:2
B. 若雌1中有2种卡片且比例为3:1,则雌2中也有2种卡片但比例为1:1
C. 雌1和雌2中各取一张卡片并组合在一起,可模拟基因自由组合定律
D. 雌1、雌2、雄1、雄2中各取一张卡片并组合,卡片组合类型共有10种
(2024届浙江省精诚联盟高三下学期5月适应性联考生物试题)15. 下图家系中的眼病和白化病都是单基因遗传病,Ⅰ-2不携带眼病基因,在人群中白化病的患病率为1/10000,若家系中的Ⅱ-3与Ⅱ-4结婚,生育的女孩同时患这两种病的概率为( )
A. 1/24B. 1/303C. 1/606D. 1/1212
(2024届浙江省精诚联盟高三下学期5月适应性联考生物试题)16. 对某二倍体野生型水稻品种WT(野生型基因均用“+”表示)进行人工诱变处理,获得A1、A2、A3三种穗长隐性突变体(基因型分别为a1a1、a2a2、a3a3),已知三个突变体基因均位于同一对染色体上,从A1突变体中克隆出了关键基因a1。回答下列问题:
(1)分析a1基因的核苷酸序列及其表达产物后发现,a1基因是WT水稻的+基因内插入一个654bp(碱基对)片段形成的,可知a1基因与+基因互为_______,且a1基因表达的肽链长度比+基因表达的短,造成这一现象的原因是_______。
(2)为进一步探究a1基因的成因,对+基因和a1基因进行了测序,据此设计出一对引物,分别对WT、A1突变体的核基因组DNA进行PCR,相关产物的凝胶电泳结果如图,其他染色体的DNA均没有产物。据图可推测a1基因形成的原因是_______。
(3)为了探究三种突变体的突变基因在该对染色体上的相对位置,现设计如下两两杂交的实验,结果如下,不考虑交叉互换等变异发生。
在下图中画出+基因和a1、a2、a3基因的可能位置关系_______(注:竖线表示2条9号染色体的DNA,小圆点表示相应基因出现的可能位置)。
结合上述结果,若将A1与A2杂交产生的F1野生型水稻自交,F2出现野生型:突变体=_______;若a2基因位于其它染色体上,则将A1与A2杂交产生的F1野生型水稻自交,F2出现野生型:突变体=_______。
(2024届浙江省五校联盟高三下学期适应性考试生物试卷)17 某种植物株高由不同染色体上的多对基因控制,植物高度处于6cm和36cm之间。每一个高度的等位基因都可以增加同样的株高。将高度6cm和36cm的2个植株杂交,所有后代植株的高度都是21cm。在F2代中,可以观察到所有高度,但大部植株高度为21cm,仅有1/64的植株高6cm。下列说法正确的是( )
A. 植株的高度至少由4对等位基因决定
B. 在F2中可以观察到6种不同的表型
C. 对于高度为21cm的植株,可能存在7种不同的基因型
D. 在F2代中,高度为11cm的植株数目和高度为26cm的植株数目相当
(2024届浙江省五校联盟高三下学期适应性考试生物试卷)18. 某昆虫(性别决定方式为XY型)的翅形(长翅、残翅)受常染色体上的等位基因A/a控制,眼色(红眼、紫眼)受等位基因B/b控制。为探究两对等位基因的位置关系,某研究小组选择该昆虫进行杂交实验,结果如下表所示。不考虑变异和基因位于Y染色体上的情况,回答下列问题:
(1)该昆虫翅形和眼色中的显性性状分别为_________。
(2)根据杂交实验结果,_________(填“能”或“不能”)确定B/b在常染色体上还是X染色体上,理由是_________________。杂交组合二子代长翅红眼个体中,纯合子比例为_______。
(3)为进一步探究B/b是在常染色体上还是X染色体上的,可以从上面表格中选择表型为_______(只需写出眼色) 的个体进行杂交,预期结果及相应结论①_______________②__________。
(4)另一研究小组对杂交组合一、二中的部分个体的眼色基因进行PCR扩增,并对产物用某种限制酶酶切后进行电泳,结果如图所示:
据图推测,B/b基因位于_________(填“常”或“X”)染色体上。请在图中画出组合一中F1红眼♀的眼色基因电泳图_________。
(2024届浙考生物研学馆高三选考科目模拟考试生物试题试卷)19. 在模拟孟德尔杂交实验时,学习小组在正方体1和正方体2的六个面上用A和a标记,在正方体3和正方体4的六个面上用B和b标记,将四个正方体同时多次掷下。下列有关叙述错误的是( )
A. 每个正方体上A和a(或B和b)数量均应为三个
B. 用正方体1和正方体2可以模拟分离定律的分离比
C. 用正方体2 和正方体3可以模拟自由组合定律的实质
D. 统计四个正方体的字母组合,出现 AaBB与 aaBb的概率不同
(2024届浙考生物研学馆高三选考科目模拟考试生物试题试卷)20. 已知果蝇眼色受一对等位基因控制。野生型果蝇眼色是暗红色,研究人员发现了一只新的亮红眼突变型雄果蝇,为探究亮红眼基因突变体的形成机制,设计了一系列实验(相关基因均不位于XY 染色体的同源区段)。
(1)亮红眼突变型雄果蝇与野生型雌果蝇杂交,F1果蝇自由交配,后代表现为_____,说明亮红眼是一种常染色体上的隐性突变,选择F2暗红眼果蝇自由交配,F1亮红眼果蝇的比例为_____。
(2)已知果蝇的长翅(V)对残翅(v)为显性,灰体(H)对黑檀体(h)为显性,棒眼(B)对正常眼(b)为显性,残翅(v)、黑檀体(h),正常眼(b)三个基因分别位于2号、3号和X染色体上,为探究亮红眼突变基因(用字母e表示)与上述三种基因的位置关系,以四种突变型果蝇(只有一对等位基因突变,其他性状均为野生型)为亲本进行杂交实验,方案及部分结果如下表所示。
①组合一果蝇杂交,F2中出现的结果为_____。
②组合三果蝇杂交,F2雌果蝇中b基因频率为_____。
(3)减数分裂时,雄果蝇3号染色体不发生互换,雌果蝇发生。为进一步确定亮红眼基因位于3 号染色体上,将组合二杂交产生的F1作_____(填“母本”或“父本”)进行测交,若实验结果为_____,说明亮红眼基因位于3号染色体上。
(4)果蝇的眼色与色素合成细胞产生的眼黄素有关,眼黄素中色氨酸经过酶促反应合成。研究发现亮红眼果蝇眼睛中眼黄素显著偏低,而色氨酸酶促反应途径没有受到影响。由此推测,亮红眼基因与色氨酸_____有关。
(5)将野生型暗红眼和突变型亮红眼基因进行测序,下图为基因cDNA(转录的非模板链)的部分测序结果。
已知转录从第1位碱基开始,据图可知亮红眼突变体的基因内发生_____,造成蛋白质翻译到第_____位氨基酸后提前终止(终止密码子: UAA、UAG、UGA)。
实验①:甲×正常雌果蝇→F1中直翅∶弯翅=7∶1,且雄果蝇群体中的直翅∶弯翅=3∶1
实验②:乙×正常雌果蝇→F1中直翅∶弯翅=3∶1,且直翅和弯翅群体中的雌雄比都是1∶1
组别
亲本杂交组合
F1的表型及比例。
甲
紫花矮茎黄粒×红花高茎绿粒
紫花高茎黄粒∶红花高茎绿粒∶紫花矮茎黄粒∶红花矮茎绿粒=1∶1∶1∶1
乙
锯齿叶黄粒×锯齿叶绿粒
全部为光滑叶黄粒
表型
正交
反交
棕眼雄
6/16
3/16
红眼雄
2/16
5/16
棕眼雌
3/16
3/16
红眼雌
5/16
5/16
项目
植株类型
A蛋白
B蛋白
相对数量
甲
+
-
乙
-
-
丙
+
+
杂交组合①中的F1
+
-
杂交组合②中的F1
+
+
杂交组合③中的F1
+
+
杂交组合①中的F2
类型1
+
-
3
类型2
-
-
1
杂交组合②中的F2
类型1
+
+
3
类型2
+
-
1
杂交组合③中的F2
类型1
+
+
9
类型2
+
-
3
类型3
-
+
3(甜)
类型4
-
-
1
实验序号
亲本组合
子代
①
饱满豆荚豌豆(♀)×不饱满豆荚豌豆(♂)
全为饱满豆荚豌豆
饱满豆荚豌豆(♂)×不饱满豆荚豌豆(♀)
全为饱满豆荚豌豆
②
红果番茄植株甲(♀)×黄果番茄植株(乙)(♂)
植株甲所结番茄全为红果
红果番茄植株甲(♂)×黄果番茄植株(乙)(♀)
植株乙所结番茄全为黄果
③
胚表皮深蓝色紫罗兰(♀)×胚表皮黄色紫罗兰(♂)
全为胚表皮深蓝色
胚表皮深蓝色紫罗兰(♂)×胚表皮黄色紫罗兰(♀)
全为胚表皮黄色
亲本组合
子代表型及比例
杂交组合一
长翅、紫眼♂
残翅、红眼♀
1长翅、红眼:1长翅、紫眼:1残翅、红眼:1残翅、紫眼
杂交组合二
组合一中F1长翅、红眼♀
组合一中F1长翅、红眼♂
9长翅、红眼:3长翅、紫眼:3残翅、红眼:1残翅、紫眼
子代表现型
亲本组合
组合一:
亮红眼×残翅♀
组合二:
亮红眼×黑檀体♀
组合三:
亮红眼×正常眼♀
F1
暗红眼灰体
F2
暗红眼灰体:暗红眼黑檀体:亮红眼灰体=2:1:1
相关试卷
这是一份专题06 细胞的增殖-【真题汇编】2024年高考生物真题和模拟题分类汇编,文件包含专题06细胞的增殖-真题汇编2024年高考生物真题和模拟题分类汇编教师卷docx、专题06细胞的增殖-真题汇编2024年高考生物真题和模拟题分类汇编学生卷docx等2份试卷配套教学资源,其中试卷共32页, 欢迎下载使用。
这是一份专题04 ATP和酶-【真题汇编】2024年高考生物真题和模拟题分类汇编,文件包含专题04ATP和酶真题汇编2024年高考生物真题和模拟题分类汇编教师卷docx、专题04ATP和酶真题汇编2024年高考生物真题和模拟题分类汇编学生卷docx等2份试卷配套教学资源,其中试卷共28页, 欢迎下载使用。
这是一份专题02 细胞的结构和功能-【真题汇编】2024年高考生物真题和模拟题分类汇编,文件包含专题02细胞的结构和功能-真题汇编2024年高考生物真题和模拟题分类汇编教师卷docx、专题02细胞的结构和功能-真题汇编2024年高考生物真题和模拟题分类汇编学生卷docx等2份试卷配套教学资源,其中试卷共24页, 欢迎下载使用。

