还剩9页未读,
继续阅读
所属成套资源:2024北京重点校高二(下)期中真题数学汇编
成套系列资料,整套一键下载
2022-2024北京重点校高二(下)期中真题数学汇编:分类加法计数原理与分步乘法计算原理
展开
这是一份2022-2024北京重点校高二(下)期中真题数学汇编:分类加法计数原理与分步乘法计算原理,共12页。
相关试卷
课时跟踪检测(一) 分类加法计数原理与分步乘法计数原理:
这是一份课时跟踪检测(一) 分类加法计数原理与分步乘法计数原理,共4页。
高中数学人教A版 (2019)选择性必修 第三册6.1 分类加法计数原理与分步乘法计数原理同步达标检测题:
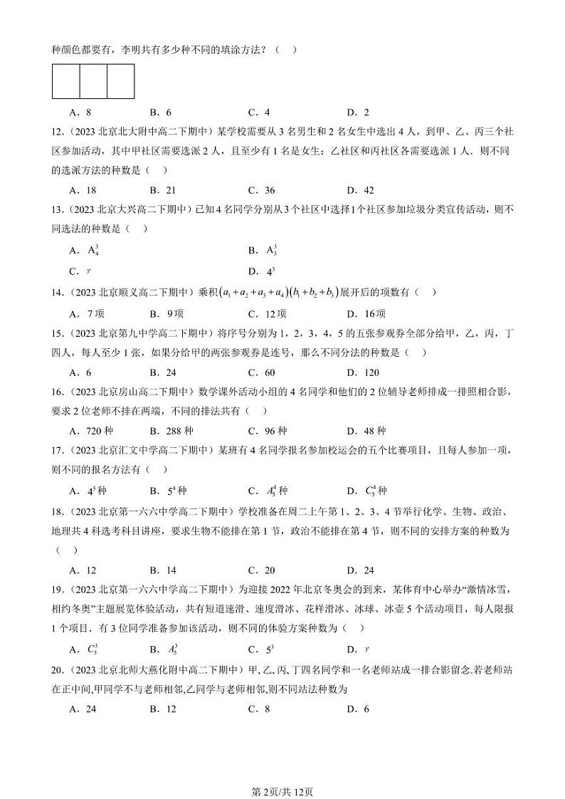
这是一份高中数学人教A版 (2019)选择性必修 第三册6.1 分类加法计数原理与分步乘法计数原理同步达标检测题,共22页。试卷主要包含了分类加法计数原理与集合类比等内容,欢迎下载使用。
数学选修2-31.1分类加法计数原理与分步乘法计.课时作业:
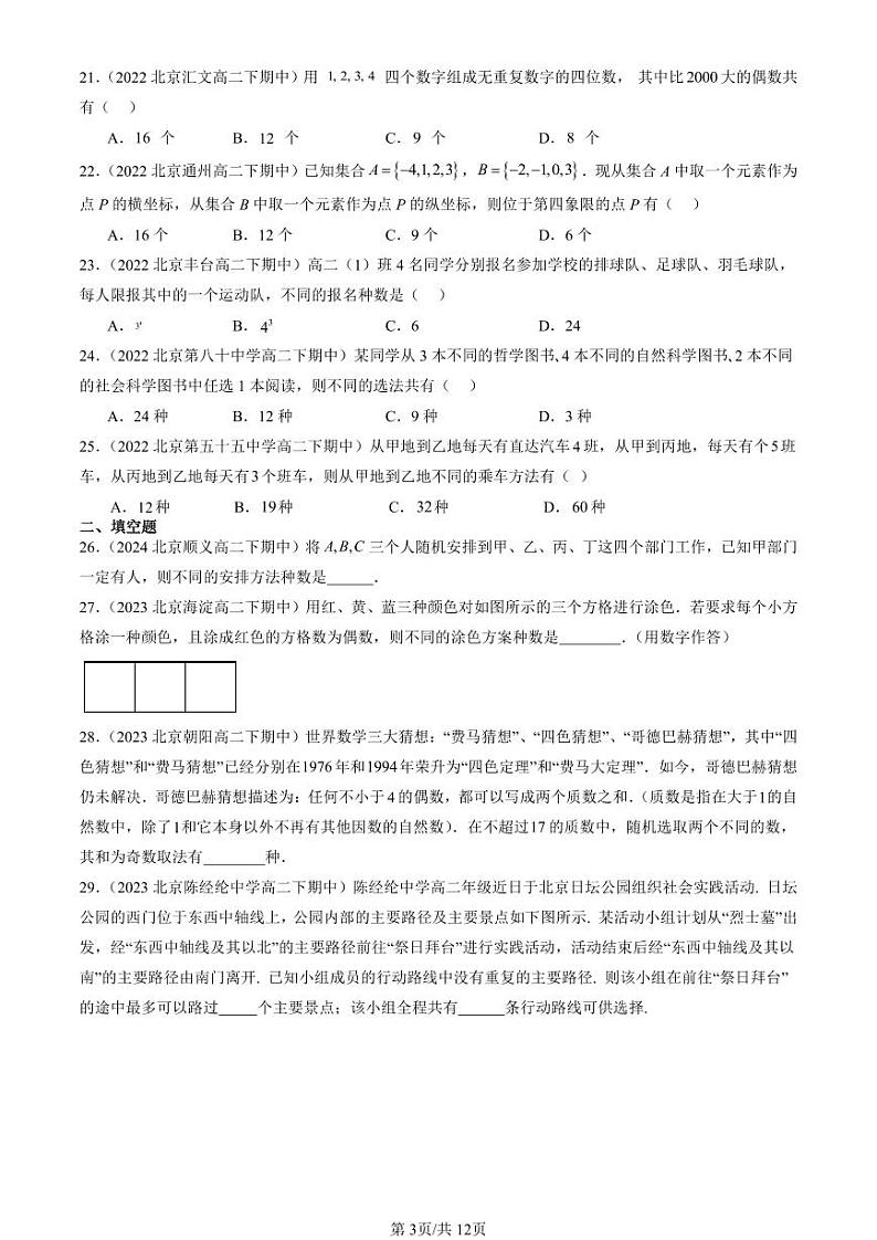
这是一份数学选修2-31.1分类加法计数原理与分步乘法计.课时作业,共3页。

