陕西省咸阳市2023_2024学年高一历史上学期期中试题无答案
展开
这是一份陕西省咸阳市2023_2024学年高一历史上学期期中试题无答案,共4页。试卷主要包含了本试题共6页,满分100分,答卷前,回答选择题时,选出每小题答案后等内容,欢迎下载使用。
注意事项:
1.本试题共6页,满分100分。时间50分钟。
2.答卷前。考生务必将自己的姓名、班级和准考证号填写在答题卡上。
3.回答选择题时,选出每小题答案后。用2B铅笔把答题卡上对应题目的答案标号涂黑。如需改动,用橡皮擦干净后,再选涂其它答案标号。回答非选择题时,将答案写在答题卡上。写在本试卷上无效。
4.考试结束后,监考员将答题卡按顺序收回。装袋整理;试题不回收。
第Ⅰ卷(选择题 共48分)
一、选择题(本大题12小题,每小题4分,计48分。在每题给出的四个选项中,只有一项是符合题目要求的)
1.西周中晚期的五祀卫鼎、散氏盘、师永孟等青铜器,均有土地交换转让的铭义,其中一些还涉及了土地赔偿案件的审理程序。这反映出当时( )
A.土地私有制已确立B.司法判决依据明晰C.井田制度出现松动D.宗法分封体系崩溃
2.商鞅认为“欲农富其国者,境内之食必贵”。因此,他第二次变法时只向农夫普遍授田,对其从事商贾技艺者不授田,这些人需要靠购买粮食解决吃饭问题。商鞅推行的授田法( )
A.旨在维护封建等级秩序B.保护了小农经济的发展
C.导致商人操纵粮食价格D.突破了“工商食宫”局面
3.据《史记》和《汉书》记载,秦人在蜀地南部进入西南地区时,“通五尺道”,并在五尺道上“置吏焉”,邛、筰“通为郡县”。五尺道的经略对秦最重要的影响在于( )
A.保留了考古遗存利于史学研究B.开通了西南地区的“丝绸之路”
C.推动西南地区聚落的快速发展D.加强了对西南地区的开边统辖
4.史载。汉惠帝四年(公元前191)春正月颁布诏令“举民孝弟力田者复其身(免除赋税)”;汉文帝十二年(公元前168)诏令“遣谒者劳赐三老,孝者帛人五匹,悌者、力田二匹,廉吏二百石以上率百石者三匹。及问民所不便安,而以户口率置三老、孝悌、力田常员,令各率其意以道民焉。”这表明朝廷( )
A.以察举制选拔官员B.推崇以孝治天下理念C.实现了律令儒家化D.强化了君臣伦理秩序
5.如下图所示为纵38厘米、横44厘米的凤阙画像砖(东汉)。成书于东汉的《白虎通义》认为:“阙者,所以释门,别尊卑也,”阙是宅院的脸面,彰显主人的社会地位和富有程度。此类画像砖的历史研究价值是( )
A.反映豪门贵族的生活B.考察“党锢之祸”的出来
C.展现西汉灭亡的原因D.揭示农民的劳役负担
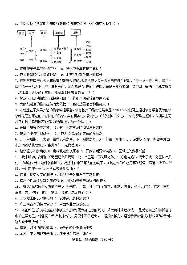
6.下图反映了从汉朝至唐朝行政机构的演变情况,这种演变反映出( )
A.沿袭变革是其变迁的主线B.强化中央集权是主要动力
C.官僚政治取代了贵族政治D.地方的行政效率不断提升
7.唐朝对户口进行登记和调查都是有规律的。《唐六典》卷三《尚书户部》记载,“每一岁一造计帐,三年一造户籍……凡天下人户,量其资产,定为九等”。也就是说国家每隔三年就要编一次户口,每隔一年就要编造一次账簿。唐朝政府重视户籍制度的主要目的在于( )
A.解决人口流动频繁无法控制问题B.将租庸调制转变为两税法
C.为赋役制度的推行提供有力依据D.强化基层治理和控制人口
8.宋朝建立了多层多途的信息沟通渠道,信息搜集的最终汇聚点是“御前”。宋朝君主通过信息渠道获取的信息都是经过筛选的、有价值的信息,具有真实性、及时性、广泛性和长效性。在信息获取过程中,宋朝君主可以及时地了解到国家政务和政策动态。这一做法( )
A.保障了决策科学高效B.有利于君主及时调整决策方向
C.提高了中央行政效率D.体现了宋朝政府文官政治特点
9.元代中后期,元大都“百司庶府之繁,卫士编民之众,无不仰给于江南”。元末农民起义军不断占据浙西、浙东海道以获取物资。由此可知,元代后期( )
A.经济重心不断南移B.南粮北运出现困难C.民族矛盾异常尖锐D.区域之间贸易兴盛
10.元末明初,高明在《琵琶记》开场词中说:“正是:不关风化体,纵好也徒然”,提出了戏曲之匡扶“风化”的功能。针对这种创作风气,汤显祖在李贽等人的影响下,在其创作的《牡丹亭》题词中写道“情不知所起,一往而深……”。材料体现晚明戏曲( )
A.违背了历史发展的潮流B.猛烈抨击封建君主专制制度
C.追求个性真情反对封建传统D.体现新兴资产阶级的价值观
11.明代徐光启所著《农政全书》,全书共六十卷,分十二门:农本、田制、农事、水利、农器、树艺、蚕桑、蚕桑广类、种植、收养、制造、荒政、这反映了( )
A.以农治国的农业生态观B.农本商末的经济思想
C.农工商皆本的撰写宗旨D.中西农业思想的交汇
12.雍正即位之初察觉督抚利用密折之机渐侵六部之权的倾向,采取两种处理办法:一是凭借自己在奏折运行中的主导地位,对督抚在奏折中提出的非分要求不予理会;二是顺水推舟,通过奏折使督抚对六部形成牵制。这反映出奏折制( )
A.提高了督抚的行政效率B.导致内轻外重局面出现
C.加剧了中央与地方矛盾D.便于操纵官僚平衡内外
第Ⅱ卷(非选择题 共52分)
二、非选择题(本大题3小题,计52分)
13.(20分)阅读材料,完成下列要求。
材料一:西周的礼乐文化是儒家思想产生的根源,礼学是儒学的一个重要的组成部分,儒家礼乐文化是中国传统文化当中独具特色的文化资源。“礼”是内容,“乐”是形式,周公制礼作乐,规定了吉礼、凶礼、军礼、宾礼、嘉礼等,使贵贱有差、尊卑有别、长幼有序,实行所谓“刑不上大夫,礼不下庶人”。孔子认为“道之以政,齐之以刑,民免而无耻;道之以德,齐之以礼,有耻且格”,“礼”是治国的基本要素,礼乐的这种治国内涵被无数统治者沿袭采用。儒家认为,礼乐因人情而设,有节制性情、提升道德的作用;“礼”的和是“中和”,礼以和为贵,就是在尊重各个阶层权利的基础上,要求人尽自己的义务而达到和谐,这种思想在当代文化的建设中具有重要的启示意义。
——摘编自刘丰《儒家礼乐文化的历史价值与当代启迪》
材料二:法治和德治都是实现人治的工具和手段,以维护君权为目标。但儒家德治的保守性适应不了当时政治上层建筑的变化,而法治思想完全忽视并否定道德价值的内心自觉作用,只有儒法融合发展,才能克服彼此缺陷。秦亡后,汉朝统治者充分汲取历史经验教训。经过汉初的无为而治的过渡,德治与法治在汉武帝时期走上了融合发展的道路。在汉武帝的支持下,经过董仲舒改造的儒家思想成为官方意识形态,自此,封建统治者把德法并用,德主刑辅作为治国的策略,礼法文明开始取代礼乐文明占主导地位。
——摘编自王欣《先秦德治与法治思想及其现代启示》
材料三:文学、艺术在中国文化史上,发源甚早,但到唐宋之际,伴随着社会政治、经济的变革。出现了文化转型期,唐朝统治者对世家大族的压制,客观上使得文化的发展失去了家族的约束和保障,传统的礼法之学渐渐崩溃,家族文化逐渐解体,文化垄断局面逐渐被打破,个人精神逐渐得到释放,民风渐变。到了宋朝及以后的时期,随着选官制度的发展和科技的进步,文化逐步渗透到下层民众中。平民文学兴起,白话小说大量涌现,市民文艺广受欢迎。新的平民学者群体也不断壮大,他们到处讲学,儒家思想也呈现出一定的平民精神。
——摘编自蒋晓光《唐文化发展进程与唐宋文化转型的必然性》
(1)根据材料一并结合所学知识,归纳先秦礼乐文化的基本特征及影响。(6分)
(2)根据材料二并结合所学知识,概括汉武帝时期德治法治融合发展的原因。(6分)
(3)根据材料三并结合所学知识,指出唐宋以来古代文化发展的趋势,并分析原因。(8分)
14.(20分)阅读材料,完成下列要求。
材料一:司马迁认为人类有两种本能:一种是求利致富,另一种是享乐。第一种本能是一切为了财富,第二种本能是要牺牲财富换取一切。司马迁认为政府的经济政策应当顺应自然,使人类能够发挥上述两种本能,这样社会才能富裕安定。司马迁认为政府经济政策的上策是顺其自然,对经济活动不加干涉,其次是因势利导,再次是用教育的方法说服人民,最后才是用刑罚的方法说服人民;下策是与民争利。根据儒家的思想传统,中国千百年来对“富裕”采取否定的态度,耻谈富裕,耻谈经济;但司马迁对这一问题持反对态度,他说:“仓廪实而知礼节,衣食足而知荣辱。”一个衣食充足的社会,公众讲求礼节,热心公益;一个贫穷的社会,人民缺乏礼让,铤而走险,社会不安。
——摘编自袁贞《西汉时期桑弘羊与司马迁经济思想之浅议》
材料二:
宋代诗词与商业变革
材料三:6世纪大航海时代的到来,使得海禁政策相比明初实行时更不符合经济的发展和社会的进步。“嘉靖倭乱”发生后,明朝严行海禁并废除了市舶司,这使得番商失去了合法的贸易渠道,大兴走私贸易。海商也逐渐转为了海盗,“虽概称倭夷,其实多编户齐民也”。福建巡抚谭纶奏称:“闽人滨海而居者,不知其凡凡也,大抓非为生于海则不得食,若一切禁罢,则有无何所于通,衣食何所从出。如之,何不相率而引为盗也。”中央政府中也有很多同谭纶持相同观点的大臣,明朝上层最终开始考虑更适合实际情况的政策。1567年,明穆宗宣布在福建开放海禁,“准贩东西二洋”,史称“隆庆开海”。“隆庆开海”带来了海上贸易的繁荣,朝廷也越来越重视海澄舶税对国家的重要作用,这是除了维持稳定海疆以外的又一重要好处。因此,明朝政府制定并不断完善海澄舶税的制度,以官方政策的形式将税收分类并固定下来,这为中国开启海洋贸易国际化奠定了政策上的基础。
——摘编自薛振威《16世纪中国海外贸易思想变革——以隆庆开海为例》
(1)根据材料一并结合所学知识,说明司马迁的经济思想,并简要评价。(6分)
(2)根据材料二并结合所学知识,归纳宋代“商业变革”的表现。(6分)
(3)根据材料三并结合所学知识,概括明朝“隆庆开海”的背景,并简述“隆庆开海”的积极作用(8分)
15.(12分)阅读材料,完成下列要求。
材料:
唐《步辇图》 清《避暑山庄图》(局部)
(注:《步辇图》描绘了唐太宗接见吐蕃求婚使者禄东赞的情景。承德避山庄是清朝皇帝夏季避暑和处理政务的场所,皇帝也在这里接见边疆少数民族政教首领。)
类别
宋词中商业词汇
数目
商人
商贾、商客、贾客、贾人,商贩、贾贩、贩夫、贩妇,行商、坐贾、南商、北贾,富商、富贾、巨贾、巨商、估客,牙人、牙侩,胡贾、蛮贾、蛮商、贾胡、商胡,海商、海贾等
400项
集市
坊市、河市、水市、山市、村市、草市、墟市,早市、晚市、夜市,鱼市、酒市、药市、蚕市、花市、灯市等
400余项
酒家
酒家、酒楼、酒店、酒旗、酒帘等
近600项
贸易
商舶、商船、商旅,榷场、互市,铁钱、楮币(交子),关征、征榷等
300余项
高频词
商、市、卖、买、典、钱、征等
多至数千项
鬻、贩、货、店、楮、币、赊等
数百项
贸、榷、税、赁等
数十项
相关试卷
这是一份浙江省杭州市2023_2024学年高一历史上学期期中联考试题pdf无答案,共8页。
这是一份贵州省六盘水市2023_2024学年高一历史上学期期中试题pdf无答案,共6页。
这是一份陕西省西安市2023_2024学年高一历史上学期期中质量检测pdf,共7页。

