资料中包含下列文件,点击文件名可预览资料内容






还剩5页未读,
继续阅读
所属成套资源:【中职专用】高二上学期职业模块期中期末试题汇编
成套系列资料,整套一键下载
期中模拟卷12(全国通用)-【中职专用】2024-2025学年高二语文上学期期中期末模拟卷
展开
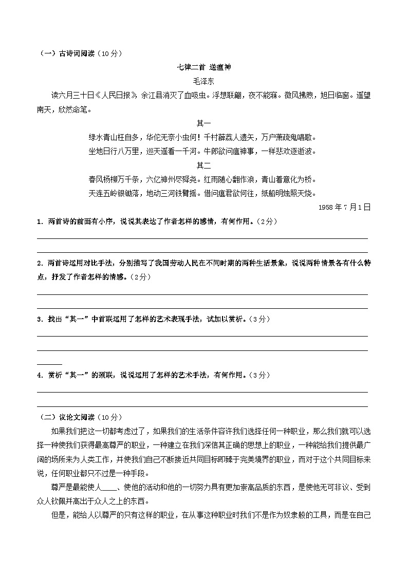
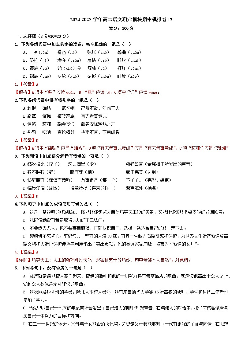
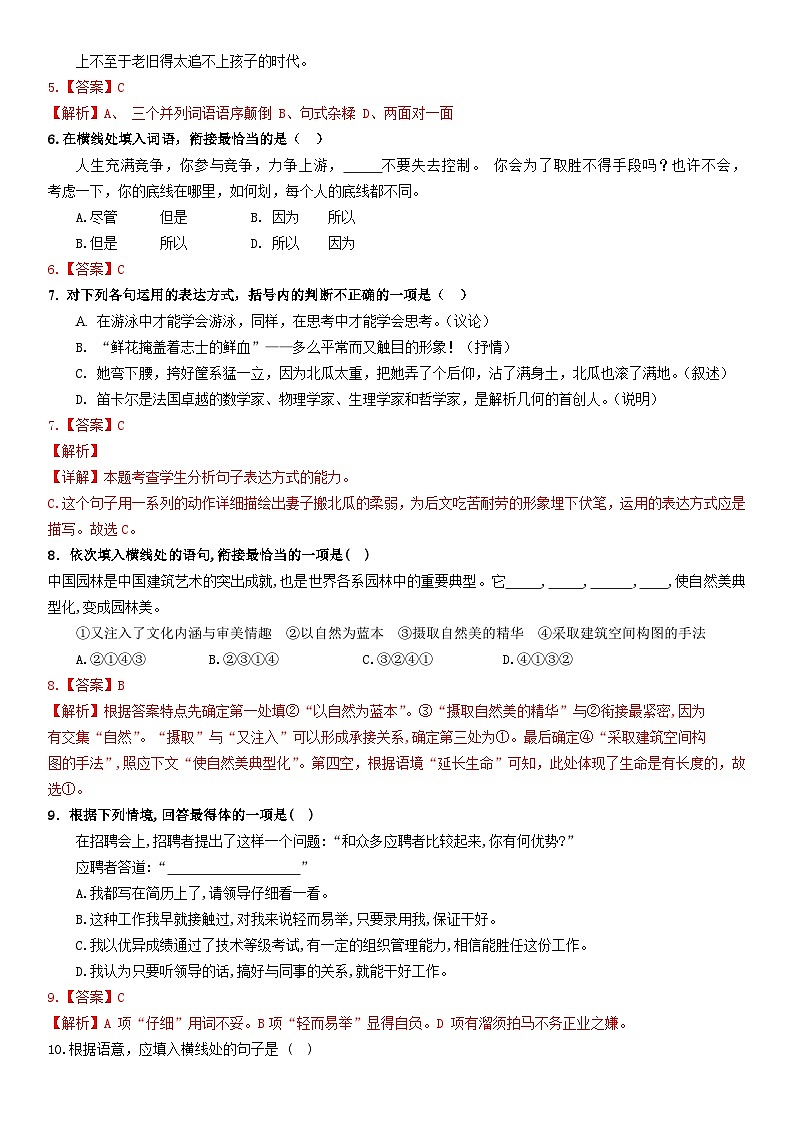
这是一份期中模拟卷12(全国通用)-【中职专用】2024-2025学年高二语文上学期期中期末模拟卷,文件包含期中模拟卷12全国通用-中职专用高二语文上学期职业模块期中模拟卷原卷版docx、期中模拟卷12全国通用-中职专用高二语文上学期职业模块期中模拟卷解析版docx等2份试卷配套教学资源,其中试卷共16页, 欢迎下载使用。
相关试卷
期中模拟卷09(全国通用)-【中职专用】2024-2025学年高二语文上学期期中期末模拟卷:
这是一份期中模拟卷09(全国通用)-【中职专用】2024-2025学年高二语文上学期期中期末模拟卷,文件包含期中模拟卷09全国通用-中职专用高二语文上学期职业模块期中模拟卷原卷版docx、期中模拟卷09全国通用-中职专用高二语文上学期职业模块期中模拟卷解析版docx等2份试卷配套教学资源,其中试卷共17页, 欢迎下载使用。
期中模拟卷08(全国通用)-【中职专用】2024-2025学年高二语文上学期期中期末模拟卷:
这是一份期中模拟卷08(全国通用)-【中职专用】2024-2025学年高二语文上学期期中期末模拟卷,文件包含期中模拟卷08全国通用-中职专用高二语文上学期职业模块期中模拟卷原卷版docx、期中模拟卷08全国通用-中职专用高二语文上学期职业模块期中模拟卷解析版docx等2份试卷配套教学资源,其中试卷共28页, 欢迎下载使用。
期中模拟卷07(全国通用)-【中职专用】2024-2025学年高二语文上学期期中期末模拟卷:
这是一份期中模拟卷07(全国通用)-【中职专用】2024-2025学年高二语文上学期期中期末模拟卷,文件包含期中模拟卷07全国通用-中职专用高二语文上学期职业模块期中模拟卷原卷版docx、期中模拟卷07全国通用-中职专用高二语文上学期职业模块期中模拟卷解析版docx等2份试卷配套教学资源,其中试卷共34页, 欢迎下载使用。