


甘肃省岷县岷阳初级中学2024-2025学年九年级上学期第一次月考物理试题(解析版)-A4
展开
这是一份甘肃省岷县岷阳初级中学2024-2025学年九年级上学期第一次月考物理试题(解析版)-A4,共10页。试卷主要包含了选择题,填空题,识图题,实验探究题,简答计算题等内容,欢迎下载使用。
一、选择题(每小题3分,共18分,每小题给出的四个选项中只有一个正确)
1. 下列现象中,用分子动理论解释正确的是( )
A. 一桶污水把整个池塘都污染了,说明分子在不停地运动
B. 热水瓶的瓶塞有时很难拔出,说明分子间有引力
C. 用粉碎机可以把岩石打成粉末,说明岩石分子很小
D. 压缩弹簧需要用力,说明分子间有斥力
【答案】A
【解析】
【详解】A.一桶污水把整个池塘都污染了,为扩散现象,说明构成物质的分子不停地做无规则运动,故A正确;
B.热水瓶的瓶塞有时很难拔出,是由于热水瓶外的气压大于热水瓶内的气压,因此很难拔出,故B错误;
C.分子很小,人眼及光学显微镜不可见,只能在电子显微镜下观察。岩石打成粉末,粉末不是分子,不能说明岩石分子很小。故C错误;
D.压缩弹簧需要用力,是由于弹簧发生弹性形变,会产生弹力,不能说明分子间有斥力。故D错误。
故选A。
2. 关于内能的说法,描述正确的是( )
A. 刚刚出炉的铁水有内能,冰块没有内能
B. 热水的内能比冷水的内能大
C. 物体的内能增大,温度一定升高
D. 物体的温度升高,内能一定增大
【答案】D
【解析】
【详解】A.任何物体的分子都在不停的做无规则运动,所以任何物体都有内能,0 ℃的冰块也有内能,故A错误;
B.内能是物体内部所有分子无规则运动的动能和分子势能的总和,内能与分子动能、分子势能、分子个数有关,所以温度低的物体不一定比温度高的物体内能小,故B错误;
C.0 ℃的冰化成0 ℃的水,虽然温度不变,但要不断吸热,所以内能增大,故C错误;
D.物体的内能与温度有关,温度越高,内能越大。故D正确。
故选D。
3. 下列生活情景中,通过热传递改变物体内能的是( )
A. 锯木头时,锯条变热
B. 反复弯折铁丝,弯折处变热
C. 用冰袋降温
D. 跑步使身体变得暖和
【答案】C
【解析】
【详解】A.用锯片锯木头,是克服摩擦力做功,利用做功方式改变物体内能,故A不符合题意;
B.铁丝反复弯折,使铁丝的内能增加,属于做功改变物体的内能,故B不符合题意;
C.用冰袋降温,使人的内能减小,属于热传递改变物体的内能,故C符合题意;
D.跑步使身体变得暖和,使人的内能增大,故D不符合题意。
故选C。
4. 关于比热容下列说法正确的是( )
A. 一桶水的比热容比一杯水的比热容大
B. 比热容是物质的特性之一,它与物质的质量,温度高低均无关
C. 铁块温度升高时的比热容比温度降低时的比热容大
D. 100℃铜块的比热容比0℃质量相同的铁块的比热容大
【答案】B
【解析】
【详解】AB.比热容是物质的属性,与物质的质量、温度、吸收热量的多少无关,一桶水的比热容和一杯水的比热容一样大。故A错误,B正确;
C.铁块温度升高或降温时,状态未发生改变,则比热容不变,故C错误;
D.比热容大小与质量和温度无关,铜的比热容比铁的比热容小,故D错误。
故选B。
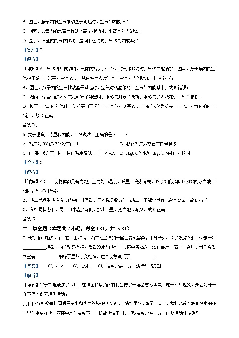
5. 如图所示对于图片中所描述的物理过程,下列分析中正确的是( )
A. 图甲,厚玻璃内的空气被压缩时,空气的内能减少
B. 图乙,瓶子内的空气推动塞子跳起时,空气的内能增大
C. 图丙,试管内的水蒸气推动了塞子冲出时,水蒸气的内能增加
D. 图丁,汽缸内的气体推动活塞向下运动时,气体的内能减少
【答案】D
【解析】
【详解】A.气体对外做功时,气体内能减少,外界对气体做功时,气体内能增加。图甲,厚玻璃内的空气被压缩时,活塞对空气做功,瓶内空气温度升高,空气的内能增加,故A错误;
B.图乙,瓶子内的空气推动塞子跳起时,空气对活塞做功,空气的内能减小,故B错误;
C.图丙,试管内的水蒸气推动塞子冲出时,水蒸气对塞子做功,水蒸气的内能减少,故C错误;
D.图丁,汽缸内的气体推动活塞向下运动时,气体对活塞做功,内能转化为机械能,汽缸内气体的内能减少,故D正确。
故选D。
6. 关于温度、热量和内能,下列说法中正确的是( )
A. 温度为0℃的物体没有内能B. 物体温度越高含有热量越多
C. 在相同状态下,同一物体温度降低,其内能减少D. 1kg0℃的水和1kg0℃的冰内能相同
【答案】C
【解析】
【详解】AD.一切物体都具有内能,且内能与温度、质量、物态有关,1kg0℃的水和1kg0℃的冰内能不相同,故AD错误;
B.热量是发生热传递过程中的过程量,只能说吸收或放出热量,不能说具有或含有热量,故B错误;
C.在相同状态下,同一物体温度降低,放出热量,则内能会减少,故C正确。
故选C。
二、填空题(本题共7小题,每空1分,共16分)
7. 长期堆放煤的墙角,在地面和墙角内有相当厚的一层会变成黑色,用分子运动论的观点解释,这是一种___________现象,向分别盛有相同质量冷水和热水的烧杯中各滴入一滴红墨水,隔了一会儿,我们会看到盛有___________的杯子里的水变红快。这个现象说明了___________。
【答案】 ①. 扩散 ②. 热水 ③. 温度越高,分子热运动越剧烈
【解析】
【详解】[1]长期堆放煤的墙角,在地面和墙角内有相当厚的一层会变成黑色,属于扩散现象,是因为分子在不停地做无规则运动。
[2][3]向分别盛有相同质量冷水和热水的烧杯中各滴入一滴红墨水,隔了一会儿,我们会看到盛有热水的杯子里的水变红快,两杯中水的温度不同,扩散快慢不同,说明温度越高,分子的热运动就越剧烈。
8. 如图如汽油机两个冲程的示意图,其中___________图中的冲程为汽车提供动力。汽油机在吸气冲程吸入气缸的是___________(填“空气”或“汽油和空气”);某汽油机飞轮转速是1800转/min,则在1s内汽油机对外做功___________次。
【答案】 ①. 乙 ②. 汽油和空气 ③. 15
【解析】
【详解】[1]热机工作过程中做功冲程是提供动力的冲程,乙图中火花塞喷火,为做功冲程,因此乙图为汽车提供动力。
[2]汽油机在吸气冲程吸入气缸的是汽油和空气的混合物,柴油机只吸空气。
[3]飞轮转速是1800转/min,则1s飞轮的转速为30转/s,已知飞轮转2圈对外做功1次,则在1s内该汽油机对外做功15次。
9. 我国北方房屋中的“暖气”用水作为介质,是因为水的 ___________大;用暖气取暖利用了 ___________方式改变了人体内能;水的比热容为4.2×103J/(kg•℃),其物理意义是 ___________。
【答案】 ①. 比热容 ②. 热传递 ③. 见解析
【解析】
【详解】[1]根据Q=cmΔt可知,在质量和降低的温度相同时,因为水的比热容较大,水放出的热量多,所以我国北方房屋中的“暖气”用水作为介质。
[2]改变物体内能的方式有做功和热传递,用暖气取暖利用了热传递的方式改变了人体内能。
[3]水的比热容表达的物理意义是:1kg的水温度升高(或降低)1℃,吸收(或放出)的热量为4.2×103J。
10. 小明一家驾车旅行,加油时闻到汽油味,说明分子在______,如图为汽车发动机的一个冲程,其能量转化情况是______。
【答案】 ①. 不停地做无规则动 ②. 机械能转化为内能
【解析】
【详解】[1]给汽车加油时,会闻到汽油味,从物理学角度来看,属于扩散现象,这个现象表明汽油分子在不停地做无规则运动。
[2]图中进气门和排气门都关闭,活塞向上运动,对汽缸内气体做功,气体温度升高、内能变大,所以这个冲程机械能转化为内能。
11. 2024年9月19日,搭载第五十九颗、第六十颗北斗导航卫星的长征三号乙运载火箭成功发射。发射过程中,燃气对火箭做功,燃气的内能会___________(选填“增大”、“减小”或“不变”):火箭发射塔下有一个深20m的水池,可装140t的水,水升温汽化时可吸收大量的热,起到保护发射架的作用:火箭一般使用液态氢作为燃料,这是因为___________,若完全燃烧0.5kg的氢燃料,可放出热量___________J(已知氢燃料热值)。
【答案】 ①. 减小 ②. 液态氢的热值大 ③. 7×107
【解析】
【详解】[1]燃气对火箭做功,将燃气的内能转化为机械能,因此燃气的内能会减小。
[2]由于气态氢的热值较大,因此燃烧时放出的热量较多,常作为液态氢的燃料。
[3]完全燃烧0.5kg的氢燃料,放出的热量为
12. 为保障全校师生饮水安全,学校安装了热效率达到80%的现代化高效节能锅炉,每天可以提供1.0×103kg开水,已知水的比热容为4.2×103J/(kg•℃),优质煤的热值为3.0×107J/kg。1.0×103kg的水温度从20℃升高到100℃,需要吸收的热量是______J,每天至少需要完全燃烧______kg优质煤。
【答案】 ①. 3.36×108 ②. 14
【解析】
【详解】[1]水需要吸收的热量
Q吸=cm(t-t0)=4.2×103J/(kg•℃)×1.0×103kg×(100℃-20℃)=3.36×108J
[2]由可知,燃料完全燃烧需要放出的热量
由Q放=mq可知,需要完全燃烧优质煤的质量
13. 质量相同的A、B两种液体分别用两个完全相同的酒精灯同时加热,小明根据实验情况绘制了如图所示的图像,从图中可以看出______比热容大。
【答案】B
【解析】
【详解】选用相同的酒精灯、用同样的加热时间,A和B两种液体吸热相同。由图示可以看出,当加热时间相同时,即吸收的热量相同;A的温度升高的快,利用热量的计算公式Q=cmΔt可知,在质量相等、初温相同、吸热也相同的情况下,谁的温度升高得快,它的比热容小;所以,A的比热容小,B的比热容大。
三、识图题(本题每小题3分,共6分)
14. 图甲所示的实验现象说明___________________________________;
图乙所示的实验现象说明____________________________________________;
图丙所示的实验现象说明_____________________________________________。
【答案】 ①. 分子在不停地做无规则的运动 ②. 分子之间有引力 ③. 温度越高,分子运动越剧烈
【解析】
【详解】[1]图甲中密度大的二氧化氮会进入上方空气瓶中,说明分子在不停地做无规则的运动。
[2]图乙中两铅块挤压后不易分开,说明分子之间有引力。
[3]扩散现象是由于分子做无规则运动引起的,实验中温度越高,扩散越快,说明温度越高,分子运动越剧烈。
15. 冬天人们常用热水袋取暖,主要是利用______改变物体内能。如图是某台汽油机工作的四个冲程(顺序已打乱),其中将内能转化为机械能的冲程是______,(用字母表示)请按一个工作循环的过程,将四个图重新排序______。(用字母表示)
【答案】 ①. 热传递 ②. D ③. BADC
【解析】
【详解】[1]人们用热水袋取暖时,人体从热水中吸收热量,使人体的内能增加、温度升高,这是通过热传递的方式改变人体的内能。
[2][3]汽油机的一个工作循环,包括4个冲程,依次是吸气冲程、压缩冲程、做功冲程、排气冲程。图A中,两个气门都关闭,活塞向上运动,所以是压缩冲程;图B中,进气门打开、排气门关闭,活塞向下运动,因此是吸气冲程;图C中,进气门关闭,排气门打开,活塞向上运动,因此是排气冲程;图D中,两气门都关闭,火花塞点火,将汽缸内的混合气体点燃,产生高温高压的燃气,推动活塞向下运动,将内能转化为机械能,此冲程是做功冲程。按一个工作循环的过程,将四个图重新排序的顺序是BADC。
四、实验探究题(本题每空2分,共16分)
16. 在探究“比较不同物质吸热的情况”的实验中,实验装置如图所示.
(1)实验中应量取质量__________的甲、乙两种液体,分别倒入相同的烧杯中.
(2)用相同规格的电加热器加热甲和乙两种液体,使它们升高相同的温度,通过_________来比较甲和乙两种液体吸收热量的多少.
(3)实验记录的数据如下表所示,分析实验数据可知________物质的吸热能力强.
【答案】 ①. 相同 ②. 加热时间 ③. 甲
【解析】
【详解】(1)[1]探究物质吸热能力实验,实验中应量取质量相同的甲、乙两种液体,分别倒入相同的烧杯中;
(2)[2]用相同的电加热器加热,加热相同的时间,放出的热量就是相等的,甲和乙吸收的热量也就是相等的,所以物质吸热的多少是通过加热时间来反映的;
(3)[3]由表中实验数据可知,当甲升高4℃,乙升高8℃时,需要的加热时间相同,甲吸收的热量等于与乙吸收的热量,甲升高温度小于乙升高温度,所以甲物质的吸热能力强.
17. 小阳同学学习了燃料的热值之后,自己设计一个实验来探究酒精和碎纸片的热值大小。
(1)在安装、调整实验器材时,科学合理的顺序是:将燃料放好后,应先调整固定______(选填“铁圈”或“横杆”)的位置,再调整固定好其余的器材;
(2)为保证实验结论的可靠性,实验时应控制一些物理量相同,这些量是酒精和碎纸片的质量、两杯水的______和水的初温;
(3)小阳实验时记录的数据如下表所示,已知在相同的加热设备下,相同时间内,消耗的燃料质量相同,通过表中记录的数据,发现酒精和碎纸片这两种燃料中,热值较大的是______;
(4)小阳实验前用天平分别测出了烧杯中水和两种燃料的质量,并利用记录的数据及公式计算出了水吸收的热量,他认为通过这些数据能准确地计算出酒精和碎纸片的热值。他的计算结果与实际值相比偏______(填“大”或“小”),你认为出现这种情况的主要原因是:___________。
【答案】 ①. 铁圈 ②. 质量 ③. 酒精 ④. 小 ⑤. 见解析
【解析】
【详解】(1)[1]为了利用火焰的外焰加热,安装器材时需要先固定铁圈的位置,然后再调整其他器材的位置,并且注意温度计的玻璃泡不要碰到烧杯壁和烧杯底。
(2)[2]探究酒精和碎纸片的热值大小时采用的是控制变量法,需要控制酒精和碎纸片的质量、水的质量相同。
(3)[3]甲、乙两个装置中,水的质量和初温相同,由Δ知,末温高的吸收的热量较多;在相同的加热设备下,相同时间内,消耗的燃料相同,由知,水温上升高的,对应的燃料的热值较大,故酒精的热值大。
(4)[4][5]因为燃料燃烧产生的热量不能完全被水吸收,存在热损失,根据可知,直接计算得出的热值比实际值要小,因此这样的计算结果不可靠。
五、简答计算题(本题18小题2分,19、20小题各6分。共14分)
18. 夏天在海边玩耍,感觉沙子烫脚而海水不那么烫,请从物理学的角度解释砂石和海水受太阳照射时间相同的条件下,为什么感觉砂子烫脚,而海水不那么烫。
【答案】见解析
【解析】
【详解】由于水的比热容大,在吸收相同热量的前提下,温度变化量小,因此砂石和海水受太阳照射时间相同的条件下,感觉砂子烫脚,而海水不那么烫。
19. 某同学为了估算煤气灶烧水时的效率,他在壶中装入2.5kg温度为20℃的水,将水加热至100℃(1标准大气压下)立即关闭煤气,烧水前、后煤气表的示数变化为,小明查得煤气的热值,水的比热容,不计壶吸收的热量,求:
(1)水吸收的热量;
(2)煤气完全燃烧放出的热量;
(3)煤气灶烧水效率。
【答案】(1)8.4×105J
(2)4.2×106J (3)40%
【解析】
【小问1详解】
水吸收热量为
【小问2详解】
煤气完全燃烧放出的热量为
【小问3详解】
煤气灶烧水的效率为
20. 飞机的发动机是一种热机,通过航空煤油在气室中燃烧,从喷口向后高速喷出气体,使发动机获得向前的推力,高空中某飞机获得1.6×105N的水平推力,以600km/h的速度沿水平方向匀速航行1h,需要完全燃烧热值为4×107J/kg的航空煤油4000kg。求1h内:
(1)飞机的航程;
(2)发动机所做的功;
(3)发动机的热机效率。
【答案】(1)600km ;(2)9.6×1010J;(3)60%
【解析】
【详解】解:(1)以600km/h的速度沿水平方向匀速航行1h,则飞机的航程
s=vt=600km/h×1h=600km
(2)飞机获得1.6×105N的水平推力,则发动机所做的功
W=Fs=1.6×105N×6×105m=9.6×1010J
(3)发动机的热机效率
答:(1)飞机的航程为600km;
(2)发动机所做的功为9.6×1010J;
加热时间/min
0
1
2
3
4
甲的温度/℃
30
34
38
42
46
乙的温度/℃
10
18
26
34
42
加热时间/min
0
1
2
3
4
5
6
甲杯水温/℃
25
27
29
32
34
36
38
乙杯水温/℃
25
26
27
28
29
30
31
相关试卷
这是一份甘肃省岷县岷阳初级中学2024-2025学年九年级上学期第一次月考物理试题(原卷版)-A4,共5页。试卷主要包含了选择题,填空题,识图题,实验探究题,简答计算题等内容,欢迎下载使用。
这是一份2023-2024学年甘肃省定西市岷县岷阳中学九年级(上)第二次月考物理试卷,共2页。
这是一份2023-2024学年甘肃省定西市岷县岷阳中学八年级(上)第一次月考物理试卷.,共5页。