新疆维吾尔自治区吐鲁番市鄯善县育才教育集团2024-2025学年九年级上学期10月月考物理试题(原卷版)-A4
展开
这是一份新疆维吾尔自治区吐鲁番市鄯善县育才教育集团2024-2025学年九年级上学期10月月考物理试题(原卷版)-A4,共6页。试卷主要包含了单选题,填空题,画图题,实验题,计算题等内容,欢迎下载使用。
(时长60分钟 总分100分)
一、单选题(每题只有一个正确答案,每题2分,共24分)
1. 常见的生活事例,由分子不停做无规则运动引起的是( )
A. 初春时节柳絮飞扬B. 秋风萧瑟落叶飘零
C. 夏日炎炎槐花飘香D. 寒风凛冽雪花飘飘
2. 关于四冲程汽油机的工作过程有以下几种说法:
①在压缩冲程中,是机械能转化为内能 ②在做功冲程中,是内能转化为机械能
③只有做功冲程是燃气对外做功 ④汽油机和柴油机的点火方式相同
以上说法中正确的是( )
A. 只有②③B. 只有①③C. 只有②④D. 只有①②③
3. 用水作为发动机的冷却液是因为水的( )
A. 沸点高B. 密度大C. 比热容大D. 导电性强
4. 质量和初温都相等铜和铝(铜的比热容小于铝),放出相等热量后相接触,热传递的方向是( )
A. 从铜传给铝B. 从铝传给铜C. 不发生热传递D. 不能确定
5. 下列关于热现象的说法中正确的是
A. 火箭使用液态氢作燃料,是因为液态氢含有的热量多
B. 0℃的水变成0℃的冰,温度不变,内能不变
C. 在汽油机压缩冲程中,内能转化为机械能
D. 集中供暖采用热水循环,是利用了水的比热容较大的性质
6. 关于温度,热量和内能,下列说法正确的是( )
A. 物体吸收了热量温度一定升高B. 温度高的物体含有热量多
C. 温度相同的物体,内能不一定相同D. 物体内能增加,一定从外界吸收了热量
7. 有关能量守恒定律,下列说法正确的是( )
A. 能量守恒定律只适用于机械能与内能的相互转化
B. 能量守恒定律只适用于能量的转化过程
C. “摩擦生热”是创造了热,它不符合能量守恒定律
D. 根据能量守恒定律,自然界中的能量总和不变
8. 用塑料梳子在干燥的头发上梳几下,梳子上会带电,若梳子带的是负电荷,则( )
A. 梳子得到一些电子B. 梳子失去一些原子核
C. 梳子失去一些电子D. 摩擦创造了新的电荷
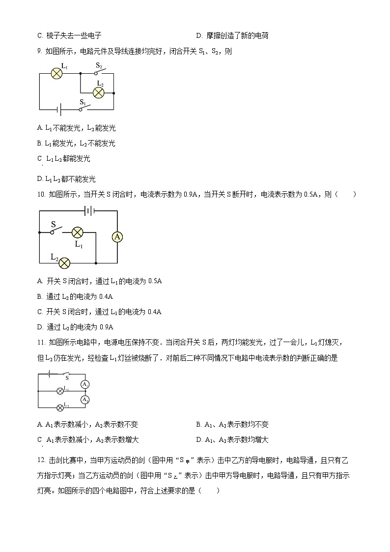
9. 如图所示,电路元件及导线连接均完好,闭合开关S1、S2,则
A. L1不能发光,L2能发光
B. L1能发光,L2不能发光
C L1 L2都能发光
D. L1 L2都不能发光
10. 如图所示,当开关S闭合时,电流表示数为0.9A,当开关S断开时,电流表示数为0.5A,则( )
A. 开关S闭合时,通过L1的电流为0.5A
B. 通过L2的电流为0.4A
C. 开关S闭合时,通过L1的电流为0.4A
D. 通过L2的电流为0.9A
11. 如图所示电路中,电源电压保持不变.当闭合开关S后,两灯均能发光,过了一会儿,L1灯熄灭,但L2仍在发光,经检查L1灯丝被烧断了.对前后二种不同情况下电路中电流表示数的判断正确的是
A. A1表示数减小,A2表示数不变B. A1、A2表示数均不变
C A1表示数减小,A2表示数增大D. A1、A2表示数均增大
12. 击剑比赛中,当甲方运动员的剑(图中用“S甲”表示)击中乙方的导电服时,电路导通,且只有乙方指示灯亮;当乙方运动员的剑(图中用“S乙”表示)击中甲方导电服时,电路导通,且只有甲方指示灯亮。如图所示的四个电路图中,符合上述要求的是( )
A. B.
C. D.
二、填空题(每空1分,共28分)
13. 内燃机是将 ______转化机械能的装置。内燃机的一个工作循环是由四个冲程组成的,如图所示的是工作循环中的 ______冲程。
14. 一台柴油机飞轮的转速为2400r/min,则在1s内,对外做功的次数是_____________次。
15. “可燃冰”是一种新型能源.在同等条件下,“可燃冰”完全燃烧放出的热量达到煤气的数十倍,这说明“可燃冰”的________很大.若以10倍的关系粗略计算,1kg“可燃冰”完全燃烧放出的热量是________J.如这些热量全部被水吸收,则可以使________kg的水升高50℃.[c水=4.2×103J/(kg•℃),q煤气=4.2×107J/kg]
16. 甲、乙两种物质的比热容之比是,质量之比是,若它们升高相等的温度,则他们吸收的热量之比是_______;若它们吸收的热量相等,则甲、乙升高的温度之比为_______。
17. 打扫房间时,小李用干绸布擦穿衣镜,发现擦过的镜面黏上细小绒毛。这是因为擦过的镜面因___________而带了电;带电体有___________的性质,所以绒毛被吸在镜面上。
18. 我们经常看到,在电线的接头处包有黑胶布,这是为了防止漏电。卫生间内比较潮湿,含有大量的小水珠,卫生间内最好不要使用电吹风是因为含有杂质的水是_______,而纯净的水是_______。(均选填“导体”或“绝缘体”)
19. 避雷正能让建筑物避免雷击。当云层电荷较多时,避雷针与云层之间的空气被击穿,使带电云层通过空气与避雷针、导线和大地相连形成_______(通路、短路、断路),此时空气是_______体。物理学中规定_______移动的方向为电流的方向,则云层若带正电,电流的方向是_______(选填“从云层到大地”或者“从大地到云层”)。
20. 如图所示电路中
(1)若使L1、L2串联,则应闭合_____,断开_____;
(2)若使L1、L2并联,则应闭合_____,断开_____;
(3)如果只闭合S1而断开S2、S3,则灯_____亮;
(4)同时闭合开关____和_____是不允许的。
21. 如图所示电路中,电流表A1与A2指针指示的位置均如下右图所示,则电流表A1所使用的量程为_________,读数是________;电流表A2所使用的量程是________,读数是________,灯L1电流是__________.
三、画图题(共8分,每题4分)
22. 连接实物图,要求L1、L2并联,电流表测干路电流。(干路电流约0.5A)
23. 请按照实物图画出相应的电路图。
四、实验题(每空2分,共28分)
24. 如图甲所示,在探究“不同物质吸热能力”的实验中:
(1)除图中所给的实验器材外,还需要的测量工具是秒表和___________,实验前在两个相同的烧杯中加入初温相同、质量相同的水和煤油。选用相同电加热器的目的是使水和煤油在相同时间内___________;
(2)实验中两种液体吸收热量的多少可通过___________(填“液体升高的温度”或“加热时间”)比较,这种研究方法是___________法;
(3)水和煤油温度随时间变化的图象如图乙所示,可判断出a物质是___________(选填“水”或“煤油”),b物质吸热能力较___________(选填“强”或“弱”),可计算煤油的比热容为___________。
25. 在“探究并联电路的电流规律”实验中,小丽在老师的指导下,设计了如图甲所示的电路图。
(1)连接电路的过程中开关应该________;
(2)若要测量干路电流,则电流表应接在甲图中_________点;小丽把电流表接入A点,当闭合开关时,发现电流指针如图乙所示,出现这故障的原因是_____;
(3)排除故障后,她测出了L1支路上电流I1=0.8A,然后把电流表依次接入电路分别测量出L2支路电流I2,干路电流I,两次测得的结果都如图丙,则I2=_________A,I=_______A;
(4)小丽由此数据得出并联电路中干路电流和各支路电流的关系。其他同学指出她只测出一组数据就得出结论不合理,理由是__________。小丽接下来的操作应该_____________。
五、计算题(共12分,每题6分。)
26. 某物理兴趣小组的同学,用煤炉给10kg的水加热,同时绘制了如图所示的加热过程中水温随时间变化的图线,若在6min内完全燃烧了0.2kg的煤,水的比热容为,煤的热值为。求:
(1)0.2kg煤完全燃烧产生的热量;
(2)经过6min的时间加热,水所吸收的热量;
(3)煤炉烧水时的热效率。
27. 如图所示,A1 、A2所用量程不相同,当闭合开关S时,电流表A2的示数为0.5A,电流表A1 所对应的刻度如图乙所示,求:
(1)经过L2 电流I2;
(2)电流表A1 电流大小I;
相关试卷
这是一份新疆维吾尔自治区吐鲁番市鄯善县育才教育集团2024-2025学年九年级上学期10月月考物理试题(解析版)-A4,共13页。试卷主要包含了单选题,填空题,画图题,实验题,计算题等内容,欢迎下载使用。
这是一份甘肃省张掖市甘州区张掖育才中学2024-2025学年九年级上学期10月月考物理试题(原卷版)-A4,共6页。试卷主要包含了本试卷分选择题和非选择题两部分等内容,欢迎下载使用。
这是一份上海市张江集团中学2024-2025学年八年级上学期10月月考物理试题(原卷版)-A4,共5页。试卷主要包含了 下列说法中正确的是等内容,欢迎下载使用。

