





数学17.1 勾股定理优秀复习练习题
展开
这是一份数学17.1 勾股定理优秀复习练习题,文件包含人教版数学八年级下册培优训练专题173勾股定理的应用原卷版doc、人教版数学八年级下册培优训练专题173勾股定理的应用解析版doc等2份试卷配套教学资源,其中试卷共31页, 欢迎下载使用。
注意事项:
本试卷满分120分,试题共24题,其中选择10道、填空8道、解答6道.答卷前,考生务必用0.5毫米黑色签字笔将自己的姓名、班级等信息填写在试卷规定的位置.
一、选择题(本大题共10小题,每小题3分,共30分)在每小题所给出的四个选项中,只有一项是符合题目要求的.
1.(2022春•惠州期末)如图,学校有一块长方形花圃,有极少数人为了避开拐角走“捷径”,在花圃内走出了一条“路”.他们仅仅少走了几步路,却踩伤了花草.他们少走的路长为( )
A.2mB.3mC.3.5mD.4m
2.(2022春•枣阳市期末)如图,在Rt△ABC中,∠C=90°,若AB=15,则正方形ADEC和正方形BCFG的面积和为( )
A.225B.200C.150D.无法计算
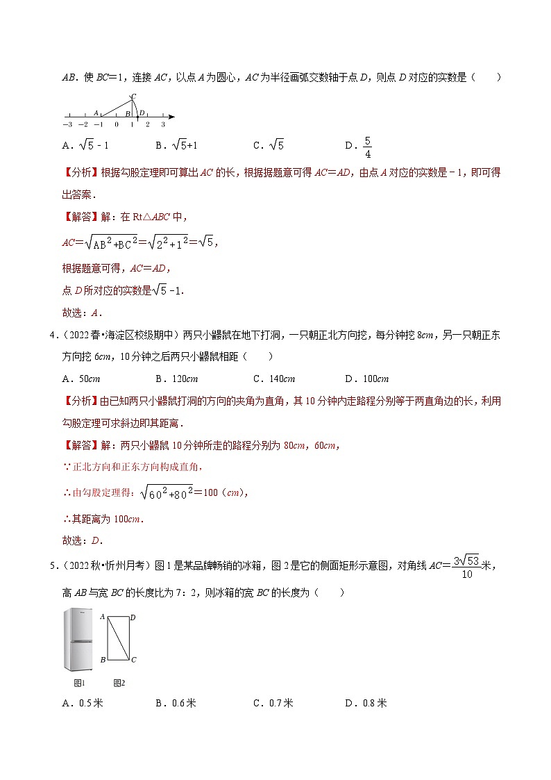
3.(2022春•安宁市期末)如图,数轴上的点A对应的实数是﹣1,点B对应的实数是1,过点B作BC⊥AB.使BC=1,连接AC,以点A为圆心,AC为半径画弧交数轴于点D,则点D对应的实数是( )
A.﹣1B.+1C.D.
4.(2022春•海淀区校级期中)两只小鼹鼠在地下打洞,一只朝正北方向挖,每分钟挖8cm,另一只朝正东方向挖6cm,10分钟之后两只小鼹鼠相距( )
A.50cmB.120cmC.140cmD.100cm
5.(2022秋•忻州月考)图1是某品牌畅销的冰箱,图2是它的侧面矩形示意图,对角线AC=米,高AB与宽BC的长度比为7:2,则冰箱的宽BC的长度为( )
A.0.5米B.0.6米C.0.7米D.0.8米
6.(2022春•南岗区校级期中)如图,在四边形ABCD中,∠ABC=90°,AB=1,BC=2,CD=2,,则四边形ABCD的面积是( )
A.B.4C.D.
7.(2022•福州开学)福州以著名的坊巷文化而闻名,美丽的三牧坊宽不足4米,长不到240米,从卫前街进入三牧坊,走不到百米,便能看到一所百年学府——福州一中,它是众多福州人的记忆所在.位于三牧坊内的福州一中的侧门保留了中国古代典型的双开木门结构,如图1、2(图2为图1的平面示意图),从点O处推开双门,双门间隙CD的长度为0.08米,点C和点D到门槛AB的距离都为0.28米,则AB的长是( )
A.1.8米B.2米C.2.2米D.2.4米
8.(2022春•元阳县期末)为加强疫情防控,云南某中学在校门口区域进行入校体温检测.如图,入校学生要求沿着直线AB单向单排通过校门口,测温仪C与直线AB的距离为3m,已知测温仪的有效测温距离为5m,则学生沿直线AB行走时测温的区域长度为( )
A.4 mB.5mC.6mD.8m
9.(2022春•泉港区期末)我国古代数学专著《九章算术》中有一名题:“今有二人同所立,甲行率七,乙行率三.乙东行,甲南行十步而斜东北与乙会.问甲乙行各几何.”其大意是:已知甲、乙二人同时从一地出发,甲的速度为7,乙的速度为3.乙向东行走,甲先向南行走10步时偏离原方向,朝北偏东的方向直行走一段后与乙相遇.问:甲、乙各行走了多少步?设S甲、S乙分别为甲、乙走的路程(单位:步),则( )
A.S甲=10.5,S乙=24.5B.S甲=24.5,S乙=10.5
C.S甲=17.5,S乙=7.5D.S甲=7.5,S乙=17.5
10.(2022•南岸区校级模拟)我们知道,三个正整数a、b、c满足a2+b2=c2,那么,a、b、c成为一组勾股数;如果一个正整数m能表示成两个非负整数x、y的平方和,即m=x2+y2,那么称m为广义勾股数,则下面的结论:
①7是广义勾股数;②13是广义勾股数;③两个广义勾股数的和是广义勾股数;
④两个广义勾股数的积是广义勾股数;⑤若x=m2﹣n2,y=2mn,z=m2+n2,其中x,y,z,m,n是正整数,则x,y,z是一组勾股数.
其中正确的结论是( )
A.①③④⑤B.②④C.②③⑤D.②④⑤
二、填空题(本大题共8小题,每小题3分,共24分)请把答案直接填写在横线上
11.(2022秋•莱西市期中)海面上有两个疑似漂浮目标.A舰艇以12海里/时的速度离开港口O,向北偏西50°方向航行;同时,B舰艇在同地以16海里/时的速度向北偏东一定角度的航向行驶,如图所示,离开港口5小时后两船相距100海里,则B舰艇的航行方向是 .
12.(2022秋•莱西市期中)如图,小巷左右两侧是竖直的墙,一根竹竿斜靠在右墙时,竹竿底端到右墙角的距离为15米,顶端距离地面20米;如果保持竹竿底端位置不动,将竹竿斜靠在左墙时,其顶端距离地面为24米,则小巷的宽度为 米.
13.(2022秋•如皋市期中)如图,是荡秋千的侧面示意图,静止时秋千位于铅垂线BD上,转轴B到地面的距离BD=2.5m.绳长BA=2m,当秋千摆动到最高点A时,测得∠ABD=60°.当秋千从A处摆动到A′时,A′B⊥AB,则A′到地面的距离是 m.
14.(2022秋•永嘉县校级月考)图1是一个儿童滑梯,AE,DF,MN是滑梯的三根加固支架(如图2),且AE和DF都垂直地面BC,N、M是DC和CE的中点,FM:MN:EF=1:2:3,测得CE=8米,则滑道DC长为 米.
15.(2022秋•济阳区校级月考)如图,是台阶的示意图,已知每个台阶的宽度都是30cm,每个台阶的高度都是15cm,连接AB,则AB等于 .
16.(2022春•西工区期中)如图是一个零件的示意图,测量AB=4cm,BC=3cm,CD=12cm,AD=13cm,若∠ABC=90°,则∠ACD= °.
17.(2022春•瑞安市期中)如图1是重型卡车的立体图,图2是一个装有货物的长方体形状的木箱沿着坡面从重型卡车车上卸载的平面示意图.已知重型卡车车身高度AC=4m,卡车卸货时后面支架AB弯折落在地面A',经过测量A′C=2m.现有木箱长ED=5m,高EF=2.5m,宽小于卡车车身的宽度,当木箱底部顶点G与坡面底部点A′重合时,则木箱上部顶点E到地面A'C的距离为 m.
18.(2022秋•温州期中)如图是一个提供床底收纳支持的气压伸缩杆,除了AB是完全固定的钢架外,AD,BC,DE属于位置可变的定长钢架.如图1所示,AD=13cm,BC=20cm,伸缩杆PQ的两端分别固定在BC,CE两边上,其中PB=13cm,CQ=20cm.当伸缩杆完全收拢(即CD∥AB)时,如图2所示,床高(CD与AB之间的距离)为12cm,则此时伸缩杆PQ的长度为 cm.当∠ADC成180°时,伸缩杆PQ打开最大,此时PQ的长度为,则固定钢架AB的长度为 cm.
三、解答题(本大题共6小题,共66分.解答时应写出文字说明、证明过程或演算步骤)
19.(2022秋•南湖区校级期中)一台拖拉机沿公路AB以200m/min的速度从A行驶到B,点C为一所学校,AC=300m,BC=400m,AB=500m,距离拖拉机250m以内会受噪音影响.
(1)学校C会受到拖拉机的噪音影响吗?为什么?
(2)学校C受到拖拉机的噪音影响的时间有多长?
20.(2022秋•莱州市期中)如图,有一个绳索拉直的木马秋千,秋千绳索AB的长度为5米,若木马从B点运行到C点,上升的高度为1米,且绳索保持拉直的状态,求此时木马沿水平方向向前推进的距离.
21.(2022秋•东海县期中)在创建“全国文明城市”期间,某小区在临街的拐角清理出了一块可以绿化的空地.如图,经技术人员的测量,已知AB=9m,BC=12m,CD=17m,AD=8m,∠ABC=90°.若平均每平方米空地的绿化费用为100元,试计算绿化这片空地共需花费多少元?
22.(2022秋•姜堰区期中)如图,AD⊥BC,垂足为D,且AD=4,BD=8.点E从B点沿射线BC向右以2个单位/秒的速度匀速运动,F为BE的中点,连接AE、AF,设点E运动的时间为t.
(1)当t为何值时,AE=AF;
(2)当t=5时,判断△ABE的形状,并说明理由.
23.(2021秋•宜阳县期末)《九章算术》是我国古代的一部数学专注,是“算经十书”中最重要的一种,它收录了246个与生产、生活实践有关的实际问题,是我国古代劳动人民智慧的结晶.在的第九章“勾股”中有这样一个问题:今有池方一丈,葭生其中央,出水一尺,引葭赴岸,适与岸齐,问水深、葭长各几何.(葭即芦苇,一丈等于十尺).这道题的意思是:有一个水池子,水面是一个边长为10尺的正方形,在水池正中央有一根芦苇,它高出水面1尺,如果把这根芦苇垂直拉向水池的一边,它的顶端刚好到达池边的水面,水深和芦苇的长度分别是多少尺?
24.(2022秋•萍乡月考)如图1,图2分别是网上某种型号拉杆箱的实物图与示意图,根据商品介绍,获得了如下信息:滑杆DE、箱长BC、拉杆AB的长度都相等,即DE=BC=AB=50cm,点B、F在线段AC上,点C在DE上,支杆DF=30cm.
(1)当E与C点重合,CF=40cm时,△CDF是什么三角形.
(2)若EC=36cm时,B,D相距48cm,试判定BD与DE的位置关系,并说明理由.
(3)当∠DCF=45°,CF=AC时,求CD的长.
相关试卷
这是一份人教版数学九上期末培优训练专题08 相似易错题(2份,原卷版+解析版),文件包含人教版数学九上期末培优训练专题08相似易错题原卷版doc、人教版数学九上期末培优训练专题08相似易错题解析版doc等2份试卷配套教学资源,其中试卷共40页, 欢迎下载使用。
这是一份人教版数学九上期末培优训练专题07 圆易错题(2份,原卷版+解析版),文件包含人教版数学九上期末培优训练专题07圆易错题原卷版doc、人教版数学九上期末培优训练专题07圆易错题解析版doc等2份试卷配套教学资源,其中试卷共69页, 欢迎下载使用。
这是一份初中数学人教版八年级下册17.1 勾股定理课后测评,共60页。