湖北省顶级名校2024-2025学年高三上学期11月期中考试生物试题含答案
展开
这是一份湖北省顶级名校2024-2025学年高三上学期11月期中考试生物试题含答案,共28页。试卷主要包含了选择题,非选择题等内容,欢迎下载使用。
本试卷共8页,22题。全卷满分100分,考试用时75分钟。
第Ⅰ卷(选择题)
一、选择题:每题只有一个正确选项,每题2分,共36分。
1. 水和无机盐在生物体的生命活动中发挥着重要作用。下列关于水和无机盐的叙述,错误的是( )
A. 水参与形成NADPH和NADH
B. 细胞中的无机盐主要以离子形式存在
C. 无机盐可不经过消化直接被人体吸收
D. 水不参与组织液中正常渗透压的维持
【答案】D
【解析】
【分析】无机盐的生物功能:a、复杂化合物的组成成分;b、维持正常的生命活动:如血钙过高会造成肌无力,血钙过低会引起抽搐;c、维持酸碱平衡和渗透压平衡。
【详解】A、水通过光合作用的光反应参与形成NADPH,水通过有氧呼吸第二阶段参与形成NADH,A正确;
B、细胞中大多数无机盐以离子的形式存在,少数以化合物的形式存在,B正确;
C、无机盐大多数以离子的形式存在,可不经过消化直接被人体吸收,C正确;
D、渗透压是指溶质分子对水的吸引力,水参与组织液中正常渗透压的维持,D错误。
故选D。
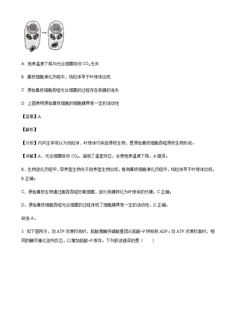
2. 光合细菌在生物演化历程的早期逐步改造大气成分,为真核生物的起源创造了条件。内共生学说认为,叶绿体是由原始真核细胞吞噬光合细菌演化形成,如下图所示。下列叙述错误的是( )
A. 地表温度下降与光合细菌吸收CO2无关
B. 真核细胞演化历程中,线粒体早于叶绿体出现
C. 原始真核细胞吞噬光合细菌的过程存在质膜的消失
D. 上图表明原始真核细胞的细胞膜具有一定的流动性
【答案】A
【解析】
【分析】内共生学说认为线粒体、叶绿体均来自原核生物,是原始真核细胞吞噬原核生物形成。
【详解】A、光合细菌吸收CO2,减弱了温室效应,会使地表温度下降,A错误;
B、生物进化历程中,异养型生物先于自养型生物出现,推测真核细胞演化历程中,线粒体早于叶绿体出现,B正确;
C、原始真核生物通过胞吞吞噬好氧细菌,部分质膜转化为叶绿体的外膜,C正确;
D、原始真核细胞吞噬光合细菌的过程体现了细胞膜具有一定的流动性,D正确。
故选A。
3. 如下图所示,当ATP浓度较低时,肌酸激酶将磷酸基团从肌酸~P转移到ADP;当ATP浓度较高时,相同的酶可催化逆向反应,以增加肌酸~P库存。下列叙述错误的是( )
A. 肌酸激酶有利于维持ATP/ADP在细胞中的稳定
B. 肌酸激酶可能存在于线粒体和细胞质基质等结构
C. 肌酸~P也可直接用于物质跨膜运输等耗能过程
D. 肌酸~P为ADP合成ATP提供“高能”磷酸基团
【答案】C
【解析】
【分析】ATP 的结构简式是 A-P~P~P,其中A代表腺苷,T是三的意思,P代表磷酸基团。ATP是生物体的直接能源物质,ATP在细胞内数量并不很多,可以和ADP迅速转化形成。人和动物体内产生ATP的生理过程只有呼吸作用,高等植物体内产生ATP的生理过程有光合作用和细胞呼吸,ATP中的能量可用于各种生命活动,可以转变为光能、化学能等,但形成ATP的能量来自于呼吸作用释放的能量或植物的光合作用。
【详解】A、据题意可知,当ATP浓度较低时,肌酸激酶将磷酸基团从肌酸~P转移到ADP;当ATP浓度较高时,相同的酶可催化逆向反应,以增加肌酸~P库存,A正确;
B、由于线粒体基质和内膜以及细胞质基质都能合成ATP,所以肌酸激酶可能存在于线粒体和细胞质基质等结构,B正确;
C、ATP可直接用于物质跨膜运输等耗能过程,肌酸~P不能,C错误;
D、当ATP浓度较低时,肌酸激酶将磷酸基团从肌酸~P转移到ADP合成ATP,故肌酸~P为ADP合成ATP提供“高能”磷酸基团,D正确。
故选C。
4. 为探究基因OsNAC对光合作用的影响,科学家在相同条件下种植某品种水稻的野生型(WT)、OsNAC敲除突变体(KO)和OsNAC过量的植株(OE),测定灌浆期旗叶(位于植株最顶端)净光合速率和叶绿素含量,结果见下表,测定旗叶中编码蔗糖转运蛋白基因的相对表达量、蔗糖含量及单株产量,结果见下图。下列说法错误的是( )
A. 与WT组相比,实验组KO、OE的设置分别采用了减法、加法原理
B. 与WT组相比,OsNAC过量表达使旗叶净光合速率增加可能与叶绿素含量增加有关
C. 与WT组相比,OE组可及时将更多的光合产物蔗糖向外运输,以促进旗叶光合作用
D. 与KO组相比,OE组在相同光照条件下,单位时间内叶绿体基质中C5消耗量更少
【答案】D
【解析】
【分析】在对照实验中,控制自变量可以采用“加法原理”或“减法原理”;与常态比较,人为增加某种影响因素的称为“加法原理”,与常态比较,人为去除某种影响因素的称为“减法原理”。
【详解】A、与某品种水稻的野生型(WT)相比,实验组KO为OSNAC 敲除突变体,其设置采用了自变量控制中的减法原理;实验组OE 为 OSNAC 过量表达株,其设置采用了自变量控制中的加法原理,A正确;
B、与 WT 组相比,OE组叶绿素含量较高,增加了对光能的吸收、传递和转换,光反应增强,促进旗叶光合作用,B正确;
C、与 WT 组相比OE组旗叶中编码蔗糖转运蛋白基因的表达量较高,可以及时将更多的光合产物(蔗糖)向外运出,从而促进旗叶的光合作用速率,C正确;
D、OE组比KO组叶绿素含量更多,相同光照条件下,单位时间内光反应产生的ATP和NADPH更多,C3的还原更快,C3的消耗量更大,所以单位时间内叶绿体基质中C5消耗量更多,D错误。
故选D。
5. 武汉市东湖环湖绿道经过8年生态修复,已呈现“一湖碧水,环岸秀色,城水相依,人水和谐”的生态景观。科研人员对东湖环湖绿道鸟类和植物进行相关研究,下列叙述正确的是( )
A. 水杉林中高低错落的水杉形成的垂直结构为鸟类提供了栖息空间和食物条件
B. 调查环湖绿道梧桐树的种群密度最好采用五点取样法
C. 绿道中不同鸟类生态位之间的差异提高了对环境资源和空间的利用能力
D. 将绿道上特有珍稀树种移栽到武汉植物园是对生物多样性最有效的保护
【答案】C
【解析】
【分析】一个物种在群落中的地位或作用包括所处的空间位置,占用资源的情况,以及与其他物种的关系等,称为这个物种的生态位。
【详解】A、垂直结构上的分层是群落中的结构,而水杉林中的所有银杏树构成种群,银杏树高低错落有致体现的是个体差异,A错误;
B、等距取样法是一种取样方法,特别适用于调查的总体为长条形时使用,调查环湖绿道梧桐树的种群密度最好采用等距取样法,B错误;
C、不同物种占据不同生态位,减少了生物之间的竞争,有利于生物对环境资源的充分利用,C正确;
D、将绿道上特有珍稀树种移栽到武汉植物园属于易地保护,对生物多样性最有效的保护是就地保护,D错误。
故选C。
6. 下图是某单基因遗传病的系谱图,其致病基因位于常染色体上,且只在男性中表现,其中I1和I2为纯合子。已知自然人群中患该病个体的频率为18%。下列叙述正确的是( )
A. II1的次级精母细胞中含2个致病基因
B. 该病为常染色体隐性遗传病
C. II2与无亲缘关系的正常男性婚配,后代患病的概率为50%
D. II1与无亲缘关系的正常女性婚配,后代正常的概率为70%
【答案】D
【解析】
【分析】根据题干信息,该系谱图为单基因遗传病,致病基因位于常染色体上,且只在男性中表现,说明该遗传病为限性遗传,I1和I2为纯合子,II1患病,是杂合子,据此答题。
【详解】AB、根据题干分析,该病为常染色体遗传病且只在男性中发病,假设用A/a字母表示,则I1的基因型为aa,I2的基因型为AA,II1的基因型为Aa,即该病为常染色体显性遗传病,II1的次级精母细胞中含0个或2个致病基因,AB错误;
C、II2的基因型为Aa,与亲缘关系的正常男性(aa)婚配,后代患病的概率为1/2×1/2=1/4,即25%,C错误;
D、自然人群中患该病个体的频率为18%,则在男性群体中患病的概率为36%,男性正常的概率即aa的概率为64%,a=8/10,a基因频率在男性和女性以及群体中都是一样的,因此女性群体中A:a=1:4,则II1(Aa)与无亲缘关系的正常女性婚配,后代生女孩的概率为50%,都正常,生男孩正常的概率为1/2×4/5×1/2=20%,则后代正常的概率为50%+20%=70%,D正确。公众号:高中试卷君
故选D。
7. 果酒、果醋、泡菜是我国传统发酵技术的代表,下列叙述正确的是( )
A. 三类发酵中主发酵菌种均呈“S”型增长
B. 三类发酵中主发酵菌种体内不都含有环状DNA
C. 制作果酒的装置继续酿造果醋需升高环境温度
D. 泡菜制作前期需通入氧气,后期需严格保持无氧条件
【答案】C
【解析】
【分析】1、参与果酒制作的微生物是酵母菌,其新陈代谢类型为异养兼性厌氧型。
2、参与果醋制作的微生物是醋酸菌,其新陈代谢类型是异养需氧型。果醋制作的原理:当氧气、糖源都充足时,醋酸菌将葡萄汁中的糖分解成醋酸。当缺少糖源时,醋酸菌将乙醇变为乙醛,再将乙醛变为醋酸。
3、参与腐乳制作的微生物主要是毛霉,其新陈代谢类型是异养需氧型。腐乳制作的原理:毛霉等微生物产生的蛋白酶能将豆腐中的蛋白质分解成小分子的肽和氨基酸;脂肪酶可将脂肪分解成甘油和脂肪酸。
4、泡菜的制作原理:泡菜的制作离不开乳酸菌。在无氧条件下,乳酸菌将葡萄糖分解成乳酸。
【详解】A、葡萄酒制作过程中,先通气后密封,通气目的是让酵母菌进行有氧呼吸而大量繁殖,后密封进行酒精发酵,因此该过程中酵母菌种群数量没有呈“S”型增长;果醋发酵中醋酸菌和泡菜发酵中乳酸菌受多种因素影响,一般不呈 “S” 型增长,A错误;
B、参与果酒制作的微生物是酵母菌,酵母菌为真核细胞,其线粒体中含有环状DNA;参与果醋制作的微生物是醋酸菌,参与泡菜制作的微生物是泡菜,二者为原核细胞,其拟核为环状DNA,因此三类发酵中主发酵菌种体内都含有环状DNA,B错误;
C、制作果酒的适宜温度是 18~25℃,制作果醋的适宜温度是 30~ 35℃,如果将制作果酒的装置继续酿造果醋需升高环境温度,C正确;
D、泡菜的制作离不开乳酸菌,乳酸菌为厌氧菌,因此泡菜制作全程都需要严格保持无氧条件,D错误。
故选C。
8. 已知牡丹(2N=10)为雌雄同株的植物,下图为牡丹花粉母细胞减数分裂图像。下列叙述正确的是( )
A. 图中细胞都含有2个染色体组
B. 图中细胞都可发生等位基因的分离
C. 图中细胞都含有6种不同的染色体形态
D. 图中细胞都可发生非等位基因的自由组合
【答案】A
【解析】
【分析】题图分析,左图处于减数分裂Ⅰ后期,右图处于减数分裂Ⅱ后期,为次级精母细胞。
【详解】A、图示左图细胞中含有两个染色体组,处于减数分裂Ⅰ后期,右图细胞处于减数分裂Ⅱ后期,两个细胞均含有2个染色体组,A正确;
B、左图细胞处于减数分裂Ⅰ后期,细胞中会发生等位基因的分离,而右图细胞中不一定发生等位基因的分离(会发生等位基因的分离的前提是在减数分裂Ⅰ四分体时期会发生同源染色体非姐妹染色单体的交换),B错误;
C、分析题意,牡丹(2N=10)为雌雄同株的植物,故细胞中最多有5种不同的染色体形态,C错误;
D、左图细胞中可发生非同源染色体的自由组合,而在右图细胞中不会发生该现象,D错误。
故选A。
9. 生命系统各层次都具有通过自我调节以维持自身相对稳定状态的能力,例如人体可通过神经和体液调节维持体温的相对稳定。下列现象与上述不符的是( )
A. 人体出现衰老或损伤的细胞,通过免疫自稳及时将其清除
B. 狼捕食兔子使兔子数量减少,一段时间后狼的数量也减少
C. 盐胁迫下,植物细胞膜运出Na+的蛋白基因表达水平上升
D. 过度利用的森林或草原,通过封育又使其恢复到之前状态
【答案】D
【解析】
【分析】生态系统所具有的保持或恢复自身结构和功能相对稳定的能力,叫做生态系统的稳定性;生态系统之所以能维持相对稳定,是由于生态系统具有自我调节能力,如当河流受到轻微污染时,能通过物理沉降、化学分解和微生物的分解,很快消除污染,河流中生物种类和数量不会受到明显的影响。
【详解】A、人体出现衰老或损伤的细胞,通过免疫自稳及时将其清除,这是免疫系统的功能,是人体维持自身相对稳定状态的一种调节方式,A正确;
B、狼捕食兔子使兔子数量减少,一段时间后狼的数量也减少,这体现了生态系统中的负反馈调节机制,是生态系统自我调节以维持稳定的表现,B正确;
C、盐胁迫下,植物细胞膜运出Na+的蛋白基因表达水平上升,这是植物应对盐胁迫,维持自身相对稳定状态的调节方式,C正确;
D、过度利用的森林或草原,通过封育又使其恢复到之前状态,这是人类干预的结果,并非森林或草原自身的自我调节能力,D错误。
故选D。
10. 大鼠胰岛B细胞体外培养实验发现,高糖能诱导细胞体积变大,细胞容积改变,进一步表现为氧化应激和细胞凋亡。下表为部分实验结果。下列叙述错误的是( )
各组培养胰岛B细胞凋亡率及Bcl-2mRNA表达水平
β-actin:内参蛋白,在各种组织中的表达相对稳定;Bcl-2:一种抑制细胞凋亡的蛋白质。
A. 与对照组相比,氨基胍能促进高糖诱导的胰岛B细胞凋亡
B. 葡萄糖既是胰岛B细胞的能量来源也可以作为信息分子
C. NO可能通过抑制Bcl-2基因表达以促进高糖诱导的胰岛B细胞凋亡
D. 该研究可为Ⅰ型糖尿病的治疗提供新思路
【答案】A
【解析】
【分析】胰岛素是降低血糖的激素。通过促进组织细胞加速摄取、利用葡萄糖起到降低血糖的作用。
【详解】A、从表格数据看,高糖 - 氨基胍组细胞凋亡率6.8% 低于高糖组14.8% ,说明氨基胍能抑制高糖诱导的胰岛B细胞凋亡,而不是促进,A错误;公众号:高中试卷君
B、 胰岛B 细胞可摄取葡萄糖进行氧化分解提供能量,同时高糖能诱导胰岛B细胞发生一系列变化,所以葡萄糖既是能量来源也可作为信息分子,B正确;
C、 对比高糖组和对照组,高糖组NO含量升高,Bcl-2mRNA 表达水平降低,细胞凋亡率升高,因为Bcl-2是抑制细胞凋亡的蛋白质,所以NO 可能通过抑制Bcl-2基因表达以促进高糖诱导的胰岛B 细胞凋亡,C正确;
D、 该研究对高糖诱导胰岛 B细胞凋亡相关因素进行探究,可为 Ⅰ型糖尿病(与胰岛 B细胞功能受损有关)的治疗提供新思路,D正确。
故选A。
11. 大肠杆菌是基因工程中常用的表达系统。下列有关大肠杆菌的叙述错误的是( )
A. 伊红-亚甲蓝选择培养基可筛选出深紫色的大肠杆菌
B. 该表达系统不能对合成的蛋白质进行加工和修饰
C. 大肠杆菌进行基因的表达过程会出现DNA-蛋白质复合物
D. 用Ca2+处理大肠杆菌,使其处于能吸收环境DNA的状态
【答案】A
【解析】
【分析】转化过程中,大肠杆菌应先用Ca2+处理,使其处于能吸收周围DNA的状态。
根据培养基的功能可以将培养基分为鉴别培养基和选择培养基。
【详解】A、伊红-亚甲蓝指示剂,可以鉴别是否含有大肠杆菌,故该培养基属于鉴别培养基,不是选择培养基,A错误;
B、大肠杆菌是原核生物,无内质网和高尔基体,故该表达系统不能对合成的蛋白质进行加工和修饰,B正确;
C、大肠杆菌中进行转录时,会有RNA聚合酶和DNA结合,而RNA聚合酶是一种蛋白质,故此时拟核中含有DNA-蛋白质复合物,C正确;
D、用Ca2+处理大肠杆菌使其处于感受态,使其处于能吸收环境DNA的状态,D正确。
故选A。
12. 下图是玉米育种过程示意图,下列叙述正确的是( )
A. 过程①和②都需要固体培养基,培养过程中都不需要避光
B. 过程②和③为单倍体育种,单倍体植株B矮小且高度不育
C. 植株A盛花期遇强降雨,喷洒适宜浓度IAA不能减少损失
D. 若植株A的基因型为AaBb,则植株B的基因型有4种
【答案】C
【解析】
【分析】①过程是芽尖细胞植物组织培养获得植株A,②过程花药离体培养获植株B。
【详解】A、过程①是芽尖细胞植物组织培养获得幼苗1,过程2是花药离体培养获得幼苗2,两个培养过程中都需要光,A错误;
B、单倍体育种包括花药离体培养、秋水仙素处理等步骤,B错误;
C、植株A盛花期遇强降雨,影响授粉,不能产生种子,喷洒适宜浓度IAA也不能产生种子,不能减少损,C正确;
D、 若植株A的基因型为AaBb,两对基因不一定位于两对同源染色体上,则植株B的基因型不一定为4种,D错误。
故选C。
13. 小鼠缺乏胰岛素生长因子-2表现为体型矮小。胰岛素生长因子-2由小鼠常染色体上的F基因编码,它的等位基因f无此功能。小鼠胚胎发育中,来自卵细胞的F/f基因的启动子被甲基化,从而使该基因无法表达,来自精子的该基因的启动子未被甲基化。下列叙述错误的是( )
A. 体型正常纯合子雌鼠和体型矮小纯合子雄鼠杂交,F1小鼠体型矮小
B. 体型正常的雌雄小鼠随机交配,若F1体型正常占60%,则亲代雄鼠中杂合子占40%
C. 卵细胞的F/f基因的启动子被甲基化,F/f基因的碱基序列保持不变
D. 杂合子小鼠相互交配,F1小鼠表型比为体型正常∶体型矮小=1∶1
【答案】B
【解析】
【分析】表观遗传是指生物体基因碱基序列不改变,而基因的表达和表型发生可遗传的改变。DNA甲基化是表观遗传中最常见的现象之一。
【详解】A、由题意可知,在小鼠胚胎发育中,来自卵细胞的F/f基因的启动子被甲基化,这些基因不能表达,因此体型正常纯合子雌鼠和体型矮小纯合子(ff)雄鼠交配,则F1小鼠体型矮小,A正确;
B、体型正常的雌雄小鼠随机交配,若F1体型正常的占60%,说明含有F基因的精子占60%,含f基因的精子占40%,设亲代雄鼠体型中正常杂合子(Ff)占比为X,那么X/2=40%,X=80%,B错误;
C、卵细胞的F/f基因的启动子被甲基化,F/f基因的碱基序列保持不变,C正确;
D、杂合子小鼠相互交配,来自精子的F/f基因都能表达,含有F和f基因的精子比例为1:1,因此F1小鼠表型比为体型正常:体型矮小=1:1,D正确。
故选B。
14. 在缩手反射中,兴奋传至传出神经元时,如图Ⅰ、Ⅱ处分别可检测到突触后电位(EPSP),Ⅲ处能检测到动作电位(AP)。EPSP是细胞受到阈下刺激时,细胞膜局部产生的微弱电位变化。EPSP可叠加,达到阈电位(刚好触发动作电位的膜电位)后可引起神经元产生AP。下列叙述正确的是( )
A. 多个阈下刺激产生的EPSP叠加可使AP的峰值增大
B. EPSP和AP均可表示神经元膜内的电位变化
C. 若组织液中Na+含量增加,则会导致AP的峰值降低
D. 产生一次AP的过程中,III处K+通道、Na+通道的通透性依次增大
【答案】B
【解析】
【分析】突触是由突触前膜、突触间隙和突触后膜构成的,突触小体含有突触小泡,内含神经递质,神经递质有兴奋性和抑制性两种,受到刺激以后神经递质由突触小泡运输到突触前膜与其融合,神经递质以胞吐的方式排放到突触间隙,作用于突触后膜,引起突触后膜的兴奋或抑制。
【详解】A、多个阈下刺激产生的EPSP叠加到阈电位(刚好触发动作电位的膜电位)后可引起神经元产生动作电位(AP),但叠加的电位若超过阈值,则动作电位的大小由细胞膜两侧的Na+浓度差决定,不会随刺激强度的增大而增大,叠加的电位若超过阈值,则动作电位(AP)的大小由细胞膜两侧的Na+浓度差决定,动作电位(AP)不会随刺激强度的增大而增大,A错误;
B、EPSP与AP的初始电位均为负电位,均可表示神经元膜内的电位变化,B正确;
C、动作电位是Na+顺浓度梯度内流进入神经细胞导致的,适当增加组织液中Na+浓度,刺激时Na+内流进入神经细胞内的量增加,因此会导致动作电位(AP)的峰值增大,C错误;
D、产生一次AP的过程中,Ⅲ处Na+通道的通透性先增大,然后K+通道的通透性增大,D错误。
故选B。
15. 反义基因可阻断相应正常基因的表达。将反义氨基环丙烷羧酸(ACC)合酶基因导入番茄细胞,获得转基因番茄。该转基因番茄体内乙烯的产量被抑制99.5%,果实不能正常成熟。下列叙述错误的是( )
A. ACC合酶可能参与乙烯的合成
B. 乙烯可促进果实成熟,还可促进植物开花
C. 高浓度的IAA可能会抑制ACC合酶基因的表达
D. 对转基因番茄喷洒适量的乙烯可缓解反义基因的作用
【答案】C
【解析】
【分析】乙烯的作用:促进果实成熟、促进老叶等器官脱落的作用、促进开花和果实脱落。
【详解】A、分析题意,反义基因可阻断相应正常基因的表达。将反义氨基环丙烷羧酸(ACC)合酶基因导入番茄细胞,会阻断氨基环丙烷羧酸(ACC)合酶基因的表达,抑制ACC合酶的合成,而该转基因番茄体内乙烯的产量被抑制99.5%,由此可知ACC合酶可能参与乙烯的合成,A正确;
B、乙烯除能促进果实成熟外,还有促进老叶等器官脱落的作用,还可促进开花和果实脱落,B正确;
C、高浓度的IAA可通过诱导乙烯的合成来发挥抑制生长的作用,故高浓度的IAA促进了ACC合酶的合成进而使乙烯的合成量增加,进而抑制生长,C错误;
D、反义氨基环丙烷羧酸(ACC)合酶基因的存在抑制了乙烯的合成,故对转基因番茄喷洒适量的乙烯可缓解反义基因的作用,D正确。
故选C。
16. 雄蝗虫散发的气味分子“4-VA”可吸引雌蝗虫的聚集并促进雌蝗虫性成熟,该作用不受自然环境中蝗虫密度的影响,科研人员在蝗虫触角中找到4-VA的特异性嗅觉受体OR35。下列叙述错误的是( )
A. 根据4-VA的结构设计其拮抗剂,阻止蝗虫聚集
B. 人工合成的4-VA群聚蝗虫并将其诱杀,属于生物防治
C. 抑制4-VA合成可破坏蝗虫的生长发育一致性,减少蝗灾
D. 建立OR35基因缺失的种群,放归环境不影响基因频率
【答案】D
【解析】
【分析】种群的数量特征有种群密度,出生率和死亡率,迁入率和迁出率,年龄组成(年龄结构),性别比例。迁入率和迁出率,出生率和死亡率决定种群数量的变化,但年龄组成(年龄结构)是通过影响出生率和死亡率影响数量变化的,性别比例通过影响出生率影响数量变化的。
【详解】A、分析题意,应根据4VA的结构设计拮抗剂,减少4VA与嗅觉受体结合,阻止飞蝗的聚集,A正确;
B、“4-VA”可吸引雌蝗虫的聚集并促进雌蝗虫性成熟,人工合成的4-VA群聚蝗虫并将其诱杀,属于生物防治,B正确;
C、据题意可知,“4-VA”可吸引雌蝗虫的聚集并促进雌蝗虫性成熟,故抑制4-VA合成可破坏蝗虫的生长发育一致性,减少蝗灾,C正确;
D、OR35基因缺失会使无法合成嗅觉受体OR35,所以无法对4VA反应,不能聚集,建立OR35基因缺失的种群,放归环境影响基因频率,D错误。
故选D。
17. 如图表示某黄杨林生态系统中部分生物成分之间的营养关系,下列叙述正确的是( )
A. 若蜗牛从食物网中消失,则跳虫的数量会减少
B. 枯枝烂叶中的能量既可以流向消费者也可流向分解者
C. 流入该生态系统的总能量是蘑菇等生产者固定的太阳能
D. 图中所有蜘蛛的全部基因组成该生态系统中蜘蛛的基因库
【答案】B
【解析】
【分析】一个种群中全部个体所含有的全部基因叫做这个种群的基因库。
【详解】A、分析图可知,跳虫和蜗牛都直接从枯枝烂叶中获取能量,所以若蜗牛从食物网中消失,则跳虫的数量会增多,A错误;
B、分析图可知,枯枝烂叶中的能量可以流向蟋蟀、跳虫和蜗牛等消费者,也可以流向分解者,B正确;
C、蘑菇是异养生物,不是生产者,C错误;
D、图中的所有蜘蛛并不是一个种群,所以图中所有蜘蛛的全部基因不能组成该生态系统中蜘蛛的基因库,D错误。
故选B。
18. 我国科学家发现用体外受精胚胎的滋养层替换体细胞核移植胚胎的滋养层,能显著提升恒河猴体细胞核移植成功率,主要技术流程如下图所示。下列叙述正确的是( )
A. 体细胞核移植和体外受精都属于克隆
B. 图中卵母细胞都需去除纺锤体-染色体复合物
C. 为避免排斥反应,需向植入重组囊胚的代孕猴注射免疫抑制剂
D. 滋养层细胞沿透明带内壁扩展,将来形成胎膜和胎盘
【答案】D
【解析】
【分析】胚胎发育过程:受精卵→卵裂→桑椹胚(桑葚胚)→囊胚→原肠胚→分化成组织、器官等→幼体;囊胚包括内细胞团和滋养层两部分,其中内细胞团将发育成各组织器官,而滋养层将来发育成胎膜和胎盘。
【详解】A、体细胞核移植属于克隆,体外受精不属于克隆,A错误;
B、图中只有进行核移植的卵母细胞需去除纺锤体-染色体复合物,B错误;
C、胚胎移植通常不会发生免疫排斥,故无需注射免疫抑制剂,C错误;
D、沿透明带内壁扩展排列的滋养层细胞,将来发育为胎膜和胎盘,而内细胞团细胞将来发育成胎儿的各种组织,D正确。
故选D
第Ⅱ卷(非选择题)
二、非选择题:本题共4小题,共64分。
19. 高原鼹鼠主要生活在高原草原,是一种营地下生活的啮齿动物。高原鼹鼠挖洞时将挖出的土堆在地面,会在草甸中形成无植被覆盖的裸露土丘,土丘上的群落需6年左右才能逐步恢复。图1中CK(对照)、A、B、C、D表示土丘密度不同的5个区域;图2表示演替至第6年时各区域的生物量和植物丰富度。请回答下列问题:
(1)裸露土丘的群落恢复过程属于群落______演替。用于区别不同群落的重要特征是______。
(2)演替至第6年时,某区域中的植物丰富度与土丘密度呈______(填“正相关”或“负相关”),从鼹鼠的习性分析D区域植物生物量最高的原因可能是________________________。
(3)用标记重捕法调查鼹鼠的种群密度,第二次捕捉时鼹鼠躲避能力增强会使调查结果比实际值偏______(填“大”或“小”)。在高原鼹鼠影响严重的区域,可种植生活力和适应性强的本地植物以加快土丘的恢复速度,提高该生态系统的稳定性,这一措施体现了生态工程的______原理。
(4)鼹鼠的爪趾有优异的挖掘能力,科研人员根据其爪趾轮廓特征设计了一种田间除草铲,这体现了生物多样性的____________。
【答案】(1) ①. 次生演替 ②. 群落的物种组成
(2) ①. 正相关 ②. 鼹鼠的挖洞行为有利于疏松土壤促进根系的有氧呼吸,从而促进植物根系对矿质元素的吸收,进而促进植物生长,使群落物种丰富度更高
(3) ①. 大 ②. 协调
(4)直接价值
【解析】
【分析】题图分析,图1、图2数据显示,随着土丘密度的增加,植物的生物量和植物丰富度呈现出显著增加的趋势;这表明高原鼢鼠对群落具有一定的积极影响。
【小问1详解】
裸露土丘含有土壤条件,土壤中可能还有植物的种子或其他繁殖体,故裸露土丘的恢复过程属于群落的次生演替,用于区别不同群落的重要特征是群落的物种组成。
【小问2详解】
分析图1、图2, 随着土丘密度的增加,植物的生物量呈现出显著增加的趋势,群落的植物丰富度也呈现增加趋势,所以某区域中的植物丰富度与土丘密度呈正相关,鼹鼠的挖洞行为有利于疏松土壤促进根系的有 氧呼吸,从而促进植物根系对矿质元素的吸收,进而促进植物生长,使群落物种丰富度更高。
【小问3详解】
用标记重捕法调查时,鼹鼠被捕捉一次后更难捕捉,会使标记个体占再次捕获个体比例变小,会使调查结果偏大。协调原理是要处理好生物与环境、生物与生物的协调与平衡,需要考虑环境容纳量,故选择适宜的植物进行种植体现了 协调原理。
【小问4详解】
鼹鼠的爪趾有优异的挖掘能力,科研人员根据其爪趾轮廓特征设计了一种田间除草铲,科研价值体现了生物多样性的直接价值。
20. 玉米通过光合作用合成淀粉和蔗糖等有机物,通过呼吸作用将淀粉、蔗糖等有机物中的能量转化为玉米生命活动所需要的能量。淹水会严重抑制玉米的生长和产量,淹水对玉米的主要伤害是氧气不足。其表现主要是叶片萎蔫、变黄,根系腐烂等。在无氧条件下,线粒体的电子传递和氧化磷酸化将停止,玉米只能依靠无氧呼吸产生能量供其进行生命活动。
(1)光合作用的部分产物蔗糖进入筛管,通过韧皮部运输到玉米的根部。由图1可知,蔗糖最终通过______(填“主动运输”或“被动运输”)进入根部细胞。
(2)蔗糖进入根部细胞后,首先被水解形成葡萄糖和果糖,然后通过图2所示过程参与细胞呼吸。由葡萄糖转化为丙酮酸的过程属于______(填“吸能”或“放能”)反应。请写出细胞质基质中的丙酮酸进入线粒体被彻底分解的方程式________________________。公众号:高中试卷君
(3)若玉米被水淹导致根部细胞缺氧,丙酮酸则不能进入线粒体。科研人员发现,玉米根部细胞细胞质基质中的丙酮酸既可被乳酸脱氢酶(LDH)催化生成乳酸;也可先被丙酮酸脱羧酶(PDC)催化生成乙醛,乙醛被乙醇脱氢酶(ADH)催化生成乙醇。为探究水淹胁迫下玉米根部细胞不同类型的无氧呼吸强度,科研人员分别测定了耐淹玉米(XD)和不耐淹玉米(ZD)相关酶的活性,结果如图3所示。
由图3可知,相比不耐淹玉米,耐淹玉米中LDH酶的活性更______(填“高”或“低”)。随处理时间延长耐淹玉米可能产生更多的______,其可通过____________方式及时排出细胞,降低对细胞的毒害作用。玉米细胞液泡膜上有质子泵,可将细胞质基质中的H+转运进入液泡,以维持细胞质基质中较低浓度的H+。若细胞质基质中pH降低到一定程度会引起细胞酸中毒。综合以上信息分析ZD不耐淹的原因________________________。
(4)在生产实践中,为降低淹水给玉米带来的危害可采取开沟排水降低田间湿度,增施氧肥改善生长环境等措施。除上述措施以外,请再提出一种提高玉米抗涝性的方法________________________。
【答案】(1)主动运输
(2) ①. 放能 ②.
(3) ①. 低 ②. 酒精 ③. 自由扩散 ④. ZD根部细胞较长时间进行无氧呼吸导致能量供应不足,液泡膜上H+运输减缓,细胞质基质中H+积累;无氧呼吸产生的乳酸使细胞质基质pH降低
(4)通过育种选育耐涝性强的玉米品种或基因工程方法改变相关酶的活性
【解析】
【分析】1、有氧呼吸的第一、二、三阶段的场所依次是细胞质基质、线粒体基质和线粒体内膜。有氧呼吸第一 阶段是葡萄糖分解成丙酮酸和[H],合成少量ATP;第二阶段是丙酮酸和水反应生成二氧化碳和[H],合成少量ATP;第三阶段是氧气和[H]反应生成水,合成大量ATP;
2、无氧呼吸的场所是细胞质基质,无氧呼吸的第一阶段和有氧呼吸的第一阶段相同。无氧呼吸由于不同生物体中相关的酶不同,在植物细胞和酵母菌中产生酒精和二氧化碳,在动物细胞和乳酸菌中产生乳酸。
【小问1详解】
由图1可知,光合作用的部分产物蔗糖进入筛管,通过韧皮部运输到玉米的根部时消耗H+进入细胞产生的势能,并需要根细胞膜上相应载体的转运,因此蔗糖最终通过主动运输进入根部细胞;
【小问2详解】
由葡萄糖转化为丙酮酸的过程会释放能量,属于放能反应;细胞质基质中的丙酮酸进入线粒体被彻底分解的方程式为;
【小问3详解】
由图3可知,相比不耐淹玉米,耐淹玉米中LDH酶的活性更低;随处理时间延长耐淹玉米中LDH酶活性低,而PDC和ADH酶活性相对较高,所以可能产生更多的酒精,酒精可通过自由扩散出细胞,降低对细胞的毒害作用;ZD不耐淹的原因是ZD根部细胞较长时间进行无氧呼吸导致能量供应不足,液泡膜上H+运输减缓,细胞质基质中H+积累;无氧呼吸产生的乳酸使细胞质基质pH降低;
【小问4详解】
可进行植物品种改良,培育耐淹品种或利用基因工程技术导入抗涝相关基因,改变相关酶的活性,从而提高玉米抗涝性。
21. 有些植物的开花需要较长时间的日照,这些植物一般在春夏季开花,如菠菜;有些植物的开花需要较短时间的日照,这些植物一般在秋季开花,如菊科植物。人们把前者叫长日照植物,后者叫短日照植物。长日照植物开花有一个最小日照长度,短日照植物开花有一个最大日照长度,植物开花所需要的极限日照长度叫临界日长。科研人员将苍耳置于不同的光照和黑暗条件下进行实验,结果如图1所示。
(1)图1所示的实验中,各组处理的差异(变量)是______。据A、B组可知,苍耳为______日照植物(填“长”或“短”)。由图1前四组苍耳的营养生长和开花情况可知,苍耳开花的关键因素是________________________。据此推测E组中的苍耳______(填“开花”或“营养生长”)。晚上地球会发出红外光(非可见光),白天可见光中含有红光。因此光暗周期响应可能也与红光和远红光的刺激有关。科研人员用红光(R)和远红光(FR)进行暗期间断实验,图2表示在暗期用R和FR刺激对苍耳开花的影响。
(2)由图2可知,苍耳是否开花取决于____________。该实验证明了光敏色素作为______参与了对光周期的感知。
(3)使用红光进行暗期间断后光敏色素将转变为______(填“Pfǐ”或“Pr”)型,抑制苍耳开花。用远红光照射后,苍耳开花。据此推测,短日照植物开花需要较______(填“高”或“低”)的Pfr/Pr值。
【答案】(1) ①. 光照与黑暗处理时长 ②. 短 ③. 足够长的连续黑暗期 ④. 开花
(2) ①. 最后是否使用远红光照射 ②. 信号
(3) ①. Pfǐ ②. 低
【解析】
【分析】根据题干可知,有些植物的开花需要较长时间的日照,这些植物一般在春末夏初开花,有些植物的开花需要较短时间的日照,这些植物一般在秋季开花,我们把前者叫长日照植物,后者叫短日照植物。注意本题的实验材料是短日照植物苍耳。
【小问1详解】
图1所示的实验中,各组处理的差异(变量)是光照与黑暗处理时长,由题意可知,给予短日照时苍耳开花,虽给予短日照但用光照中断其黑暗期时,苍耳不开花,苍耳为短日照植物。由题意可知,给予短日照时苍耳开花,虽给予短日照但用光照中断其黑暗期时,苍耳不开花,给予短日照但用黑暗中断光照期时,不影响苍耳开花,表明黑暗期对短日照植物开花更重要,即短日照植物开花要求足够长的连续黑暗期,据此推测E组中的苍耳开花,因为有足够长的连续黑暗期
【小问2详解】公众号:高中试卷君
由图2可知,苍耳是否开花取决于最后使用远红光照射,该实验证明了光敏色素作为信号参与了对光周期的感知。
【小问3详解】
由题图可知,使用红光进行暗期间断后光敏色素将转变为Pfǐ型,抑制苍耳开花。用远红光照射后,苍耳开花。据此推测,短日照植物开花需要较高的Pr,所以需要较低的Pfr/Pr值。
22. 黄瓜果实是重要的经济器官,果刺和果瘤为黄瓜果实的两对性状。已知黄瓜为单性花雌雄同株,控制果刺有无的基因(G/g)和果瘤有无的基因(T/t)独立遗传,果刺对果瘤的形成有影响。科研人员用纯合的有刺无瘤黄瓜A、纯合的无刺无瘤黄瓜B及有刺有瘤黄瓜C进行表1杂交实验,不考虑基因突变和染色体变异,回答下列问题:
(1)植株A和B的基因型分别是__________________,植株C自交后代的表现型及比例为____________。
(2)SSR是DNA中的简单重复序列,不同来源的同源染色体上的SSR重复次数不同,非同源染色体上的SSR重复单位不同。为了对控制黄瓜果刺有无的基因进行染色体定位,电泳检测杂交组合①中A、B、F1和F1自交后代中无刺黄瓜的3号和4号染色体SSR扩增产物。结果如图1。
F1中果刺基因(G/g)和SSR分子标记:S1∼S4在染色体上(A的3号、4号染色体分子标记为S1、S2;B的3号、4号染色体分子标记为S3、S4)的相对位置关系是______(绘图表示)。
(3)科研人员继续开发了11对在A、B的3号染色体上具有多态性的SSR,其位置关系如图2。表2为(2)小题F2中26株无刺个体对应的11对SSR条带情况,则无刺基因最可能位于______之间。
A.1~2 B.3~4 C.6~8 D.9~10
表2(注:条带与A一致记为P,条带与B一致记为Q,同时出现2条带记为H)
表2中少数个体SSR扩增条带为P的原因是______。
(4)进一步研究发现3号染色体上的基因M可能参与果刺形成。已知基因M含有1294个碱基对,其结构如图3所示,其中阴影部分为编码蛋白质的序列。则该基因指导合成的蛋白质含有______个氨基酸。
(5)将基因M与原核高效表达载体连接,需在图3中的引物______的5′端分别引入限制酶______的识别序列。将重组载体导入农杆菌,利用农杆菌转化法将基因M导入无刺黄瓜外植体。以确定基因M是否参与果刺形成。
表3(部分限制酶识别序列)
【答案】(1) ①. GGtt、ggTT ②. 有刺有瘤:有刺无瘤:无刺无瘤=9:3:4
(2) (3) ①. C ②. F1在进行减数分裂时,由于位于同源染色体上的等位基因会随着非姐妹染色单体之间的互换而发生变化,导致染色单体上的基因重组,使F1产生了少量含有g和A个体3号染色体上的SSR基因的配子,这些配子结合后产生少数SSR扩增条带为P的个体
(4)176 (5) ①. 2、3 ②. Bam HI、Sac I
【解析】
【分析】1、基因的自由组合定律的实质是:位于非同源染色体上的非等位基因的分离或组合是互不干扰的;在减数分裂过程中,同源染色体上的等位基因彼此分离的同时,非同源染色体上的非等位基因自由组合。
2、基因工程的四个步骤主要是:目的基因的筛选与获取、基因表达载体的构建、将目的基因导入受体细胞、目的基因的检测与鉴定。
【小问1详解】
组合①纯合的有刺无瘤黄瓜A与纯合的无刺无瘤黄瓜B杂交,F1有刺有瘤,说明有刺G对无刺g为显性。根据表中黄瓜的性状,发现有刺的黄瓜有有瘤和无瘤两种类型,而无刺的黄瓜都无瘤,结合题中“果刺对果瘤的形成有影响”,可推测gg会抑制果瘤的形成,有刺有瘤黄瓜的基因型为G_T_,有刺无瘤黄瓜的基因型为G_tt,无刺无瘤黄瓜基因型为gg_ _,所以A的基因型为GGtt,B的基因型为ggTT,其子代基因型为GgTt,均表现为有刺有瘤。C表现型为有刺有瘤,组合②A(GGtt)与C(G_T_)杂交,F1有刺有瘤(G_T_)∶有刺无瘤(G_tt)=1∶1,可以推出C基因型为G_Tt;组合③B(ggTT)与C(G_Tt)杂交,F1有刺有瘤(G_T_)∶无刺无瘤(gg_ _)=1∶1,可以推出C基因型为GgTt。G/g与T/t独立遗传,满足自由组合定律,植株C(基因型GgTt)自交后代表现型及比例为:有刺有瘤(G_T_):有刺无瘤(G_tt):无刺无瘤(gg_ _)=9:3:4。
【小问2详解】
S1和S3为3号染色体上SSR基因,S2和S4 为4号染色体上的SSR基因,只考虑SSR基因和有刺基因,A的基因型可写为GGS1S1S2S2,B的基因型可写为ggS3S3S4S4,F1的基因型为GgS1S3S2S4,观察F2中无刺个体,3号染色体上的SSR除8、9外,其他都为S3S3,4号染色体上的SSR中S2S2:S2S4:S4S4=1:2:1,说明G/g位于3号染色体上,能够与4号染色体上的SSR自由组合,但不能与3号染色体上的SSR自由组合。F1中G、S1和S2来自A,g、S3和S4来自B,G/g与S1∼S4在染色体上的相对位置关系是。
【小问3详解】
由于G/g位于3号染色体上,所以G/g与3号染色体上的SSR不能自由组合。只考虑关于果刺的基因,A基因型为GG,B基因型为gg,F1基因型为Gg,不考虑变异,F2中无刺个体对应的11对SSR应与B一致,即都为Q,但表中存在P和H两种类型的无刺个体。位于同源染色体上的非等位基因,在减数分裂时,由于位于同源染色体上的等位基因会随着非姐妹染色单体之间的互换而发生变化,导致染色单体上的基因重组,P和H两种类型的无刺个体就应是基因重组产生的。若同源染色体上的两个非等位基因距离较近,会紧密连锁,不容易因互换而发生基因重组;若同源染色体上的两个非等位基因距离较远,则较容易因互换而发生基因重组。根据H在1-11对SSR中出现的概率,发现SSR6和8对应的数值均为2,SSR4和11对应的值对应的数值均为14,说明无刺基因g最可能位于6~8之间,6、8与g基因较靠近、且距离相近,发生基因重组的概率相近;4、11与g基因比6、8远,故发生重组的概率高,1、2与g基因相聚最远,发生重组的概率最大,所以出现H的概率最大。假设来自A个体3号染色体上的SSR记为S1,来自B个体3号染色体上的SSR记为S3,F1基因型为GgS1S3,基因在染色体上的位置情况为,在进行减数分裂时,由于同源染色体上的非姐妹染色单体互换,会产生较多的gS3配子和较少的gS1配子,这些配子随机结合,就会出现ggS3S3(Q)、ggS1S3(H)、ggS1S1(P)三种类型,且三种类型数量Q>H>P。所以表2中少数个体SSR扩增条带为P的原因是:F1在进行减数分裂时,由于位于同源染色体上的等位基因会随着非姐妹染色单体之间的互换而发生变化,导致染色单体上的基因重组,使F1产生了少量含有g和A个体3号染色体上的SSR基因的配子,这些配子结合后产生少数SSR扩增条带为P的个体。
【小问4详解】公众号:高中试卷君
根据起始密码子和终止密码子的组成,可以推测图3中M基因的模板链是下面一条链,图3中516位开始三个碱基是ATG,转录后对应mRNA上序列为起始密码子AUG,1046位及其前两个碱基为TGA,转录后对应mRNA上的终止密码子UGA。M基因转录出的mRNA从起始密码子到终止密码子共531个碱基,每个密码子由三个相邻碱基构成,所以mRNA上共有密码子177个。终止密码子不指导合成氨基酸 ,所以该基因指导合成的蛋白质含有176个氨基酸。
小问5详解】
图3中M基因的模板链是下面一条链,由于起始密码子位于mRNA的5'端,终止密码子位于mRNA的3'端,转录时RNA聚合酶是从模板链的3'端向5'端移动,mRNA的合成方向是5'端到3'端的,所以可以推出M基因下面一条链左侧为3'端、右侧为5'端;M基因上面一条链左侧为5'端、右侧为3'端。PCR扩增时引物是与模板链的3'端结合的,所以PCR时应选择引物2和引物3。高效表达载体上Hind III位于启动子和终止子之外,不能使插入的外源基因M正常表达,Sma I切割后产生的是平末端,用DNA连接酶连接的效率低,故应选择BamH I和Sac I两种限制酶进行切割目的基因和载体,为了保证目的基因M正常表达且能与原核高效表达载体连接,应在引物2的5'端Bam HI限制酶识别序列,在引物3的5'端Sac I限制酶识别序列。
净光合速率()
叶绿素含量(mg·g-1)
WT
24.0
4.0
KO
20.3
3.2
OE
27.7
4.6
组别
NO(μml/L)
细胞凋亡率(%)
Bcl-2mRNA/β-actin
高糖组
182.3
14.8
0.064
高糖+氨基胍组
154.2
6.8
0.082
对照组
117.3
4.2
0.101
组合
P
F1
①
A×B
有刺有瘤
②
A×C
有刺有瘤∶有刺无瘤=1∶1
③
B×C
有刺有瘤∶无刺无瘤=1∶1
1
2
3
4
5
6
7
8
9
10
11
P
1
2
Q
5
6
11
12
22
24
24
24
23
23
10
H
20
20
15
14
4
2
2
2
3
3
14
Bam HI
Bgl II
Hind III
5′-G↓GATCC-3′
5′-A↓GATCT-3′
5′-A↓AGCTT-3′
Sac I
Sma I
Sph I
5′-GAGCT↓C-3′
5′-CCC↓GGG-3′
5′-GCATG↓C-3′
相关试卷
这是一份重庆市顶级名校2024-2025学年高三上学期11月适应性训练(三)生物含答案,共14页。试卷主要包含了 细胞周期包含四个阶段等内容,欢迎下载使用。
这是一份重庆市顶级名校2024-2025学年高三上学期11月适应性月考卷(三)生物含答案,共13页。试卷主要包含了敲除铁调节蛋白,R型菌转化为S型菌的机理为等内容,欢迎下载使用。
这是一份山东省顶级名校2025届高三上学期第二次诊断考试生物含答案,共33页。试卷主要包含了11等内容,欢迎下载使用。

