


山西省太原市2024-2025学年高二上学期11月期中考试生物含答案
展开
这是一份山西省太原市2024-2025学年高二上学期11月期中考试生物含答案,共12页。试卷主要包含了单项选择题,多项选择题,非选择题等内容,欢迎下载使用。
说明:本试卷为闭卷笔答,答题时间90分钟,满分100分。
第Ⅰ卷(选择题,共45分)
一、单项选择题(本题共20小题,每小题1.5分,共30分。在题目所给的四个选项中,只有一项是符合题目要求的。请将相应试题的答案填入下表。)
1.某同学在一次较长时间的徒步中,脚掌磨出了“水疱”,几天后“水疱”自行消失。“水疱”中的液体在自行消失的过程中主要渗入( )
A.组织细胞B.组织间隙C.毛细血管D.毛细淋巴管
2.在“探究生物体维持pH稳定机制”的实验中,待测的蒸馏水、缓冲液和血浆的体积和温度都应保持相同,其目的是( )
A.保持自变量的一致B.保持因变量的一致
C.保持无关变量的一致D.保持观测指标的一致
3.人在睡梦中偶尔会出现心跳明显加快、呼吸急促,甚至惊叫的现象。经检测,此时其血液中的肾上腺素含量明显升高。下列有关该过程的叙述,错误的是( )
A.呼吸急促和惊叫等生理活动不受大脑皮层控制
B.惊叫等应激行为与肾上腺髓质分泌的肾上腺素有关
C.心跳加快与交感神经活动增强、副交感神经活动减弱有关
D.交感神经兴奋促进肾上腺素释放进而引起心跳加快,属于神经-体液调节
4.人的瞳孔是虹膜中间的开孔,当外界光照强度突然增加时,瞳孔括约肌收缩从而防止光线过强对眼睛造成伤害。该过程中的感受器是( )
A.视网膜上的视细胞B.瞳孔括约肌
C.角膜上的神经末梢D.虹膜平滑肌
5.下列关于神经胶质细胞的叙述,错误的是( )
A.接受刺激、产生兴奋并传递信息B.其数量是神经元数量的10~50倍
C.能够支持、保护和修复神经元D.参与构成神经纤维表面的髓鞘
6.聋哑人长期生活在无声的世界里,他们一般通过手语进行交流。理解手语依靠的神经中枢是( )
①躯体感觉中枢②躯体运动中枢③视觉中枢④语言中枢
A.①②B.①④C.②④D.③④
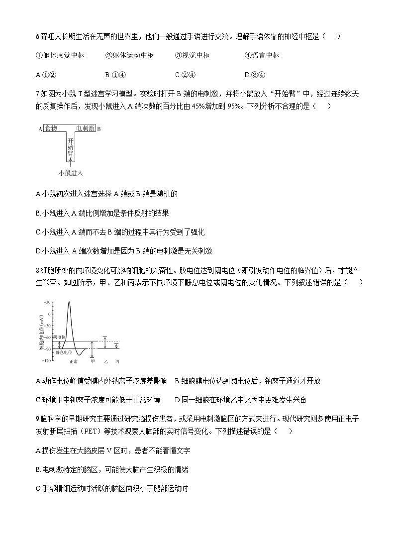
7.如图为小鼠T型迷宫学习模型。实验时打开B端的电刺激,并将小鼠放入“开始臂”中,经过连续数天的反复操作后,发现小鼠进入A端次数的百分比由45%增加到95%。下列分析不合理的是( )
A.小鼠初次进入迷宫选择A端或B端是随机的
B.小鼠进入A端比例增加是条件反射的结果
C.小鼠进入A端而不去B端的过程中其行为受到了强化
D.小鼠进入A端次数增加是因为B端的电刺激是无关刺激
8.细胞所处的内环境变化可影响细胞的兴奋性。膜电位达到阈电位(即引发动作电位的临界值)后,才能产生兴奋。如图所示,甲、乙和丙表示不同环境下静息电位或阈电位的变化情况。下列叙述错误的是( )
A.动作电位峰值受膜内外钠离子浓度差影响B.细胞膜电位达到阈电位后,钠离子通道才开放
C.环境甲中钾离子浓度可能低于正常环境D.同一细胞在环境乙中比丙中更难发生兴奋
9.脑科学的早期研究主要通过研究脑损伤患者,或采用电刺激脑区的方式来进行。现代研究则多使用正电子发射断层扫描(PET)等技术观察人脑部的实时信号变化。下列描述错误的是( )
A.损伤发生在大脑皮层V区时,患者不能看懂文字
B.电刺激特定的脑区,可能使大脑产生积极的情绪
C.手部精细运动时活跃的脑区面积小于腿部运动时
D.学习和记忆发生时,PET显示大脑多个脑区活跃
10.为研究激素的作用,某研究小组进行分组实验。甲组:将幼年公鸡的睾丸切除,鸡冠萎缩不能发育。乙组:将公鸡睾丸的盐水浸出物重复注射到正常的幼年母鸡体内,提取液刺激幼年母鸡鸡冠的生长。下列分析正确的是( )
A.甲组能证明睾丸分泌的雄激素可维持幼年公鸡的第二性征
B.乙组的对照组应将等量清水重复注射到相同的幼年母鸡体内
C.将正常幼年公鸡睾丸移植到甲组公鸡体内,鸡冠可重新发育
D.甲组运用了实验设计中的加法原理,乙组运用了减法原理
11.桥本氏甲状腺炎是一种常见的甲状腺疾病,患者血液中可检测出抗甲状腺细胞的抗体,随病情发展,许多患者会表现为甲状腺功能减退,称为桥本氏甲减。下列叙述错误的是( )
A.桥本氏甲状腺炎是一种自身免疫病
B.桥本氏甲减出现的原因是甲状腺细胞受损
C.桥本氏甲减患者血液中TRH和TSH的含量均减少
D.桥本氏甲减可通过补充甲状腺激素减轻症状
12.甲、乙、丙三人在社区健康日活动中检测出尿糖超标,为确定他们是否患糖尿病,又进行了规范的血糖监测,结果如图所示。下列分析正确的是( )
A.肾小管重吸收功能低下也可引起尿糖升高B.甲为2型糖尿病患者,可通过口服胰岛素来治疗
C.乙体内靶细胞膜上缺乏胰岛素受体D.丙空腹时血糖的主要来源是肌糖原的分解
13.人体在剧烈运动、大量出汗后,因口渴而大量饮水。关于此间发生的内环境变化及调节过程,下列推断正确的是( )
A.饮水后血浆渗透压下降、渗透压感受器抑制、抗利尿激素增加
B.出汗时体温增高、冷觉感受器抑制、促甲状腺激素释放激素减少
C.口渴时血浆渗透压增高、抗利尿激素含量增加、皮层渴觉中枢兴奋
D.出汗后体温下降、热觉感受器兴奋、促甲状腺激素释放激素增加
14.现代健康饮食倡导低盐。高盐摄入会显著增大患心血管疾病、肾脏疾病的风险。下列叙述正确的是( )
A.高盐饮食后,人体内醛固酮的分泌量会增加
B.醛固酮大量分泌后经血液定向运输至肾脏
C.肾上腺髓质细胞直接感受血钠含量的变化
D.水盐平衡是通过调节尿量和尿的成分实现的
15.人体感染致病性大肠杆菌后,会出现发热、腹泻、腹痛等症状。这与致病性大肠杆菌在肠道内繁殖并产生毒素,刺激肠道黏膜引起的免疫反应有关。下列过程中,属于人体免疫第二道防线发挥作用的是( )
A.吞噬细胞溶酶体中的水解酶降解大肠杆菌B.胃黏膜分泌的胃酸杀死部分大肠杆菌
C.体液中的抗体与毒素反应,中和其毒性D.口腔中链球菌产生的过氧化氢起杀菌作用
16.病毒入侵肝脏时,肝巨噬细胞快速活化,引起一系列免疫反应,部分过程如图所示。下列叙述错误的是( )
A.肝巨噬细胞具有摄取、加工处理并呈递抗原的功能
B.细胞3没有识别病毒抗原的特异性受体
C.物质Y和细胞4均可直接清除内环境中的病毒
D.病毒被清除后,活化的细胞4功能将受到抑制
17.某医生接待了甲、乙两位手被割破的病人(甲曾接种过破伤风疫苗,乙未接种过破伤风疫苗),查看伤口并询问后,给甲注射了破伤风疫苗,给乙注射了抗破伤风抗体。下列叙述错误的是( )
A.与初次接种相比,给甲病人再次接种破伤风疫苗可产生更多的抗体
B.通过注射抗破伤风抗体获得的免疫力不是由乙病人自身免疫系统产生的
C.乙病人注射的抗破伤风抗体与相应病原体结合,可以抑制病原体的增殖
D.两种治疗方法中,乙病人的治疗方法发挥疗效的时间更长久
18.太原市的道路旁以及公园里常有蒿属植物分布,夏末秋初时蒿草花粉是导致过敏性鼻炎患者明显增多的原因之一。下列分析正确的是( )
A.初次接触蒿草花粉会引发易感人群的体液免疫反应
B.蒿草花粉刺激机体产生的特定抗体游离在血清中
C.患者免疫系统攻击自身成分从而引起过敏性鼻炎
D.可采用多接触过敏原等方法来预防该类疾病
19.三种植物激素甲、乙、丙及NAA的作用模式如图。图中“+”表示促进作用,“-”表示抑制作用,下列叙述错误的是( )
A.若甲是脱落酸,遇高温降解可引起小麦穗上发芽
B.乙可通过促进细胞伸长,引起植株增高
C.丙可能是生长素,与乙有协同作用共同促进植物生长
D.NAA与丙的分子结构和生理效应都相同
20.桃叶珊瑚苷(AU)是中草药中的活性物质,分别用不同浓度芸苔素(植物生长调节剂)和赤霉素处理中草药植物杜仲的叶片,测得叶片合成的AU含量如图所示。下列分析错误的是( )
A.与赤霉素相比,杜仲叶片对芸苔素更敏感
B.赤霉素对桃叶珊瑚苷的合成不具有抑制作用
C.设置对照组是为了排除内源激素对实验结果的影响
D.实验所用芸苔素和赤霉素的浓度范围可通过预实验确定
二、多项选择题(本题共5小题,每小题3分,共15分。每题不止一个选项符合题目要求,每题全选对者得3分,少选得1分,错选不得分。)
21.我国古代劳动人民积累了丰富的农业生产经验,其中很多至今仍在实践中应用。下列描述与植物激素有直接关系的是( )
A.“正其行,通其风,通风见日,实大而美”(据《齐民要术》)
B.“肥田之法,种绿豆最佳,小豆、芝麻次之”(据《齐民要术》)
C.“正月种白稻,五月收获后,根茬长新稻,九月又成熟”(据《广志》)
D.“新摘未熟红柿,每篮放木瓜两三枚,得气即发,涩味尽失”(据《格物粗谈》)
22.下图为红光(R)和远红光(FR)照射对种子萌发的影响,下列有关植物种子萌发的分析,错误的是( )
A.主要依赖太阳光中的远红光
B.能被红光促进,被远红光抑制
C.只能感受红光,只有红光才能促进种子的萌发
D.只有经过红光和远红光的交替照射才能萌发
23.下列关于植物激素和动物激素的比较,错误的是( )
A.都是由内分泌腺或内分泌细胞产生
B.都可通过直接参与细胞代谢来调节细胞的生命活动
C.都可作为信号分子,与受体结合进而传递信息
D.植物激素都是小分子有机物,动物激素都是大分子有机物
24.人在困倦时体内会产生一定量的腺苷,其与神经细胞膜上的受体结合使人产生睡意。“酱香拿铁”是一款含酒精的咖啡类饮料,其含有的腺苷类似物——咖啡因,可起到提神的作用;酒精会使抗利尿激素释放减少、中枢神经系统的活动受抑制。下列叙述正确的是( )
A.腺苷是由腺嘌呤和脱氧核糖连接组成的化合物
B.咖啡因能与腺苷竞争神经细胞膜上的受体
C.过量饮用“酱香拿铁”会抑制脑干的语言中枢,使人语无伦次
D.过多摄入“酱香拿铁”可导致人体出现尿量增多,容易口渴的现象
25.生命活动离不开信息分子的调节。下列叙述正确的是( )
A.抗原与B细胞接触为激活B细胞提供了第一个信号
B.葡萄糖作为信号分子,影响胰岛素和胰高血糖素的分泌
C.神经递质与靶细胞上的受体结合,可调控肌肉活动或腺体分泌
D.光敏色素接受光信号后调控有关基因的表达,进而调节植物的生命活动
第Ⅱ卷(非选择题,共55分)
三、非选择题(本大题共5个小题,共55分)
26.(8分)细胞代谢产生的CO2绝大多数会扩散到红细胞中,在血红蛋白(Hb)、碳酸酐酶的参与下转变为HCO3-等物质,维持pH的相对稳定。过程如下图,①②是细胞生活的环境。请回答下列问题:
(1)图中①②分别是 、 。二者可通过 (填结构)进行双向的物质运输。
(2)正常人的血浆pH保持稳定,与 等缓冲对有关。据图可知,血红蛋白参与血浆pH的相对稳定,理由是 。
(3)红细胞将产生的HCO3-排出细胞的同时,Cl-会向红细胞内转移,这种现象称为氯转移,推测其作用是
。
27.(11分)青少年在进行屈光检测时,常使用阿托品滴眼液让瞳孔周围的虹膜平滑肌舒张,导致瞳孔放大,进行散瞳,其原理如图所示。请回答下列问题:
(1)图中虹膜平滑肌细胞膜属于 (填“突触前膜”或“突触后膜”),在未兴奋状态下,其膜两侧的电位表现为 。
(2)图中的Ach是一种小分子物质,通过 方式分泌至突触间隙,与其分泌相关的细胞器有 ,该分泌方式对神经信号传递的意义是 。
(3)据图尝试解释阿托品滴眼液散瞳的作用机理是 。
(4)阿托品在发挥作用后,主要被肝细胞内的酶水解,经肾脏排出体外。解释阿托品不能直接被突触间隙中酶降解的原因是 。
28.(11分)抑郁症患者的下丘脑—垂体—肾上腺皮质轴(HPA轴)功能亢进,表现为糖皮质激素(GC)等激素的分泌量异常增多。海马区与情绪调节密切相关,其释放的去甲肾上腺素(NE)作用于下丘脑的β受体,抑制下丘脑分泌CRH,其调节机制如图所示。请回答下列问题:
(1)图中的CRH是 激素,下丘脑、垂体和肾上腺皮质之间存在的这种分层调控,称为 ,这种调节方式的意义是 ,从而维持机体的稳态。
(2)弥散在血浆中的CRH被运输到全身,但只作用于垂体细胞,原因是 。垂体受损会引起CRH的分泌量_______。
(3)NE是一种神经递质,细胞释放过多的NE会激活细胞膜上的α2受体,导致突触前神经元释放的NE减少,推测α2受体位于突触结构中的 上,该调节机制的意义在于 。
(4)若幼鼠刚出生时受到良好照顾,其在成长过程中不易抑郁,据图分析,原因是 。
29.(10分)人乳头瘤病毒(HPV)是一类专门感染人皮肤及黏膜上皮细胞的DNA病毒,会诱发宫颈癌等疾病。如图是HPV入侵机体后E5蛋白的合成过程以及机体部分免疫应答过程。请回答下列问题:
(1)HPV经[甲] 细胞传递给Th后,Th会向Th2方向分化,Th2的 发生变化并与B细胞结合,为B细胞的激活提供了第二个信号。当HPV侵入皮肤细胞后,Th向Th1方向分化并分泌物质b,促进 细胞与靶细胞接触使其裂解、死亡。
(2)据图推测,HPV可通过以下途径来逃避免疫系统的“追杀”:一是在HPV感染的组织中,免疫应答会向 (填“Th1”或“Th2”)方向漂移,通过 ,以抑制细胞免疫;二是HPV的E5蛋白 ,使HPV更易逃避宿主免疫系统的 功能,增加宿主患宫颈癌的风险。
(3)接种HPV疫苗是预防宫颈癌的一种有效措施。在免疫应答方面,接种疫苗的优点是
。(答出2点即可)
30.(15分)埋在土中的种子萌发时,幼苗顶端产生如图1所示的“顶端弯钩”,这一现象有利于幼苗出土。研究发现,多种植物激素参与“顶端弯钩”的形成,其中生长素在弯钩外侧的浓度低于内侧,部分调控机制如图2所示。请回答下列问题:
(1)推测“顶端弯钩”在子叶和顶端分生组织出土过程中的作用是 。
(2)据图2可知,茉莉酸和赤霉素在促进“顶端弯钩”形成方面表现为 关系,判断依据是 。
(3)“顶端弯钩”现象 (填“能”“不能”或“不一定能”)体现出生长素低浓度促进、高浓度抑制的作用特点,判断的理由是 。
如果以胚芽鞘、空白琼脂块、转移了弯钩内侧生长素的琼脂块等为实验材料,设计实验探究以上推测,请简述实验思路:
。
生物学参考答案及评分建议
一、单项选择题(本题包括20小题,每小题1.5分,共30分)
二、多项选择题(本题包括5小题,每小题3分,共15分)
三、非选择题
26.(共8分,除标注外,每空1分)
(1)组织液 血浆 毛细血管壁
(2)HCO3-/H2CO3(或HPO42-/H2PO4-)
血红蛋白(Hb)既能与CO2结合,也能与H+结合,从而维持血浆pH稳定(2分)
(3)维持红细胞内外渗透压平衡(或“维持红细胞内外电荷平衡”)(2分)
27.(共11分,除标注外,每空1分)
(1)突触后膜 内负外正
(2)胞吐 高尔基体、线粒体(2分)
可以在短时间内释放大量Ach(或“有利于兴奋的快速传递”)(2分)
(3)阿托品与Ach受体竞争性地结合,导致Ach无法结合受体,从而使突触后膜Na+离子通道关闭,Na+不能内流,虹膜平滑肌无法收缩(2分)
(4)阿托品分子结构与乙酰胆碱不同,不会被突触间隙的神经递质降解酶降解(或“由于酶具有专一性,突触间隙降解神经递质的酶无法降解阿托品”)(2分)
28.(共11分,除标注外,每空1分)
(1)促肾上腺皮质激素释放 分级调节
可以放大激素的调节效应,形成多级反馈调节,有利于精细调控(2分)
(2)只有垂体细胞具有CRH特异性受体 增加
(3)突触前膜
维持突触间隙中NE含量的相对稳定(或“避免NE分泌过多,过度抑制HPA轴功能”)
(4)对幼鼠进行良好照顾会促进海马区分泌NE,增强对HPA轴的抑制作用,从而避免糖皮质激素等激素分泌量过多引起抑郁情绪(3分)
29.(共10分,除标注外,每空1分)
(1)抗原呈递(APC) 表面的特定分子 细胞毒性T
(2) Th2 减少Th1的量同时增加Th2对Th1的抑制(2分)
可抑制物质b的分泌(或“抑制b发挥作用”、“抑制Th1促进细胞免疫的过程”)
监视
(3)在不使机体患病的条件下使机体产生免疫力;产生的免疫力针对特定病原体;产生的免疫力可保持一定时间;注射疫苗是某些疾病唯一有效的预防措施(2分,答出2点即可)
30.(共15分,除标注外,每空2分)
(1)防止子叶与顶端分生组织在出土过程中与土壤直接触碰而造成的伤害(或“保护子叶与顶端分生组织在幼苗出土时不受伤害”)
(2)相抗衡 赤霉素促进生长素分布不均,而茉莉酸抑制生长素分布不均
(3)不一定能 弯钩外侧生长素浓度低于内侧,但生长速度大于内侧,可能内侧生长素仍发挥促进作用,只是促进作用弱于外侧(3分)
将生长状况相同的去尖端的胚芽鞘分为甲、乙两组,甲组切面放置空白琼脂块,乙组切面放置转移了弯钩内侧生长素的琼脂块,一段时间后测量胚芽鞘的伸长情况(4分)题号
1
2
3
4
5
6
7
8
9
10
答案
C
C
A
A
A
D
D
B
C
C
题号
11
12
13
14
15
16
17
18
19
20
答案
C
A
C
D
A
C
D
A
D
B
题号
21
22
23
24
25
答案
CD
ACD
ABD
BD
ABCD
相关试卷
这是一份山西省太原市2024-2025学年高二上学期期中考试试卷生物含答案,共12页。试卷主要包含了单项选择题,多项选择题,非选择题等内容,欢迎下载使用。
这是一份山西省太原市常青藤中学校、李林中学2024-2025学年高二上学期10月联考生物试题,共11页。试卷主要包含了单选题,非选择题等内容,欢迎下载使用。
这是一份山西省太原市2024-2025学年高二上学期11月期中考试生物试卷(Word版附答案),共10页。试卷主要包含了单项选择题,多项选择题,非选择题等内容,欢迎下载使用。