安徽省部分重点高中2024-2025学年高一上学期11月期中考试生物含答案
展开
这是一份安徽省部分重点高中2024-2025学年高一上学期11月期中考试生物含答案,共22页。试卷主要包含了选择题,非选择题等内容,欢迎下载使用。
满分100分,考试时间75分钟。请在答题卡上作答。
一、选择题(本大题共有15小题,每小题3分,共45分。每小题的四个选项中,只有一项是最符合题目要求的)
1. 细胞学说被恩格斯列入19世纪自然科学三大发现之一。下列有关叙述正确的是( )
A. 德国科学家施莱登和施旺发现细胞并创立了细胞学说
B. 细胞学说的建立是科学家们运用完全归纳法的研究成果
C. 细胞学说揭示了动植物的统一性,阐明了生物界的统一性
D. 细胞学说是在发明电子显微镜的基础上建立起来的
【答案】C
【解析】
【分析】细胞学说的建立者主要是施莱登和施旺,它揭示了动植物结构的统一性。
【详解】A、罗伯特胡克发现并命名了细胞,细胞学说主要由德国科学家施莱登和施旺创立,A错误;
B、细胞学说的建立是科学家们运用不完全归纳法的成果,B错误;
C、细胞学说的创立建立在研究动物和植物的基础上,它揭示了动植物的统一性,阐明了生物界的统一性,C正确;
D、细胞学说是在发明光学显微镜的基础上建立起来的,D错误。
故选C。
2. 生命系统存在着从细胞到生物圈各个不同的结构层次,以下有关叙述错误的是( )
A. 病毒不属于生命系统最基本的结构层次
B. 细胞是生物体结构和功能的基本单位
C. 变形虫、酵母菌都可以看作是基本的生命系统
D. 四川卧龙自然保护区内的所有大熊猫是一个群落
【答案】D
【解析】
【分析】在自然界,生物个体都不是单独存在 的,而是与其他同种和不同种的个体以及 无机环境相互依赖、相互影响的。在一定 的空间范围内,同种生物的所有个体形成 一个整体——种群,不同种群相互作用形 成更大的整体——群落,群落与无机环境 相互作用形成更大的整体——生态系统, 叶的表皮细胞 叶的保护组织 众多表皮细胞紧密排列、 覆盖在叶片表面,形成叶 片的上表皮和下表皮,起 保护叶片内部其他组织的 作用。 地球上所有的生态系统相互关联构成更大 的整体——生物圈。可见,自然界从生物 个体到生物圈,可以看作各个层次的生命 系统。
【详解】A、细胞是基本的生命系统,病毒没有细胞结构,故病毒不属于生命系统最基本的结构层次,A正确;
B、细胞是一个由各种组分相互配合而组成的复杂的系统。细胞是有生命的,是一个生命系统,细胞是生物体结构和功能的基本单位,B正确;
C、变形虫和酵母菌均属于单细胞生物,两者都可以看作是基本的生命系统,C正确;
D、种群是一定区域同种生物的全部个体,四川卧龙自然保护区内的所有大熊猫是一个种群,D错误。
故选D。
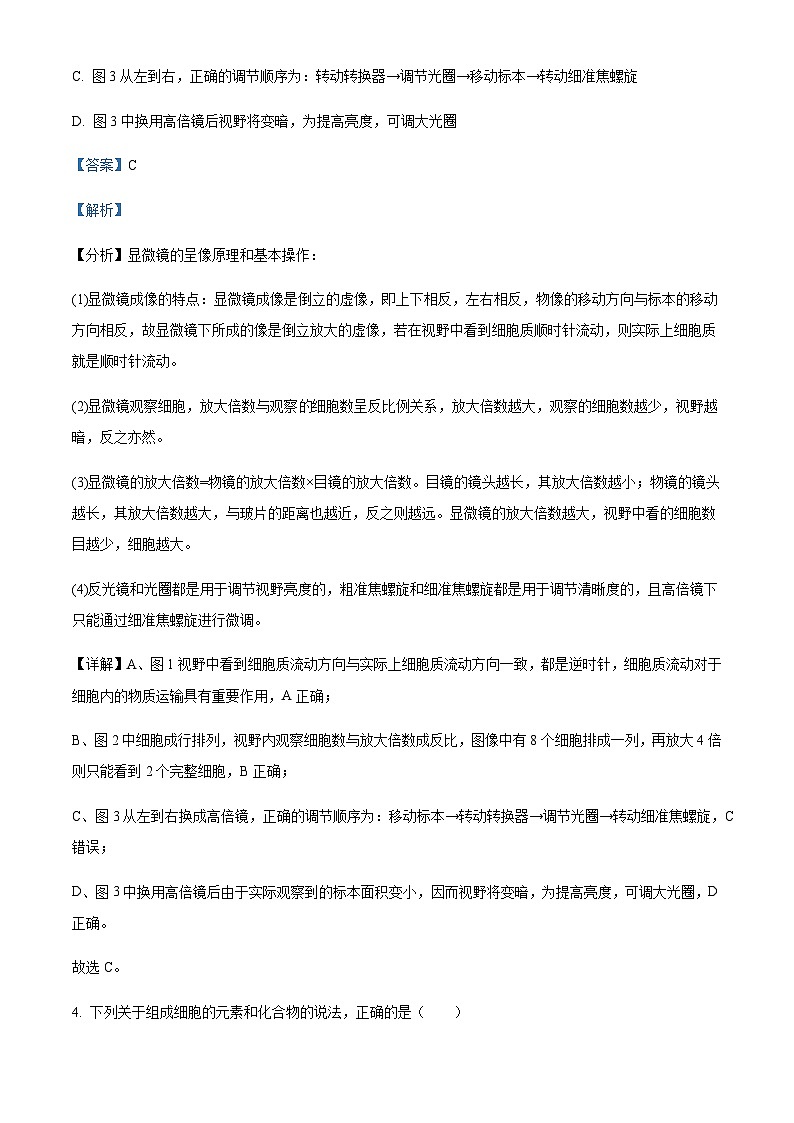
3. 利用显微镜观察动植物的微观结构,让人们从细胞的视角看世界。图1、图2、图3是显微镜下看到的图像,描述错误的是( )
A. 图1中的细胞质流动对于细胞内的物质运输具有重要作用
B. 图2图像再放大4倍则可能只能看到2个完整的细胞
C. 图3从左到右,正确的调节顺序为:转动转换器→调节光圈→移动标本→转动细准焦螺旋
D. 图3中换用高倍镜后视野将变暗,为提高亮度,可调大光圈
【答案】C
【解析】
【分析】显微镜的呈像原理和基本操作:
(1)显微镜成像的特点:显微镜成像是倒立的虚像,即上下相反,左右相反,物像的移动方向与标本的移动方向相反,故显微镜下所成的像是倒立放大的虚像,若在视野中看到细胞质顺时针流动,则实际上细胞质就是顺时针流动。
(2)显微镜观察细胞,放大倍数与观察细胞数呈反比例关系,放大倍数越大,观察的细胞数越少,视野越暗,反之亦然。
(3)显微镜的放大倍数=物镜的放大倍数×目镜的放大倍数。目镜的镜头越长,其放大倍数越小;物镜的镜头越长,其放大倍数越大,与玻片的距离也越近,反之则越远。显微镜的放大倍数越大,视野中看的细胞数目越少,细胞越大。
(4)反光镜和光圈都是用于调节视野亮度的,粗准焦螺旋和细准焦螺旋都是用于调节清晰度的,且高倍镜下只能通过细准焦螺旋进行微调。
【详解】A、图1视野中看到细胞质流动方向与实际上细胞质流动方向一致,都是逆时针,细胞质流动对于细胞内的物质运输具有重要作用,A正确;
B、图2中细胞成行排列,视野内观察细胞数与放大倍数成反比,图像中有8个细胞排成一列,再放大4倍则只能看到2个完整细胞,B正确;
C、图3从左到右换成高倍镜,正确的调节顺序为:移动标本→转动转换器→调节光圈→转动细准焦螺旋,C错误;
D、图3中换用高倍镜后由于实际观察到的标本面积变小,因而视野将变暗,为提高亮度,可调大光圈,D正确。
故选C。
4. 下列关于组成细胞的元素和化合物的说法,正确的是( )
A. 细胞中常见的元素根据其作用大小分为大量元素和微量元素
B. 组成细胞的元素大多以离子的形式存在
C. 组成生物体的最基本元素是C,但其占细胞鲜重的比例不是最大的
D. 缺Mg不能合成叶绿素证明微量元素是生命活动所必需的
【答案】C
【解析】
【分析】组成生物体的化学元素根据其含量不同分为大量元素和微量元素两大类:(1)大量元素是指含量占生物总重量万分之一以上的元素,包括C、H、O、N、P、S、K、Ca、Mg;(2)微量元素是指含量占生物总重量万分之一以下的元素,包括Fe、Mn、Zn、Cu、B、M等。
【详解】A、组成生物体的化学元素根据其含量多少分为大量元素和微量元素两大类,两者对生命活动都有重要的作用,A错误;
B、组成细胞的元素大多以化合物形式存在,B错误;
C、组成生物体的最基本元素是C,但其占细胞鲜重的比例不是最大的,氧是占鲜重比例最大的元素,C正确;
D、Mg元素是大量元素,不是微量元素,D错误。
故选C。
5. 科学家在加利福尼亚州东部的莫诺湖里发现了一种被称作GFAJ-1的独特细菌,这种细菌能利用剧毒化合物——砒霜中的砷来代替磷元素构筑生命分子,进行一些关键的生化反应。根据上述材料进行预测,下列说法错误的是( )
A. GFAJ-1细菌体内含量较多的六种元素可能是碳、氢、氧、氮、砷、硫
B. GFAJ-1细菌体内只有核糖体这一种细胞器
C. 砷元素存于GFAJ-1糖类、核酸等结构或物质中
D. 该发现使人类对生命的认识发生了重大改变,拓宽了在极端环境寻找生命的证据
【答案】C
【解析】
【分析】组成生物体的化学元素根据其含量不同分为大量元素和微量元素两大类:
(1)大量元素是指含量占生物总重量万分之一以上的元素,包括C、H、O、N、P、S、K、Ca、Mg等,其中C、H、O、N为基本元素,C为最基本元素,O是含量最多的元素。
(2)微量元素是指含量占生物总重量万分之一以下的元素,包括Fe、Mn、Zn、Cu、B、M等。
【详解】A、细胞内含量较多的元素是C、H、O、N、P、S,由于GFAJ-1细菌中的砷来代替磷元素构筑生命分子,因此GFAJ-1细菌体内含量较多的六种元素可能是碳、氢、氧、氮、砷、硫,A正确;
B、GFAJ-1细菌是原核生物,其细胞中只含有唯一的一种细胞器核糖体,B正确;
C、依据题干信息,GFAJ-1的独特细菌能利用剧毒化合物——砒霜中的砷来代替磷元素构筑生命分子,而糖类的元素组成是C、H、O,不含有P,故砷元素不存在糖类中,C错误;
D、结合题干信息,该发现使人类对生命的认识发生重大改变,拓宽了在地球极端环境寻找生命的思路,D正确。
故选C。
6. 农业谚语“有收无收在于水,收多收少在于肥”,“上粪不浇水,庄稼撅着嘴”,形象地说明了水和肥(无机盐)在作物生长发育过程中的重要性。水分是作物生长的基础,无机盐的摄入量决定着农作物的产量和质量,且无机盐必须溶解在水中才能被作物吸收利用。作物对水和肥的需求量因生长阶段的不同而有所变化。因此,合理的水、肥管理是保证作物健康生长和增产、增收的关键。下列相关叙述错误的是( )
A. 播种前将作物种子放在水中经过一定时间的浸泡处理,有利于提高种子的萌发率
B. 作物细胞中的无机盐均以离子的形式存在,且其作用具有不可替代性
C. 干旱环境下生长的作物细胞中结合水比例较高,有利于增强其抗旱能力
D. 作物细胞中的某些无机盐离子,必须保持一定的量,才能维持细胞的酸碱平衡
【答案】B
【解析】
【分析】自由水与结合水的关系:自由水和结合水可相互转化。细胞含水量与代谢的关系:代谢活动旺盛,细胞内自由水含量高;代谢活动下降,细胞中结合水含量高,结合水的比例上升时,植物的抗逆性增强,细胞代谢速率降低。
【详解】A、播种前将作物种子在水中经过一定时间的浸泡处理,种子能够充分吸水,大幅度提高种子中的自由水含量,有利于提高种子的萌发率,A正确;
B、细胞中大多数无机盐以离子的形式存在,B错误;
C、干旱环境下生长的作物细胞中结合水比例较高,水分不易散失,有利于增强作物的抗旱能力,C正确;
D、生物体内的某些无机盐离子,必须保持一定的量,这对维持细胞的酸碱平衡也非常重要,D正确。
故选B。
7. 近期,15岁高中生小玲(化名)因为减肥得了厌食症,只喝水,身高165cm,严重时甚至会出现全身所有器官衰竭。下列有关叙述正确的是( )
A. 开始节食后,为满足能量供应,体内脂肪可以马上大量转化为糖类
B. 脂肪是由三分子甘油与一分子脂肪酸发生反应形成的酯
C. 胆固醇是形成动脉粥样斑块的原料,为了健康考虑,不摄入胆固醇,使其在血液中含量越少越好
D. 饱和脂肪酸熔点较高,容易凝固,多存在于动物体内
【答案】D
【解析】
【分析】1、糖类分为单糖、二糖和多糖,二糖包括麦芽糖、蔗糖、乳糖,麦芽糖是由2分子葡萄糖形成的,蔗糖是由1分子葡萄糖和1分子果糖形成的,乳糖是由1分子葡萄糖和1分子半乳糖形成的;多糖包括淀粉、纤维素和糖原,淀粉是植物细胞的储能物质,糖原是动物细胞的储能物质,纤维素是植物细胞壁的组成成分;
2、脂质分为脂肪、磷脂和固醇,固醇包括胆固醇、性激素和维生素D,与糖类相比,脂肪分子中的氢含量多,氧含量少,氧化分解时产生的能量多,因此是良好的储能物质,磷脂双分子层构成生物膜的基本骨架,固醇中的胆固醇是动物细胞膜的重要组成成分,也参与脂质在血液中的运输。
【详解】A、开始节食后,为满足能量供应,体内脂肪可以转化为糖类实现供能,但脂肪不能大量转化为糖类,A错误;
B、脂肪是由一分子甘油与三分子脂肪酸发生反应形成的酯,B错误;
C、胆固醇是形成动脉粥样斑块的原料,为了健康考虑,需要适量摄入胆固醇,因为胆固醇是人体细胞膜的重要成分,而且还参与血液中脂质的运输,C错误;
D、大多数动物脂肪含有丰富的饱和脂肪酸,熔点高,因此,室温时呈固态,D正确。
故选D。
8. “工欲善其事必先利其器”,1942年前后,美国的细胞学家、化学家阿尔伯特·克劳德发明的差速离心法,使细胞器的研究取得了突破性的进展。细胞中存在着多种细胞器,它们的形态结构不同,在功能上也各有分工。下列相关叙述正确的是( )
A. 分离细胞器时,起始的离心速率较低,让较小的颗粒沉降到离心管底部
B. 线粒体是细胞的“动力车间”,溶酶体是细胞的“消化车间”
C. 叶绿体主要分布于植物的叶肉细胞,是植物细胞特有的一种细胞器
D. 中心体是由两个互相垂直排列的中心粒组成的,与细胞的有丝分裂有关
【答案】B
【解析】
【分析】差速离心法主要是采取逐渐提高离心速度的方法分离不同大小的细胞器。起始的离心速度较低,让较大的颗粒沉降到管底,小的颗粒仍然悬浮在上清液中。收集沉淀,改用较高的离心速度离心悬浮液,将较小的颗粒沉降,以此类推,达到分离不同大小颗粒的目的。
【详解】A、分离细胞器时,起始离心速率较低,让较大的颗粒沉降到离心管底部,小的颗粒仍然悬浮在上清液中,A错误;
B、线粒体是细胞进行有氧呼吸的主要场所,生命活动所需要的能量,大约95%来自线粒体,是细胞的"动力车间",溶酶体有"消化车间"之称,内含多种水解酶,能分解衰老、损伤的细胞器,吞噬并杀死侵入细胞的病毒或病菌,B正确;
C、眼虫细胞中也有叶绿体,由此可知叶绿体不是植物细胞特有的一种细胞器,C错误;
D、中心体由两个互相垂直排列的中心粒及周围物质组成的,与细胞的有丝分裂有关,D错误。
故选B。
9. 下列有关核酸的叙述中,错误的有( )
①人体中含A、G、T这3种碱基的核苷酸共有6种
②把DNA单链中的T换成U就是RNA
③菠菜的细胞质中的遗传物质是RNA
④一般情况下,在生物体细胞中,DNA是由两条核糖核苷酸链构成的
⑤原核细胞中既有DNA,也有RNA
A. ①④⑤B. ②③C. ①②③④D. ①②③④⑤
【答案】C
【解析】
【分析】核酸包括DNA和RNA,它们的组成单位依次是脱氧核糖核苷酸和核糖核苷酸,这两者的区别是:
(1)五碳糖不同:前者的五碳糖是脱氧核糖,后者的五碳糖是核糖。
(2)含氮碱基不同:前者的含氮碱基是A、C、G和T,后者的含氮碱基是A、C、G和U。
【详解】①人体中含有DNA和RNA两种核酸,含A、G、T这3种碱基的核苷酸共有5种,即腺嘌呤脱氧核苷酸、腺嘌呤核糖核苷酸、鸟嘌呤核糖核苷酸、鸟嘌呤脱氧核苷酸、胸腺嘧啶脱氧核苷酸,①错误;
②组成DNA和RNA的五碳糖不同,含氮碱基也有所区别,因此把DNA单链中的T换成U也不能变成RNA,②错误;
③菠菜的细胞核和细胞质遗传物质都是DNA,③错误;
④一般情况下在生物体细胞中,DNA是由两条脱氧核糖核苷酸链构成的,④错误;
⑤原核细胞中有DNA和RNA两种核酸,⑤正确。
故选C。
10. 核小体的形状类似一个扁平的碟子或一个圆柱体。染色质就是由一连串的核小体组成。当一连串核小体呈螺旋状排列构成纤丝状时,DNA的压缩包装比约为40、纤丝本身再进一步压缩后,成为常染色质的状态时,DNA的压缩包装比约为1000。细胞分裂时染色质进一步压缩为染色体,压缩包装比高达8400,即只有伸展状态时长度的万分之一。以下相关叙述正确的是( )
A. 构成核小体主要成分的基本单位分别是葡萄糖和核糖核苷酸
B. 酵母菌和乳酸菌的染色质中,核小体的排列存在差异
C. 细胞分裂时染色质进一步压缩为染色体,核小体的数量不变
D. 由核小体构成的染色质容易被酸性染料染成深色
【答案】C
【解析】
【分析】双缩脲试剂的使用:双缩脲试剂A液为质量浓度为0.1g/ml的氢氧化钠溶液,双缩脲试剂B液为质量浓度为0.01g/ml的硫酸铜溶液。鉴定蛋白质时先加1ml双缩脲试剂A液,摇匀后再加3~4滴双缩脲试剂B液。
【详解】A、染色质的主要成分是DNA和蛋白质,由于染色质是由一连串核小体组成,所以核小体中同样含有DNA和蛋白质,二者的基本单位分别是脱氧核糖核苷酸和氨基酸,A错误;
B、乳酸菌为原核生物,没有由核小体构成的染色质,B错误;
C、细胞分裂时染色质进一步压缩为染色体,二者的压缩比例发生了变化,但构成它们的核小体数量没有改变,C正确;
D、染色质容易被碱性染料染成深色,D错误。
故选C。
11. 图甲为动物细胞膜的亚显微结构模式图;图乙为不同温度下胆固醇对人工膜(人工合成的脂质膜)微粘度(与流动性呈负相关)影响的曲线。下列叙述错误的是( )
A. 图甲细胞膜的这种结构模型被称为流动镶嵌模型
B. 膜蛋白A的作用体现了细胞膜具有信息交流的功能
C. 胆固醇和磷脂都是构成各种细胞膜和细胞器膜的重要成分
D. 据图乙分析,温度较低时,胆固醇可以提高膜的流动性
【答案】C
【解析】
【分析】据图乙分析,该实验的目的是不同温度下胆固醇对人工膜微粘度影响,自变量是不同温度和人工膜的类型(是否含胆固醇),因变量为人工膜微粘度;实验结果显示,随着温度的升高人工膜的黏度逐渐下降,而含有胆固醇的人工膜随着温度的升高微粘度的下降幅度较小。
【详解】A、据图甲可知,图甲所示的细胞膜的这种结构模型称为流动镶嵌模型,A正确;
B、膜蛋白A可以识别信号分子,体现了细胞膜具有信息交流的功能,B正确;
C、胆固醇是构成动物细胞膜的重要成分,植物细胞膜结构一般不具有胆固醇,C错误;
D、据图乙分析,温度较低时含胆固醇的人工膜微粘度更低,故胆固醇可以提高膜的流动性,D正确。
故选C。
12. 以黑藻为材料探究细胞质流动速率的影响因素,实验结果表明新叶、老叶不同区域的细胞质流动速率不同,且新叶比老叶每个对应区域的细胞质流动速率都高。下列叙述错误的是( )
A. 该实验的自变量包括黑藻叶龄及同一叶片的不同区域
B. 以黑藻为材料观察细胞质流动时,必须把黑藻叶片切成薄片
C. 材料的新鲜程度、适宜的温度和光照强度是实验成功的关键
D. 细胞质中叶绿体的运动速率可作为检测细胞质流动速率的指标
【答案】B
【解析】
【分析】观察细胞质流动选择的材料是黑藻幼嫩的小叶,原因是叶子薄而小,叶绿体较大、数量较少。在适宜的温度和光照强度下,黑藻细胞质的流动速率较快。
【详解】A、该实验的实验目的是探究新叶、老叶不同区域的细胞质流动速率,因此该实验的自变量有黑藻叶龄、同一叶片的不同区域,A正确;
B、以黑藻为材料观察细胞质流动时,不需要把黑藻叶片切成薄片,因为黑藻叶片几乎为单层细胞,便于观察,B错误;
C、选择新鲜的叶片,在适宜的温度和光照强度下,黑藻细胞质的流动速率较快,实验容易取得成功,C正确;
D、观察细胞质的流动时,由于叶绿体有颜色,因而常以细胞质基质中叶绿体的运动作为标志,D正确。
故选B。
13. 图甲表示分泌蛋白的形成过程,其中a、b、c分别代表不同的细胞器,图乙表示该过程中部分结构的膜面积变化。下列相关叙述正确的是( )
A. 图甲中的a、b、c分别是核糖体、内质网和细胞膜
B. 图乙说明高尔基体与内质网和细胞膜之间可以相互转换
C. 图甲中构成分泌蛋白的物质X都有21种,b的产物没有生物活性
D. 图甲、图乙所示变化都能体现生物膜具有选择透过性
【答案】B
【解析】
【分析】由图甲分析可知,a是核糖体,b是内质网,c是高尔基体;由图乙分析可知,在分泌蛋白合成和分泌的过程中,内质网形成小泡包裹蛋白质转动至高尔基体和其融合,然后高尔基体又以小泡形式转运至细胞膜和细胞膜融合,在此过程中,内质网的膜面积减少,细胞膜的膜面积增加,高尔基体的膜面积前后基本不变。
【详解】A、根据分泌蛋白的合成和分泌过程可知,图甲中的a、b、c分别是核糖体、内质网和高尔基体,A错误;
B、图乙表示分泌蛋白合成与分泌过程中部分结构的膜面积变化,结合分析可知,虽然高尔基体的膜面积在发生物质交换的前后基本没有改变,但高尔基体与内质网和细胞膜之间是有相互转换的,B正确;
C、在人体细胞中,组成蛋白质的氨基酸有21种,但并不是每一种分泌蛋白的氨基酸都有21种,C错误;
D、图甲中的分泌蛋白的运输和转运过程中内质网、高尔基体和细胞膜之间的物质会通过囊泡进行运输;图乙所示内质网、高尔基体和细胞膜的膜面积在分泌蛋白的合成和分泌前后的变化,故二者都能体现生物膜具有流动性,D错误。
故选B。
14. 翟中和院士主编的《细胞生物学》中说过:“我确信哪怕一个最简单的细胞,也比迄今为止设计出的任何智能电脑更精巧”。下列有关细胞结构的叙述正确的是( )
A. 细胞骨架能锚定并支撑许多细胞器,与细胞的运动、分裂、分化等生命活动密切相关
B. 研究分泌蛋白的合成时,亮氨酸除了能用3H标记外,也可用15N标记,通过检测放射性标记的物质的位置来确认分泌蛋白的合成和运输场所
C. 内质网有两种类型,粗面内质网合成脂质、多糖等物质
D. 溶酶体内部含有多种水解酶,属于胞内蛋白,不需要经过内质网和高尔基体的加工
【答案】A
【解析】
【分析】细胞骨架维持着细胞的形态,锚定并支撑着许多细胞器,与细胞运动、分裂、分化以及物质运输、能量转化、信息传递等生命活动密切相关。在分泌蛋白的合成、加工、运输过程中,生物膜系统各部分之间协调配合。
【详解】A、细胞骨架维持着细胞的形态,锚定并支撑着许多细胞器,与细胞运动、分裂、分化以及物质运输、能量转化、信息传递等生命活动密切相关,A正确;
B、15N是稳定同位素,不具有放射性,无法通过检测放射性标记的物质的位置来确认分泌蛋白的合成和运输场所,B错误;
C、光面内质网能合成脂质和多糖,C错误;
D、溶酶体内部含有多种水解酶,属于胞内蛋白,但需要经过内质网和高尔基体的加工,D错误。
故选A。
15. 下图1表示伞藻嫁接实验,图2表示伞藻核移植实验,图3表示细胞核的三维结构。下列相关叙述正确的是( )
A. 伞藻由“帽”、柄和假根构成,是一种多细胞生物
B. 图1和图2中,①与③新生长出来的伞帽应为菊花形帽
C. 图3中③由RNA和蛋白质组成,是遗传物质的主要载体
D. 图3中④是核孔,可以进行物质交换,但无法传递信息
【答案】B
【解析】
【分析】分析图1:菊花形帽的伞柄嫁接到伞形帽的假根上,长出伞形帽的伞帽,伞形帽的伞柄嫁接到菊花形帽的假根上,长出菊花形帽的伞帽。分析图2:图2为核移植实验,将菊花形帽伞藻的细胞核移到去掉伞形帽的伞藻上,③处应该会长出菊花形帽。
【详解】A、伞藻是单细胞生物,“帽”、柄和假根是伞藻细胞的一部分,A错误;
B、由于细胞形态由细胞核决定,图1和图2中,①与③新生长出来的伞帽都应是菊花形帽,B正确;
C、图3中③是染色质,由DNA和蛋白质组成,是遗传物质的主要载体,C错误;
D、图3中④是核孔,可以进行物质交换和信息传递,D错误。
故选B。
二、非选择题(本题包括5小题,共55分)
16. 滇池是云南省最大的淡水湖,有高原明珠之称。湖中动植物资源丰富,物种繁多。但由于高原湖泊保护不力导致滇池水华频发。经过多年努力,滇池水华治理取得了阶段性成效,2024年前三季度,滇池水华发生面积较去年同期大幅减少,全湖未发生中度及以上水华。下图是滇池中的一些常见的生物细胞的结构模式图,请据图回答问题:
(1)能引起滇池发生水华生物主要有______两种。D代表的生物能够进行光合作作用的原因是其具有______。C代表的生物绝大多数营______生活。
(2)图中的真核细胞和原核细胞的差异能够让我们对细胞的多样性又有了进一步的认识,表现在______。而原核细胞和真核细胞也具有统一性,具体表现在_______。
(3)图中具有生物膜系统的细胞是______(填字母),该系统中的细胞膜在细胞与外部环境进行物质运输、______和信息传递的过程中起着决定性的作用。蛋白质在细胞膜行使功能上起着至关重要的作用,功能越复杂的细胞膜,______就越多。
【答案】(1) ①. 蓝细菌和绿藻 ②. 藻蓝素和叶绿素(以及与光合作用有关的酶) ③. 腐生或寄生
(2) ①. 真核细胞多种多样,原核细胞多种多样,而真核细胞和原核细胞又不一样 ②. 原核细胞和真核细胞具有相似的细胞膜和细胞质,它们都以DNA作为遗传物质
(3) ①. A和B ②. 能量转化 ③. 蛋白质的种类和数量
【解析】
【分析】原核生物与真核细胞的统一性表现在都具有细胞膜、细胞质,细胞质中具有细胞器核糖体和遗传物质DNA。
【小问1详解】
能引起水华的生物主要是蓝细菌和绿藻。蓝细菌是原核生物,绿藻是真核生物,它们在适宜的环境条件下,如水体富营养化时,大量繁殖形成水华现象。 D代表蓝细菌,蓝细菌能够进行光合作用的原因是其具有叶绿素和藻蓝素。蓝细菌虽然没有叶绿体这种细胞器,但含有光合色素,可以进行光合作用。 C代表细菌,细菌绝大多数营寄生或腐生生活。细菌根据其生活方式可以分为自养型和异养型,其中绝大多数异养型细菌营寄生(从活的生物体获取营养)或腐生(从死的生物体获取营养)生活。
【小问2详解】
图中的真核细胞和原核细胞的差异能够让我们对细胞的多样性又有了进一步的认识,表现在真核细胞多种多样,原核细胞多种多样,而真核细胞和原核细胞又不一样,原核细胞和真核细胞也具有统一性,原核细胞和真核细胞具有相似的细胞膜和细胞质,它们都以DNA作为遗传物质。
【小问3详解】
具有生物膜系统的细胞是A和B。生物膜系统是由细胞膜、细胞器膜和核膜等结构共同构成的。A 和 B 分别代表植物细胞和动物细胞,都有多种细胞器膜以及核膜,所以有生物膜系统;而C代表细菌,D代表蓝藻,它们都是原核细胞,没有生物膜系统。细胞膜在细胞与外部环境进行物质运输、能量转换和信息传递的过程中起着决定性的作用。例如在物质运输方面,细胞膜可以通过主动运输、被动运输等方式控制物质的进出;在能量转换方面,像叶绿体的类囊体薄膜上可以进行光能到化学能的转换等;在信息传递方面,细胞间可以通过细胞膜上的受体进行信息交流。 功能越复杂的细胞膜,蛋白质的种类和数量就越多。因为蛋白质是生命活动的主要承担者,细胞膜上的蛋白质可以作为载体蛋白、受体蛋白等,不同的功能需要不同种类和数量的蛋白质来完成。
17. 某植物种子成熟过程中部分有机物的变化如图所示,回答下列问题:
(1)图中三种物质的组成元素都是______,油菜种子成熟过程中脂肪增加较多,但小麦种子成熟过程中淀粉增加较多,等质量的脂肪要比糖类含有的能量多,原因是______。
(2)取图中35d时的种子,经处理获得的提取液平均分成三份(甲、乙、丙),甲中加入斐林试剂并水浴加热,乙中加入碘液,丙中加入苏丹Ⅲ染液,能发生颜色反应的是______,产生的具体颜色变化为______。
(3)种子成熟时,淀粉的形成与一种磷酸化酶的活性有密切关系,为验证磷酸化酶是否是蛋白质,某科研小组开展了如下实验:
①方法步骤:实验过程中实验组试管中加入2mL______,对照组试管中加入2mL蛋清液,然后两组依次加入等量的______试剂,摇匀,观察现象。
②预期结果:如果______,则证明磷酸化酶不是蛋白质;如果______,则证明磷酸化酶是蛋白质。
【答案】(1) ①. C、H、O ②. 脂肪中氢的比例相对较高,而氧的含量远远少于糖类
(2) ①. 甲和丙 ②. 甲反应呈砖红色,丙显橘黄色
(3) ①. 磷酸化酶溶液 ②. 双缩脲 ③. 实验组不呈紫色,对照组呈紫色 ④. 实验组和对照组都呈紫色
【解析】
【分析】生物组织中化合物的鉴定:(1)斐林试剂可用于鉴定还原糖,在水浴加热的条件下,产生砖红色沉淀;(2)蛋白质可与双缩脲试剂产生紫色反应;(3)脂肪可用苏丹Ⅲ染液鉴定,呈橘黄色;(4)淀粉遇碘液变蓝。
【小问1详解】
糖类、淀粉、脂肪的组成元素都是C、H、O,等质量的脂肪要比糖类含有的能量多,原因是脂肪中H的比例相对较高,而O的含量远远少于糖类。
【小问2详解】
据题图可知,35天时油菜种子中含有脂肪和可溶性糖,但淀粉已经消失,所以乙中鉴定淀粉的实验组中没有颜色变化,甲中加入斐林试剂并水浴加热,会产生砖红色沉淀,丙中加入苏丹Ⅲ染液,与脂肪发生橘黄色反应。
【小问3详解】
为验证磷酸化酶是否是蛋白质,可采用对照实验,实验组试管加入2ml磷酸化酶溶液,对照组试管中加入2ml蛋清液,然后都加入双缩脲试剂,振荡均匀,静置一会儿后,如果实验组不呈紫色,对照组呈紫色,则证明磷酸化酶不是蛋白质;如果看到两支试管中都出现了紫色,则证明磷酸化酶的化学本质是蛋白质。
18. 图1是某核苷酸链示意图,图2为某致病细菌分泌的外毒素,对小鼠和人体有很强的毒性,可引起流涎、呕吐、便血、痉挛等,严重时可致死亡。图3是三种多糖结构示意图,回答下列相关问题:
(1)图1中2的名称是______,4的中文名称是______,将图1中的核苷酸链彻底水解,能得到______种产物。
(2)图2中化合物是由______个氨基酸通过______过程形成的,形成该化合物的过程中,相对分子质量减少了______。
(3)图3中的三种物质都是由许多单糖连接而成的,其中属于植物细胞特有的储能物质是______。这三种物质中,在功能上与另外两种截然不同的是______。
【答案】(1) ①. 脱氧核糖 ②. 胞嘧啶脱氧核苷酸 ③. 6
(2) ①. 3 ②. 脱水缩合 ③. 36
(3) ①. 淀粉 ②. 纤维素
【解析】
【分析】分析图1:图1含有碱基T,属于脱氧核苷酸链,其中1为磷酸,2为脱氧核糖,3为含氮碱基(胞嘧啶),4为胞嘧啶脱氧核苷酸,5为脱氧核苷酸链的片段。分析图2:图2为某致病细菌分泌的外毒素,图中该物质含有2个肽键;图中的R基共3个,因此是由3个氨基酸脱水缩合形成的三肽。分析图3:三者均为多糖,都是由单糖葡萄糖脱水缩合形成的。
【小问1详解】
图1含有碱基T,属于脱氧核苷酸链,图1中2的名称是脱氧核糖;3为含氮碱基胞嘧啶(C),因此4的中文名称是胞嘧啶脱氧核苷酸;图1中含有四种碱基,因此图1中的核苷酸链彻底水解,能得到的产物有磷酸、脱氧核糖、胞嘧啶(C)、鸟嘌呤(G)、腺嘌呤(A)、胸腺嘧啶(T),共6种。
【小问2详解】
图中该物质含有2个肽键,3个R基,因此,该化合物由3个氨基酸脱水缩合形成的三肽。形成该化合物的过程中脱去2个水,故相对分子质量减少了18×2=36。
【小问3详解】
植物细胞的储能物质是淀粉,动物细胞的储能物质是糖原,纤维素虽为多糖但不作为储能物质,是植物细胞壁的主要成分,在功能上与另外两种截然不同。
19. 细胞自噬是指通过溶酶体途径对细胞内的异常蛋白质或衰老损伤的细胞器等进行降解并回收利用的过程。下图1为某细胞亚显微结构模式图,图2为真核生物细胞内衰老线粒体的自噬过程。请回答下列问题。
(1)与高等植物细胞相比,图1细胞中特有的结构是______(填数字序号)。若图1细胞表示人体心肌细胞,则数量显著增多的细胞器是______(填数字序号)。
(2)若图1细胞表示唾液腺细胞,则参与该细胞生物膜系统组成的结构有______(填数字序号)。参与合成和运输唾液淀粉酶的细胞器有______(填数字序号)
(3)当细胞养分不足时,细胞的自噬作用可能______(填“增强”“减弱”或“不变”)。神经退行性疾病是一类由于突变蛋白质在神经细胞中堆积而引起的神经系统失调症,提高细胞的自噬能力能治疗该类疾病,这是因为细胞自噬能______
(4)图2中,线粒体受损时,来自内质网的膜包裹损伤的线粒体形成自噬体,此时细胞中LC3-I蛋白被修饰形成LC3-Ⅱ蛋白,LC3-Ⅱ蛋白促使自噬体与溶酶体融合,完成损伤线粒体的降解。研究人员选取周龄一致的大鼠随机分成对照组、中等强度运动组和大强度运动组。训练一段时间后,测量大鼠腓肠肌细胞LC3-I蛋白和LC3-II蛋白的相对含量,结果如图。由图可知,运动可以______(“促进”或“抑制”)大鼠细胞中受损线粒体的自噬,其意义在于______
【答案】(1) ①. ③ ②. ①
(2) ①. ①②⑤ ②. ①②⑤⑥
(3) ①. 增强 ②. 清除细胞内突变的蛋白质
(4) ①. 促进 ②. 及时清除受损线粒体,维持肌肉细胞正常的生理功能
【解析】
【分析】据图分析:图1,①是线粒体、②是高尔基体、③是中心体、④是染色质、⑤是内质网、⑥是核糖体。图2,衰老的线粒体与自噬前体结合,在溶酶体的作用下形成残质体,分解的产物一部分被细胞重新利用,一部分排出细胞。
【小问1详解】
高等植物细胞没有中心体,与高等植物细胞相比,图1细胞中特有的结构是③是中心体。若图1细胞表示人体心肌细胞,心肌跳动需要大量能量,线粒体是“动力车间”,图1细胞数量显著增多的细胞器是①是线粒体。
【小问2详解】
生物膜系统包括细胞膜、细胞器膜、细胞核膜,若图1细胞表示唾液腺细胞,则参与该细胞生物膜系统组成的结构有①线粒体、②高尔基体、⑤内质网。唾液淀粉酶属于分泌蛋白,参与合成和运输唾液淀粉酶的细胞器有①线粒体、②高尔基体、⑤内质网、⑥核糖体。
【小问3详解】
当细胞养分不足时,细胞可以通过自噬作用将物质再利用,细胞的自噬作用可能增强。神经退行性疾病是一类由于突变蛋白质在神经细胞中堆积而引起的神经系统失调症,提高细胞的自噬能力能治疗该类疾病,这是因为细胞自噬能清除细胞内突变的蛋白质。
【小问4详解】
据图分析,随着运动强度的增加,LC3-II蛋白含量增加,LC3-Ⅱ蛋白促使自噬体与溶酶体融合,完成损伤线粒体的降解,所以运动可以促进大鼠细胞中受损线粒体的自噬,其意义在于及时清除受损线粒体,维持肌肉细胞正常的生理功能。
20. 人体内有数万种不同蛋白质,而在整个生物界的蛋白质种类更是多达1010~1012种。有些蛋白质在不同种生物体内的功能相似,结构组成却有差异,比较典型的就是细胞色素c。细胞色素c是细胞中普遍含有的一种只含有一条肽链的蛋白质,由104个氨基酸组成,不同生物与人的细胞色素c氨基酸序列的差异如下表所示。请回答下列问题:
(1)不同生物的细胞色素c氨基酸的差异可能是氨基酸的______存在差异。表中每一种生物的细胞色素c都有与它所承担功能相适应的独特结构,如果其______改变,就可能会影响其功能。
(2)鸡体内含有丰富的蛋白质,所以吃经过煮熟的鸡蛋、鸡肉更容易消化,其原因是______。
(3)细胞色素c为生物氧化过程中的电子传递体。通常外来的细胞色素c不能进入健康细胞,但在缺氧时,细胞膜的通透性增加,外来的细胞色素c便有可能进入细胞及线粒体内,增强细胞氧化,提高氧的利用。说明细胞膜的功能之一是______。
(4)细胞色素c中含有的肽键数为______。若狗的细胞色素c中含有3个谷氨酸(R基为-CH₂-CH₂-COOH),这3个谷氨酸在肽链中的位置为第35、67、103位,且第104位氨基酸的R基中没有羧基。现脱去其中的谷氨酸,则与原肽链相比,生成的肽链中,羧基数减少______个,O原子数目减少______个。
【答案】(1) ①. 种类、排列顺序 ②. 氨基酸序列改变或蛋白质的空间结构
(2)高温使蛋白质分子的空间结构变得伸展、松散,容易被蛋白酶水解
(3)控制物质进出细胞(且该控制作用是相对的)
(4) ①. 103 ②. 1 ③. 8
【解析】
【分析】蛋白质的结构多样性取决于氨基酸种类、数量、排列顺序以及蛋白质的空间结构。蛋白质的结构决定了蛋白质的功能。
【小问1详解】
据表格数据分析,细胞色素c是细胞中普遍含有的一种只含有一条肽链的蛋白质,由104个氨基酸组成,氨基酸的数量相同,说明不同生物与人的细胞色素c氨基酸序列的差异可能是氨基酸的种类、排列顺序存在差异。结构决定功能,如果细胞色素c氨基酸序列改变或蛋白质的空间结构改变,就可能会影响其功能。
【小问2详解】
由于高温使蛋白质分子的空间结构变得伸展、松散,容易被蛋白酶水解,因此吃经过煮熟的鸡蛋、鸡肉更容易消化。
【小问3详解】
题干信息“外来的细胞色素c不能进入健康细胞,但在缺氧时,细胞膜的通透性增加,外来的细胞色素c便有可能进入细胞及线粒体内”,说明细胞膜的功能之一是控制物质进出细胞(且该控制作用是相对的)。
【小问4详解】
细胞色素c只含有一条肽链的蛋白质,由104个氨基酸组成,因此含有的肽键数=氨基酸个数-1=104-1=103。肽链的头或尾部存在一个羧基,R基可能存在羧基,因此原肽链的羧基数目是3+1=4,脱去三个谷氨酸后形成了3条肽链,每条肽链至少含有1个羧基,总共是3个羧基,因此羧基数目减少了1个。原肽链的氧原子数目包括肽键处的氧、羧基中的氧以及R基中的氧,因此原肽链至少含有氧原子数=103+6+2=111,现有三条肽链,共100个氨基酸,氧原子数=(100-3)+6=103,O原子数目减少8个。生物名称
黑猩猩
猕猴
狗
鸡
响尾蛇
金枪鱼
果蝇
天蚕蛾
链孢霉
酵母菌
氨基酸差异/个
0
1
11
13
14
21
27
31
43
44
相关试卷
这是一份辽宁省重点高中协作校2024-2025学年高一上学期期中考试生物试卷,共8页。
这是一份广东省部分重点高中2024-2025学年高二上学期期中考试生物试题-A4,共6页。试卷主要包含了本试卷主要考试内容,正常人空腹的时候血糖浓度为 3等内容,欢迎下载使用。
这是一份广东省部分重点高中2024-2025学年高二上学期期中考试生物试题,共8页。试卷主要包含了本试卷主要考试内容等内容,欢迎下载使用。

