


广东省梅州市兴宁市2024-2025学年八年级上学期期中测试物理试题(解析版)-A4
展开
这是一份广东省梅州市兴宁市2024-2025学年八年级上学期期中测试物理试题(解析版)-A4,共16页。试卷主要包含了选择题,填空题,实验题,计算题,综合能力题等内容,欢迎下载使用。
一、选择题:本大题共10小题,每小题3分,共30分。在每小题给出的四个选项中,只有一项是符合题目要求的。
1. 以下是小明对自身情况的估测,其中不合理的是( )
A. 脚长约为20cmB. 步行的速度约为10m/s
C. 体温约为37℃D. 正常情况下每分钟心跳70次
【答案】B
【解析】
【详解】A.中学生的身高约为1.6m,而身高约是脚长的7倍,则脚长约为
则20cm合理,故A不符合题意;
B.中学生步行一步的距离约为1m,时间约为1s,则速度约为1m/s,则10m/s不合理,故B符合题意;
C.常见温度中,人正常的体温约为37℃,题意合理,故C不符合题意;
D.正常情况下心跳1次约为1s,则每分钟心跳60次,题意合理,故D不符合题意。
故选B。
2. 小华到云龙山游玩,乘坐缆车上山时,如果说小华是静止的,则所选择的参照物是( )
A. 山上的树木B. 路上的游人C. 乘坐的缆车D. 山顶的观景台
【答案】C
【解析】
【详解】ABD.小华坐在上山的缆车内,相对于山上的树木、路上的游人及山顶的观景台的位置都发生了改变,所以以山上的树木、路上的游人及山顶的观景台为参照物,小华是运动的,故ABD不符合题意;
C.以乘坐的缆车为参照物,小华相对于乘坐的缆车的位置没有发生改变,所以小华相对于乘坐的缆车是静止的,故C符合题意。
故选C。
3. 小明同学用相同的玻璃瓶灌入不同高度的水制作水瓶琴,如图所示,并用小木棒敲击瓶口,为同学们演奏美妙乐曲。下列说法正确的是( )
A. 敲击水瓶琴发出的乐曲声是由空气振动产生的
B. 敲击时最左侧瓶子发出声音的音调最高
C. 用不同的力敲击同一个瓶子口可以改变声音的音调
D. 同学们听到的乐曲声是通过空气传播的
【答案】D
【解析】
【详解】A.声音是由物体的振动产生的,敲击灌入不同高度水的玻璃瓶,声音是由玻璃瓶和水振动产生的,故A错误;
B.音调指声音的高低,由振动频率决定,敲击时,瓶内水越少,振动频率越高,音调就越高, 所以最左侧瓶子发出声音的音调最低,故B错误;
C.响度是指声音的强弱,其大小与物体的振幅和距离声源的距离大小有关,用不同的力敲击同一个瓶子口时,它们振动的幅度不同,响度不同,故C错误;
D.声音的传播需要介质,同学们听到的乐曲,是通过空气传播的,故D正确。
故选D。
4. 下列关于声音的说法正确的是( )
A. 声音在真空中的传播速度是340m/s
B. 声呐和倒车雷达都是利用次声波发现障碍物的
C. 超声波击碎人体内的结石,说明声音能传递能量
D. 工厂工人戴着防噪声耳罩是在传播过程中减弱噪声
【答案】C
【解析】
【详解】A.声音的传播需要介质,声音在真空中不能传播,光的传播速度是3×108m/s,故A错误;
B.声呐和倒车雷达都是利用超声波发现障碍物的,故B错误;
C.声音能传递信息和能量,用超声波能粉碎人体内的结石,说明超声波具有能量,故C正确;
D.减弱噪声的方式有三种,分别是在声源处减弱,在传播过程中减弱,在人耳处减弱,工厂工人戴着防噪声耳罩是在人耳处减弱噪声,故D错误。
故选C。
5. 下列诗句或俗语中蕴含的声学知识错误的是( )
A. “柴门闻犬吠,风雪夜归人”说明声音可以传递信息
B. “闻其声而知其人”主要是根据音色进行判别的
C. “响鼓也要重锤敲”说明声音的响度与振幅有关
D. “不敢高声语,恐惊天上人”中的“高声”指的是声音的音调高
【答案】D
【解析】
【详解】A.“柴门闻犬吠,风雪夜归人”意思是听到狗的叫声,知道人回来了,这说明声音能传递信息,故A正确,不符合题意;
B.音色反映了声音的品质和特色,不同发声体的材料、结构不同,发出声音的音色也就不同,我们能“闻其声而知其人”,主要是根据音色来判别的,故B正确,不符合题意;
C.“响鼓也要重锤敲”,重锤敲击鼓面,鼓面的振动幅度大,说明物体振动幅度越大,响度越大,故C正确,不符合题意;
D.声音的响度指的是声音的大小,“不敢高声语,恐惊天上人”这里的“高”指的是声音的响度大,故D错误,符合题意。
故选D。
6. 二十四节气“春雨惊春清谷天,夏满芒夏暑相连;秋处露秋寒霜降,冬雪雪冬小大寒。”是中华民族农耕文明长期经验的积累和智慧的结晶。下列节气涉及的物态变化正确的是( )
A. “谷雨”节气,雨的形成是凝固现象
B. “白露”节气,露的形成是熔化现象
C. “霜降”节气,霜的形成是凝华现象
D. “小雪”节气,雪的形成是液化现象
【答案】C
【解析】
【详解】A.雨主要是云层中的水蒸气液化形成的水滴,故A错误;
B.露是空气中的水蒸气遇冷液化形成的小水滴,故B错误;
C.霜是空气中的水蒸气遇冷凝华形成的冰晶,故C正确;
D.雪是云层中的水蒸气遇冷凝华形成的冰晶,故D错误。
故选C。
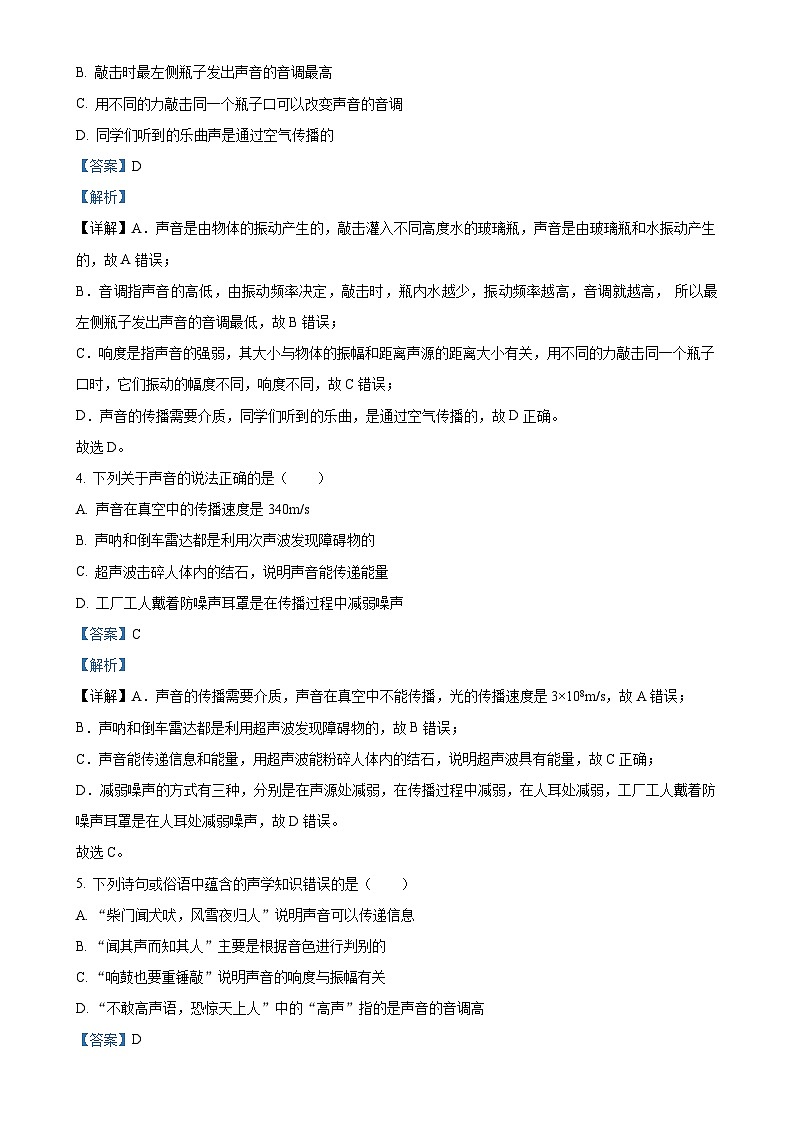
7. 图示为一种身高测量仪,其顶部的感应器竖直向下发射超声波信号,经下方物体反射后返回,被感应器接收。某同学站上测高台,感应器记录信号从发射到接收所经历的时间为。已知感应器距测高台的高度为2.5m,空气中的声速取340m/s,则该同学的身高为( )
A. 1.70mB. 1.65mC. 0.85mD. 0.80m
【答案】B
【解析】
【详解】由得,该同学头顶距离感应器的高度是
该同学的身高为
故选B。
8. 3月22日是世界水日,珍惜水资源,是每个人的责任。世界水日不得不说海水淡化,如图是海水淡化的简易装置,在这海水淡化过程中主要涉及到的物态变化有( )
A. 熔化、凝固B. 汽化、升华C. 汽化、液化D. 升华、凝华
【答案】C
【解析】
【详解】由图可知:海水先经过加热变成水蒸气,此过程为汽化,然后水蒸气遇冷又变成水,此过程为液化,故C符合题意;ABD不符合题意。
故选C。
9. 甲、乙两物体,同时从同一地点沿直线向同一方向运动,它们的s−t图象如图所示.下列说法正确的是()
A. 2~4s内乙做匀速直线运动
B. 4s时甲、乙两物体的速度相等
C. 0~4s内乙的平均速度为2m/s
D. 3s时甲在乙的前方
【答案】C
【解析】
【详解】此图像为s-t图像,先明确甲乙的运动状态,甲一直保持匀速直线运动,乙是先匀速直线运动后静止
A.2~4s内,乙是静止状态,故A错误;
B.4s时甲有一定的速度,乙是静止状态,速度不同,故B错误;
C.0~4s乙运动的路程是8m,时间是4s,平均速度为==2m/s,故C正确;
D.3s时,乙运动的路程是8m,甲运动的路程是6m,乙在甲前方,故D错误.
10. 图甲是观察物质熔化和凝固现象的实验装置,图乙是根据实验数据绘制的温度随时间变化图像。以下说法正确的是( )
A. 安装图甲所示的器材时,应按ABC 的先后顺序进行安装
B. 实验中,需要观察试管内物质的状态,并记录温度和加热时间
C. 由图乙可知,该物质的熔点为90℃
D. 该物质属于非晶体
【答案】B
【解析】
【详解】A.安装图甲所示的器材时,应按照从下到上的顺序来组装,即按照CBA的先后顺序进行安装,故A错误;
B.实验中,需要观察试管内物质的状态,同时并记录物质的温度和加热时间,符合实验步骤,故B正确;
C.由图乙可知,该物质固定不变的温度为为80℃,即物质的熔点为80℃,故C错误;
D.该物质有固定的熔点,属于晶体,故D错误。
故选B。
二、填空题:本大题共7小题,每空1分,共21分。
11. 如图所示,小邹同学用佩戴的手表记录某次跑步的时间为15min,15min=___________h,以佩戴手表的手腕为参照物,手表是___________的(选填“运动”或“静止”);以地面为参照物,手表是___________的(选填“运动”或“静止”)。
【答案】 ①. 0.25 ②. 静止 ③. 运动
【解析】
【详解】[1]某次跑步的时间为
[2]以佩戴者的手腕为参照物,手表相对于手腕的位置没有发生变化,手表是静止的。
[3]以地面为参照物,手表相对于地面的位置发生变化,手表是运动的。
12. 如图是照相机每隔0.1s闪拍一次的频闪照片,它记录了小球做直线运动的位置。小球从A点运动到B点,通过的路程是______cm,平均速度为______m/s,小球做的是______(选填“匀速”或“变速”)直线运动。
【答案】 ①. 75.0 ②. 1.5 ③. 变速
【解析】
【详解】[1]图中A点对准的刻度为10.0cm,B点对准的刻度为85.0cm,则AB间的路程
[2]从A点运动到B点,通过的时间为0.5s,则平均速度
[3]由图可知,经过相同的时间,小球通过的路程逐渐增大,说明小球做的是变速直线运动。
【古代文化与科技主题】勤劳智慧的中国人民创造了辉煌灿烂的科技文化,请运用有关的物理知识,完成下面小题。
13. 《梦溪笔谈》中记载,行军宿营,士兵枕着牛皮制的箭筒睡在地上,能及时听到夜袭敌人的马蹄声,这说明了________能传播声音且声音的传播速度比在空气中传播要________(选填“慢”或“快”)。马蹄声是马蹄踏在地面时由地面的________产生的。
14. 《天工开物》记载的“透火焙干”是造纸的一道工序,其做法是将刚生产出的湿纸张贴在烤火的墙上,给墙壁烤火能加快湿纸变干发生的物态变化是________,需要________热量;《天工开物》中对钱的铸造有“一罐约载铜、铅十斤,铜先入化,然后投铅,洪炉扇合,倾入模内”的记载,其中“铜先入化”描述的物态变化是________。
【答案】13. ①. 固体 ②. 快 ③. 振动
14. ①. 汽化 ②. 吸收 ③. 熔化
【解析】
【13题详解】
[1][2]声音的传播速度和介质种类有关,一般情况下,声音在固体中的传播速度大于在液体中的传播速度,在液体中的传播速度大于在气体中的传播速度;军宿营,士兵枕着牛皮制的箭简睡在地上,能较早听到夜袭的敌人的马蹄声,士兵听到的声音是通过大地传播的,所以这是利用了声音在固体中比气体中传播得快的道理。
[3]声音是由物体的振动产生的,马蹄声是马蹄踏在地面时由地面的振动产生的。
【14题详解】
[1][2]物质从液态变成气态的过程是汽化,汽化放热。湿纸变干,发生的物态变化是汽化,需要吸收热量。
[3]“铜先入化”描述的是铜从固态到液态的变化过程,是熔化。
15. AI智能音箱可以模仿很多动物的声音,该音箱主要是模仿声音的________;当对AI智能音箱发出调大声音的指令时,音箱就自动改变声音的________,音箱内部扬声器振动的幅度变________。(前两空均选填“音调”“音色”或“响度”)
【答案】 ①. 音色 ②. 响度 ③. 大
【解析】
【详解】[1]不同动物的声音的音色一般不同,智能音箱主要模仿声音的音色。
[2][3]调大声音的指令时,发出声音强弱变强,音箱的振幅变大,响度变大。
16. 铁水浇铸成铁锭是______现象;冬天冰冻的衣服变干是______现象;将饺子放入冰箱冷冻后再取出时,饺子表面有一层白霜,这是______现象。(均填物态变化名称)
【答案】 ①. 凝固 ②. 升华 ③. 凝华
【解析】
【详解】[1]铁水浇铸成铁锭由液态变为固态是凝固现象。
[2]冬天天气一般低于零摄氏度,达不到冰的熔点,冰冻的衣服变干由固态直接变为气态是升华现象。
[3]饺子放入冰箱冷冻后再取出时,空气中的水蒸气遇冷从气态直接变为固态的霜,是凝华现象。
17. 小刚在探究某种物质熔化特点的实验中,根据实验数据画出了该物质熔化过程中温度随时间变化的关系图象,由图象可知,该物质的熔点是________°C。在熔化过程中温度________;在加热到第6min时,该物质处于________(选填“固态”“液态”或“固、液共存态”)。
【答案】 ①. 80 ②. 保持不变 ③. 固、液共存态
【解析】
【详解】[1]该物质在BC段保持80℃不变,则该物质有固定的熔点80℃,所以为晶体。
[2]晶体熔化过程中吸收热量,温度不变。
[3]在加热6min时温度处于熔点,此时为固液共存态。
三、实验题:本大题共3小题,第18小题7分,第19小题5分,第20小题6分,共18分。
18. 按要求填空:
(1)图甲中刻度尺的分度值为________cm,测得的物体长度是________cm。
(2)图乙中秒表的读数为________s。
(3)图丙中________(选填“A”或“B”)是体温计,它是根据________的规律制成的;测量体温时,体温计________(选填“可以”或“不可以”)离开人体读数,图丙中B的读数为_________℃。
【答案】(1) ①. 0.1 ②. 2.57(2.56~2.58均可)
(2)144.0 (3) ①. B ②. 液体热胀冷缩 ③. 可以 ④. 36.5
【解析】
【小问1详解】
[1][2]刻度尺上1cm之间有10小格,所以每个小格代表的长度是0.1cm,即此刻度尺的分度值是0.1cm,物体左侧与零刻度线对齐,右侧与2.57对齐,所以物体的长度为
【小问2详解】
停表的中间小表盘上,每个小格代表0.5min,指针指在“2”和“3”之间,偏向“2”一侧,小表盘的读数为2min;在停表的大表盘上,1s之间有10个小格,所以每个小格代表0.1s,因为小表盘上指针偏向“2”一侧,所以大表盘指针的读数为24.0s,停表的读数为2min24.0s=144.0s。
【小问3详解】
[1][2][3]常用体温计是根据液体热胀冷缩的性质制成的,体温计在玻璃泡和直玻璃管之间有一个很细的缩口,一般体温计量程为35-42℃,故题图B是体温计,体温计缩口的作用是在体温计离开人体后,使玻璃泡上方的水银不能自动流回玻璃泡中,从而使体温计可以离开人体而读数。
[4]由图可知,体温计上1℃之间有10个小格,所以一个小格代表的温度是0.1℃,即此体温计的分度值为0.1℃,此时的温度为36.5℃。
19. 下面是“探究响度与什么因素有关”的实验装置:
(1)如图所示,将正在发声的音叉轻触系在细线上的乒乓球,观察到乒乓球被________的现象,说明声音是由物体的振动产生的。
(2)若使音叉发出响度更大的声音,则会观察到乒乓球被弹开的幅度________(选填“变大”或“变小”)。
(3)通过实验探究可以得出结论:响度与声源的________有关,而且________越大,响度越________。
【答案】(1)弹开 (2)变大
(3) ①. 振幅 ②. 振幅 ③. 大
【解析】
【小问1详解】
实验中,用乒乓球轻触正在发声的音叉,会发现乒乓球会被弹开,这说明发声的音叉在振动。
【小问2详解】
用更大的力敲击音叉,使音叉发出响度更大的声音,同时观察到乒乓球被弹开的幅度变大。
【小问3详解】
[1][2][3]乒乓球被弹开的幅度变大,反映了音叉振幅变大。说明声音的响度与发声体的振幅有关,且振幅越大,发出声音的响度越大。
20. “探究水沸腾时温度变化的特点”实验
(1)在安装器材时出现如图甲所示的情形,应调___________(选填“铁杆a”或“铁圈b”)更合理;
(2)器材调整好后,用酒精灯给烧杯中的水加热,当水温接近时每隔记录一次温度,并观察水中发生的变化,实验数据如下表所示:
(3)观察到从第2.5min开始,水中产生大量气泡,不断上升、___________(选填“变大”或“变小”),到水面破裂开来;
(4)结合实验现象和收集到的数据,得出水沸腾时温度变化的特点是___________;
(5)实验结束后,某实验小组利用如图乙所示的装置探究水沸腾的条件。加热一段时间后,观察到烧杯中的水沸腾,但试管中的水始终没有沸腾,A、B两支完全相同的温度计示数均为98℃,并保持不变。接着,小辉在烧杯的水中加入少量食盐后,发现试管中的水开始沸腾,温度计B示数如图丙所示为___________℃,此时温度计的示数为___________℃。结合上述现象得出水沸腾的条件是___________。
【答案】 ①. 铁杆a ②. 变大 ③. 不断吸收热量,温度保持不变 ④. 101 ⑤. 98 ⑥. 达到沸点,不断吸收热量
【解析】
【详解】(1)[1]按照自下而上的顺序安装仪器,因为下部分基本安装好,只需调整铁杆a即可,所以要调整铁杆a。
(3)[2]沸腾前气泡在上升过程中体积逐渐减小,沸腾时因为水中上下温度相同,气泡上升后受到液体压强越来越小(液体压强随深度的增加而增大),所以体积变大,到水面后破裂,故沸腾时气泡在上升过程中体积逐渐增大。
(4)[3]分析实验现象和数据可知,水沸腾时,酒精灯还需要不断地烧杯加热,因此水沸腾时不断吸收热量,但温度保持不变。
(5)[4][5][6]由丙图可知,温度计的分度值为1℃,故温度计B的读数为101℃;温度计测量的试管内温度,温度不变,为98℃;要使水沸腾,就要水吸收热量并达到沸点,沸腾时还需要不断吸收热量,温度不变,故水沸腾的条件:达到沸点,不断吸收热量。
四、计算题:本大题共2小题,第21小题6分,第22小题7分,共13分。
21. 汽车以20m/s的速度匀速行驶,司机突然发现前面有紧急情况,经过0.5s(反应时间)后开始制动(即刹车),又经过4.5s滑行45.9m车停下。求:
(1)汽车在司机反应的时间内通过的路程是多少?
(2)汽车从发现情况到完全停车的这段时间内汽车通过的路程是多少?
(3)汽车在滑行时的平均速度是多少?
【答案】(1)10m;(2)55.9m;(3)10.2m/s。
【解析】
【详解】(1) 汽车在司机反应时间内的路程为
(2) 从发现到停车通过的路程
(3) 汽车滑行时的平均速度
答:(1)汽车在司机反应的时间内通过的路程是10m。
(2)汽车从发现情况到完全停车的这段时间内汽车通过的路程是55.9m。
(3)汽车在滑行时的平均速度是10.2m/s。
22. 当动车以某一速度沿直线匀速行驶时,在进入某一隧道前800m处鸣笛,司机在鸣笛4s后听到隧道口处山崖反射的回声,声音在空气中的速度为340m/s。求:
(1) 声音在4s内传播的距离是多少?
(2) 当司机听到反射的回声时, 他离隧道口的距离是多少?
(3) 动车行驶的速度是多少?
【答案】(1);(2);(3)60m/s
【解析】
【详解】解:(1)根据得,声音传播的距离
(2)司机听到反射的回声时,离隧道口的距离
(3)由题意得,动车行驶的距离为
动车的速度
答:(1) 声音在4s 内传播的距离为1360m。
(2) 当司机听到反射的回声时, 他离隧道口的距离是 560m。
(3) 动车的速度是 60m/s。
五、综合能力题:本大题共3小题,第23、24、25小题各6分,共18分。
23. 小刚与小健在家用冰箱研究物态变化现象。
(1)制作冻豆腐,将豆腐切成正方体后放入电冰箱的冷冻室,一天后取出来观察,豆腐的形状与图中第___幅图相似,这是因为水在___后体积变大;
(2)他们在一杯水中加入半勺盐,搅拌使盐溶解后插入一支温度计,放到冰箱冷冻室。一小时后发现部分盐水已经结了冰,此时小刚读出杯内温度计的示数如图④,他的读数是___(选填“正确”或“错误”)的,这杯盐水的凝固点是___;
(3)小健观察到冰箱的冷冻室内积着厚厚的霜,这些霜的形成是___过程,小健家把食物放进冰箱时喜欢盖起来或用保鲜膜包起来,因此小健家的冰箱应该更___(选填“容易”或“不容易”)产生霜。
【答案】 ①. ③ ②. 凝固 ③. 错误 ④. -2℃ ⑤. 凝华 ⑥. 不容易
【解析】
【详解】(1)[1][2]将豆腐切成正方体后放入电冰箱的冷冻室,由于豆腐中有水,水遇冷凝固成冰,体积膨胀,所以豆腐的形状与图中第③幅图相似。
(2)[3]图④中读数时,采用仰视,会使读数偏低,故读数是错误的。
[4]由图可知,温度计的分度值为1℃,液柱的位置在0刻度以下2格,所以温度为-2℃,由于一小时后发现部分盐水已经结了冰,所以盐水处于凝固过程中,则盐水的凝固点是-2℃。
(3)[5]冷冻室内的霜,是由水蒸气直接变成小冰晶,所以霜是凝华形成的。
[6]把食物放进冰箱时喜欢盖起来或用保鲜膜包起来,减少蒸发产生的水蒸气,水蒸气少了,则凝华成的霜也少了,所以冰箱应该更不容易产生霜。
24. 某实验小组同学在学习“测量平均速度”时,想测量从斜面上滑下的物体在不同阶段的平均速度,设计了如图所示的实验装置,让小车从带有刻度的斜面顶端由静止滑下,图中的方格是小车到达A、B、C三个位置时电子表显示的时间(里面的数字分别表示“时:分:秒”)。
(1)该实验的器材有木板、木块、小车、金属片、刻度尺和________测量平均速度。
(2)实验中为了计时方便,应使斜面的坡度较小,这样做的目的是便于测量________。
(3)据图可知,小车在BC段运动的平均速度是________m/s。实验中,可以通过多次测量求平均值的方法________。
(4)下列坐标图象中能大致反映小车运动情况的是________(填字母)。
A. B.
C. D.
【答案】(1)秒表 (2)时间
(3) ①. 0.125 ②. 减小误差
(4)D
【解析】
【小问1详解】
根据测量平均速度的原理可知,需要的测量工具是刻度尺和停表,所以实验器材有木板、木块、小车、金属片、刻度尺和停表。
【小问2详解】
实验中为了计时方便,应使斜面的坡度较小,使小车在斜面上通过的时间更长,这样做的目的是便于测量时间。
小问3详解】
[1]据图可知,小车在BC段运动的平均速度是
[2]在物理学中,通过多次测量求平均值的方法可以减小误差。
【小问4详解】
实验中小车从斜面顶端由静止滑下后做加速运动,速度变大。
A.图中随着时间的增大,路程不变,小车处于静止状态,故A不符合题意;
B.图中时间不变,通过的距离变化,故B不符合题意;
C.图中通过距离与时间成正比,做匀速直线运动,故C不符合题意;
D.如图所示:
相同时间通过的距离变大,做的是加速运动,故D符合题意。
故选D。
25. 阅读材料,回答问题;
超声波加湿器
超声波加湿器以体积小、静音、加湿均匀而深受用户喜爱.超声波加湿器原理是什么呢?如图甲是某款超声波加湿器,它是利用超声波振子每分钟向水箱中发射900万次高频振荡波,将水打散成直径为3~5微米的细小水雾颗粒,超声波加湿器加湿效果如何呢?物理学中将某一温度下,空气中水蒸气量与该温度下饱和水蒸气量的比值叫作该温度下的空气相对湿度,以百分数表示,研究发现:相对湿度越大,水蒸发得越慢。为此人们设计了如图乙所示的干湿计测定空气中的相对湿度.干湿计是用两支相同的温度计并列制成的,其中玻璃泡裸露的称为干球温度计,用湿棉布包裹住的称为湿球温度计,已知部分室温下的空气相对湿度如下表所示。
(1)如果一个物体在1s的时间内振动100次,它的频率就是100Hz,那么该款超声波加湿器产生的超声波频率为______Hz。
(2)超声波加湿器工作时,喷出水雾最终使空气湿度增大的原因是水雾发生了______(填物态变化名称),这个过程中要______(选填“吸热”或“放热”)。
(3)关于超声波加湿器和干湿计,下列判断正确的是________(填字母)。
A. 正常工作时,超声波加湿器的响度约为150dB
B. 超声波加湿器喷口外的白雾是液化形成的
C. 干湿计示数差越小,表示当时空气越干燥
D. 包裹湿球温度计玻璃泡的棉布不能用酒精沾湿
(4)图乙中的干湿计玻璃泡部分已被遮挡,由图可推测湿球温度计是______(选填“A”或“B”)。对照湿度表可知,此时空气相对湿度为______。
【答案】(1)150000
(2) ①. 汽化 ②. 吸热
(3)D (4) ①. B ②. 76%
【解析】
【小问1详解】
该款加湿器产生的超声波频率为
【小问2详解】
[1][2]物质从液态变为气态的过程是汽化,喷出的水雾就是发生了汽化现象,变成了水蒸气,使得湿度变大,汽化需要吸收热量。
【小问3详解】
A.由题意可知,超声波加湿器以体积小、静音、加湿均匀而深受用户喜爱,所以正常工作时,加湿器的响度较小,故A错误;
B.加湿器喷口外的白雾是由超声波振子每分钟向水箱中发射900万次高频振荡波,将水打散成直径为3~5微米的细小水雾颗粒形成的,物态没有发生变化,故B错误;
C.当空气中水蒸气很多时,湿球温度计的纱布蒸发慢,吸热少,两温度计的示数差就小,所以干湿球温度计示数差越小,表示当时空气越湿润,故C错误;
D.包裹湿球温度计玻璃泡的棉布不能用酒精沾湿,因为酒精相对于水来说,更易蒸发吸热,导致湿温度计的示数较低,在空气中的相对湿度变化时,温度变化不明显,故D正确。
故选D。
【小问4详解】
[1]干球温度计放置在空气中,显示的是空气的正常温度;湿球温度计下端包着湿布,湿布上的水分蒸发吸热,所以湿球温度计的示数比干球温度计的示数低,由图乙可知,B是湿球温度计。
[2]由图乙可知,干湿球温度计的分度值为1℃,干球温度计的示数为21℃,湿球温度计的示数为18℃,所以干湿球温度计的示数差为
t=21℃-18℃=3℃
时间/min
0
0.5
1
1.5
2
25
3
3.5
…
温度/℃
90
92
94
96
97
98
98
98
…
室温/℃
干湿计示数差
1℃
2℃
3℃
4℃
空气相对湿度
15
90%
80%
71%
62%
18
91%
82%
74%
66%
21
92%
83%
76%
68%
24
93%
85%
79%
74%
相关试卷
这是一份广东省梅州市五华县2024-2025学年九年级上学期期中考试物理试题(解析版)-A4,共19页。试卷主要包含了考生务必保持答题卡的整洁等内容,欢迎下载使用。
这是一份广东省揭阳市榕城区2024-2025学年八年级上学期11月期中物理试题(解析版)-A4,共18页。试卷主要包含了单项选择题,填空题,作图题,实验题,计算题,综合能力题等内容,欢迎下载使用。
这是一份广东省梅州市兴宁市实验学校教育集团(五校联考)2024-2025学年八年级上学期11月期中物理试题(解析版)-A4,共16页。试卷主要包含了11, 教室的高度最接近于,1℃,所以此体温计的分度值为0等内容,欢迎下载使用。