上海市张江集团中学2024-2025学年八年级上学期10月月考物理试题(解析版)-A4
展开
这是一份上海市张江集团中学2024-2025学年八年级上学期10月月考物理试题(解析版)-A4,共12页。试卷主要包含了 下列说法中正确的是,6km的路程,自行车的速度为等内容,欢迎下载使用。
A. 把一枚大头针放在天平的左盘上认真测量
B. 测一枚大头针和一个小铁块的总质量,然后减去铁块的质量
C. 测出100枚大头针的质量,然后再除以100
D. 以上三种方法都可以
【答案】C
【解析】
【详解】因为大头针的质量太小所以应该采用累积法进行测量:取100枚大头针,用天平测出总质量m,则一枚大头针的质量为m1=.故选C.
2. 下列说法中正确的是( )
A. 在测量中,应多次测量取平均值,这样可以避免产生误差
B. 测量长度时所能达到的准确程度取决于刻度尺的测量范围
C. 某课本的总页数是N,测得其厚度是D,则该课本每张纸的厚度约为
D. 细金属丝紧密排绕在铅笔上(如图所示)共N圈,总长度为L,则金属丝的直径约为
【答案】D
【解析】
【详解】A.多次测量取平均值可以减小误差,但不能避免误差,故A错误;
B.测量长度时所能达到的准确程度取决于刻度尺的分度值,故B错误;
C.总页数为N页的课本,共有张纸,总厚度为D,则每张纸的厚度为
故C错误;
D.测细金属丝的直径,可以把细金属丝紧密均匀的绕在铅笔杆上,记录所绕线圈匝数(即总圈数)n,用直尺测出线圈的长度为L,计算出金属丝的直径为,用到了累积法,故D正确。
故选D。
3. 传说中有一种鸟叫衔枝鸟,它能靠一小截树枝成功地飞越太平洋。它飞行时,把树枝衔在嘴里;累了时,就把树枝放在水里,站在上面休息。下列说法正确的是( )
A. 飞行时,以树枝为参照物,鸟是运动的
B. 飞行时,以海岸为参照物,树枝是静止的
C. 鸟站在树枝上休息时,以树枝为参照物,鸟是静止的
D. 鸟站在树枝上一起随海水流动,以海岸为参照物,鸟是静止的
【答案】C
【解析】
【详解】A.飞行时,以树枝为参照物,鸟的位置没有发生改变,鸟是静止的,故A错误;
B.飞行时,以海岸为参照物,树枝的位置发生改变,树枝是运动的,故B错误;
C.鸟站在树枝上休息时,以树枝为参照物,鸟的位置没有发生改变,鸟是静止的,故C正确;
D.鸟站在树枝上一起随海水流动,以海岸为参照物,鸟的位置发生改变,鸟是运动的,故D错误。
故选C。
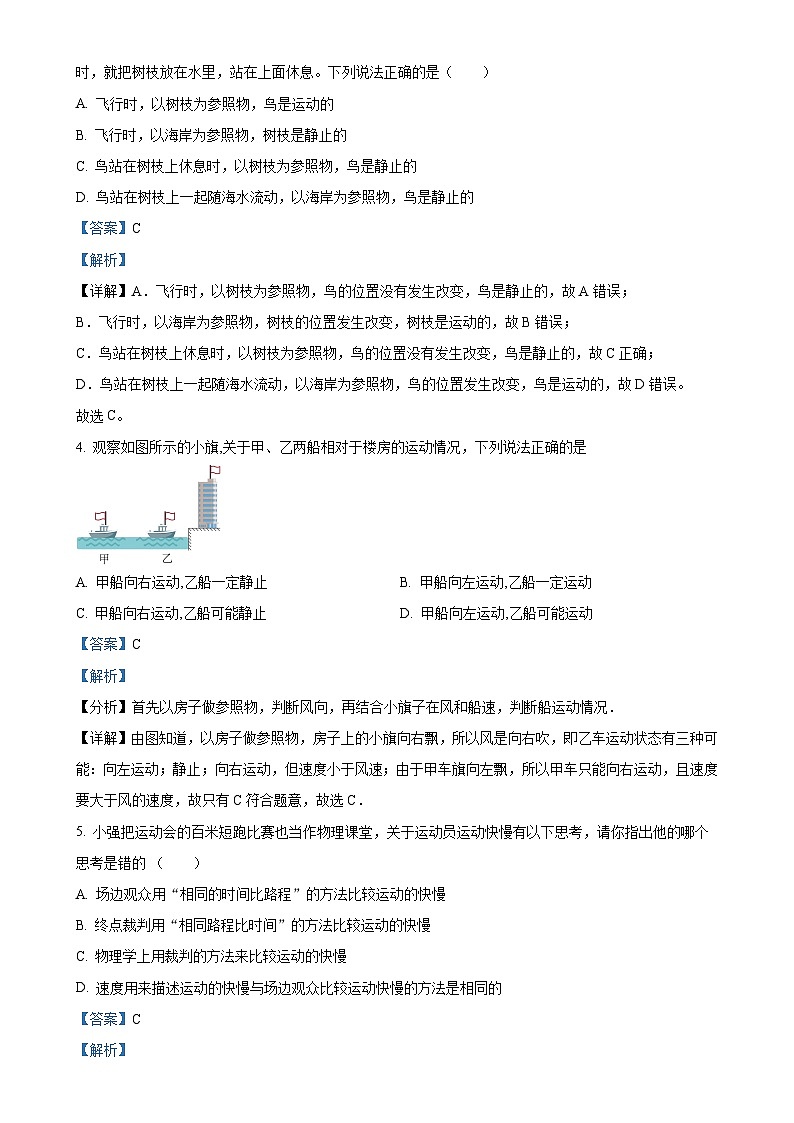
4. 观察如图所示的小旗,关于甲、乙两船相对于楼房的运动情况,下列说法正确的是
A. 甲船向右运动,乙船一定静止B. 甲船向左运动,乙船一定运动
C. 甲船向右运动,乙船可能静止D. 甲船向左运动,乙船可能运动
【答案】C
【解析】
【分析】首先以房子做参照物,判断风向,再结合小旗子在风和船速,判断船运动情况.
【详解】由图知道,以房子做参照物,房子上的小旗向右飘,所以风是向右吹,即乙车运动状态有三种可能:向左运动;静止;向右运动,但速度小于风速;由于甲车旗向左飘,所以甲车只能向右运动,且速度要大于风的速度,故只有C符合题意,故选C.
5. 小强把运动会的百米短跑比赛也当作物理课堂,关于运动员运动快慢有以下思考,请你指出他的哪个思考是错的 ( )
A. 场边观众用“相同的时间比路程”的方法比较运动的快慢
B. 终点裁判用“相同路程比时间”的方法比较运动的快慢
C. 物理学上用裁判的方法来比较运动的快慢
D. 速度用来描述运动的快慢与场边观众比较运动快慢的方法是相同的
【答案】C
【解析】
【分析】
【详解】A.场边观众是通过判断运动员位置的前后即在相同时间比较路程的方法比较运动员运动的快慢的,故A正确,不符合题意;
B.终点裁判是通过判断运动员到达终点时所用的时间来判断快慢的,即在路程相同时比较时间的方法来比较运动的快慢的,故B正确,不符合题意;
CD.物理学上,采用相同时间比较路程的方法来比较物体运动的快慢,即观众的比较方法,故C错误,符合题意,D正确,不符合题意。
故选C。
6. 汽车速度是36km/h,短跑运动员的速度是10m/s,自行车1min通过0.6km的路程,则( )
A. 自行车的速度最小
B. 短跑运动员速度最大
C. 汽车速度最小
D. 三者速度一样大
【答案】D
【解析】
【详解】根据速度单位间的换算关系有1m/s=3.6km/h,故运动员速度
10m/s=36km/h
自行车1min通过0.6km的路程,自行车的速度为
汽车速度是36km/h,可见三者的速度相等,ABC不符合题意,D符合题意。
故选D。
7. 分别做匀速直线运动的甲、乙两辆汽车的运动时间之比是3:4,通过的路程之比是2:1,则两辆汽车的运动速度之比是
A. 3:2B. 2:3C. 8:3D. 3:8
【答案】C
【解析】
【详解】两辆汽车的运动时间之比是3:4,通过的路程之比是2:1,
则两车运动速度之比:==×=×43=8:3.
8. 为了节约用电,居民楼楼道内的照明灯都安有一个声控开关,声控开关的工作原理是利用声音的( )
A. 响度B. 音色C. 音调D. 以上都可以
【答案】A
【解析】
【详解】乐音有三个特性,音调、响度和音色,音调指声音的高低,响度指声音的强弱,音色指声音的特性;由于声控开关只有声音的的强弱达到一定程度时照明灯才会亮,所以,声控开关的工作原理是利用声音的响度,故A符合题意.
9. 下列做法中,不是为了提高声音响度的是( )
A. 用喇叭筒喊话B. 用话筒讲话C. 调节弦的松紧D. 使用听诊器
【答案】C
【解析】
【详解】响度的大小与声音的振幅有关,振幅越大,响度越大,振幅越小,响度越小;响度还与距离发声体的远近有关,距离发声体越近,响度就越大。用喇叭筒喊话、用话筒讲话、使用听诊器都可以减小声音的分散程度,增大响度,调节弦的松紧是改变音调,故C符合题意,ABD不符合题意。
故选C。
10. 以下各图与选项对应关系中正确的是( )
A. 减小声音分散,可增大响度B. 超声波在水中的传播速度大于光在水中的传播速度
C. 声音大小不同是因为音调不同D. 捂耳可以降低噪声的频率
【答案】A
【解析】
【详解】A.听诊器可以减小声音分散,从而增大响度,故A正确;
B.超声波在水中的传播速度小于光在水中的传播速度,故B错误;
C.声音大小不同是因为响度不同,故C错误;
D.捂耳可以减弱噪声,但是不能降低噪声的频率,故D错误。
故选A。
11. 地震是一种常见的自然灾害。发生地震时,被困人员可以敲击周围坚硬物体求救。下列说法错误的是( )
A. 地震时会产生超声波B. 声音可以传递信息
C. 声音在固体中传播更快D. 声音的传播需要介质
【答案】A
【解析】
【详解】A.地震时会伴随有低频的振动,产生次声波,故A错误,符合题意;
B.被困人员通过敲击方式求救主要是利用声音可以传递信息,故B正确,不符合题意;
CD.被困人员通过敲击方式求救,由于声音的传播需要介质、声音在固体中传播更快,故CD正确,不符合题意。
故选A。
12. 如图所示,几个相同的试管中装入不同深度的水,用棍敲击和用嘴吹都能使它们发出不同音调的声音。关于这一现象,下列说法中正确的是( )
A. 用嘴吹时,水装得越多的试管,发出声音的音调越高
B. 用棍敲击时,水装得越多的试管,发出声音的音调越高
C. 水装得越多,两种方式使它们发出的音调都会越低
D. 水装得越少,两种方式使它们发出的音调都会越低
【答案】A
【解析】
【详解】吹和敲发声的部位不一样,吹是空气柱发声,里面装的水越多,空气柱体积越小,振动频率就越高,音调也就越高;敲是试管和水在发声,水越多,越难振动,振动频率越低,音调也就越低,故A正确,BCD错误。
故选A。
13. 甲、乙两小车沿同一直线相向而行,其s-t图像如图(a)、(b)所示。当甲经过P点时,乙刚好经过Q点,再过3秒,甲、乙两车相距4米,则P、Q两点间的距离( )
A. 可能为8米B. 可能为12米
C. 一定为16米D. 一定为20米
【答案】B
【解析】
【详解】甲、乙两小车沿同一直线相向而行,如图所示:
由图可知,经过3s,甲乙通过的路程分别为s甲=6m,s乙=10m。
A.如果P、Q两点间的距离为8m,经过3s,甲车和P点的距离是6m,乙车经过P点,乙和P点的距离是
10m-8m=2m
甲、乙两车相距
6m+2m=8m
故A不符合题意;
B.如果P、Q两点间的距离为12m,经过3s,甲车和P点的距离是6m,乙车和P点的距离是
12m-10m=2m
甲、乙两车相距
6m-2m=4m
故B符合题意;
C.如果P、Q两点间的距离为16m,经过3s,甲车和P点的距离是6m,乙车和P点的距离是
16m-10m=6m
乙两车相距
6m-6m=0m
故C不符合题意;
D.如果P、Q两点间的距离为20m,经过3s,甲车和P点的距离是6m,乙车和P点的距离是
20m-10m=10m
乙两车相距
10m-6m=4m
由选项B可知,P、Q两点间的距离可能是12m,不一定是20m,故D不符合题意。
故选B。
14. 在学校秋季运动会上,进行百米赛跑.站在终点的计时员,如果看到冒烟开始计时,运动员到达终点时秒表的读数为10.59秒,如果计时员听到枪声才开始计时,则运动员跑完百米的时间会记为
A. 10.88秒B. 10.59秒C. 10.30秒D. 10.18秒
【答案】C
【解析】
【分析】根据速度的公式得到声音传播100m的时间,当发令枪一响,运动员会比计时员先听到枪声,运动员起跑以后,稍后一会,计时员才会听到枪声,计时员少记了一些时间,用看到冒烟记录的时间减去声音传播100m的时间得到看到听到枪声记录的时间.
【详解】声音传播100m的时间,由于计时员比运动员听到枪声晚0.29s,所以计时员给运动员的成绩少计时0.29s,运动员跑完百米的时间应为10.59s-0.29s=10.30s.
故选C.
【点睛】本题考查速度的计算,需要记住正常情况下看到冒烟开始计时,如果按听到枪声计时,记录的时间会少0.29s.
15. 请你想象一下,如果“声音在空气中传播的速度变为0.1m/s”,小华看到前方小李正在不远处等他,于是一边奔跑一边对着小李大声喊道:“我来也。”此时发生的情况是( )
A. 和正常时一样
B. 小华先追上小李,然后听到“也来我”
C. 小李什么也听不到
D. 小华先听到“我来也”,然后追上小李
【答案】B
【解析】
【详解】小华看到前方小李正在不远处等他,于是一边奔跑一边对着小李大声喊道:“我来也”,因为声速小于小华奔跑的速度,所以小华先追上小李,然后声音才慢悠悠地传播过来,故ACD不符合题意,B符合题意。
故选B。
16. 某同学测量时忘记填上单位,请代他填上:一位同学身高166___________;他的质量为54___________;常用的铅笔笔芯直径大约是1___________;一个鸡蛋的质量约为50___________。
【答案】 ①. 厘米 ②. 千克 ③. 毫米 ④. 克
【解析】
【详解】[1]成年人的身高在170cm左右,中学生的身高略小于成年人,在166cm左右。
[2]一个中学生的质量大约为50kg,也有可能是54kg。
[3]中学生指甲盖的厚度约1mm,常用的铅笔笔芯直径与此差不多,大约是1mm。
[4]10个鸡蛋的质量大约1斤,而1斤=500g,所以一个鸡蛋的质量在50g左右。
17. 下图是一位摄影爱好者用频闪摄影技术拍摄的一张照片,清晰地记录了网球被击出后某一段的运动轨迹.
已知此次摄影的闪光频率(每秒钟得到影像的次数)为100赫兹,网球的直径约为6cm,现将一条刻度尺放在照片上来估测网球的运动速度.由图可知,网球从A位置运动到B位置所用的时间是____s,网球在AB段运动的平均速度约为_____m/s
【答案】 ①. 0.04s ②. 20m/s
【解析】
【详解】根据题意知道,网球从A位置运动到B位置所用的时间是:,由图知道,刻度尺的分度值为0.1cm,照片中一个网球占据刻度尺的3个小格,即照片中网球的直径为0.30cm,照片中网球从A位置运动到B位置通过的路程为4.00cm,已知网球的实际直径约为6cm,设网球实际通过的路程为s,由比例关系知道, ,由此解得s= 80.00cm=0.8m,故网球在AB段运动的平均速度是: =20m/s.
18. 攀登雪山是一项极富有挑战性的体育运动,登山运动员在攀登雪山时有一个忌讳,那就是不许高声喊叫,这是因为声音是由物体______而产生的,人在高声喊叫时,也引起周围______,从而传给积雪层,往往会引起积雪层的______,这样会引发雪崩造成危险。
【答案】 ①. 振动 ②. 空气振动 ③. 振动
【解析】
【分析】
【详解】[1]一切声音都是由于物体振动产生的,人的喊叫声是由人的声带振动产生的。
[2]声音可以传递能量,人在高声喊叫时,声音向外传播,将能量传递给周围空气,也会引起周围空气的振动。
[3]人高声喊叫是产生的声音,将能量传递给周围的空气,进而通过空气传递给雪层,会引起雪层的振动,这样会引发雪崩造成危险。
19. 温度一定时,声波在不同介质中传播速度是___________的(选填“相同”或“不同”)如图所示,吹笛子时用手指按住不同的笛孔,这主要是用来改变声音的___________;若声音在空气中传播速度是340米/秒,则经过___________秒传到离他680米远的同学的耳中。
【答案】 ①. 不同 ②. 音调 ③. 2
【解析】
【详解】[1]温度一定时,声波在不同介质中的传播速度是不同,一般情况下,在固体中最快,在液体中最慢,在气体中最慢。
[2]吹笛子时用手指按住不同笛孔,空气柱的长短发生了变化,空气柱振动的频率发生了变化,这主要是用来改变声音的音调。
[3]若声音在空气中传播速度是340米/秒,则传到离他680米远的同学的耳中的时间为
20. 如图所示,小玲用钢尺探究影响音调高低的因素。她首先把钢尺紧按在桌面上,一端伸出桌边,拨动钢尺,听它振动发出的声音。接着增加钢尺伸出桌边的长度,再次拨动,并使钢尺的振动幅度相同,观察到第二次钢尺的振动比第一次慢。在实验过程中,小玲用仪器获得了振动时声音的波形图。前后两次实验的波形图依次应该是______和______。(选填编号)观察实验过程及波形图可知:尺伸出桌面的长度越长,振动越______,发出声音的音调越______。
【答案】 ①. C ②. A ③. 慢 ④. 低
【解析】
【分析】
【详解】[1][2]由题意两次拨动钢尺时,钢尺的振幅相同,这两次的波形图应为A和C,而第二次钢尺的振动比第一次的慢,所以C是第一次的波形图,A是第二次的波形图。
[3][4]让两次钢尺的振幅相同时,第二次伸出的长度较长,振动较慢,说明尺伸出桌面的长度越长,振动就越慢,发出声音的音调越低。
21. 下面是小明同学学习用托盘天平、玻璃杯练习测量食用油的质量的测量过程及记录的数据,请你完成填空:测量前,他将天平放在水平桌面上,然后调节天平平衡,天平平衡后指针静止时的位置和游码的位置如图甲所示。
(1)请你指出小明调节天平平衡的过程中遗漏的操作步骤:______;
(2)完成遗漏的操作步骤后,为调节天平平衡,他需向______(选填“左”或“右”)调节平衡螺母,使分度盘的指针指到分度盘中央刻度线,最终调节天平横梁平;
(3)把适量食用油倒入玻璃杯中如图乙,用天平测出玻璃杯和食用油总质量;
(4)把玻璃杯中的适量食用油倒入容器中;
(5)在测剩余食用油和玻璃杯质量时,发现加入一定砝码后,指针指在如图丙所示位置,再加入一个最小的砝码,发现指针指在如图丁所示位置,则他应该进行的操作是______直到指针指到分度盘中央。天平再次恢复平衡时如图戊所示,此时玻璃杯和食用油质量是______g;
(6)倒入容器中的食用油质量为______g。若所用的砝码有磨损,则所测的倒入容器中的食用油质量会______。(选填“偏大”或“偏小”或“不变”)
【答案】 ①. 没有将游码归零 ②. 右 ③. 取下最小砝码,向右调节游码 ④. 115.8 ⑤. 34.2 ⑥. 偏大
【解析】
【详解】(1)[1]使用天平时,应该先将游码调零,然后调节平衡螺母使天平平衡;小明调节天平平衡的过程中遗漏的操作步骤是:没有将游码归零。
(2)[2]图甲中游码没有调零,而天平平衡,说明右盘质量偏小,游码调零后,左盘下沉,横梁会向左偏,故应将平衡螺母向右调节,使分度盘的指针指到分度盘中央刻度线。
(5)[3]在测剩余食用油和玻璃杯的质量时,发现加入一定量的砝码后,由图乙知天平的左端下沉,说明砝码质量小,再加入一个最小的砝码后,由图乙知天平的右端下沉,说明砝码质量大,此时取下最小砝码,向右移动游码,使天平的横梁平衡。
[4]由图戊可知,剩余的食用油和烧杯的质量为
m剩余=100g +10g +5g + 0.8g =115.8g
(6)[5]由图乙可知,食用油和烧杯的总质量
m总=100 g +50g=150g
容器中食用油的质量
150g-115.8g =34.2g
[6]当使用的砝码磨损时,其实际质量会小于标准质量。这意味着,为了使天平平衡,需要增加砝码的数量或者移动游码来达到平衡,而读数时仍然按照砝码上标的数值来读,这样计算出的物体质量就会比实际质量大。
22. 汽车安装有速度计,它可以指示汽车的行驶速度。如果速度计的指针位置如图所示。
求:
(1)汽车用这个速度行驶30min通过的路程是多少千米?
(2)昆明到文山的公路里程约为315km,那么汽车从文山出发,以这个速度行驶,多少小时可到达昆明?
【答案】(1)35 (2)4.5h
【解析】
【小问1详解】
由图可知,速度计的分度值为10km/h,显示汽车行驶的速度v为70km/h。汽车用这个速度行驶30 min通过的路程是
【小问2详解】
汽车从文山出发,以这个速度行驶,到达昆明所用的时间为
23. 汽车遇到意外情况时紧急停车要经历反应和制动两个过程,汽车在反应过程做匀速直线运动,在制动过程中做变速直线运动,如图所示,求:
(1)汽车遇到意外情况紧急停车时,在反应过程,以原来的速度72km/h汽车行驶了14m,求司机的反应时间是多少?
(2)新交通法规定,严禁酒驾!醉酒后司机反应时间至少增加一倍,还是以原来的速度行驶,已知此时汽车制动距离为20m,假如前方40m处有行人,有危险吗?试通过计算加以说明。
【答案】(1)0.7s
(2)有危险,见解析
【解析】
【小问1详解】
解:汽车的速度为
司机的反应时间是
【小问2详解】
酒后反应时间至少为
酒后反应距离至少为
从发现行人到车停止的距离为
相关试卷
这是一份广东省深圳市宝安中学(集团)石岩外国语学校2024-2025学年八年级上学期第一次月考物理试题(解析版)-A4,共13页。试卷主要包含了选择题,填空题,实验题,计算题,综合题等内容,欢迎下载使用。
这是一份上海市闵行区莘松中学2024-2025学年八年级上学期10月月考物理试题(原卷版)-A4,共7页。试卷主要包含了选择题,填空题,作图题,计算题等内容,欢迎下载使用。
这是一份上海市闵行区莘松中学2024-2025学年八年级上学期10月月考物理试题(解析版)-A4,共15页。试卷主要包含了选择题,填空题,作图题,计算题等内容,欢迎下载使用。

