2023~2024学年广东省茂名市信宜市高一上学期1月期末生物试卷(解析版)
展开
这是一份2023~2024学年广东省茂名市信宜市高一上学期1月期末生物试卷(解析版),共18页。试卷主要包含了选择题,非选择题等内容,欢迎下载使用。
1. 篮球比赛时,某运动员腿部突然抽筋,医生建议进一步抽血检查,请问在血液化验单中含量低于正常值的成分最可能是( )
A. 葡萄糖B. 氨基酸C. Mg2+D. Ca2+
【答案】D
【详解】许多无机盐对维持细胞和生物体的生命活动具有重要作用,如血液中钙离子浓度过低会出现抽搐,由此分析可知,该运动员可能是由于血液中钙离子含量低于正常值引起的肌肉抽筋。D正确,ABC错误。
故选D。
2. 拟南芥植物的根中有一种共生细菌,该细菌能提高拟南芥的耐盐能力。区分共生细菌与拟南芥根细胞的依据是( )
A. 是否有细胞壁B. 是否有染色体
C. 是否有叶绿体D. 是否有核糖体
【答案】B
【分析】原核细胞与真核细胞相比,最大的区别是原核细胞没有被核膜包被的成形的细胞核(没有核膜、核仁和染色体);原核细胞只有核糖体一种细胞器,但部分原核细胞也能进行有氧呼吸和光合作用。原核生物含有细胞膜、细胞质结构,含有核酸和蛋白质等物质。
【详解】A、共生细菌与拟南芥根细胞都具有细胞壁,无法将两者区分开,A错误;
B、共生细菌是原核生物不具有染色体,拟南芥根细胞是真核细胞,细胞中有染色体,因此根据有无染色体结构,将二者区分开,B正确;
C、共生细菌是原核生物,没有叶绿体,拟南芥根细胞也没有叶绿体,无法将两者区分开,C错误;
D、共生细菌与拟南芥根细胞都具有核糖体,无法将两者区分开,D错误。
故选B。
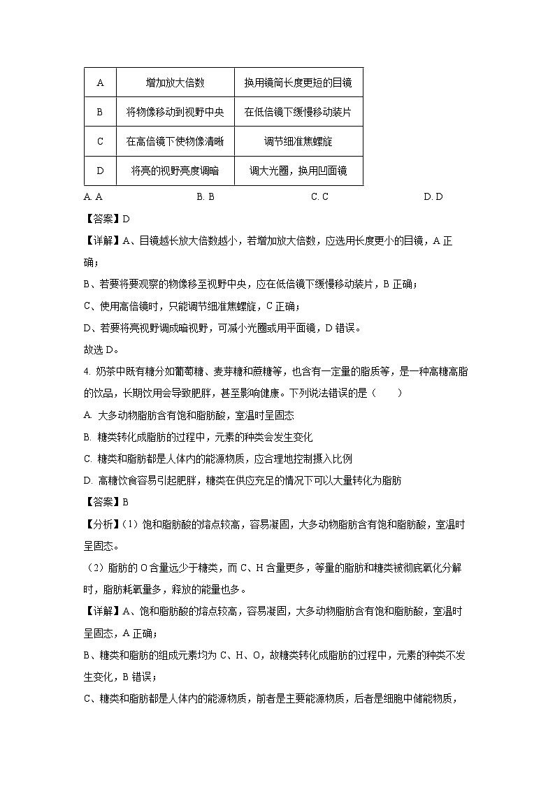
3. 用显微镜观察细胞时,下列操作不恰当的是( )
A. AB. BC. CD. D
【答案】D
【详解】A、目镜越长放大倍数越小,若增加放大倍数,应选用长度更小的目镜,A正确;
B、若要将要观察的物像移至视野中央,应在低倍镜下缓慢移动装片,B正确;
C、使用高倍镜时,只能调节细准焦螺旋,C正确;
D、若要将亮视野调成暗视野,可减小光圈或用平面镜,D错误。
故选D。
4. 奶茶中既有糖分如葡萄糖、麦芽糖和蔗糖等,也含有一定量的脂质等,是一种高糖高脂的饮品,长期饮用会导致肥胖,甚至影响健康。下列说法错误的是( )
A. 大多动物脂肪含有饱和脂肪酸,室温时呈固态
B. 糖类转化成脂肪的过程中,元素的种类会发生变化
C. 糖类和脂肪都是人体内的能源物质,应合理地控制摄入比例
D. 高糖饮食容易引起肥胖,糖类在供应充足的情况下可以大量转化为脂肪
【答案】B
【分析】(1)饱和脂肪酸的熔点较高,容易凝固,大多动物脂肪含有饱和脂肪酸,室温时呈固态。
(2)脂肪的O含量远少于糖类,而C、H含量更多,等量的脂肪和糖类被彻底氧化分解时,脂肪耗氧量多,释放的能量也多。
【详解】A、饱和脂肪酸的熔点较高,容易凝固,大多动物脂肪含有饱和脂肪酸,室温时呈固态,A正确;
B、糖类和脂肪的组成元素均为C、H、O,故糖类转化成脂肪的过程中,元素的种类不发生变化,B错误;
C、糖类和脂肪都是人体内的能源物质,前者是主要能源物质,后者是细胞中储能物质,应合理地控制摄入比例,这样有利于身体健康,C正确;
D、高糖饮食容易引起肥胖,是因为糖类可以大量转化为脂肪,而脂肪不能大量转化为糖类,D正确。
故选B。
5. 某生物小组在显微镜下观察了芹菜、洋葱、水稻等40种植物的叶肉细胞,发现它们中都含有叶绿体,于是得出了植物叶肉细胞都有叶绿体的结论。某生物小组得出这个结论应用的科学方法是( )
A. 对照实验B. 模型构建法
C. 不完全归纳法D. 完全归纳法
【答案】C
【分析】归纳法是指由一系列具体事实推出一般结论的思维方法,分为完全归纳法和不完全归纳法。模型建构法是人们为了某种特定目的而对认识对象所作的一种简化的概括性描述,可以定性也可以定量,有的借助具体的实物或者其它形象化的手段,有的通过抽象的形式来表达。模型的形式有很多,有物理模型、概念模型和数学模型等。对比实验法是指设置两个或两个以上的实验组,通过对实验结果的比较分析,来探究某种因素与实验对象的关系。
【详解】由题干信息可知,某同学对显微镜下观察到的菠菜、洋葱、玉米的叶肉细胞的结构进行了归纳,得出所有植物叶肉细胞都有叶绿体的结论,这是由一系列具体事实推出一般结论,属于不完全归纳法。C正确,ABD错误。
故选C。
6. 水稻属于直接经济作物,米饭是我国居民的主要食物。下列说法错误的是( )
A. 水稻种子发芽时自由水比例增加,提高了代谢水平
B. 冬天来临前,水稻降低自由水/结合水比值抵御低温
C. 当水稻缺镁时,水稻叶片变黄产量也随之降低
D. 将水稻种子晒干失去所有水分,便于储藏
【答案】D
【分析】水在细胞内以自由水与结合水的形式存在。结合水是细胞的重要组成成分。自由水是细胞内良好的溶剂,许多化学反应必须溶解在水中才能进行,自由水是化学反应的介质,自由水还参与细胞内的化学反应,自由水的自由流动,对于运输营养物质和代谢废物具有重要作用。自由水与结合水的比值越高,细胞新陈代谢越旺盛。
【详解】A、水稻种子发芽时,新陈代谢水平提高,自由水比例增加,A正确;
B、冬天来临前,温度降低,细胞结合水含量增加,增加其抗逆性,即水稻降低自由水/结合水比值抵御低温,B正确;
C、镁是组成叶绿素的元素,缺镁导致叶绿素含量减少,叶片变黄,光合作用降低,产量降低,C正确;
D、水稻种子晒干存储,主要失去了自由水,所以自由水比例降低,新陈代谢水平降低,有利于储存,但该过程中水稻种子并未失去所有水分,D错误。
故选D。
7. 2023年诺贝尔生理学或医学奖被授予美国科学家考里科和韦斯曼,以表彰他们在核苷碱基修饰方面的发现,这一发现推动了抗新冠肺炎病毒的mRNA疫苗的开发。下图表示生产mRNA疫苗需要的原材料之一一核糖核苷酸,下列叙述错误的是( )
A. 图中a代表磷酸基团,b代表核糖
B. 图中b和c都含有C、H、O、N元素
C. 图中c有4种,分别是A、U、G、C
D. 生物体细胞内的RNA主要分布在细胞质
【答案】B
【分析】核酸是生物大分子,分为脱氧核糖核酸(DNA)和核糖核酸(RNA),其基本组成单位分别为脱氧核苷酸和核糖核苷酸;DNA主要分布在细胞核中,RNA主要分布在细胞质中;核酸是细胞内携带遗传信息的物质,在生物体的遗传、变异和蛋白质的生物合成中具有极其重要的作用。
【详解】A、题图代表生产RNA疫苗需要的原材料之一核糖核苷酸,其中a代表磷酸基团,b代表核糖,A正确;
B、题图中的c代表含氮碱基,含有C、H、O、N元素,b代表核糖,含有C、H、O元素,B错误;
C、题图中的c代表核糖核苷酸的含氮碱基,有A、U、G、C四种,C正确;
D、生物体细胞内的RNA主要分布在细胞质,D正确。
故选B。
8. 动物的死细胞会被台盼蓝染液染成蓝色,而活细胞不会着色,由此说明( )
A. 细胞膜的外表面有糖被
B. 细胞膜是静态结构模型
C. 活细胞的细胞膜能控制物质进出
D. 细胞膜将细胞与外界环境分隔开
【答案】C
【分析】活细胞的细胞膜具有选择透过性,染色剂不能透过细胞膜进入细胞内部,而死细胞的膜失去了选择透过性,染色剂可以轻松进入细胞内部将细胞染色。
【详解】活细胞的细胞膜能控制物质进出细胞,对吸收的物质具有选择透过性,染色剂不能透过细胞膜进入细胞内部,活细胞不会着色,而死细胞的细胞膜失去控制物质进出的功能,染色剂会进入细胞而染成蓝色。因此,动物的死细胞会被台盼蓝染液染成蓝色,而活细胞不会着色,由此说明活细胞的细胞膜能控制物质进出。C正确,ABD错误。
故选C。
9. 科学家用黑白两种美西螈做实验,将黑色美西螈胚胎细胞的细胞核取出来,移植到白色美西螈的去核卵细胞中,移植后发育长大的美西螈全为黑色。下列相关叙述正确的是( )
A. 为使实验结论更加准确,应再增加一组对照实验
B. 根据实验结果可判断美西螈的肤色是由核仁控制的
C. 白色美西螈的去核卵细胞的细胞质不含有遗传物质
D. 该实验能证明生命活动离不开细胞结构的完整性
【答案】A
【分析】由题意可知,黑色美西螈胚胎细胞的细胞核移植到白色美西螈的去核卵细胞中形成重组细胞,重组细胞发育形成的美西螈,都是黑色的,这说明美西螈皮肤的颜色是由细胞核控制的,细胞核是细胞遗传的控制中心。细胞核是遗传的信息库,是细胞代谢和遗传的控制中心。
【详解】A、该实验缺少对照实验,为使实验结论更加准确,应增加对照实验将黑色美西螈的去核卵细胞与白色美西螈胚胎细胞的细胞核结合,形成重组细胞并进行培养,A正确;
B、由实验结果可知,重组细胞发育形成的美西螈,都是黑色的,这说明美西螈的肤色是由细胞核控制的,B错误;
C、白色美西螈的去核卵细胞的细胞质中的线粒体也有DNA,C错误;
D、该实验能说明美西螈的肤色是由细胞核控制的,不能说明生命活动离不开细胞结构完整性的观点, D错误。
故选A。
10. 结构与功能相适应是生物学核心素养中“生命观念”的基本观点之一,下列能体现“结构与功能相适应”的是( )
A. 溶酶体合成的多种水解酶,能分解自身衰老、损伤的细胞器
B. 核仁主要有DNA和蛋白质组成,有利于控制细胞的代谢和遗传
C. 线粒体内膜凹陷形成嵴可扩大膜面积,有利于有氧呼吸有关酶的附着
D. 细胞内的纤维素交错链接构成细胞骨架,有利于维持细胞形态和进行物质运输
【答案】C
【分析】溶酶体是具有单层膜的细胞器,内部含有多种酸性水解酶,能分解衰老、损伤的细胞器,吞噬并杀死侵入细胞的病毒或病菌。核孔是大分子物质通道,物质运输有选择性。线粒体内膜向内折叠形成嵴,增大内膜的面积,有氧呼吸的第三阶段在线粒体内膜发生。真核细胞中有维持细胞形态、保持细胞内部结构有序性的细胞骨架。细胞骨架是由蛋白质纤维组成的网架结构,与细胞运动、分裂、分化以及物质运输、能量转换、信息传递等生命活动密切相关。
【详解】A、溶酶体内有很多水解酶,能分解外界吞入的颗粒和自身衰老、损伤的细胞器,但是溶酶体不能合成水解酶,水解酶是蛋白质,在核糖体合成,A错误;
B、细胞核是遗传信息库,是细胞代谢和遗传的控制中心,B错误;
C、线粒体内膜凹陷形成嵴,扩大膜面积,有利于酶的附着从而有利于生化反应进行,C正确;
D、真核细胞的细胞骨架是蛋白质纤维组成的网架结构,可以维持细胞形态,与细胞运动、分裂、物质运输等有关,则能保持细胞内部结构的有序性,D错误。
故选C。
11. 下图所示为利用紫色洋葱外表皮进行质壁分离与复原实验的部分过程,关于由甲图→乙图的变化过程,下列叙述正确的是( )
A. 细胞正在发生质壁分离
B. 3内液体的紫色逐渐变深
C. 细胞的吸水能力逐渐减弱
D. 原生质层逐渐增厚
【答案】C
【分析】原生质层由细胞膜、液泡膜及细胞质构成。质壁分离与复原的原理:成熟的植物细胞构成渗透系统,可发生渗透作用。质壁分离的原因分析:外因:外界溶液浓度>细胞液浓度;内因:原生质层相当于一层半透膜,细胞壁的伸缩性小于原生质层。
【详解】A、图示细胞中液泡体积变大,细胞吸水,正在发生质壁分离复原,A错误;
B、3是液泡,液泡内的液体称为细胞液,细胞吸水中3内液体的紫色逐渐变浅,B错误;
C、细胞吸水过程中细胞液浓度逐渐变小,吸水能力逐渐减弱,C正确;
D、细胞吸水,原生质层舒张,逐渐变薄,D错误。
故选C。
12. 科学家新提取出某种酶的结晶,并将它彻底水解,得到的产物可能是( )
A. 氨基酸
B. 氨基酸或核糖、磷酸、碱基
C. 核糖、磷酸、碱基
D. 氨基酸或核糖核苷酸
【答案】B
【分析】(1)酶是由活细胞产生的具有催化作用的有机物。
(2)绝大多数酶的化学本质是蛋白质,极少数酶是RNA,因此酶的基本组成单位是氨基酸或核糖核苷酸。
【详解】酶绝大多数是蛋白质,少数是RNA,蛋白质彻底水解后的产物是氨基酸,RNA水解后的产物是核糖核苷酸,再进一步水解后得到核糖、磷酸、碱基,因此某种酶的结晶,并将它彻底水解,得到的产物可能是氨基酸或核糖、磷酸、碱基,B正确,ACD错误。
故选B。
13. 下列是探究酵母菌有氧条件下呼吸方式的实验装置,连接顺序正确的是( )
A. 丙、甲、乙B. 甲、乙、丙
C. 丙、丁、乙D. 丁、乙、丙
【答案】A
【分析】(1)酵母菌是一种单细胞真菌,在有氧和无氧的条件下都能生存,属于兼性厌氧菌,因此便于用来研究细胞呼吸的不同方式。
(2)CO2可使澄清石灰水变混浊,也可使溴麝香草酚蓝溶液由蓝变绿再变黄。根据石灰水混浊程度或溴麝香草酚蓝水溶液变成黄色的时间长短,可以检测酵母菌培养CO2的产生情况。
【详解】甲和丁为酵母菌培养液,但甲通气,用于探究有氧呼吸,丁密闭,用于探究无氧呼吸;乙中澄清石灰水的作用是检测有氧呼吸产生的二氧化碳;丙中质量分数为10%的NaOH溶液的作用是除去空气中的二氧化碳,所以探究酵母菌有氧条件下呼吸方式的装置是丙、甲、乙。A正确,BCD错误。
故选A。
14. 注射胰岛素是治疗Ⅰ型糖尿病的主要方式。某同学绘制了表示细胞中胰岛素的合成和分泌过程图(图有不足之处),a-c为细胞结构。下列叙述错误的是( )
A. a结构为内质网,膜表面漏绘了有核糖体附着
B. 构成a、b、c膜的基本支架都是磷脂双分子层
C. 在囊泡运输过程中起“交通枢纽”作用的是b
D. 胰岛素的分泌过程所需的能量都由线粒体提供
【答案】D
【分析】胰岛素是一种蛋白质,由核糖体合成,内质网空间构型,高尔基体加工,最终通过囊泡运出细胞。据图分析,a 结构为内质网,b 结构为高尔基体,c 结构为细胞膜。
【详解】A、胰岛素是外分泌蛋白,是由附着在内质网上的核糖体合成,a结构为内质网,膜表面漏绘了有核糖体附着,A正确;
B、a 结构为内质网,b 结构为高尔基体,c 结构为细胞膜,都属于生物膜,生物膜的基本骨架是磷脂双分子层,B正确;
C、高尔基体接受内质网脱落下来的囊泡,对其中的蛋白质进行加工后,又形成囊泡转运至细胞膜,在囊泡运输过程中起“交通枢纽”作用,b是高尔基体,C正确;
D、胰岛素分泌所需的能量来自呼吸作用,既可以来自细胞质基质也可以来自线粒体,D错误。
故选D。
15. 以下是萤火虫体内细胞能量代谢中ATP与ADP相互转化示意图。下列相关叙述正确的是( )
A. ①过程的能量来源是光能和呼吸作用释放的能量
B. ②过程所释放的Pi和能量可以用于过程①
C. 细胞中的许多吸能反应与②过程相联系
D. 正在发光的萤火虫②过程反应速率明显大于①过程
【答案】C
【分析】ATP分子的结构式可以简写成A-P~P~P,其中A代表腺苷,P代表磷酸基团, ATP的化学性质不稳定,在有关酶的催化作用下,ATP分子远离A P就脱离开来,形成游离的Pi,同时释放出大量的能量,ATP就转化成了ADP。
【详解】A、①是ATP的合成过程,该过程所需的能量来源是光能和呼吸作用释放的能量,但是题干说是萤火虫,动物不会利用光能,A错误;
B、②过程释放的能量可以转化为多种形式,供生命活动需要,但不可用于过程①,B错误;
C、②是ATP的水解,该过程可释放能量,细胞中的许多吸能反应与②过程相联系,C正确;
D、生物体内ATP的合成和分解处于平衡状态,②过程反应速率和①过程基本相等,D错误。
故选C。
16. 下图为酵母菌和人体细胞呼吸流程图,下列相关叙述正确的是( )
A. 图中未显示能量,物质abcd分别表示水、CO2、酒精、乳酸
B. 条件X下,酵母菌细胞呼吸时葡萄糖中的能量有2条去路
C. 条件Y下,葡萄糖在线粒体中被彻底分解成CO2和水
D. 比赛过程中,人体骨骼肌供能的主要方式以Y条件下的过程为主
【答案】D
【分析】根据图示分析可知:条件X为无氧,条件Y为有氧。物质a为水,物质b为二氧化碳,物质c为乳酸,物质d为酒精。
【详解】A、由分析可知,图中未显示能量,物质a、b、c、d分别为水、CO2、乳酸、酒精,A错误;
B、条件X下酵母细胞进行无氧呼吸,有机物不能彻底氧化分解,所以葡萄糖中能量的去向有3处,即储存在酒精中、以热能形式散失、储存在ATP中,B错误;
C、条件Y为有氧,葡萄糖不能进入线粒体,丙酮酸在线粒体中被彻底分解成CO2和水,C错误;
D、 人剧烈运动时人体骨骼肌供能的主要方式以Y条件有氧呼吸释放的能量,D正确。
故选D。
二、非选择题:共60分,考生根据要求作答。
17. 血红蛋白是红细胞的组成部分,呈红色。血红蛋白由574个氨基酸组成,含有两条a链,两条β链,下图是血红蛋白的形成过程。请回答下列问题:
(1)组成血红蛋白的四条肽链都是由氨基酸通过____方式在____上合成的。观察血红蛋白的形成过程图,写出从氨基酸到蛋白质大致有哪些结构层次(用文字和箭头表示):____。
(2)在血红蛋白形成过程中,失去的水分子数是____,形成的血红蛋白中至少含有____个氨基。
(3)吃熟鸡蛋易消化,但高温会引起蛋白质的变性,从蛋白质的结构组成上分析,蛋白质变性____(会/不会)影响其营养价值,原因是____。
(4)进入人体消化道的蛋白质食物,要经过消化形成氨基酸才能被人体细胞吸收,吸收的氨基酸在人体细胞中合成构成人体的蛋白质,人体的蛋白质和食物中的蛋白质一样吗?____,尝试从组成蛋白质的氨基酸角度说出细胞内蛋白质种类众多的原因(答二点):____。
【答案】(1)①. 脱水缩合 ②. 核糖体 ③. 氨基酸→多肽链→一条或几条肽链盘曲折叠形成蛋白质
(2)①. 570 ②. 4##四
(3)①. 不会 ②. 高温等条件会破坏蛋白质的空间结构,并不改变氨基酸的种类,因此不会影响其营养价值
(4)①. 不一样 ②. 组成蛋白质的氨基酸的种类、数目、(排列顺序)不同
【分析】脱水缩合过程中的相关计算:(1)脱去的水分子数=形成的肽键个数=氨基酸个数-肽链条数;(2)蛋白质分子至少含有的氨基数或羧基数,应该看肽链的条数,有几条肽链,则至少含有几个氨基或几个羧基;(3)蛋白质分子量=氨基酸分子量×氨基酸个数-水的个数×18。
【小问1详解】
一个氨基酸分子 的羧基(—COOH)和另一个氨基酸分子的氨基(—NH2) 相连接,同时脱去一分子的水,这种结合方式叫作脱水缩合。核糖体是蛋白质合成场所,或脱水缩合场所;组成血红蛋白的四条肽链都是由氨基酸通过脱水缩合方式在核糖体上合成的。分析题图可知,血红蛋白的形成过程为氨基酸→多肽链→一条或几条肽链盘曲折叠形成蛋白质。
【小问2详解】
题干信息:血红蛋白由574个氨基酸组成,含有两条a链,两条β链,则在血红蛋白形成过程中,失去的水分子数=形成的肽键个数=氨基酸个数-肽链条数=574-4=570;蛋白质分子至少含有的氨基数或羧基数,应该看肽链的条数,有几条肽链,则至少含有几个氨基或几个羧基;形成的血红蛋白中至少含有4个氨基。
【小问3详解】
蛋白质变性是指蛋白质在某些物理和化学因素作用下其特定的空间构象被破 坏,从而导致其理化性质的改变和生物活性丧失的现象。吃熟鸡蛋易消化,但高温会引起蛋白质的变性,从蛋白质的结构组成上分析,蛋白质变性不会影响其营养价值,因为高温等条件会破坏蛋白质的空间结构,并不改变氨基酸的种类,因此不会影响其营养价值。
【小问4详解】
蛋白质的结构多样性的原因是组成蛋白质的氨基酸的种类、数目及排列顺序不同,及肽链通过盘曲折叠形成的蛋白质的空间结构不同;进入人体消化道的蛋白质食物,要经过消化形成氨基酸才能被人体细胞吸收,吸收的氨基酸在人体细胞中合成构成人体的蛋白质,人体的蛋白质和食物中的蛋白质不一样,从组成蛋白质的氨基酸角度分析原因是组成蛋白质的氨基酸的种类、数目、(排列顺序)不同。
18. 绿眼虫是一种小梭形单细胞生物,虫体可借鞭毛的摆动而运动。绿眼虫生活在有阳光处,能进行光合作用。在黑暗的环境中则叶绿素消失,靠体表的渗透作用来摄取营养。当回到阳光下又能重新恢复正常生活。请回答下列问题:
(1)绿眼虫不同于蓝细菌的最主要区别是含有以____为界限的细胞核。若想分离得到绿眼虫的各种细胞器,常采用____法。
(2)绿眼虫在刚被发现时,植物学家认为它是植物的依据是____,动物学家认为它是动物的依据是____。(以上两空只从细胞结构角度作答即可)
(3)图中各种细胞器膜、核膜和细胞膜等结构共同构成绿眼虫细胞的____。
图中含有双层膜结构且代谢活动与阳光有关的细胞器是____。
(4)绿眼虫鞭毛能够摆动,推测鞭毛内含有的____可直接为其提供能源。绿眼虫在自然界分布极其广泛,适应环境能力强,原因是____。
【答案】(1)①. 核膜 ②. 差速离心
(2)①. 含有叶绿体 ②. 无细胞壁(能运动)
(3)①. 生物膜系统 ②. 叶绿体
(4)①. ATP ②. 有光条件下进行光合作用获取营养,无光条件下通过体表的渗透作用摄取营养
【分析】眼虫是一类单细胞生物,生殖方式是分裂生殖。眼虫在有光的条件下,它可以利用光合作用所放出的氧进行呼吸作用,呼吸作用所产生的二氧化碳,又被利用来进行光合作用。在无光的条件下,通过体表吸收水中的氧,然后排出二氧化碳。
【小问1详解】
绿眼虫为真核生物,与蓝细菌这种原核生物相比最显著的区别在于有核膜包被的细胞核。若想分离得到绿眼虫的各种细胞器,常采用差速离心法。
【小问2详解】
绿眼虫由于含有叶绿体,能进行光合作用,因此被认为是植物。同时绿眼虫没有细胞壁,含有鞭毛能运动,因此又可被认为是动物。
【小问3详解】
各种细胞器膜、核膜和细胞膜等结构共同构成绿眼虫细胞的生物膜系统。含有双层膜结构且代谢活动与阳光有关的细胞器是叶绿体。
【小问4详解】
绿眼虫鞭毛运动的直接能源物质是ATP。绿眼虫在光下能进行光合作用进行植物性营养,在黑暗下能依靠体表的渗透作用来摄取营养,因此绿眼虫食物获取途径多样,在自然界分布极其广泛,适应环境能力强。
19. 海水稻,比普通水稻具有更强的抗盐碱和抗菌等抗逆能力,能在一定盐(碱)度的盐碱地上生长,这与根细胞独特的物质运输机制密切相关(如下图)。已知细胞质基质中钠浓度过高会产生钠毒害。回答下列问题。
(1)据图分析,海水稻细胞膜吸收水分子有____和____两种方式,这两种运输方式所需条件的区别是____。
(2)据图分析,Na+进入细胞需要借助____(载体蛋白/通道蛋白)。海水稻具有强的抗盐碱能力,主要原因之一是液泡通过____方式积累了Na+,提高了细胞液的浓度,从而保证海水稻根细胞具有较强的吸水能力,据此推测普通水稻难以在盐碱地上生长的最可能原因是____。
(3)图中抗菌蛋白分泌的运输方式是____,该过程利用了细胞膜具有____的特点。
(4)据图分析,在盐碱地环境,海水稻降低Na+对细胞质基质毒害的策略有____。
【答案】(1)①. 自由扩散 ②. 协助扩散 ③. 是否需要转运蛋白的协助
(2)①. 通道蛋白 ②. 主动运输 ③. 土壤溶液浓度大于细胞液浓度,根细胞失水(或土壤溶液浓度过高,根细胞难以从土壤中吸水)
(3)①. 胞吐 ②. 流动性
(4)通过(转运)蛋白SOS1将Na+从细胞质基质运输到细胞外,通过(转运)蛋白NHX将细胞质基质中的Na+运输到液泡中储存
【分析】(1)当外界溶液的浓度高于细胞液浓度时,细胞失水;当外界溶液的浓度低于细胞液浓度时,细胞吸水。
(2)物质出入细胞的方式 :被动运输包括自由扩散和协助扩散,运输方向:高浓度→低浓度,不需要能量;主动运输运输方向:低浓度→高浓度,需要能量,需要转运蛋白。
【小问1详解】
据图分析海水稻细胞膜吸收水的方式有自由扩散(通过磷脂双分子层直接进入)和协助扩散(借助膜上通道蛋白);二者区别是自由扩散不需要转运蛋白,协助扩散需要转运蛋白。
【小问2详解】
据图分析,Na+进入海水稻细胞属于协助扩散,外界蛋白质进入细胞内,顺浓度梯度,需要转运蛋白中通道蛋白的协助,海水稻具有强的抗盐碱能力,主要原因之一是液泡通过主动运输(需要NHX协助,能量由H+顺浓度运出液泡产生的势能)方式积累了Na+,提高了细胞液的浓度,从而保证海水稻根细胞具有较强的吸水能力。普通水稻细胞液浓度较低,土壤溶液浓度大于细胞液浓度,根细胞失水(或土壤溶液浓度过高,根细胞难以从土壤中吸水),因此普通水稻难以在盐碱地上生长。
【小问3详解】
抗菌蛋白属于大分子物质,图中抗菌蛋白分泌属于胞吐作用,该过程涉及膜融合过程,利用了细胞膜具有一定流动性的特点。
【小问4详解】
分析题图可知,盐胁迫条件下,海水稻根部细胞降低Na+毒害的策略有通过(转运)蛋白SOS1将Na+从细胞质运输到胞外;通过(转运)蛋白NHX将细胞质中的Na+运输到液泡中储存。
20. 带鱼加工过程中产生的下脚料富含优质蛋白,随意丢弃不仅浪费资源,还会污染环境。利用木瓜蛋白酶处理,可以变废为宝。请回答问题:
(1)欲鉴定木瓜蛋白酶的化学本质是不是蛋白质,可采用____试剂检测是否发生紫色反应。木瓜蛋白酶可将下脚料中的蛋白质分解为多肽,但不能进一步将多肽分解为氨基酸,体现酶具有____性。木瓜蛋白酶作为催化剂能将下脚料分解的作用机理是____。
(2)为确定木瓜蛋白酶的最适用量和最适pH,研究人员进行了相关实验,结果如下图。
据图分析,木瓜蛋白酶的最适用量为____%,此酶的最适pH为____左右,理由是____。偏酸、偏碱使酶解度降低的原因可能是____。
(3)有人通过预先实验粗略了解木瓜蛋白酶的有效作用温度范围是20~80℃左右。若要探究木瓜蛋白酶分解下脚料的最适温度,实验的基本思路是____。
【答案】(1)①. 双缩脲 ②. 专一 ③. 能降低化学反应活化能
(2)①. 0.020 ②. 6.5 ③. pH为6.5左右时,蛋白质的分解程度最大(酶活性最大)④. 偏酸、偏碱会使酶的空间结构改变,活性降低
(3)在温度20℃-80℃之间,设置一系列的温度梯度,分别测定木瓜蛋白酶对下脚料中蛋白质的分解程度,其中酶解度最大时对应的温度是该酶的最适温度。
【分析】(1)酶是由活细胞产生的具有催化活性的有机物,其中大部分是蛋白质、少量是RNA。
(2)酶的特性:①高效性:酶的催化效率大约是无机催化剂的107~1013倍;②专一性:每一种酶只能催化一种或者一类化学反应;③酶的作用条件较温和:在最适宜的温度和pH条件下,酶的活性最高;温度和pH偏高或偏低,酶的活性都会明显降低。
【小问1详解】
鉴定木瓜蛋白酶的化学本质是不是蛋白质,可采用双缩脲试剂检测是否发生紫色反应。木瓜蛋白酶可将下脚料中的蛋白质分解为多肽,但不能进一步将多肽分解为氨基酸,说明酶具有专一性。木瓜蛋白酶作为催化剂能将下脚料分解的作用机理是能降低化学反应活化能。
【小问2详解】
图示结果显示随着木瓜蛋白酶的增加蛋白质的分解程度逐渐上升,直至达到相对稳定,结合图示可知木瓜蛋白酶添加量应控制在0.020%,因为超过该值,酶解度不再增加,pH应控制在6.5,因为该值是木瓜蛋白酶最适pH值,偏酸、偏碱都会破坏酶的空间结构进而导致酶失活。
【小问3详解】
若要探究木瓜蛋白酶的最适温度,需要将温度设为自变量,反应速率为因变量,无关变量要求相同且适宜。则实验设计如下:在温度20℃-80℃之间,设置一系列温度梯度,其他条件相同且适宜,分别测定在不同温度条件下木瓜蛋白酶对下脚料中蛋白质的分解程度。其中酶解度最大时对应的温度是该酶的最适温度。
21. 农业生产有时为了解决蔬菜、水果的滞销问题,需要将发育完成、质量不再增加的果实采摘下来贮藏,待其逐渐成熟后再销售。为此,有科研人员探究了不同气体条件下贮藏的番茄果实(果皮绿色时采摘)在成熟过程中CO2生成速率的变化情况(番茄储存时间过长能闻到“酒味”),实验结果如图。
(1)该探究实验的自变量有CO2浓度、____。
(2)番茄果实成熟过程中,有氧呼吸产生CO2的场所是____,该阶段的反应式为____(可不体现数量关系)。
(3)该实验也可根据CO2使____溶液由蓝变绿再变黄的时间长短为检测指标,检测呼吸作用强度,但不能用CO2的释放作为判断番茄果实细胞呼吸类型的指标,理由是____。
(4)与对照组相比,实验组番茄果实成熟过程中呼吸速率的变化特点是____。请据此研究结果,提出延迟番茄果实成熟的合理方法:____。
【答案】(1)O2浓度和采摘后的天数
(2)①. 线粒体基质 ②. C3H4O3(丙酮酸)+H2O→[H]+CO2+少量能量
(3)①. 溴麝香草酚蓝 ②. 番茄果实细胞有氧呼吸和无氧呼吸都产生CO2
(4)①. 采摘后呼吸速率下降时间晚于对照组,回升后没有出现明显峰值 ②. 提高CO2浓度和降低O2浓度
【分析】(1)有氧呼吸过程分为三个阶段:第一阶段是葡萄糖酵解形成丙酮酸和[H],合成少量ATP,发生在细胞质基质中;第二阶段是丙酮酸和水反应产生二氧化碳[H],合成少量ATP,发生在线粒体基质中;第三阶段是氧气与[H]结合形成水,合成大量ATP,发生在线粒体内膜上。(2)据图可知,实验组(低氧和高二氧化碳)与对照组(高氧和二氧化碳)相比,实验组二氧化碳生成速率即细胞呼吸速率下降时间晚于对照组,回升后没有出现明显峰值。
【小问1详解】
由图可知,该探究实验的自变量有CO2浓度、O2浓度、采摘后的天数。
【小问2详解】
有氧呼吸的第二阶段是丙酮酸和水反应生成二氧化碳和还原性氢,同时产生少量的能量,该过程发生在线粒体基质,该阶段的反应式可表示为C3H4O3(丙酮酸)+H2O→[H] +CO2+少量能量。
【小问3详解】
检测呼吸作用强度时,可以测量单位时间产生CO2的量,可根据CO2使溴麝香草酚蓝溶液由蓝变绿再变黄的时间长短为检测指标,检测呼吸作用强度,但不能用CO2的释放作为判断番茄果实细胞呼吸类型的指标,因为番茄果实细胞有氧呼吸和无氧呼吸都产生CO2。
【小问4详解】
据图可知,与对照组相比,实验组番茄果实成熟过程中呼吸速率的变化特点是采摘后呼吸速率下降时间晚于对照组,回升后没有出现明显峰值。采摘后呼吸高峰出现的越晚,延迟番茄果实成熟,越耐贮藏,因此据表可知,实验组即提高CO2的浓度、降低O2的浓度,呼吸高峰出现的较晚,可以延迟番茄果实成熟。
选项
目的
实验操作
A
增加放大倍数
换用镜筒长度更短的目镜
B
将物像移动到视野中央
在低倍镜下缓慢移动装片
C
在高倍镜下使物像清晰
调节细准焦螺旋
D
将亮的视野亮度调暗
调大光圈,换用凹面镜
相关试卷
这是一份[生物][期中]广东省茂名市信宜市2023-2024学年高二下学期期中生物试卷,共8页。试卷主要包含了填写答题卡的内容用2B铅笔填写,提前 xx 分钟收取答题卡等内容,欢迎下载使用。
这是一份广东省茂名市信宜市2023-2024学年高一下学期4月期中生物试题(原卷版+解析版),文件包含广东省茂名市信宜市2023-2024学年高一下学期4月期中生物试题原卷版docx、广东省茂名市信宜市2023-2024学年高一下学期4月期中生物试题解析版docx等2份试卷配套教学资源,其中试卷共27页, 欢迎下载使用。
这是一份广东省茂名市信宜市2023-2024学年高二下学期4月期中生物试题(原卷版+解析版),文件包含广东省茂名市信宜市2023-2024学年高二下学期4月期中生物试题原卷版docx、广东省茂名市信宜市2023-2024学年高二下学期4月期中生物试题解析版docx等2份试卷配套教学资源,其中试卷共31页, 欢迎下载使用。

