


2024~2025学年北京市房山区高二上学期期中(一)物理试卷(解析版)
展开
这是一份2024~2025学年北京市房山区高二上学期期中(一)物理试卷(解析版),共12页。试卷主要包含了选择题,填空题,计算论证题解题要求等内容,欢迎下载使用。
满分100分,考试时长60分钟。
一、选择题(共20小题,每小题3分,共60分)
请阅读下述文字,完成第1题、第2题、第3题。
请阅读下述文字,完成下列各题。
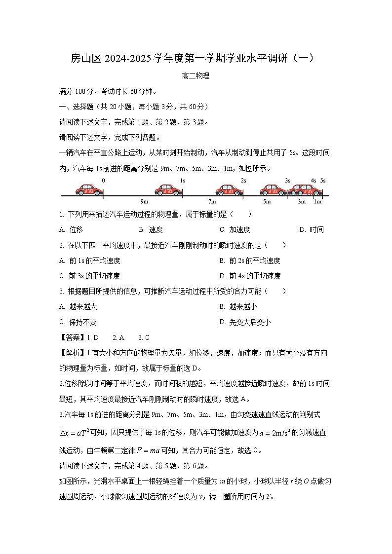
一辆汽车在平直公路上运动,从某时刻开始制动,汽车从制动到停止共用了5s。这段时间内,汽车每1s前进的距离分别是9m、7m、5m、3m、1m,如图所示。
1. 下列用来描述汽车运动过程的物理量,属于标量的是( )
A. 位移B. 速度C. 加速度D. 时间
2. 在以下四个平均速度中,最接近汽车刚刚制动时的瞬时速度的是( )
A. 前1s的平均速度B. 前2s的平均速度
C. 前3s的平均速度D. 前4s的平均速度
3. 根据题目所提供的信息,可推断汽车运动过程中所受的合力可能( )
A. 越来越大B. 越来越小
C. 保持不变D. 先变大后变小
【答案】1. D 2. A 3. C
【解析】1.有大小和方向的物理量为矢量,如位移,速度,加速度;而只有大小没有方向的物理量为标量,如时间,故属于标量的选D。
2.位移除以时间等于平均速度,而时间取的越短,平均速度越接近瞬时速度,故前1s时间最短,其平均速度最接近汽车刚刚制动时的瞬时速度,故选A。
3.汽车每1s前进的距离分别是9m、7m、5m、3m、1m,由匀变速速直线运动的判别式可知,因只提供了每1s的位移,则汽车可能做加速度为的匀减速直线运动,由牛顿第二定律可知,其合力可能恒定,故选C。
请阅读下述文字,完成第4题、第5题、第6题。
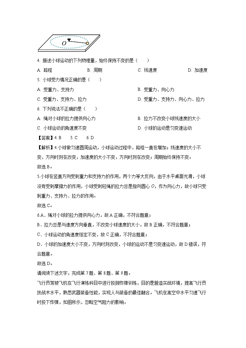
如图所示,光滑水平桌面上一根轻绳拴着一个质量为m的小球,小球以半径r绕O点做匀速圆周运动,小球做匀速圆周运动的线速度为v,转一圈所用时间为T。
4. 描述小球运动的下列物理量,始终保持不变的是( )
A. 路程B. 周期C. 线速度D. 加速度
5. 小球受力情况正确的是( )
A. 受重力、支持力B. 受重力、向心力
C. 受重力、支持力、拉力D. 受重力、支持力、向心力、拉力
6. 下列说法不正确的是( )
A. 绳对小球的拉力提供向心力B. 拉力不改变小球线速度的大小
C. 小球运动角速度不变D. 小球的运动是匀变速运动
【答案】4. B 5. C 6. D
【解析】4.小球做匀速圆周运动,小球运动过程中,路程一直在增加;线速度的大小不变,方向时刻在改变,加速度的大小不变,方向时刻在改变;周期始终保持不变。
故选B。
5.小球在竖直方向受到重力和支持力的作用,两个力等大反向,由于水平桌面光滑,小球没有受到摩擦力的作用,小球受到轻绳的拉力总是指向圆心O,作为向心力,故小球只受到重力、支持力、拉力的作用。
故选C。
6.A.绳对小球的拉力提供向心力,故A正确,不符合题意;
B.拉力总是与速度方向垂直,不改变小球速度的大小,故B正确,不符合题意;
C.小球运动的角速度恒定不变,故C正确,不符合题意;
D.小球的加速度大小不变,方向时刻改变,小球的运动不是匀变速运动,故D错误,符合题意。
故选D。
请阅读下述文字,完成第7题、第8题、第9题。
飞行员驾驶飞机在飞行演练科目中进行投掷炸弹训练,目的是营造实战环境,提高飞行员技战术水平,熟悉武器装备性能,实现人与装备的最佳融合。飞机在高空中水平匀速飞行时投下炸弹,如图所示,忽略空气阻力的影响。
7. 关于炸弹在离开飞机后的运动过程,下列说法正确的是( )
A. 地面上的观察员看到炸弹做自由落体运动
B. 地面上的观察员看到炸弹沿斜下方做匀速直线运动
C. 地面上的观察员看到炸弹做平抛运动
D. 飞机上的观察员看到炸弹做平抛运动
8. 假设飞机每隔投下一颗炸弹,在连续投下5颗炸弹的过程中,关于炸弹之间的位置关系,下列说法正确的是( )
A. 炸弹在竖直方向间隔的距离是保持不变的
B. 炸弹在竖直方向间隔的距离是逐渐增大的
C. 炸弹落地后的间隔距离是逐渐增大的
D. 炸弹落地时都命中同一个目标
9. 炸弹投出后到落地前的时间内,炸弹的( )
A. 动能增加B. 机械能增加
C. 重力势能不变D. 加速度逐渐增大
【答案】7. C 8. B 9. A
【解析】7.由于炸弹与飞机具有相同的水平速度,所以飞机上的观察员看到炸弹做自由落体运动;地面上的观察员看到炸弹做平抛运动。
故选C。
8.AB.相邻两颗炸弹在竖直方向间隔为
由此可知,随着时间增大,两炸弹间的距离逐渐增大,故A错误,B正确;
CD.炸弹在水平方向做匀速直线运动,下落时间相等,所以落地后的间隔距离相等,且不能命中同一个目标,故CD错误。
9.AC.炸弹投出后到落地前的时间内,由于重力做正功,所以炸弹的动能增加,重力势能减少,故A正确,C错误;
B.由于只有重力做功,所以炸弹的机械能守恒,保持不变,故B错误;
D.炸弹投出后到落地前的时间内,加速度为重力加速度,保持不变,故D错误。
故选A。
请阅读下述文字,完成第10题、第11题、第12题、第13题。
请阅读下述文字,完成下列各题。
某静电除尘器的除尘原理如图3所示,一带正电的金属板和一个带负电的放电极形成电场,它们之间的电场线分布如图所示,虚线为一带电烟尘颗粒的运动轨迹,a、b是轨迹上的两点,这两点的电场强度大小分别为和,电势分别为和。不计烟尘颗粒的重力。
10. 关于a、b两点电场强度的大小关系,下列说法正确的是( )
A. B.
C. D. 无法判断
11. 关于a、b两点电势的高低,下列说法正确的是( )
A. B.
C. D. 无法判断
12. 在图所示图像中,可能正确反映不同的带电烟尘颗粒经过a点时,所受的电场力的大小F与烟尘颗粒所带电荷量q的关系的是( )
A B.
C. D.
13. 带负电的烟尘颗粒从a运动到b过程中( )
A. 静电力做正功,电势能增加B. 静电力做正功,电势能减小
C. 静电力做负功,电势能增加D. 静电力做负功,电势能减小
【答案】10. A 11. B 12. A 13. B
【解析】10.因a点电场线较b点密集,可知a点场强较大,即
故选A。
11.沿电场线电势逐渐降低,可知b点电势高,即
故选B。
12.根据F=Eq,因a点场强E一定,则F-q图像为过原点的直线。
故选A。
13.带负电的烟尘颗粒从a运动到b过程中,电场力与速度夹角为锐角,可知静电力做正功,电势能减小。
故选B。
请阅读下述文字,完成第14题、第15题、第16题。
请阅读下述文字,完成以下各题。
把电源、电阻、电压表、开关及导线连接成如图所示的电路。已知电阻R 3.0 Ω,电源的内阻r 0.60 Ω。闭合开关S后,电压表示数为3.00 V。
14. 闭合开关S后,通过电阻R的电流为( )
A. 1.0 AB. 2.0 AC. 3.0 AD. 4.0 A
15. 闭合开关S后,电阻R消耗的电功率为( )
A. 1.0 WB. 2.0 WC. 3.0 WD. 4.0 W
16. 电源的电动势为( )
A. 1.0 VB. 1.5 VC. 2.0 VD. 3.6 V
【答案】14. A 15. C 16. D
【解析】14.闭合开关S后,通过电阻R的电流为
故选A。
15.闭合开关S后,电阻R消耗的电功率为
故选C。
16.电源的电动势为
故选D。
请阅读下述文字,完成第17题、第18题、第19题。
飞船在发射后至与空间站对接前的运行过程可以简化为如图所示,飞船在环绕地球的椭圆轨道的远地点点火加速,进入空间站所在的圆形轨道,对接后与空间站形成组合体一起继续做匀速圆周运动。已知引力常量为,地球的质量为,组合体的质量为,组合体到地心的距离为,地球半径为。
17. 组合体受到地球的万有引力大小为( )
A. B.
C. D.
18. 与重力势能类似,飞船在地球的引力场中具有引力势能,引力势能和动能统称为机械能。引力势能的变化可以用引力做功来量度,引力做正功则引力势能减少,引力做负功则引力势能增加。由此可知,飞船在椭圆轨道上从近地点到远地点的运行过程中,下列说法正确的是( )
A. 动能不变B. 引力势能减小
C. 机械能不变D. 机械能增大
19. 场是一种客观存在的物质,组合体与地球之间的万有引力是通过引力场发生的。设组合体受到的引力大小为,组合体与地球之间的引力势能为,类比电场强度的定义,下列表达式可以反映组合体所在轨道上引力场强度的是( )
A. B. C. D.
【答案】17. D 18. C 19. B
【解析】17.根据万有引力定律可知,组合体受到的万有引力
故选D。
18.组合体在椭圆轨道上从近地点到远地点的运行过程中,引力做负功,则引力势能增加,动能减小,而机械能保持不变。
19.电场强度等于带电体在该点受的电场力与所带电量的比值来量度该点的电场强度;在引力场中可以用某点的物体所受的引力F与物体质量m的比值来量度该点的引力场强度,则反映组合体所在轨道上引力场强度,即。
20. 如图所示,一个均匀带电球体所带电荷量为,在球外点放置一个电荷量为的检验电荷,点到球心的距离为.可以证明,检验电荷受到的带电球体对它的电场力大小为,其中为静电力常量.根据电场强度的定义式,可以推知带电球体在点的电场强度大小为( )
A. B.
C D.
【答案】C
【解析】由检验电荷受到的带电球体对它的电场力大小为可知,带电球体在A点的电场力大小为,根据电场强度的定义可得:
故C正确,ABD错误。
二、填空题(每空2分,共12分)
21. 某实验小组利用打点计时器测量小车做匀变速直线运动的瞬时速度。该实验小组选取了一条点迹清晰的纸带,如图所示。图中O、A、B、C、D是按打点先后顺序依次选取的计数点,相邻计数点间的时间间隔为T。他们发现,纸带上由O点到D点相邻计数点之间的距离均匀增大,由此判断纸带做________直线运动(选填“匀加速”或“匀减速”)。若测得A、B、C、D各点到O点间距离分别为、、、,则打点计时器打下A点时小车运动的速度________。
【答案】匀加速
【解析】[1]纸带上由O点到D点相邻计数点之间的距离均匀增大,由此判断纸带做匀加速直线运动。
[2]打点计时器打下A点时小车运动的速度等于OB之间的平均速度,则
22. 图为某同学用电流表和电压表测量电阻的部分实验电路图。在一次测量中,电压表的示数为,电流表的示数为,根据测量数据可计算出电阻______。若仅考虑电流表内阻的影响,实验中电阻的测量值_____(选填“大于”或“小于”)其真实值。
【答案】 大于
【解析】[1]根据欧姆定律可知,待测电阻的阻值
[2] 若仅考虑电流表内阻的影响,电压表的示数大于待测电阻两端的电压,导致电压测量偏大,因此待测电阻的测量值大于其真实值。
23. 如图所示,一带正电的导体球M放在绝缘支架上,把系在绝缘丝线上的带电小球N挂在横杆上。当小球N静止时,丝线与竖直方向成角,由此推断小球N带___________ (选填“正”或“负”)电荷。若把导体球M向右移动一小段距离,则丝线与竖直方向的夹角将______________(选填“变大”或“变小”)。
【答案】正 变小
【解析】[1]由图可知,导体球与带电小球相互排斥,可知两球带同种电荷,则小球N带正电;
[2]根据库仑力
可知当导体球M远离带电小球N时,r增大,F减小,对小球N受力分析得
故丝线与竖直方向的夹角θ将变小。
三、计算论证题(共28分)解题要求:写出必要的文字说明、方程式和结果。有数值计算的题,结果必须明确写出数值和单位。
24. 如图所示,一质量为的物体静止在光滑水平面上,现用的水平恒力使其加速运动。求:
(1)物体的加速度大小。
(2)末物体的速度大小。
(3)内物体通过的位移大小。
【答案】(1) (2)10m/s (3)25m
【解析】(1)由牛顿第二定律可得,物体的加速度大小为
(2)由运动学公式可得末物体的速度大小为
(3)由运动学公式可得内物体通过的位移大小为
25. “质子疗法”是治疗某些肿瘤的方法之一,其原理是先将质子通过电场加速到较高的能量,然后用质子轰击肿瘤,杀死其中的恶性细胞。如图所示,在某次治疗中,需要将质子由静止加速到。已知质子的质量为,电荷量为。
(1)求这次治疗中加速后质子的动能。
(2)求这次治疗中加速质子所需要的电压。
(3)要实现杀死恶性细胞的目的,质子的能量要足够大。为了使质子获得更高的能量,请你提出一种可行的办法。
【答案】(1) (2) (3)提高加速电场的电压
【解析】(1)由动能的定义可知,加速后质子的动能
(2)根据动能定理可得
解得
(3)可以提高加速电场的电压。
26. 如图所示,AB为水平轨道,A、B间距离,BCD是半径为的竖直半圆形轨道,B为圆轨道的最低点,D为轨道的最高点。有一小物块质量为,小物块在的水平力作用下从A点由静止开始运动,到达B点时撤去力F,物块恰好可以通过最高点,不计空气阻力以及物块与水平轨道的摩擦。g取,求:
(1)小物块通过B点瞬间对轨道的压力大小;
(2)小物块通过D点后,再一次落回到水平轨道AB上,落点和B点之间的距离大小;
(3)小物块由B点运动到D点过程中,阻力所做的功。
【答案】(1) (2) (3)
【解析】(1)A到B过程根据动能定理得
解得
在B点根据牛顿第二定律
根据牛顿第三定律物块通过B点瞬间对轨道的压力为
联立解得
(2)物块恰好可以通过最高点,可得
解得
小物块通过D点后,做平抛运动,可得
,
解得落点和B点之间的距离大小为
(3)小物块由B点运动到D点过程中,根据动能定理得
解得阻力所做的功为
相关试卷
这是一份北京市房山区2024-2025学年高一上学期学业水平调研(一)(期中)物理试题(原卷版)-A4,共7页。试卷主要包含了0m、3, 第2秒内汽车的平均速度大小为等内容,欢迎下载使用。
这是一份北京市房山区2024-2025学年高一上学期学业水平调研(一)(期中)物理试题(解析版)-A4,共14页。试卷主要包含了0m、3, 第2秒内汽车的平均速度大小为等内容,欢迎下载使用。
这是一份2024~2025学年北京房山区高二(上)期中物理试卷((一))[原题+解析],共12页。