还剩9页未读,
继续阅读
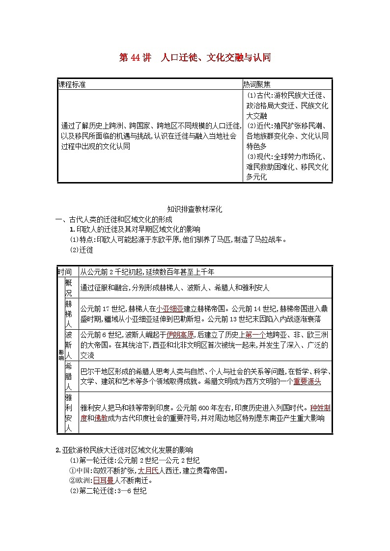
新教材高考历史一轮总复习第十六单元文化交流与传播第44讲人口迁徙文化交融与认同学案
展开
这是一份新教材高考历史一轮总复习第十六单元文化交流与传播第44讲人口迁徙文化交融与认同学案,共12页。学案主要包含了古代人类的迁徙和区域文化的形成,近代殖民活动和人口的跨地域转移,现代社会的移民和多元文化等内容,欢迎下载使用。
相关学案
新教材高考历史一轮总复习第十六单元文化交流与传播第47讲文化的传承与保护学案:
这是一份新教材高考历史一轮总复习第十六单元文化交流与传播第47讲文化的传承与保护学案,共18页。学案主要包含了文化传承的多种载体及其发展,文化遗产等内容,欢迎下载使用。
新教材高考历史一轮总复习第十六单元文化交流与传播第46讲战争与文化交锋学案:
这是一份新教材高考历史一轮总复习第十六单元文化交流与传播第46讲战争与文化交锋学案,共14页。学案主要包含了古代战争与地域文化的演变,近代战争与西方文化的扩张,现代战争与不同文化的碰撞和交流等内容,欢迎下载使用。
2023年新教材高中历史复习第41讲人口迁徙文化交融与认同和商贸与文化交流学案:
这是一份2023年新教材高中历史复习第41讲人口迁徙文化交融与认同和商贸与文化交流学案,共15页。

