还剩12页未读,
继续阅读
2024~2025学年湖北省冲刺新高考高三(上)高考仿真卷T8生物试卷(含解析)
展开
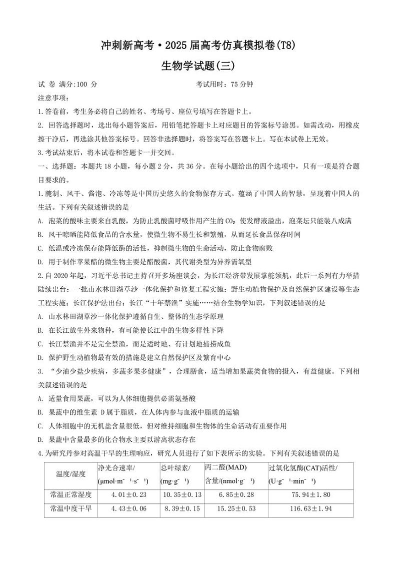
这是一份2024~2025学年湖北省冲刺新高考高三(上)高考仿真卷T8生物试卷(含解析),共15页。
相关试卷
湖北省冲刺新高考2024-2025学年高三上学期高考仿真卷T8生物试题(三):
这是一份湖北省冲刺新高考2024-2025学年高三上学期高考仿真卷T8生物试题(三),文件包含湖北省冲刺新高考2024-2025学年高三上学期高考仿真卷T8生物试题三pdf、T8生物新洲一中三答案pdf等2份试卷配套教学资源,其中试卷共15页, 欢迎下载使用。
2024广西名校高三上学期新高考仿真卷(一)生物含解析:
这是一份2024广西名校高三上学期新高考仿真卷(一)生物含解析,共28页。试卷主要包含了单项选择题,非选择题等内容,欢迎下载使用。
2022届高考生物仿真冲刺卷(全国卷)(6):
这是一份2022届高考生物仿真冲刺卷(全国卷)(6),共10页。

