还剩8页未读,
继续阅读
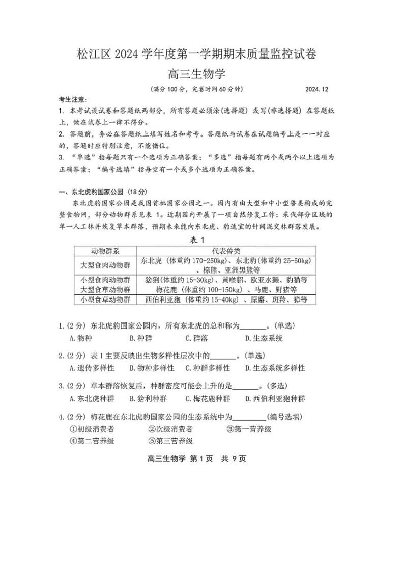
2025届上海市松江区高三(上)一模考试(期终)生物试卷(含答案)
展开
这是一份2025届上海市松江区高三(上)一模考试(期终)生物试卷(含答案),共11页。
相关试卷
上海市松江区2025届高三一模考试生物试题:
这是一份上海市松江区2025届高三一模考试生物试题,共8页。试卷主要包含了未知等内容,欢迎下载使用。
2024年上海市松江区高三高考&等级考二模生物试卷:
这是一份2024年上海市松江区高三高考&等级考二模生物试卷,共8页。
2022届上海市松江区高二(高三)等级考二模生物试题(含答案):
这是一份2022届上海市松江区高二(高三)等级考二模生物试题(含答案),共10页。

