还剩8页未读,
继续阅读
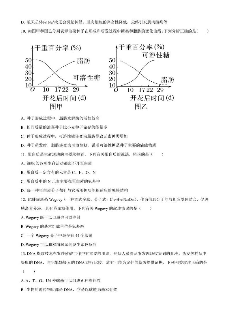
2024~2025学年湖北省黄冈市十五校高一(上)期中联考生物试卷(含答案)
展开
这是一份2024~2025学年湖北省黄冈市十五校高一(上)期中联考生物试卷(含答案),共11页。
相关试卷
浙江省六校联盟2024~2025学年高一(上)期中联考生物试卷(含答案):
这是一份浙江省六校联盟2024~2025学年高一(上)期中联考生物试卷(含答案),共11页。
湖南省多校联考2024~2025学年高一(上)期中生物试卷(含答案):
这是一份湖南省多校联考2024~2025学年高一(上)期中生物试卷(含答案),共12页。
湖北省黄冈市黄梅县育才高级中学2024~2025学年高一(上)期中生物试卷(含答案):
这是一份湖北省黄冈市黄梅县育才高级中学2024~2025学年高一(上)期中生物试卷(含答案),共11页。

