资料中包含下列文件,点击文件名可预览资料内容






还剩20页未读,
继续阅读
所属成套资源:【备战2025年高考】高考二轮复习物理热点知识点讲练(含答案)
成套系列资料,整套一键下载
专题09 功和功率 机车启动-2025年高考物理热点知识讲练与题型归纳(全国通用)
展开
这是一份专题09 功和功率 机车启动-2025年高考物理热点知识讲练与题型归纳(全国通用),文件包含专题09功和功率机车启动教师版-2025年高考物理热点知识讲练与题型归纳全国通用docx、专题09功和功率机车启动学生版-2025年高考物理热点知识讲练与题型归纳全国通用docx等2份试卷配套教学资源,其中试卷共36页, 欢迎下载使用。
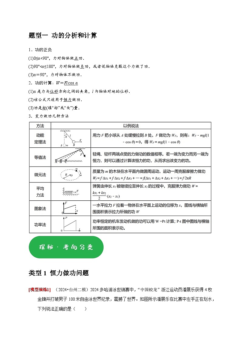
题型一 功的分析和计算
1.功的正负
(1)0≤α
相关试卷
专题31 机械振动-2025年高考物理热点知识讲练与题型归纳(全国通用):
这是一份专题31 机械振动-2025年高考物理热点知识讲练与题型归纳(全国通用),文件包含专题31机械振动教师版-2025年高考物理热点知识讲练与题型归纳全国通用docx、专题31机械振动学生版-2025年高考物理热点知识讲练与题型归纳全国通用docx等2份试卷配套教学资源,其中试卷共40页, 欢迎下载使用。
专题28 近代物理-2025年高考物理热点知识讲练与题型归纳(全国通用):
这是一份专题28 近代物理-2025年高考物理热点知识讲练与题型归纳(全国通用),文件包含专题28近代物理教师版-2025年高考物理热点知识讲练与题型归纳全国通用docx、专题28近代物理学生版-2025年高考物理热点知识讲练与题型归纳全国通用docx等2份试卷配套教学资源,其中试卷共30页, 欢迎下载使用。
专题16 电场能的性质-2025年高考物理热点知识讲练与题型归纳(全国通用):
这是一份专题16 电场能的性质-2025年高考物理热点知识讲练与题型归纳(全国通用),文件包含专题16电场能的性质教师版-2025年高考物理热点知识讲练与题型归纳全国通用docx、专题16电场能的性质学生版-2025年高考物理热点知识讲练与题型归纳全国通用docx等2份试卷配套教学资源,其中试卷共37页, 欢迎下载使用。