资料中包含下列文件,点击文件名可预览资料内容







还剩3页未读,
继续阅读
吉林省长春市赫行教育集团2024-2025学年八年级上学期期中教学质量监测生物学试题
展开
这是一份吉林省长春市赫行教育集团2024-2025学年八年级上学期期中教学质量监测生物学试题,文件包含八年生物答案docx、联考生物试卷八年级docx、八年生物答案pdf、八年级生物答题卡pdf、联考生物试卷八年级pdf等5份试卷配套教学资源,其中试卷共14页, 欢迎下载使用。
一、选择题
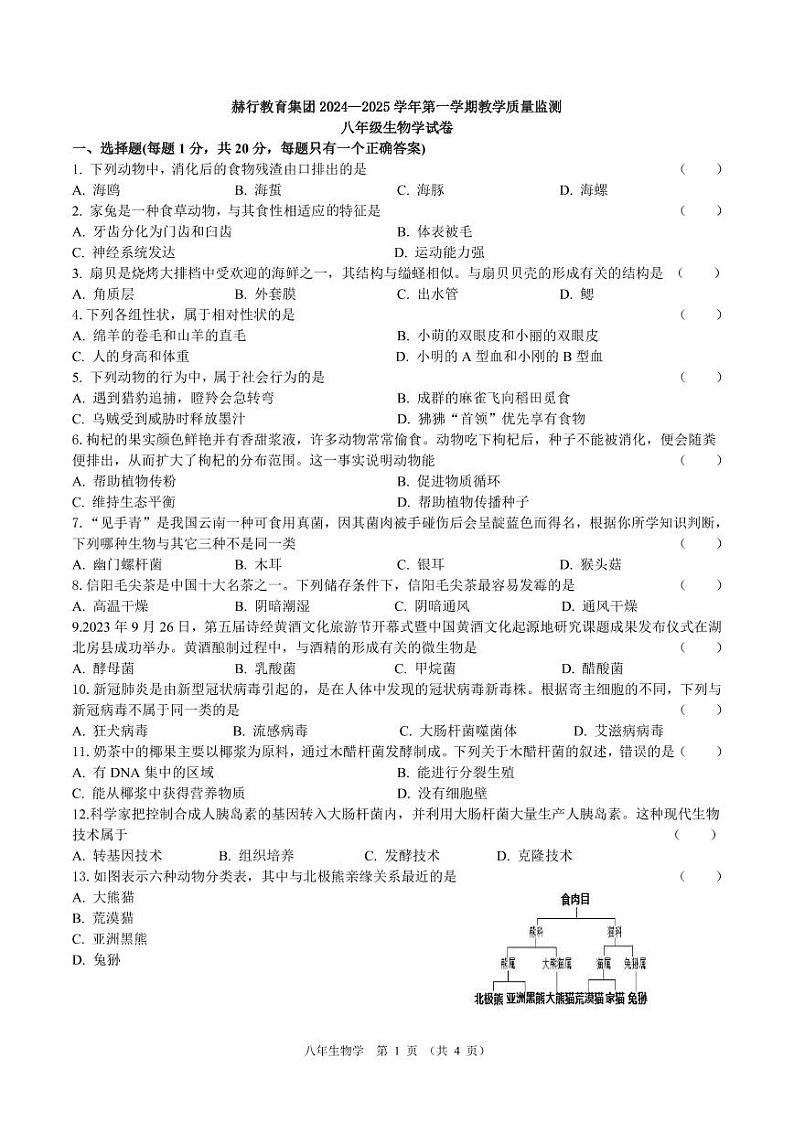
非选择题
(1)鞭毛
分裂 芽孢
孢子
细菌无成形的细胞核,真菌有成形的细胞核
(1)骨 肌腱
②
甲
神经
(1)两栖类(两栖动物) 胎生哺乳
被子 种子
化石
(1)乙
Aa,Aa 12.5%(1/8)
(3)AA Aa
(1)生物种类或物种 基因
(2)建立自然保护区
胎生 (湿润的)体壁
(1)设置对照 平均值
(2)缺氧或无氧
(3)0.6% 5(五)
1
2
3
4
5
6
7
8
9
10
B
A
B
D
D
D
A
B
A
C
11
12
13
14
15
16
17
18
19
20
D
A
C
B
C
C
C
C
D
B
相关试卷
重庆市开州区云枫初中教育集团2024-2025学年八年级上学期11月期中生物试题:
这是一份重庆市开州区云枫初中教育集团2024-2025学年八年级上学期11月期中生物试题,文件包含八年级生物试卷docx、八年级生物科参考答案docx等2份试卷配套教学资源,其中试卷共4页, 欢迎下载使用。
湖南师大附中教育集团联考2024-2025学年八年级上学期11月期中生物试题:
这是一份湖南师大附中教育集团联考2024-2025学年八年级上学期11月期中生物试题,共9页。
河北省邢台英华教育集团2024-2025学年八年级上学期11月期中生物试题:
这是一份河北省邢台英华教育集团2024-2025学年八年级上学期11月期中生物试题,文件包含生物pdf、生物参考答案pdf等2份试卷配套教学资源,其中试卷共7页, 欢迎下载使用。