辽宁省铁岭市开原市2024-2025学年九年级上学期10月月考化学试题(原卷版)-A4
展开
这是一份辽宁省铁岭市开原市2024-2025学年九年级上学期10月月考化学试题(原卷版)-A4,共7页。试卷主要包含了 空气是一种宝贵资源, 某同学用托盘天平称量5等内容,欢迎下载使用。
第一部分选择题(共10分)
(本部分共包括10道小题,每小题1分。每小题只有一个最符合题目要求的选项)
1. 关于物理变化和化学变化的关系,下列说法正确的是( )
A. 物理变化和化学变化一定同时发生
B. 在物理变化中一定发生化学变化
C. 在化学变化中一定发生物理变化
D. 两者没有关系
2. 正确的实验操作是实验成功的保证。下列实验操作正确的有
A. 1个B. 2个C. 3个D. 4个
3. 某化学学习小组做实验时,记录了下列实验现象,其中正确的是
A. 细铁丝在空气中剧烈燃烧,火星四射,有黑色固体生成
B. 红磷在空气中燃烧,发出红色的火焰,产生大量白色烟雾
C. 碳在氧气中燃烧发出白光,生成二氧化碳
D. 硫在氧气中燃烧发出明亮的蓝紫色火焰并生成有刺激性气味的气体
4. 我国化学家张青莲教授主持测定的铟()元素的相对原子质量被确认为国际标准。铟元素的相对原子质量为115,原子的核电荷数为49,其核内中子数为
A. 49B. 66C. 115D. 164
5. 空气是一种宝贵资源。下列是空气中各成分的自述,你认为不合理的是
A. 液氮:我的温度较低,可用于冷冻治疗B. 稀有气体:我比较稳定,可用作保护气
C. 氧气:我能支持燃烧,可以作燃料D. 氦气:我的密度小,可充入飞艇
6. 某同学用托盘天平称量5.lg食盐时(lg以下用游码),称后发现砝码放在左盘,食盐放在了右盘,所称食盐的实际质量为
A. 5.3gB. 5.1gC. 5.0gD. 4.9g
7. 对下列事实的微观解释中,不正确的是
A. 变瘪的乒乓球放入热水中能鼓起来——气体分子的大小随温度的升高而变大
B. 氧化汞受热分解生成汞和氧气——分子分成原子,原子重新组合成新分子
C. 臭氧属于空气污染物,而氧气供给呼吸——构成氧气和臭氧的分子不同
D. 遥知不是雪,为有暗香来——微观粒子在不断运动
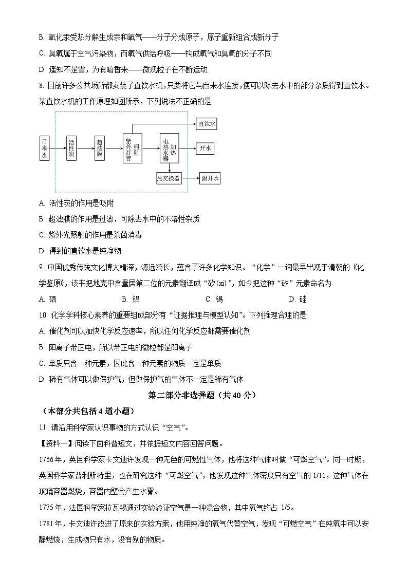
8. 目前许多公共场所都安装了直饮水机,只要将它与自来水连接,便可以除去水中的部分杂质得到直饮水。某直饮水机的工作原理如图所示,下列说法不正确的是
A. 活性炭的作用是吸附
B. 超滤膜的作用是过滤,可除去水中的不溶性杂质
C. 紫外光照射的作用是杀菌消毒
D. 得到的直饮水是纯净物
9. 中国优秀传统文化博大精深,源远流长,蕴含了许多化学知识。“化学”一词最早出现于清朝的《化学鉴原》,该书把地壳中含量居第二位的元素翻译成“矽(xi)”,如今把这种“矽”元素命名为
A. 硒B. 铝C. 锡D. 硅
10. 化学学科核心素养的重要组成部分有“证据推理与模型认知”。下列推理合理的是
A. 催化剂可以加快化学反应速率,所以任何化学反应都需要催化剂
B. 阳离子带正电,所以带正电的微粒都是阳离子
C. 单质只含一种元素,因此含一种元素的物质一定是单质
D. 稀有气体可以做保护气,但做保护气的气体不一定是稀有气体
第二部分非选择题(共40分)
(本部分共包括4道小题)
11. 请沿用科学家认识事物的方式认识“空气”。
【资料一】阅读下面科普短文,并依据短文内容回答问题。
1766年,英国科学家卡文迪许发现一种无色的可燃性气体,他将这种气体叫做“可燃空气”。同一时期,英国科学家普利斯特里,也在研究这种“可燃空气”,他发现这种气体密度只有空气的1/11,这种气体在玻璃容器燃烧,容器内壁会产生水雾。
1775年,法国科学家拉瓦锡通过实验验证空气是一种混合物,其中氧气约占 1/5。
1781年,卡文迪许改进了原来的实验方案,他用纯净的氧气代替空气,发现“可燃空气”在纯氧中可以安静燃烧,生成物只有水,没有别的物质。
1782年,拉瓦锡为证明水不是由“水元素”组成的,将水蒸气通过高温金属铁管,获得了“可燃空气”和一种黑色固体。由此他认为水是由“可燃空气”和氧结合形成的化合物。
(1)“可燃空气”的物理性质有___________(填写一种即可)。
(2)“可燃空气”属于___________(填“单质”或“化合物”)。
(3)分析上述史实,你认为可以证明水是由氢、氧两种元素组成的实验有___________(填序号)。
A. 普利斯特里气体燃烧实验B. 1781年卡文迪许实验C. 1782年拉瓦锡实验
【资料二】冰箱中常用“气调保鲜”来达到对食物保鲜的效果,如图1所示是工业上用膜分离技术实现“气调保鲜”的流程:
(4)在空气分离后,进入冰箱保鲜室内的气体是___________(填“富氧空气”或“富氮空气”)。关于富氧空气下列说法正确的是___________(填字母)。
A.富氧空气是纯净物
B.潜水员水下作业时携带“富氧空气”,是因为氧气能供给呼吸
C.膜装置中没有其他物质产生
D.富氧空气中氧气和其他气体的体积比可能是1:4
【资料三】为航天员提供的“人造空气”中含有体积分数为70%的氮气、20%以上的氧气、少量二氧化碳等气体。
(5)以下是某同学对“人造空气”的分析,正确的是___________(填字母)。
A. 氮气含量比空气低
B. 氮气不能供给宇航员呼吸,因此“人造空气”中的氮气是多余的
C. 在“人造空气”中燃着的蜡烛不会迅速熄灭
D. 在太空呼吸时,呼出的气体中含量最高的是二氧化碳
(6)如图2是测定“人造空气”里氧气的含量实验装置。主要操作是:在实际容积为250mL的集气瓶里,先装进50mL的水,再按图连接好仪器,按下热的玻璃棒,白磷立即被点燃(白磷40℃即燃烧,燃烧产物与红磷相同)。冷却后,打开弹簧夹,集气瓶中水为94mL,该实验中白磷需稍过量,目的是___________,则“人造空气”中氧气含量为___________。
12. 化学兴趣小组的同学们在学习了与水有关的知识后,开展了以“生命之源——水”为主题的项目式学习。
活动一:参观自来水生产过程
(1)同学们在老师的带领下来到自来水厂参观自来水的生产过程,该过程主要包括:取水→加絮凝剂→过滤→吸附→_____→配水。
活动二:测量自来水的硬度
【查阅资料】同学们查阅了相关资料。了解到国家有关水的硬度的标准为:
(2)同学们在实验室中取少量自来水,用便携式水硬度检测仪测得该自来水的硬度为,说明本地区的自来水属于________。同学们又向此自来水中加入少量肥皂水,搅拌后观察到泡沫少,浮渣多的现象,也得出了相同结论。硬水是指含有较多________的水。
活动三:净化水并探究水组成
【净化水】同学们取回一些没有净化的水,按照自来水厂的净水流程,进行净水实验:查资料得知:明矾作混凝剂是因为与水反应生成氢氧化铝胶状物。
(3)净水实验中明矾的作用是________。
【探究水的组成】二百多年前,法国化学家拉瓦锡利用水蒸气与高温的铁反应,生成了一种黑色固体和“可燃空气”,证明了水是由氢、氧两种元素组成的。化学小组同学“重温经典实验,传承科学精神”,设计了图1所示实验装置,请回答:
(4)装置A的作用是:________。
(5)请分析装置C中盛装液体的作用________;实验观察到干燥的冷烧杯内壁有水雾生成,证明该“可燃空气”是氢气。请写出装置D中发生反应的符号表达式:________。
(6)某化学兴趣小组的同学在实验室利用如图2的电解器进行电解水实验。
①电解时加入少量硫酸钠溶液,目的是________。
②写出电解水的符号表达式:________;由图可知通过导线与a管连接的是电源的________(填“正”或“负”)极。
13. 物质制取是化学研究的重要方面,而实验探究是获得结论的重要手段。
I.氧气的实验室制取
(1)认识仪器和操作:图中仪器a是_________。F的操作说明装置气密性好的现象是_________。
(2)反应原理:用高锰酸钾制氧气的文字表达式为_________。
(3)会选装置:采用高锰酸钾制取氧气,选择的发生装置是_________,此发生装置应做的改动是_________。
(4)气体收集:采用E装置收集氧气,收集氧气的合适收集时机是_________。
(5)认知提升:下列各图所示装置气密性检查中,漏气的是__________。
A. B. C. D.
Ⅱ.有关氧气的实验探究
【发现问题】小明在实验中不小心把收集满氧气的集气瓶碰倒,立即扶起后发现:剩余氧气仍能使带火星的木条复燃。那么,使带火星的木条复燃的氧气浓度的最低值是多少呢?小明对此展开探究。
【进行实验】第一组实验:取5只集气瓶,编号为①、②、③、④、⑤,分别装入其总容积10%、20%、30%、40%、50%的水。用排水法收集氧气,恰好把5只集气瓶中的水排出。
将带火星的木条依次插入①~⑤号瓶中,记录实验现象。
小明在前一组实验的基础上又做了第二组和第三组实验,三组实验的数据和现象见下表。
【资料收集】集气瓶中氧气体积分数=收集的氧气占容积的体积分数+瓶中空气占容积的体积分数。
【问题解答】
(6)氧气可以采用排水法收集是因为_________。
(7)利用带火星的木条检验氧气是利用氧气能_________的性质。
(8)通过该实验可知,使用带火星的木条验满氧气的方法是_________(填“可靠”或“不可靠”)的。
(9)依表中数据可知:收集的氧气占容积的体积分数最低为_______%时,可使带火星的木条复燃,这时集气瓶氧气的体积分数是_________%(计算结果保留整数)。
14. 某化学兴趣小组对教材里的探究空气中氧气含量实验完毕后集气瓶中是否还含有氧气产生疑问,于是同学们设计了如图1所示的装置来探究磷在空气中燃烧后氧气浓度的变化情况。
[提出问题]足量红磷在密闭的四颈平底烧瓶内燃烧熄灭后,容器中是否有氧气剩余?
[作出猜想]猜想①:有氧气剩余;猜想②:无氧气剩余。
[实验验证]该小组同学按图1组装好实验装置,利用高能激光笔照射燃烧匙上的红磷,红磷燃烧直至熄灭;待装置完全冷却后,将装有白磷的燃烧匙提出水面,再次用高能激光笔照射,白磷居然也被点燃。
[实验结论]
(1)高能光笔的作用是________。
(2)红磷燃烧符号表达式________,该反应是________反应(填基本反应类型)。
(3)根据上述实验现象,得出的论猜想________正确。
(4)教材里用红磷燃烧的方法________(填“能”或“不能”)精确地定空气中氧气的含量,理由是________。
[拓展延伸]如图2所示为该小组同学从开始实验到最后装置冷却的整个实验过程中,用氧气传感器测量容器内氧气的浓度变化的曲线图。
(5)在图2中,________(填“A”、“B”、“C”、“D”或“E”)点时红磷熄灭;白磷开始燃烧至燃烧结束对应的曲线为________(填字母)段。红磷燃烧到熄灭再到冷却,压强变化如图3。
(6)在图3中,BC段压强变大的原因是________。
类别
极软水
软水
中硬水
硬水
高硬水
以浓度计()
0~75
75~150
150~300
300~450
450~700
第一组
第二组
第三组
集气瓶编号
①
②
③
④
⑤
①
②
③
④
⑤
①
收集的占容积的体积分数(%)
10
20
30
40
50
31
33
35
37
39
34
带火星木条的状况
微亮
亮
很亮
复燃
复燃
很亮
很亮
复燃
复燃
复燃
很亮
相关试卷
这是一份辽宁省铁岭市开原市2024-2025学年九年级上学期9月月考化学试题(解析版),共13页。试卷主要包含了 下列实验操作正确的是,94%,二氧化碳占0, 下列说法不正确的是等内容,欢迎下载使用。
这是一份2023-2024学年辽宁省铁岭市开原市九年级(上)月考化学试卷(10月份).,共6页。
这是一份辽宁省铁岭市开原市2023-2024学年九年级上学期12月月考化学试题(含解析),共23页。试卷主要包含了选择题,非选择题等内容,欢迎下载使用。

