


河南省驻马店市西平县西平县第一初级中学2024-2025学年八年级上学期10月月考物理试题(解析版)-A4
展开
这是一份河南省驻马店市西平县西平县第一初级中学2024-2025学年八年级上学期10月月考物理试题(解析版)-A4,共11页。试卷主要包含了填空题,选择题,实验与探究题,计算题等内容,欢迎下载使用。
1. 如图所示,物体长度是________,停表读数为________s。
【答案】 ①. 2.90cm ②. 99.8
【解析】
【详解】[1]由左图可知,刻度尺上1cm之间有10个小格,所以一个小格代表的长度是0.1cm=1mm,即此刻度尺的分度值为1mm;物体左端与3.00 cm对齐,右端示数5.90 cm,所以物体的长度为
[2]由右图可知,秒表小盘的分度值是0.5min,指针在1min和2min之间,偏过中线;大盘的分度值是0.1s,表盘的指针在39.8 s处,所以此时为
2. 单位换算:259cm=________m;0.5h=________s。
【答案】 ①. 2.59 ②. 1800
【解析】
【详解】[1]因
所以
[2]因为
所以
3. 有五名同学先后对一物体进行五次精确测量,记录结果如下:14.72cm,14.71cm,14.92cm,14.73cm,14.73cm.根据数据分析,刻度尺的分度值是_____,其中有一次记录结果是错误的,它是_____,本次测量的结果应记作_____.
【答案】 ①. 1mm ②. 14.92cm ③. 14.72cm
【解析】
【详解】(1)从测量结果看,倒数第二位的单位是mm,所以刻度尺的分度值是1mm。
(2)观察五次测量结果,14.92cm的准确值与其他四次不同,因此是错误的。
(3)物理书长度的平均值为
≈14.72cm
4. 有一物体正在振动,其每分钟振动900次,此声音________(选填“能”或“不能”)截人耳听到,因为人耳能听到声音的频率范围在20Hz至________。
【答案】 ①. 不能 ②. 20000Hz
【解析】
【详解】[1][2]已知物体每分钟振动900次,故每秒钟振动次数是15次,故频率为15Hz;频率低于20Hz的声音属于次声,频率高于20000Hz的声音为超声,超声和次声人均听不到。故人能听到的声音频率范围是20Hz至20000Hz,故此声音不能被人听到。
5. 弹古筝时,手指在不同的琴弦上来回移动,是在改变声音的________。用手按压住琴弦,声音就会消失,这是因为________。
【答案】 ①. 音调 ②. 见解析
【解析】
【详解】[1]弹古筝时,手指在不同的琴弦上来回移动,声音的振动频率不同,发出声音的音调不同,改变声音的音调。
[2]用手按压住琴弦,琴弦停止了振动,振动停止了,声音就消失了。
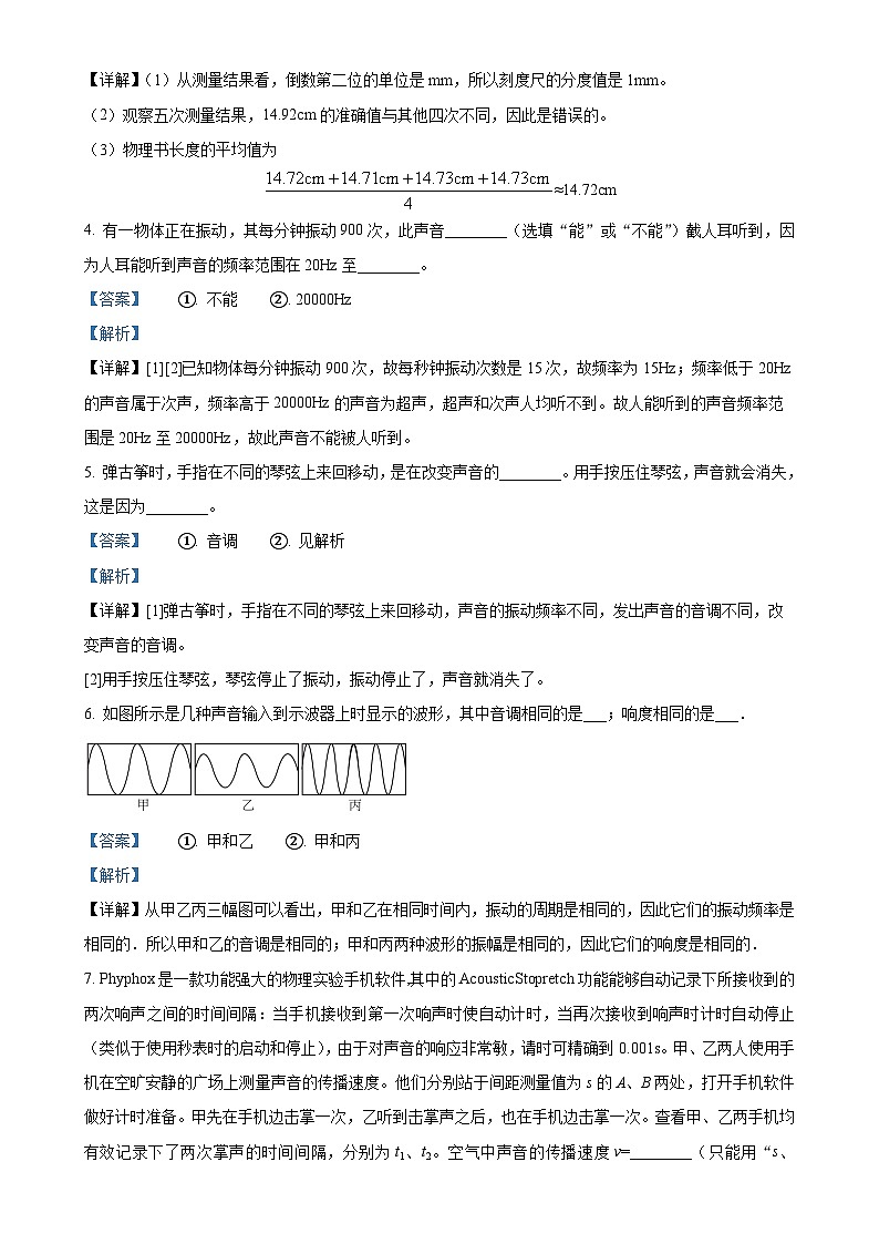
6. 如图所示是几种声音输入到示波器上时显示的波形,其中音调相同的是___;响度相同的是___.
【答案】 ①. 甲和乙 ②. 甲和丙
【解析】
【详解】从甲乙丙三幅图可以看出,甲和乙在相同时间内,振动的周期是相同的,因此它们的振动频率是相同的.所以甲和乙的音调是相同的;甲和丙两种波形的振幅是相同的,因此它们的响度是相同的.
7. Phyphx是一款功能强大的物理实验手机软件,其中的AcusticStpretch功能能够自动记录下所接收到的两次响声之间的时间间隔:当手机接收到第一次响声时使自动计时,当再次接收到响声时计时自动停止(类似于使用秒表时的启动和停止),由于对声音的响应非常敏,请时可精确到0.001s。甲、乙两人使用手机在空旷安静的广场上测量声音的传播速度。他们分别站于间距测量值为s的A、B两处,打开手机软件做好计时准备。甲先在手机边击掌一次,乙听到击掌声之后,也在手机边击掌一次。查看甲、乙两手机均有效记录下了两次掌声的时间间隔,分别为t1、t2。空气中声音的传播速度v=________(只能用“s、t1……t2=”三个符号表示)。
【答案】
【解析】
【详解】由题意知,从A到B处声音的传播的时间为
测得空气中声音的传播速度为
二、选择题(8小题共16分14、15为双选)
8. 一般人步行10min通过的路程最接近( )
A. 7mB. 70mC. 700mD. 7000m
【答案】C
【解析】
【详解】一般人步行的速度约为1.1m/s,步行10min通过的路程约为
接近700m,故ABD不符合题意,C符合题意。
故选C。
9. 下列选项中,哪一个是说法是正确的是( )
A. 测量时,刻度尺没有贴近被测物体、刻度尺放的不正、读数时视线跟刻度尺不垂直和刻度尺的热胀冷缩,测出的数据都是错误,不是误差
B. 很多年后,科技发展到一定程度,测量工具十分精确时,可以测量出真实值
C. 男子1000m体育考试结束后,老师可以通过成绩单判断哪位同学运动得最快,依据是相同路程比时间
D. 风、树长高、“放在水中的糖消失”这些都是机械运动
【答案】C
【解析】
【详解】A.测量时,刻度尺没有贴近被测物体、刻度尺放的不正、读数时视线跟刻度尺不垂直,测出的数据都是错误,刻度尺热胀冷缩造成测量不准确,这才是误差,故A错误;
B.很多年后,科技发展到一定程度,测量工具十分精确,但也有误差,不可以测量出真实值,故B错误;
C.裁判是根据相同路程比较时间的方法比较运动快慢,男子1000m体育考试结束后,老师可以通过成绩单判断哪位同学运动得最快,依据是相同路程比时间,故C正确;
D.风是空气流动产生位置变化,属于机械运动。树长高、“放在水中的糖消失”这些不是机械运动,它们没有位置的改变,故D错误。
故选 C。
10. 甲车的速度是乙车的2倍,乙车行驶的时间与甲车行驶的时间之比为3∶1,则甲、乙两车通过的路程之比是( )
A. 3∶2B. 2∶3C. 1∶6D. 6∶1
【答案】B
【解析】
【详解】甲、乙两车通过的路程之比
故选B。
11. 《龟兔赛跑》新篇:兔子和乌龟自从上次赛跑后成为了好朋友,于是在以后的旅行中,陆地上兔子背着乌龟跑,在水中乌龟驮着兔子游,兔子和乌龟因此都走得更快更远了,实现了共赢,当兔子背着乌龟在陆地上奔跑时,下列说法正确的是( )
A. 兔子始终比乌龟跑得快
B. 以乌龟为参照物,兔子是运动的
C. 乌龟的平均速度比兔子的平均速度大
D. 以地面为参照物,乌龟和兔子都是运动的
【答案】D
【解析】
【详解】A.以兔子为参照物,乌龟的位置没有变化,是静止的,它们的速度相同,故A错误;
B.以乌龟为参照物,兔子的位置没有变化,是静止的,故B错误;
C.以地面为参照物,乌龟和兔子的位置都是变化的,路程和时间相同,根据可得平均速度相同,故C错误;
D.以地面为参照物,乌龟和兔子的位置都是变化的,所以都是运动的,故D正确。
故选 D。
12. 我们生活在声音的广袤空间里,下面有关声音的叙述不合理的是( )
A. 人听到山河潺潺的水声是水和岩石撞击产生的
B. 科学家利用声波的反射可以测定月球和地球之间的距离
C. 村民能够根据音色辨别蝉鸣虫吟
D. 只有主人说话时才能打开“声纹锁”,其辨别声音的主要依据是音色
【答案】B
【解析】
【详解】A.水和岩石撞击后,岩石会使水振动发出声音,故A正确,不符合题意;
B.月球上没有空气是真空,声音不能在真空中传播,所以不能利用声音的反射进行测量距离,故B错误,符合题意;
C.蝉和虫的发声特点不同,不同物体发出声音的音色不同,所以可以根据音色辨别是什么动物,故C正确,不符合题意;
D.不同的人发出声音的音色不同,所以可以根据音色辨别个体。为了安全,只有主人说话时才能打开“声纹锁”,其辨别声音的主要依据是音色,故D正确,不符合题意。
故选B。
13. 声音是一种常见的现象,与我们的生活密切相关。以下关于声现象的说法正确的是()
A. 有些高科技产品,不振动也可以发出声音
B. “闻其声而知其人”主要是根据声音的响度来判断的
C. 市区内某些路段“禁鸣喇叭”这是在声音传播的过程中减弱噪音
D. 用超声波能粉碎人体内的“结石”说明声波具有能量
【答案】D
【解析】
【详解】一切发声体都在振动,A错;“闻其声而知其人”主要是根据声音的音色来判断的,B错;市区内某些路段“禁鸣喇叭”这是在声音传播的声源处减弱噪音,C错;用超声波能粉碎人体内的“结石”说明声波具有能量,D对。
故选D。
14. 由匀速直线运动的速度公式可知( )
A. 速度与路程成正比、速度与时间成反比,速度决定于通过的路程和时间
B. 物体通过的路程越长,物体的速度就越大
C. 物体运动所用时间越长,物体速度就越小
D. 速度不随时间和路程而变化
【答案】D
【解析】
【详解】做匀速直线运动的物体的速度保持不变,不会随着时间和路程的变化而变化,也不会取决于路程与时间的大小。故D符合题意,ABC不符合题意。
故选D。
15. 关于如图所示四幅图片的说法中,正确的是( )
A. 图片A所示的实验表明,真空不能传声
B. 图片B所示的实验表明,频率越高,音调越低
C. 图片C所示的实验表明,噪声可以在人耳处减弱
D. 图片D中的蝙蝠发出的声,人不可能听到
【答案】AD
【解析】
【详解】A.图A中把闹钟放入真空罩中,逐渐抽出其中的空气时,玻璃罩内的空气越来越稀薄,传声能力越来越差,所以听到的铃声逐渐减小,可以推知真空不能传声,故A正确;
B.图片B所示的实验表明,声音响度的大小与振幅的关系,故B错误;
C.图片C所示的实验即可研究声音是由物体的振动产生的,也可研究声音的音调与频率的关系,故C错误;
D.图片D中的蝙蝠利用发出的超声波导航,人听不到超声波,故D正确。
故选 AD。
三、实验与探究题(一空一分共22分)
16. 小明在“测小车的平均速度”的实验中,设计了如图所示的实验装置。
(1)让小车从斜面的A点由静止开始下滑,使用测量工具________分别测出小车从A到B点和从A到C点的时间,;
(2)该实验的原理是________;
(3)实验中应使斜面的坡度较________(填“大”或“小”);目的是________;
(4)请根据所给信息回答:5m=________cm;vAB=________m/s;vBC=________m/s,说明小车做的是________(“匀速”“变速”)运动;
(5)在测量小车到达B点的时间时,如果小车过了B点才停止计时,AB段的平均速度v会偏________;
(6)为了测量小车运动过程中下半程的平均速度,某同学让小车从B点由静止释放,测出小车到达C点的时间,计算出小车运动过程中下半程的平均速度。他的说法正确吗________?理由是________。
【答案】(1)秒表 (2)
(3) ①. 小 ②. 见解析
(4) ①. 500 ②. 0.25 ③. 0.73 ④. 变速
(5)小 (6) ①. 不正确 ②. 见解析
【解析】
【小问1详解】
实验中需要用刻度尺测量路程和用秒表测量时间。
【小问2详解】
根据可知,测量小车运动的平均速度的原理为。
【小问3详解】
[1][2]实验中,应使斜面的坡度较小,这样小车滑下的速度较小,时间较长,便于测量。
【小问4详解】
[1]因为
1m=100cm
所以
5m=500cm
[2][3][4]AB之间的距离
sAB=80.0cm-40.0cm=40.0cm
AB之间的平均速度
BC之间的距离
sBC=40.0cm
所需要的时间
t3=t2-t1=215s-1.6s=0.55s
BC之间的平均速度
因为
vBC>vAB
所以小车做变速运动。
【小问5详解】
过了B点后计时,所计时间偏大,根据公式可知,在路程不变的情况下,时间偏大,速度就会偏小。
【小问6详解】
[1][2]小车在下滑过程中,到达B点的速度并不为零,所以让小车从B点由静止释放,到达C点的时间,并不等于下半程的时间,故不正确。
17. 某研究小组利用一些长短、粗细、材料不同的琴弦,又进行了探究“音调和哪些因素有关”的活动。他们选用的琴弦长度、材料在图中已标出(其中琴弦的直径关系:a=c=d
相关试卷
这是一份[物理]河南省驻马店市西平县第一初级中学2024-2025学年上学期第一次月考八年级(无答案),共5页。
这是一份河南省驻马店市西平县第一初级中学2024-2025学年上学期第一次月考八年级物理(无答案),共4页。试卷主要包含了填空题,选择题,实验与探究题,计算题等内容,欢迎下载使用。
这是一份河南省驻马店市西平县第一初级中学2024-2025学年九年级上学期9月月考物理试题(无答案),共6页。试卷主要包含了填空题,选择题,实验探究题,综合应用题等内容,欢迎下载使用。