2024-2025学年度广西壮族自治区玉林市高一上学期期中历史试题
展开
这是一份2024-2025学年度广西壮族自治区玉林市高一上学期期中历史试题,共12页。试卷主要包含了单选题,材料题等内容,欢迎下载使用。
一、单选题(本大题共16小题)
1.相传,五帝之一的尧出于“方(违)命圮(同)族”的忧虑,本不同意让鲧去治水,但面对四岳(相传为重臣羲和的四个儿子,分别在四方任职)、百姓的“强请”,尧也只能顺从。这说明,传说时代末期的中国( )
A.君主权力尚未集中 B.原始民主发挥功用
C.尚贤观念深入人心 D.神权干预部落决策
2.从西周时期的井田制到战国时期秦国商鞅推行土地私有,导致这一变化的主要原因是( )
A.水利工程的大力兴办B.铁犁牛耕的使用
C.国家推行的分户政策D.大量私田的出现
3.在对待天人关系问题上,孔子重人事,轻鬼神;孟子、荀子分别主张“天人合一”“制天命而用之”:韩非子主张无神论:墨子提出人定胜天的“非命”观点。这说明当时( )
A.人的主体意识在增强B.百家争鸣局面出现
C.儒家思想是正统思想D.诸子思想完全一致
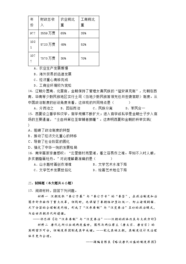
4.夏商周时期以“贝”为流通货币,并将其称为“货贝”。春秋战国时期,金属货币悄然在各诸侯国之间流行开来。秦朝将圆形方孔铜钱——“半两”推行于全国,这些变化反映了( )
A.冶铁技术的进步B.经济发展的需要
C.审美观念的改变D.重农抑商的推行
5.公元前178年,汉文帝即位不久,出现日食。他趁机下了一道罪己诏,主动承认自己“人主不德,布政不均”。公元前177年,又出现了日食,而这一次,文帝则让宰相周勃去封地任职,使他离开长安政治核心圈。汉文帝的这些举措( )
A.意在巩固汉初的政权B.使汉初宰相权力大大削弱
C.受到黄老思想的影响D.加速“文景之治”的到来
6.汉代成书的数学专著《九章算术》讲到了丈量土地面积,计算方仓、圆仓的容积,测量距离远近,计算筑城、凿渠的土方的方法等等。同时,农学方面出现了《氾胜之书》《四民月令》等农书。可见,汉代科技( )
A.意在展示劳动人民的智慧B.源于国家力量的支持
C.服务于农业经济的发展D.阐释了传统民本思想
7.从唐太宗时期至武则天时期,唐朝先后设立了九个都护府:安西、安北、安东、安南、东夷、单于、北庭、昆陵、蒙池。它们的设立( )
A.解决了边疆危机B.保障了丝路畅通
C.缓解了藩镇割据D.促进了民族交融
8.魏晋南北朝时期,道教在民间广为传播,佛教在中国盛行,并吸收儒、道思想,渐趋本土化,儒学开始吸收佛教和道教精神,有了新的发展。据此可知,该时期( )
A.思想活跃呈现多元特征B.社会主流思想发生变化
C.中外经济文化交流频繁D.统治者奉行三教并行政策
9.实物史料对于历史研究有着极高的价值。唐朝“怀集庸调”银饼可用于研究( )
A.选官制度演变B.租佃关系发展
C.经济重心南移D.赋役征收方式
10.中唐张旭的《肚痛帖》(左图)、怀素的《自叙帖》(下图),大量连笔跌宕有势,线条抽象变幻莫测,无序字体中的有序章法,都令人叹为观止,仿佛能从线条上看到书法家的灵感在运笔间闪耀。这体现了( )
A.汉字演变趋势由繁至简B.书法艺术脱离底层民众
C.唐代书法家的融汇创新D.草书创作严格遵循法度
11.汉武帝时推行“均输平准政策”、王安石变法推行“均输法”,隋唐则设有“常平仓”,古代政府出面平衡粮食价格的主要意图是( )
A.增加财政收入B.政府与民争利
C.政府屯粮备荒D.保护自耕小农
12.据史料记载,北宋建立后,地方政权实行路、州、县三级制。一路之中帅、漕、仓、宪四司并立,规定“凡兵、民钱谷、户口、赋役、狱讼听断之事,可否裁决,与守民通签书实行。”这些做法( )
A.加强了中央集权B.杜绝了地方官员的徇私舞弊
C.旨在提高地方的行政效率D.铲除了地方分裂割据的基础
13.如表是北宋时期财政收入统计表。出现这一状况的主要原因是( )
A.农业生产发展缓慢
B.海外贸易的迅速发展
C.经济重心南移完成
D.工商业环境较为宽松
14.辽朝分置南、北面官,金朝保持了管理女真民族的“猛安谋克制”,元朝在西南、华南等少数民族地区实行土司(当地少数民族首领充任并世袭官职)制度。从中国政治制度的创设角度来看,这体现的共同特点是( )
A.分而治之B.因俗而治C.民族分离D.军民合一
15.西夏设立番学和汉学,官学规模不断扩大;进入官学或私学是金朝士子步入官场的主要通道,“士由科第位至宰辅者接踵”。这表明西夏和金朝的科举实践( )
A.阻碍了政治制度的转型
B.推动了经济文化重心的转移
C.导致了社会阶层的固化
D.强化了中华一统的发展格局
16.南宋画家李唐感叹:“云里烟村雨里滩,看之容易作之难。早知不入时人眼,多买胭脂画牡丹。”对此理解最准确的是( )
A.山水题材画创作艰难B.文学艺术水准下降
C.文学艺术发展世俗化D.绘画艺术地位下降
二、材料题(本大题共4小题)
17.阅读材料,回答下列问题。
材料一 汉朝吸取“秦亡于暴”与“秦亡于专”的“秦鉴”,在政治制度和治国方针方面作了重大改革,但同时,也保留了秦朝维护皇权统一、防止诸侯割据、天下分裂的合理制度内核,形成了“汉承秦制”与“汉变秦治”互补的政治模式,为后世历朝历代所遵循。
——祁志祥《论“汉承秦制”与“汉变秦治”——汉朝的政体改良与大政方针》
材料二 唐代之所以出现两度盛世,固然与两位君主(唐太宗、唐玄宗)的英明密不可分,但制度原因则是其中关键。……较之其他王朝,其制度设计及治理体系更为合理。
——摘编自陈良《略谈唐代兴盛的制度原因》
(1)根据材料一并结合所学知识,指出“汉承秦制”的表现,结合史实分析“汉变秦治”的影响。
(2)根据材料二并结合所学知识,说明唐朝“制度设计及治理体系更为合理”。
(3)根据上述材料并结合所学,谈谈对制度创新的认识。
18.阅读材料,完成下列要求。
材料一 唐代从广州启航,经西沙、南沙群岛到波斯湾、红海的海上丝路航线繁盛兴旺。唐代所造船舶规模巨大,船体坚固,适宜远洋航行,许多外国商人都乐意乘坐。广州位于西、北、东三江交汇处,濒临南海,占尽海河港口之利。据《唐大和上东征传》记载,天宝九年(750年)广州“江中有婆罗门、波斯、昆仑等舶,不计其数。并载香药、珍宝,积载如山。其舶深六七丈。师子国、大石国、骨唐国、白蛮(指阿拉伯、波斯等白种人)、赤蛮(非洲黑种人)等往来居住,种类极多”。唐代广州开辟了通往日本、朝鲜的航线。唐政府对海上贸易采取“任其来往通流,自为交易,不得重加率税”的政策,推动了对外交通贸易的发展。
——摘编自张一平《古代海上丝绸之路对南海区域的影响》
材料二 宋代,大批来自东南亚、印尼、西亚、东非乃至地中海沿岸国家的商船,满载货物,在广州舶岸,进行贸易。当时进口货物主要是香药、犀象、珊瑚等,出口的主要是丝绸、瓷器、铜钱等。广州码头上中外货物堆积如山,正所谓“海舶贾蕃,以珠犀为货,丛委于地,号称富庶”。从广州上岸的外国货物,占各口岸总数的绝大部分。在宋代第一批设置市舶司的口岸中,广州是最早的。
——摘编自黎小明《两宋时期广州的对外贸易》
(1)根据材料一并结合所学知识,简析唐代广州海外贸易繁荣的原因。
(2)根据材料一、二并结合所学知识,简述唐宋时期广州海外贸易繁荣的影响。
19.阅读材料,回答问题。
材料 《中华文化史》一书解释了“中华民族”这一历史概念。其指出,在中国这片广袤、丰腴的土地上生活劳作的各族人民,统称中华民族。……中国历来是多民族国家,自古居于中原的华夏——汉族与周边少数民族长期互动共存、经长期的民族融合、民族迁徙,形成中国境内今之诸族,合为中华民族。
——摘编自冯天瑜等著《中国文化史》(第2版)
根据材料,以“民族交融”为主题,自拟一个论题,并结合中国古代史的相关史实加以阐述。(要求:观点明确:史论结合:逻辑清晰)
20.阅读材料,回答下列问题。
材料 三星堆遗址发现于1929年,位于四川省境内,距今有3000—5000年历史,是古蜀文化的重要遗址,也是西南地区最重要的考古发现。以前人们都认为中国的古文明主要起源于黄河流域,三星堆遗址的发现,标志着长江流域和黄河流域一样,都是中华文明的重要发源地。
在三星堆遗址中,考古工作者发掘出了许多形态各异的青铜器,还有大量的青铜人像、人面像、兽面像等。这些青铜器和人物像风格独特,例如,黄金权杖和黄金面具等,在我们已知的商代和以前的中华文明中从没有发现过,却常见于埃及和西亚的出土文物中,如汉谟拉比法典石碑,刻画了太阳神沙马什授予汉谟拉比权杖的形象。除此之外,三星堆遗址出土的青铜神树,也有人认为与两河流域发现的生命神树雕像有亲缘关系。
2022年6月,三星堆考古发掘最新成果揭秘,共出土文物近13000件。在这次出土的文物里面,有些种类在中原地区也曾经出现过,例如,玉璧、玉璋、玉戈,在河南、陕西、山东以及广大的华南地区都有发现,而神树、顶尊跪坐人像与大量龙形象器物则表明三星堆遗址的使用者在自身认同、礼仪宗教以及对于天地自然的认识与国内其他地区人群相近,无疑确切表明三星堆遗址所属的古蜀文明是中华文明的重要一员。
——摘编自杨晓邬《揭秘三星堆“上新”背后的故事》
(1)根据材料并结合所学知识,概述三星堆文明发现的重要意义。
(2)根据材料并结合所学知识,分析考古发掘在史学研究中的作用。
参考答案
1.【答案】B
2.【答案】B
【详解】本题是单类型单项选择题。据本题主题干的设问词,可知这是原因题。据本题时间信息可知准确时空是:先秦时期(中国)。西周时期,耕作技术较为落后,实行井田制下的大规模集体协同耕作。春秋战国时期,铁制农具出现,牛耕技术用于农业生产,极大地提高了生产效率,打破了原来大规模集体协作的生产方式。战国时期,私田大量开垦,秦国商鞅变法为代表,法律上承认了地主土地私有制。可见,导致上述变化的主要原因是铁犁牛耕的使用,B项正确;铁犁牛耕,劳动效率提高了,有利于兴修水利,排除A项;国家推行的分户政策是顺应土地私有制的必要改革,排除C项;大量私田的出现源于铁犁牛耕的使用,排除D项。故选B项。
3.【答案】A
【详解】本题是单类型单项选择题。据本题主题干的设问词,可知这是本质题。据本题时间信息可知准确时空是春秋战国时期(中国)。据题意可知,春秋战国时期的诸子思想中,都体现了对人的重视,说明当时人的主体意识在增强,A项正确;材料体现的是天人关系的内容,不能据此体现百家争鸣局面,排除B项;儒家思想成为正统思想是在汉朝时期,排除C项;“完全一致”的说法过于绝对,不符合史实,排除D项。故选A项。
4.【答案】B
【详解】据本题主题干的设问词,可知这是本质题。据本题时间信息可知准确时空是:先秦时期、秦朝(中国)。货币的流通和变化往往反映了经济发展的需要,夏商周时期使用“贝”作为货币,而到了春秋战国和秦朝时期,出现并推行金属货币,主要是因为随着社会经济的发展和商业活动的增多,需要更加便捷、耐用和可分割的货币形式来满足交易的需求,B项正确;秦朝的半两钱并非铁制,排除A项;材料强调的是货币的出现和发展,适应了经济发展的需要,没有涉及审美观念的变化,排除C项;货币的发展没有体现对商业的抑制,排除D项。故选B项。
5.【答案】A
【详解】据本题次题干的提示词,可知这是目的题、影响题。据本题时间信息可知准确时空是:汉文帝时期(中国)。根据材料并结合所学知识可知,汉文帝在第一次出现日食时下罪己诏,主动示弱,是基于稳定统治的需要;第二次日食出现时,汉文帝利用契机,打击权臣,是基于巩固统治的需要。两次举措都意在巩固汉初的政权,A项正确;材料中汉文帝的第二次的举措可以体现出对丞相势力的削弱,但第一次举措体现不出,排除B项;黄老思想主张无为而治,与材料中的举措关系不大,排除C项;“文景之治”的到来是多种因素共同作用的结果,题干材料仅提及汉文帝面对日食灾异的举措,不能得出这一举措“加速‘文景之治’的到来”的结论,排除D项。故选A项。
6.【答案】C
【详解】根据本题主题干的设问词,可知这是推断题。根据材料时间信息可知准确时空是:汉朝(中国)。根据材料《九章算术》的内容和《氾胜之书》等农书的内容基本涉及农业生产技术和经验,从而反映出汉代科技服务于农业经济的发展,C项正确;汉代科技的目的不是为了展示人民的智慧,排除A项;源于国家力量的支持,材料体现不出,排除B项;阐释了传统民本思想与材料主旨意思不符,排除D项。故选C项。
7.【答案】D
【详解】据本题次题干的提示词,可知这是影响题。据本题时间信息可知准确时空是:唐太宗时期至武则天时期(中国)。据题干“从唐太宗时期至武则天时期,唐朝先后设立了九个都护府:安西、安北、安东、安南、东夷、单于、北庭、昆陵、蒙池”可知,唐朝设立的九个都护府主要分布在边疆地区,结合所学知识可知,都护府的设立是为了加强对边疆地区的管辖,促进边疆地区的稳定和发展,从而促进了不同民族之间的交融,D项正确;“解决了边疆危机”中的“解决了”表述过于绝对,排除A项;“保障了丝路畅通”中的“保障了”表述过于绝对,排除B项;因藩镇割据主要出现在唐朝中后期,与题干时间不符,排除C项。故选D项。
8.【答案】A
【详解】魏晋南北朝时期,道教、佛教、儒学之间互相借鉴融合,并有了新发展,这反映了当时思想活跃,呈现多元特征,A项正确;当时社会主流思想仍是儒家思想,排除B项;材料未涉及中外交流的盛况,排除C项;唐朝时期提出儒佛道三教并行,与材料时间不符,排除D项。
9.【答案】D
【详解】据本题主题干的设问词,可知这是正向题。据本题时间信息可知准确时空是:唐朝(中国)。唐朝“怀集庸调”银饼上的铭文记录了开元十年以银两缴纳庸调的情况,反映了当时赋役征收的具体方式,庸调是古代赋税制度中的一部分,体现的是赋役缴纳的形式,因此,这种实物史料可以用于研究唐代的赋役征收方式,D项正确;庸调属于赋役制度,与选官没有直接关系,排除A项;庸调是上交国家的赋税,而非租佃地主土地的租佃关系,排除B项;仅通过用于赋税征收的银饼,不能得知南北经济发展的情况,排除C项。故选D项。
10.【答案】C
【详解】唐朝文化包容、兼收并蓄,书法家们融汇创新,创作了大量直抒胸臆的狂草名作,张旭、怀素是著名代表,C项正确;A项材料无从体现,排除A项;B项不符合材料主旨,排除B项;草书自由奔放,并不是严格遵循法度,排除D项。故选C项。
11.【答案】D
【详解】中国古代政府经常出面平衡粮食价格,通过贵卖贱买以求稳定物价,其主要目的是为了保护极度依赖农业收入的自耕小农,维护社会稳定,因此D选项正确;增加财政收入是这些措施的目的之一,但并非主要目的,A选项错误;这些是政府保护农民利益的政策,不是与民争利,B选项错误;当市场粮价上涨时,政府就会价出售自己储备的粮食以平抑粮价,屯粮备荒只是这些政策的目的之一,C选项错误。故选D。
12.【答案】A
【详解】本题是多类型单项选择题。据本题主题干的设问词,可知这是影响题、作用题、目的题。据本题时间信息可知准确时空是宋朝时期。据题意可知,北宋时期在地方上实行分权,根据“可否裁决,与守民通签书实行”可知地方上的行政事务要由多个长官共同通过实行,这样是加强了对地方的控制,有利于强化中央集权,A项正确;这些做法并不一定杜绝官员的徇私舞弊,更不一定能够提高地方的行政效率,排除BC项;这些做法是加强了中央集权,和铲除地方分裂割据的基础无关,排除D项。故选A项。
13.【答案】D
【详解】从材料可以看出从977年到1077年工商税比重大幅度上升,结合所学知识可知,北宋时期坊市制度被打破,商业城市的形成,草市、夜市等商业活动活跃,以及商业发展的政策的促进,结合选项为工商业环境较为宽松,答案为D。联系所学宋代的土地政策,一定程度上促进农业生产的发展,A错误。海外贸易的迅速发展是一个重要原因,但是之所以能发展迅速得益于宽松的环境和政策,即B包含于D中,因此B不是最佳答案,排除。材料显示的时间是北宋,而经济重心的南移是南宋,C错误。
14.【答案】B
【详解】本题是单类型单项选择题。据本题主题干的设问词,可知这是正向题。据本题时间信息可知准确时空是:古代中国。根据材料“南、北面官”“猛安谋克制”“土司(当地少数民族首领充任并世袭官职)制度”可知,南、北面官制下,南面官负责以汉人为主的农耕民族事务,北面官负责契丹等游牧民族事务,而金朝“猛安谋克”是女真民族的管理系统,元朝土司制度下由少数民族首领参与地方管理,体现了辽朝、金朝、元朝都保留了一些民族特色,反映了因俗而治,B项正确;南北面官制体现了一定的分而治之,其他并未体现,排除A项;民族分离说法错误,排除C项;军民合一体现了猛安谋克的特点,与辽朝和元朝关系不大,排除D项。故选B项。
15.【答案】D
【解析】据材料可知少数民族政权借鉴了汉族的文化教育体系以及选官制度,促进了少数民族政权的汉化过程,培养了大量治国理政人才,增进了南北文化交流,倡导了共通的思想理念,强化了中华一统的发展格局,故选D项;西夏和金借鉴中原王朝的科举制有利于政治制度转型,排除A项;从唐中期开始,中国经济重心在不断南移,与材料主旨无关,排除B项;科举制有利于社会流动,排除C项。
16.【答案】C
【详解】本题是单类型单项选择题。根据主题干的设问词,可知是推断题。时空是:南宋中国。题干中诗的意思是:云烟袅绕的村庄和雨水滂沱的河滩,山村时隐时现,滩水湍急,欣赏着画中美景很容易,谁知道画好它有多么艰难。早知道时人看不上这样的美景,就应该多买胭脂来画艳丽的牡丹。画家李唐生活在南宋,结合所学知识,随着南宋商品经济的发展,世俗文化兴盛,画家感叹寄情山水的山水画不如浓色重彩的牡丹受时人欢迎,C项正确;材料本意是山水画创作不易但不受时人欢迎,主要表达对当时社会风气的不满,而非强调山水画创作艰难,排除A项;南宋文学艺术继续发展,而非“水准下降”,排除B项;材料是将不同题材的绘画进行对比,而非将绘画与其他艺术门类对比,不能得出绘画地位下降,排除D项。故选C项。
17.【答案】(1)表现:继承了秦朝的郡县制、法律制度和官僚制度。
影响:减轻了秦朝的暴政,推行儒学作为治国理念,削弱了诸侯势力,以及实行与民休息的经济政策,这些改革促进了社会的稳定和经济的发展。
(2)三省六部制的行政体系、科举制度的选拔机制、完备的法律体系、有效的地方行政制度以及开明的民族政策。
(3)制度创新是国家发展和社会进步的重要推动力。它需要在继承历史合理制度的基础上,根据时代变化和实际情况进行改革和发展。制度创新应具有适应性,能够解决新问题,同时也具有动态性,需要不断地调整和完善。通过制度创新,可以提高国家的治理效率,促进社会的稳定和经济的发展。
【详解】(1)本题是特点类、影响类材料分析题。准确的时空:秦汉时期(中国)。表现:根据材料可知,“汉承秦制”指的是汉朝继承了秦朝的一些政治制度,而“汉变秦治”则是指汉朝在秦朝制度的基础上进行了改革和调整。根据材料并结合所学可得,“汉承秦制”的表现:可从郡县制、法律制度、选拔制度等角度展开,如汉朝继承了秦朝的郡县制,这是中央集权制度的重要组成部分。法律制度:汉朝继承并发展了秦朝的法律体系,如汉律。官僚制度:汉朝继承了秦朝的官僚体系,通过察举制选拔官员。
结合所学可得,“汉变秦治”的影响包括,减轻暴政:汉朝吸取秦朝暴政的教训,减轻了对百姓的压迫,如减轻徭役和赋税。推行儒学:汉朝推行儒学,以儒家思想为治国理念,形成了“罢黜百家,独尊儒术”的局面。削弱诸侯势力:汉朝通过推恩令等措施削弱了诸侯的势力,加强了中央集权。经济政策:汉朝实行与民休息的政策,促进了经济的恢复和发展。
(2)本题是认识类材料分析题。时空是:唐朝(中国)。说明:结合所学可知,唐朝的制度设计及治理体系的合理性体现在以下几个方面,三省六部制:唐朝实行三省六部制,提高了行政效率,加强了中央集权。科举制度:唐朝完善了科举制度,使得社会各阶层都有机会通过考试进入官僚体系,提高了政府的治理能力。法律制度:唐朝的法律体系相对完备,如《唐律疏议》,为社会治理提供了法律依据。地方行政:唐朝的地方行政制度,如道、州、县三级制,使得中央对地方的控制更为有效。民族政策:唐朝的民族政策相对开明,如对待边疆民族的羁縻政策,有利于国家的稳定和统一。
(3)本题是认识类材料分析题。时空是:古代中国。认识:根据材料并结合所学可知,制度创新是一个国家或社会在发展过程中不断适应新情况、解决新问题的重要手段。重要性:制度创新对于国家的长治久安和社会发展至关重要,它能够适应时代的变化,解决社会矛盾。继承与发展:制度创新不是完全摒弃旧有制度,而是在继承合理成分的基础上进行改革和发展。适应性:制度创新需要根据国家的实际情况和时代背景进行,以适应社会经济的发展和人民的需求。动态性:制度创新是一个动态的过程,需要不断地调整和完善,以适应不断变化的外部环境。
18.【答案】(1)地理位置优越;造船技术先进;政策支持;大量外国商人居住,促进了商贸的繁盛。
(2)促进经济发展: 推动了文化交流;增强了广州的国际地位;丰富了物质生活;海上丝路的畅通。
【详解】(1)时空是:唐代(中国)。原因:据材料一“广州位于西、北、东三江交汇处,濒临南海,占尽海河港口之利”可知,地理位置优越;据材料一“唐代所造船舶规模巨大,船体坚固,适宜远洋航行”可知,造船技术先进;据材料一“唐政府对海上贸易采取‘任其来往通流,自为交易,不得重加率税’的政策”可知,政策支持;据材料一“师子国、大石国、骨唐国、白蛮(指阿拉伯、波斯等白种人)、赤蛮(非洲黑种人)等往来居住,种类极多”可知,广州吸引大量外国商人,促进了商贸的繁盛。据材料一“唐代广州开辟了通往日本、朝鲜的航线。”可知海上丝路的畅通。
(2)时空是:唐宋时期(中国)。影响:据材料二“大批来自东南亚、印尼、西亚、东非乃至地中海沿岸国家的商船,满载货物,在广州舶岸,进行贸易”可知,广州成为当时重要贸易中心,带动当地及周边经济的繁荣,促进经济发展: 据材料一“师子国、大石国、骨唐国、白蛮(指阿拉伯、波斯等白种人)、赤蛮(非洲黑种人)等往来居住,种类极多”可知,广州成为东西方文化交流的重要窗口,促进了中外文化的交融,推动了文化交流。据材料二“从广州上岸的外国货物,占各口岸总数的绝大部分。在宋代第一批设置市舶司的口岸中,广州是最早的”可知, 通过海外贸易,广州提升了其在国际贸易网络中的地位,增强了广州的国际地位;据材料二“当时进口货物主要是香药、犀象、珊瑚等,出口的主要是丝绸、瓷器、铜钱等。广州码头上中外货物堆积如山”可知,通过进出口贸易,广州市场商品种类丰富,满足不同层次的需求,丰富了物质生活。
19.【答案】论题:中国古代的民族交融促进了中华民族的形成与发展。
阐述:春秋战国时期,华夏族与周边各族通过频繁的战争和文化交流,逐渐形成了共同的民族认同。到了秦汉时期,随着大一统局面的形成,汉族与周边各族的经济文化交流更加频繁,民族交融的程度进一步加深。到了魏晋南北朝时期,由于战乱频繁,汉族与少数民族之间的迁徙和杂居现象更加普遍,民族交融的步伐进一步加快。到了隋唐时期,随着国家的统一和繁荣,汉族与少数民族之间的交融达到了一个新的高度,共同创造了辉煌灿烂的中华文化。这些时期的民族交融不仅促进了各民族之间的经济文化交流和发展,还推动了中华民族的形成与发展。综上所述,中国古代史上的民族交融是一个长期而复杂的历史过程。在这个过程中,汉族与周边少数民族之间的经济文化交流不断加深,共同的文化认同逐渐形成,从而推动了中华民族的形成与发展。
【详解】本题是材料题之评论解说题。涉及的时空为古代(中国)。
首先,根据材料“中国历来是多民族国家,自古居于中原的华夏——汉族与周边少数民族长期互动共存”可以得出,中国古代史上,汉族与周边少数民族之间存在着长期的互动与共存。这种互动不仅体现在经济上的交流,如汉族的农耕技术与少数民族的畜牧技术相互借鉴,还体现在文化上的交融,如汉族的儒家思想与少数民族的宗教信仰相互影响。这种长期的互动与共存,为各民族之间的了解和融合打下了坚实的基础。由此得出论题:中国古代的民族交融促进了中华民族的形成与发展。
其次,结合所学知识,对论题进行阐述。从中国古代史上的几个重要时期来看,民族交融的现象尤为显著。例如,在春秋战国时期,华夏族与周边各族通过频繁的战争和文化交流,逐渐形成了共同的民族认同。到了秦汉时期,随着大一统局面的形成,汉族与周边各族的经济文化交流更加频繁,民族交融的程度进一步加深。到了魏晋南北朝时期,由于战乱频繁,汉族与少数民族之间的迁徙和杂居现象更加普遍,民族交融的步伐进一步加快。到了隋唐时期,随着国家的统一和繁荣,汉族与少数民族之间的交融达到了一个新的高度,共同创造了辉煌灿烂的中华文化。这些时期的民族交融不仅促进了各民族之间的经济文化交流和发展,还推动了中华民族的形成与发展。在长期的民族交融过程中,各民族之间的文化差异逐渐缩小,共同的文化认同逐渐形成。这种共同的文化认同不仅体现在语言文字、宗教信仰、风俗习惯等方面,还体现在对国家的认同和归属感上。正是这种共同的文化认同和归属感,使得中华民族能够在漫长的历史长河中保持团结和统一,共同抵御外敌入侵,共同创造和发展中华文化。
最后,对阐述进行总结:综上所述,中国古代史上的民族交融是一个长期而复杂的历史过程。在这个过程中,汉族与周边少数民族之间的经济文化交流不断加深,共同的文化认同逐渐形成,从而推动了中华民族的形成与发展。这种民族交融的现象不仅是中国古代史的重要组成部分,也是中华民族能够保持团结和统一的重要原因之一。
20.【答案】(1)证明了长江流域也是中华文明的重要发源地,打破了中国古文明仅起源于黄河流域的传统观念;展现了古蜀文化的独特性和多样性,丰富了对中华文明多元一体格局的认识; 通过与其他文明的比较,揭示了古代中国与西亚、埃及等地的文化交流和互动。
(2)提供实物证据,补充和修正历史文献的不足,帮助重建历史图景; 通过出土文物的分析,揭示古代社会的经济、文化、宗教等方面的信息;促进对古代文明之间交流与互动的研究,深化对历史发展规律的理解。
【详解】(1)本题是材料题之概括分析题,时空是:先秦时期(中国)。据材料“以前人们都认为中国的古文明主要起源于黄河流域,三星堆遗址的发现,标志着长江流域和黄河流域一样,都是中华文明的重要发源地”可知,证明了长江流域也是中华文明的重要发源地,打破了中国古文明仅起源于黄河流域的传统观念;据材料“三星堆遗址出土的青铜神树,也有人认为与两河流域发现的生命神树雕像有亲缘关系”可知,展现了古蜀文化的独特性和多样性,丰富了对中华文明多元一体格局的认识。据材料“这些青铜器和人物像风格独特,例如,黄金权杖和黄金面具等,在我们已知的商代和以前的中华文明中从没有发现过,却常见于埃及和西亚的出土文物中”可知, 通过与其他文明的比较,揭示了古代中国与西亚、埃及等地的文化交流和互动。
(2)本题是材料题之概括分析题,时空是:先秦时期(中国)。据材料“三星堆考古发掘最新成果揭秘,共出土文物近13000件”可知,提供实物证据,补充和修正历史文献的不足,帮助重建历史图景。 据材料“黄金权杖和黄金面具等,在我们已知的商代和以前的中华文明中从没有发现过,却常见于埃及和西亚的出土文物中,如汉谟拉比法典石碑,刻画了太阳神沙马什授予汉谟拉比权杖的形象。除此之外,三星堆遗址出土的青铜神树,也有人认为与两河流域发现的生命神树雕像有亲缘关系”可知,促进对古代文明之间交流与互动的研究,深化对历史发展规律的理解;据材料“神树、顶尊跪坐人像与大量龙形象器物则表明三星堆遗址的使用者在自身认同、礼仪宗教以及对于天地自然的认识与国内其他地区人群相近”可知,通过出土文物的分析,揭示古代社会的经济、文化、宗教等方面的信息。
如图为出土于今陕西西安市的“怀集庸调”银饼。上有铭文:“怀集县(属岭南道广州)开十(开元十年)庸调银拾两,专当官令王文乐、典陈友、匠高童”。
年份
财政总收入
农业税比重
工商税比重
977
3559万贯
65%
35%
1021
5723万贯
48%
52%
1077
7070万贯
30%
70%
相关试卷
这是一份2024-2025学年度广西壮族自治区示范性高中高一上学期期中联考历史试题,共12页。试卷主要包含了单选题,材料题等内容,欢迎下载使用。
这是一份广西壮族自治区玉林市玉林市第一中学、容县高级中学联考2024-2025学年高二上学期11月期中历史试题,共16页。试卷主要包含了答非选择题时,必须使用0等内容,欢迎下载使用。
这是一份广西壮族自治区玉林市玉林市第一中学、容县高级中学联考2024-2025学年高二上学期11月期中历史试题(含解析),共12页。试卷主要包含了阅读材料,完成下列要求,阅读下列材料,完成相关要求等内容,欢迎下载使用。

