

山西省临汾市2024-2025学年七年级上学期第二次月考生物试题(无答案)
展开
这是一份山西省临汾市2024-2025学年七年级上学期第二次月考生物试题(无答案),共4页。试卷主要包含了选择题,非选择题等内容,欢迎下载使用。
第一单元~第二单元第二章
注意:共两大题,18小题,满分50分,作答时间60分钟。
一、选择题(本大题共15小题,每小题1分,共15分。在每小题列出的四个选项中,只有一项是符合题目要求的。请把正确选项的代号填在答题框内)
1.下列有关科学观察的叙述,不正确的是( )
A.观察后直接记录结果就可以,不需要同别人进行交流
B.观察可以直接用肉眼,也可以借助放大镜等仪器
C.对需要较长时间的观察,要有计划和耐心
D.观察是科学探究的一种基本方法
2.与人体相比,油菜植株没有的结构层次是( )
A.系统B.器官C.组织D.细胞
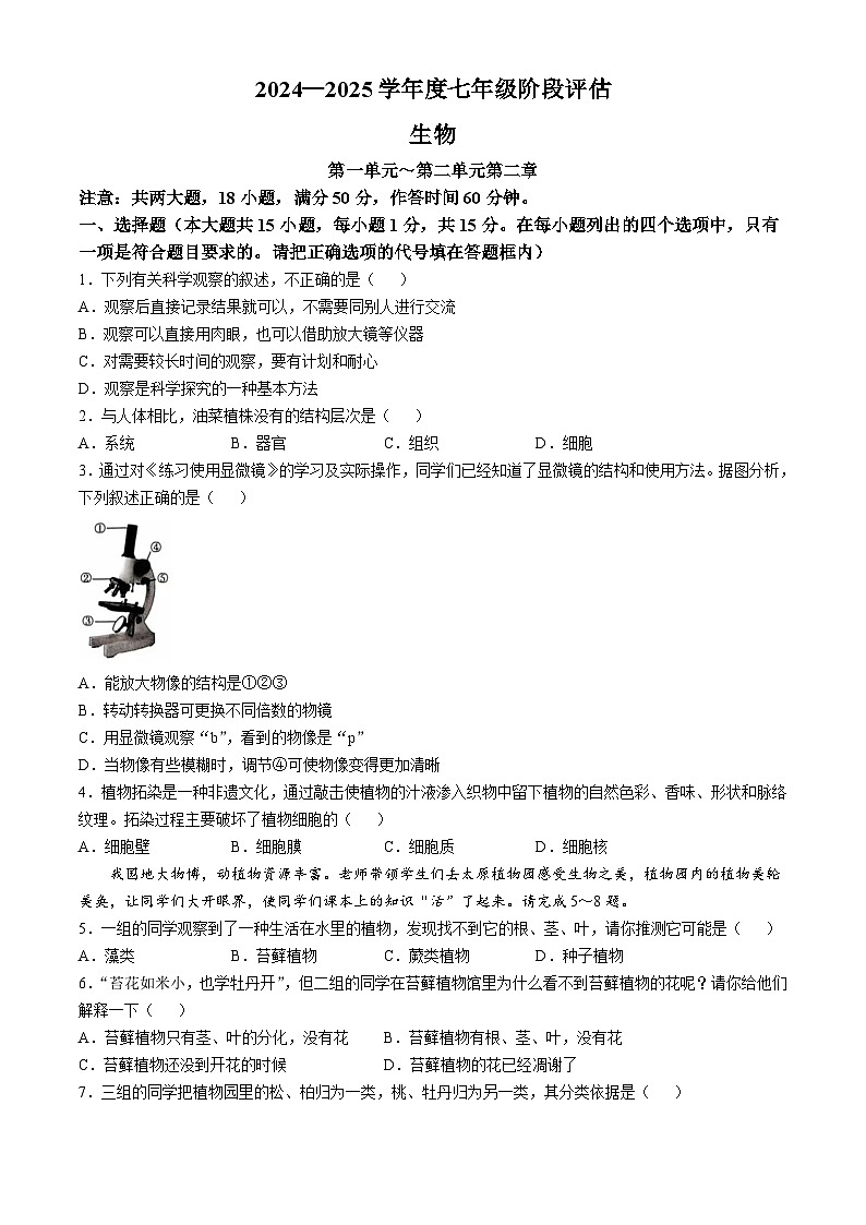
3.通过对《练习使用显微镜》的学习及实际操作,同学们已经知道了显微镜的结构和使用方法。据图分析,下列叙述正确的是( )
A.能放大物像的结构是①②③
B.转动转换器可更换不同倍数的物镜
C.用显微镜观察“b”,看到的物像是“p”
D.当物像有些模糊时,调节④可使物像变得更加清晰
4.植物拓染是一种非遗文化,通过敲击使植物的汁液渗入织物中留下植物的自然色彩、香味、形状和脉络纹理。拓染过程主要破坏了植物细胞的( )
A.细胞壁B.细胞膜C.细胞质D.细胞核
我国地大物博,动植物资源丰富。老师带领学生们去太原植物园感受生物之美,植物园内的植物美轮美奂,让同学们大开眼界,使同学们课本上的知识“活”了起来。请完成5~8题。
5.一组的同学观察到了一种生活在水里的植物,发现找不到它的根、茎、叶,请你推测它可能是( )
A.藻类B.苔藓植物C.蕨类植物D.种子植物
6.“苔花如米小,也学牡丹开”,但二组的同学在苔藓植物馆里为什么看不到苔藓植物的花呢?请你给他们解释一下( )
A.苔藓植物只有茎、叶的分化,没有花B.苔藓植物有根、茎、叶,没有花
C.苔藓植物还没到开花的时候D.苔藓植物的花已经凋谢了
7.三组的同学把植物园里的松、柏归为一类,桃、牡丹归为另一类,其分类依据是( )
A.是否用种子繁殖B.是否生活在水中
C.种子外有无果皮包被D.有无根、茎、叶的分化
8.同学们就植物园里的植物展开了激烈的讨论。下列相关说法正确的是( )
A.“紫菜蛋花汤”中的紫菜是叶片部分
B.广泛用于城市街道绿化的银杏树有种子和果实
C.“墙角数枝梅,凌寒独自开”描述的植物属于种子植物
D.“青苔满阶梯”描述的植物有根、茎、叶的分化
9.蝗虫大规模出现时称为蝗灾,会给当地的农业生产造成极大的危害。下列有关蝗虫的叙述,错误的是( )
A.后翅发达,飞行能力强B.有外骨骼,能防止水分的散失
C.有刺细胞,可进行捕食D.食量大,对农作物的破坏性强
10.棘皮动物生活在海洋中,因体表有棘而得名。下列不属于棘皮动物的是( )
A.海星B.海马C.海胆D.海参
11.“海阔凭鱼跃,天高任鸟飞。”下列叙述与鸟适于飞行生活没有直接关系的是( )
A.身体呈流线型B.有坚硬的角质喙C.前肢特化成翼D.消化系统发达
12.儒艮被称为“美人鱼”,是因为其母兽给幼崽喂奶时常浮出水面,像人类哺乳时的情形。据此可判断“美人鱼”属于( )
A.鱼B.两栖动物C.软体动物D.哺乳动物
13.青蛙和龟既可以在水中游泳,也可以在陆地上生活,然而青蛙属于两栖动物,而龟却属于爬行动物。下列关于二者的叙述,正确的是( )
A.生殖和发育都离不开水环境B.都能用肺呼吸
C.都能产有卵壳的受精卵D.都是真正的陆生脊椎动物
14.下图中的阴影部分表示四种植物的共同特征,这一特征是( )
A.有种子B.有果实C.无果实D.无种子
15.动物园里准备举行“全体鱼类运动会”,鲨鱼、鲸鱼、鲫鱼、草鱼、鱿鱼、娃娃鱼、鳄鱼等纷纷报名参加,其中真正有参赛资格的有( )
A.鲫鱼、草鱼、鳄鱼B.鲨鱼、鲸鱼、娃娃鱼
C.鲸鱼、鲫鱼、草鱼D.鲨鱼、鲫鱼、草鱼
二、非选择题(本大题共3小题,共35分)
16.(除标明分值外,每空1分,共10分)
多种多样的动物
(1)缢蛏生活在水中,身体柔软,体表有外套膜,属于______动物。
(2)蝗虫属于______动物,身体和附肢均______。
(3)大鲵的幼体用______呼吸;成体用______呼吸,______可以辅助呼吸。
(4)朱鹮体内有发达的______与肺相通,其特有的呼吸方式为______。
(5)上述资料提到的动物中,属于恒温动物的是______(2分)。
17.(每空1分,共13分)
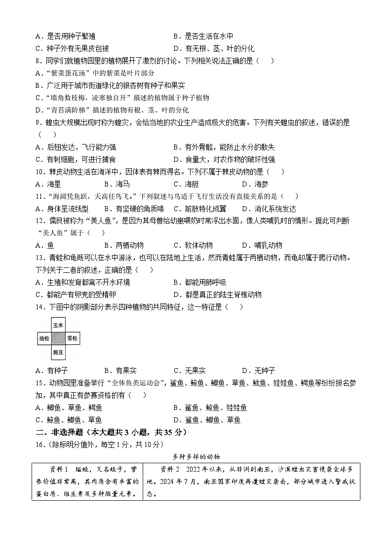
认识藻类和植物类群
观察下图中的藻类和植物类群,结合所学知识回答问题:
(1)A属于藻类,其细胞中含有可吸收光能的______,能进行______作用。
(2)植物D很矮小,具有类似茎和叶的分化,但是“茎”中没有______,“叶”中也没有______,“根”非常简单,称为______。植物B有______的分化,在这些器官中有专门运输物质的通道——______组织。
(3)图中可作为监测空气污染程度的指示植物的是______(填字母)。
(4)植物E是银杏,属于______植物,其与植物C的主要区别是______。植物C和植物E的共同之处是都能产生______,并用其繁殖后代。
(5)我们常说的绿色开花植物是指______,请列举一例该类型的植物:______。
18.(除标明分值外,每空1分,共12分)
蚯蚓的认识及探究
为探究环境因素对蚯蚓生活的影响,小明同学设计了下面的实验:取两个大小一样的烧杯,贴上甲、乙标签。在甲烧杯中放入湿润的肥沃土壤,在乙烧杯中放入经烘干的肥沃土壤。然后在甲、乙两烧杯中同时各放入5条大小及生活状况相似的蚯蚓。请根据实验回答下列问题:
(1)蚯蚓的身体是由许多环形的______组成的。图中2的名称是______,蚯蚓的______(填“1”或“3”)端为身体的前端。
(2)用手指触摸蚯蚓身体颜色较淡的腹面,会感觉有小的突起,这些小突起叫______;用放大镜观察这些小突起,可发现它们朝身体的后方,具有辅助______的作用。
(3)用手触摸蚯蚓,还能感觉到它的体表有黏液,因此实验中要不断地用浸湿的棉球轻擦蚯蚓体表,这样做是为了使其体表保持______,有利于蚯蚓的______。
(4)上述实验中,______(填“甲”或“乙”)烧杯中的蚯蚓蠕动逐渐减弱,一段时间后就不动了。
(5)在实验过程中,为什么两个烧杯中放入的蚯蚓数量应相同,生活状况应相似,其原因是______。
(6)能否在两个烧杯中各放入1条蚯蚓?为什么?______(2分)。
(7)做完实验后,对蚯蚓的正确处理是______(填序号)。
①放归大自然
②养在玻璃瓶中
③处死后扔进垃圾桶
④拿回家钓鱼
资料1 缢蛏,又名蛏子,营养价值非常高,其肉质含有丰富的蛋白质、维生素及多种微量元素。除了可以直接鲜食,缢蛏还可加工制成多种产品。缢蛏有补虚、止痢的功效,常被用于治疗产后虚损、冷痢等症状。
资料2 2022年以来,从非洲到南亚,沙漠蝗虫灾害侵袭全球多地。2024年7月,南亚国家印度再遭蝗灾袭击,部分城市进入警戒状态。
资料3 中国是世界上生物种类最丰富的国家之一,有众多的珍稀动物,如朱鹮、大鲵、扬子鳄、白唇鹿等。然而,环境污染和生态破坏导致动物的生存环境遭到破坏,物种数量急剧减少。因此,保护生物及其生存环境成为中国以及全球共同面临的挑战。
相关试卷
这是一份山西省临汾市多校2024~2025学年七年级(上)期中生物试题(含答案),共7页。
这是一份山西省临汾市2024-2025学年七年级上学期11月期中生物试题,文件包含生物pdf、七年级生物答案2024-2025第一学期期中pdf等2份试卷配套教学资源,其中试卷共8页, 欢迎下载使用。
这是一份山西省临汾市2024-2025学年七年级上学期第一次月考生物试卷,共5页。试卷主要包含了选择题,非选择题等内容,欢迎下载使用。