所属成套资源:高中语文部编版必修下册课件、学案及教案
学案:部编版高中语文必修下(23-24版)第四单元 学习活动一 认识多媒体
展开
这是一份学案:部编版高中语文必修下(23-24版)第四单元 学习活动一 认识多媒体,共7页。
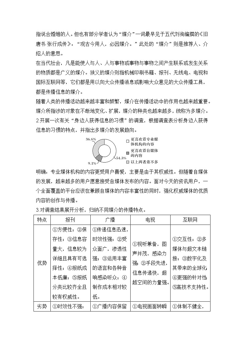
学习任务群——跨媒介阅读与交流学习活动一 认识多媒体学案25 研学案·突破关键能力学习目标 1.了解多媒体及不同媒介的传播特点。2.探讨不同媒介的语言特征。活动一 了解多媒体及不同媒介的传播特点1.什么是多媒介?“媒介”一词,最早见于西晋学者杜预注解的《春秋左传·桓公三年》:“会于嬴,成昏于齐也(杜预注:公不由媒介,自与齐侯而成昏,非礼也)。”此处的“媒介”指说合婚姻的人。但也有部分学者认为“媒介”一词最早见于五代刘徇编撰的《旧唐书·张行成传》:“观古今用人,必因媒介。”此处的“媒介”则是推荐人、介绍人的意思。在当代社会,凡是能使人与人、人与事物或事物与事物之间产生联系或发生关系的物质都是广义的媒介。狭义的媒介则指机械印刷书籍、报刊、无线电、电视和国际互联网等,它们都是用以向大众传播消息或影响大众意见的大众传播工具,都是传播信息的媒介。随着人类的传播活动越来越丰富和频繁,媒介在传播活动中的作用也越来越重要。媒介所指涉的对象在不断地变化、扩展,媒介的种类也越来越多,统称为多媒介。2.开展一次有关“身边人获得信息的习惯”的调查,根据调查表分析身边人获得信息的习惯的特点,并指出多媒介的发展趋向。明确:专业媒体机构的内容更受用户喜爱,主要是由于其权威性。但随着自媒体的发展,越来越多的用户愿意接受自媒体发布的内容。面对今天的资讯用户,一个全面覆盖的平台应该在兼顾自媒体的内容丰富性的同时,强化权威媒体的优质内容的创作与传播。3.对调查结果展开分析,归纳不同媒介的传播特点。活动二 探讨不同媒介的语言特征4.选择熟悉的传播媒介,对“招聘启事”进行改写,并说明改写理由。(1)用广播发布的招聘启事。同学们,下面广播一则招聘启事。校报因为工作需要,招聘两名编辑,主要负责来稿筛选、文字编辑和部分校内新闻采写工作。招聘对象为高一、高二年级学有余力的同学。应聘的条件有三个:第一,热爱文学,热爱写作,有一定的文学鉴赏能力和较高的文字水平;第二,能够认真细致地做好文字工作,有较强的责任心;第三,具备良好的沟通能力。有意向的同学可在3月25日前,将个人简历发至邮箱××@××。改写理由:广播传播方式灵活,声情并茂,故应将语言修改得口语化、形象化、大众化,做到通俗易懂,易于理解。改写后:(示例)同学们,下面广播一则招聘启事。校报准备招聘两名编辑,主要负责来稿筛选、文字编辑和部分校内新闻采写工作。招聘对象为高一、高二年级的同学。请有意向的同学将个人简历发至指定邮箱,截止日期为3月25日。邮箱地址:XX@XX。(2)用学校网络论坛或班级微信群发布的招聘启事校报招聘两名编辑。高一、高二学有余力的同学,如果你热爱文学,热爱写作,有一定的文学鉴赏能力和较高的文字水平,能够认真细致地做好文字工作,有较强的责任心,具备良好的沟通能力,请你3月25日前把个人简历发到邮箱××@××。改写理由:网络传播信息丰富,故应将语言改得鲜明、简洁,且具有个性化,以此吸引人的眼球。改写后:(示例)校报要招聘编辑了!校报要从高一、高二的学生中招聘两名编辑!如果你是一名文学爱好者,也有一定的文学鉴赏力,并希望用你的责任和热情唤起更多的人,那么,来吧!来加入我们!将你的个人简历在3月25日之前发到邮箱XX@XX。5.不同媒介的语言特征。(1)报刊报刊语言具有真实可信、简短、精确、客观、通俗的特征。注重语言的独特性、深刻性、严谨性。(2)广播广播语言具有口语化特征。应尽量减少书面语、冷僻名词的运用,采用简单的句式。播音时,一些口语语气助词,甚至一些口头禅,还要自然地带出来,在说话时要自然地停顿,语气平易,态度平和。避免用同音不同义的词。如“期终考试”因与“期中考试”混淆,应读为“期末考试”。避免用半文半白的词语。如“将不同的中国结加以组合,间或配以玉石等饰物,便成为富含文化底蕴的工艺品”中,“间或配以玉石等饰物”这句话如果改成“中间再搭配上玉石等饰物”,听众在理解上就要容易得多。避免用冗长的句子。长句子听众不耐烦,也不容易理解;短句子,听众容易明白。把单音节词改成双音节词。双音节词比单音节词广播起来更加上口,听起来更加顺耳。比如自——自从;前——以前;曾——曾经。(3)电视电视语言至少有以下四个部分组成:画面语言、解说语言、现场语言和字幕语言。①画面语言,是用纪实拍摄与画面编辑的手段传递直接、有效信息的语言方式,是我们最常用,也是最能迅速掌握的电视语言。②解说语言,在信息学范畴内属于间接信息,也就是我们通常说的解说词、画外音、旁白等。③现场语言,包括现场实况录音,记者现场口头叙述、提问,以及与采访对象的对话等,即我们通常所说的“同期声”。④字幕语言,是对画面语言、现场语言起补充作用的语言方式,有时也可以作为解说语言的补充。所以,有时候我们可以把它叫作补充语言。(4)网络汉语网络语言主要分为以下几大类:用数字谐音来表达意义,如“94”表示“就是”;用中文谐音表达意义,如“酱紫”表示“这样子”;用拼音表达意义,如“GG”表示“哥哥”;用英语的缩略语表达意义,如“3X”表示“thanks”;用重叠词表达意义,如“东东”表示“东西”;用各种符号表示意义,如用括号等标点符号表示笑脸等表情;用动物谐音表达意义,如用“大虾”指网络高手等等。根据汉语网络语言的分类,它具有以下的特点:趣味性十足;简单生动,容易使用;体现了汉语的生动性。但是,在日常的沟通交流中,不少人认为网络语言存在很多负面特点:存在个别粗鲁的词汇和短语;表意模糊不清;很多网络使用者挖空心思地创造不规范的新词新句;会使父母和子女在交流中产生代沟。 1.下面是某学校广播站的一份广播稿初稿,其中有多处不合语体要求,请找出五处并作修改。(5分)同学们:大家好!欢迎聆听校园广播。今日的主题是“礼行天下”。中华文明已逾五千年,中国素享“礼仪之邦”美誉。作为新一代青年,我们要学礼、知礼、守礼,切勿做出违背礼仪的事情。解析 ①“聆听”指虔诚而认真地听取,带有尊敬的色彩;②“今日”比较拗口;③“逾”是书面用语;④⑤“素享”与“美誉”搭配不当;⑥“切勿”是书面语。答案 ①“聆听”改为“收听”;②“今日”改为“今天”;③“逾”改为“超过”;④“素享”改为“素有”;⑤“美誉”改为“的称号”;⑥“切勿”改为“不要”或“请勿”。(写出五处即可)2.下面是某校园广播站的一则广播稿,其中有五处表达不得体,请找出并作修改。(5分)《吕梁英雄传》(长篇小说),作者系我国著名作家马烽和西戎。全书共80回之多,全部是吕梁革命史的真实写照。为提高同学们的阅读鉴赏能力,校广播站将播出专题节目,为大家解读这部小说,到时将开通热线,由王宏老师为同学们垂询相关问题。敬请关注!答案 ①“《吕梁英雄传》(长篇小说)”改为“长篇小说《吕梁英雄传》”;②“系”改为“是”;③“全书共80回之多”改为“全书共80回”;④“全部”删去,或改为“都”;⑤“垂询”改为“解答”。人文主题身处信息时代,我们每一个人都要学会理性面对全媒体时代,善于运用各种媒介与人交流沟通,获取信息。学习本单元,能够让我们以正确的价值观审视信息,辨别真实与虚假,培养求真务实的态度,提高我们运用多媒体学习、工作、交往的能力,更好地适应信息时代的生活。素养目标1.了解不同媒介的特点,学习综合运用多种媒介获取信息、表达交流。2.理解、辨析、评判媒介信息,辨识其立场,多角度分析问题,形成独立而正确的判断。3.学会正确面对海量信息,并恰当筛选利用,以提高媒介素养,更好地适应信息时代的生活。文本素养《不同媒介的语言特征与网络语言的发展》文章回顾了人类信息传播从口语传播、文字书面语传播到电波有声媒体传播再到网络和多媒体传播的发展过程和趋势,分析了各发展阶段信息内容、形式和传播媒介的特点,重点讨论了网络时代信息传播所面临的若干问题和困扰,并提出了“规范中国的网络语言使用,争取网络技术、网络媒体领域的国际话语权”的对策建议。《传播媒介变迁的社会影响》文章简要回顾了人类社会媒介技术和媒介形态的发展历程,提纲挈领地揭示了各历史阶段媒介的使用如何影响人们的思想观念、生活方式、交往方式乃至整个社会结构的变迁。文章敏锐地觉察到“继续分别讨论印刷、广播、电视、电话、网络传播的意义正在减弱”,前瞻性地预见到“所有的传媒技术的数字化已经成为可能”,指出“传播媒介”正在成为一个包容性术语,并预言这样的变化将对社会结构带来巨大影响。《涵养媒介素质,才有最美和声——迎接网上“新集体生活”》该文明确地提出了媒介素质的概念,主张社会大众都要自觉地“涵养媒介素质”。文章虽短,却密集地提出了与现代网络社会“新集体生活”有关的一系列新现象、新名词、新理念和新问题。学法路径1.通过纸质文本、电子文本的阅读,或参观展览等途径,了解跨媒介的特点。2.在实践中了解多种媒介对人们学习、工作、生活等方面的影响,并归纳分析,形成学习成果。3.分析实例,研讨多种媒介信息存储、呈现与传递的特点,分析并合理选择、恰当运用不同类型的媒介对表现主题、传递信息、促进交往所产生的影响,并进行总结,形成结论。特点报刊广播电视互联网优势①方便性;②保存性;③信息容量大,信息较为详细且具有可选择性;④报纸成本低廉;⑤报纸分类比较齐全且较有权威性。①传递信息迅速,时效性强;②受众面广,渗透性强;③运用丰富的语言和各种音响感染听众;④制作成本相对较低。①视听兼备,图声并茂,感染力强;②手段先进,信息传递快,超越空间的力量强。①交互性;②多媒体与超文本链接;③数字化及其带来的全球化;④更强的针对性;⑤高技术支持性。劣势①时效性不强;②形式单一,缺乏图声并茂的电视新闻的动感,也不如广播报道亲切、活泼。①广播内容保留性差,受众选择余地小;②只提供听觉形象,给受众留下的印象不如电视深刻。①电视画面转瞬即逝,既不容易选择也不容易查考;②电视接收机价格较高,又不如收音机轻便易携带。①体制不健全,网上信息真假难辨;②信息量大,且有很多无用信息,利用率不高;③电脑及相应设备投入较高。

