


还剩5页未读,
继续阅读
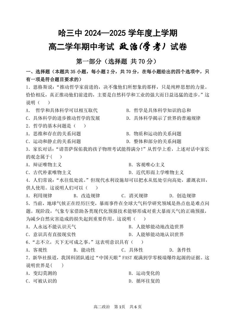
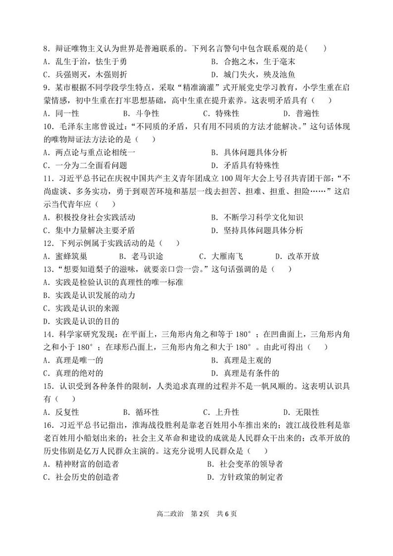
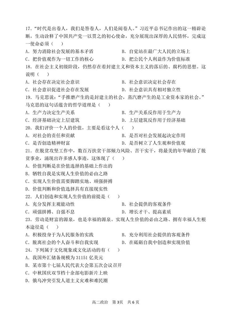
2024~2025学年哈三中高二(上)期中政治试卷(含答案)
展开
这是一份2024~2025学年哈三中高二(上)期中政治试卷(含答案),共8页。
相关试卷
2024~2025学年河南省郑州市十校联考高二(上)期中政治试卷(含答案):
这是一份2024~2025学年河南省郑州市十校联考高二(上)期中政治试卷(含答案),共9页。
浙江省温州环大罗山联盟2024~2025学年高二(上)期中政治试卷(含答案):
这是一份浙江省温州环大罗山联盟2024~2025学年高二(上)期中政治试卷(含答案),共9页。
2024~2025学年山东德州高二(上)期中政治试卷[原题+解析]:
这是一份2024~2025学年山东德州高二(上)期中政治试卷[原题+解析],共15页。