还剩4页未读,
继续阅读
人教版(2024)三年级上册3 测量综合与测试单元测试课时练习
展开
这是一份人教版(2024)三年级上册3 测量综合与测试单元测试课时练习,共7页。试卷主要包含了填空,判断,选择,连一连,认真操作,动手实践,解决问题等内容,欢迎下载使用。
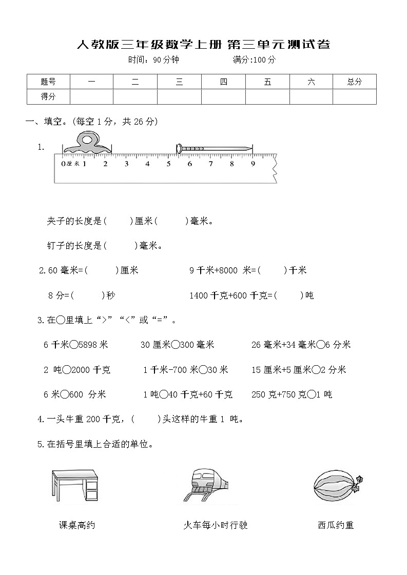
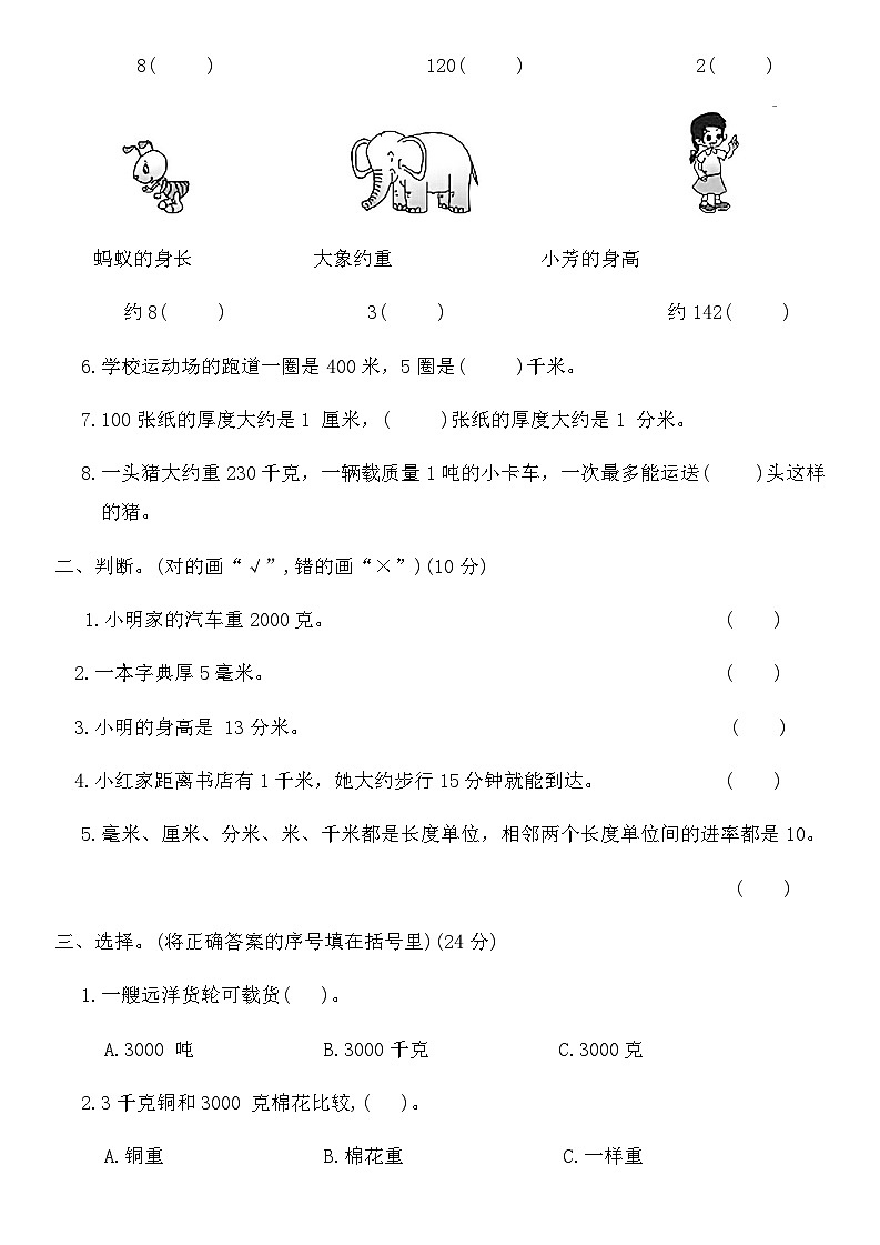
一、填空。(每空1分,共26分)
1.
夹子的长度是( )厘米( )毫米。
钉子的长度是( )毫米。
2.60毫米=( )厘米 9千米+8000 米=( )千米
8分=( )秒 1400千克+600千克=( )吨
3.在◯里填上“>”“ = < = > = < > 20 吨
所以不能安全同时通过。4.
附加题: (厘米) (毫米)
40毫米=4厘米 (厘米)租船方案
大船数量
小船数量
能坐人数
符合要求
l
4 条
0 条
24 人
✔
2
3 条
1 条
22 人
3
2 条
3 条
24 人
✔
4
l 条
4 条
22 人
5
0 条
6 条
24 人
✔
相关试卷
人教版三年级上册3 测量综合与测试单元测试综合训练题:
这是一份人教版三年级上册3 测量综合与测试单元测试综合训练题,共4页。
小学数学人教版三年级上册3 测量综合与测试同步达标检测题:
这是一份小学数学人教版三年级上册3 测量综合与测试同步达标检测题,共6页。试卷主要包含了一张课桌高约,一头猪重约90,5米长的绳子剪下2分米,还剩下等内容,欢迎下载使用。
人教版三年级数学上册《第三单元》测试卷及答案:
这是一份人教版三年级数学上册《第三单元》测试卷及答案,共6页。试卷主要包含了选择题,填空题,判断题,解答题等内容,欢迎下载使用。

