四川省眉山市彭山区第一中学2024-2025学年高二上学期12月月考化学试题
展开
这是一份四川省眉山市彭山区第一中学2024-2025学年高二上学期12月月考化学试题,共9页。试卷主要包含了选择题等内容,欢迎下载使用。
可能用到的原子量 H-1 C-12 N-14 O-16 Fe-56
第I卷(选择题共42分)
一、选择题(包括14个小题,每小题3分,每小题只有一个选项符合题意)
1.化学与生活、生产密切相关。下列说法错误的是
A.青铜器上的铜锈,可用溶液除去
B.厨房中用热的纯碱液清除油污
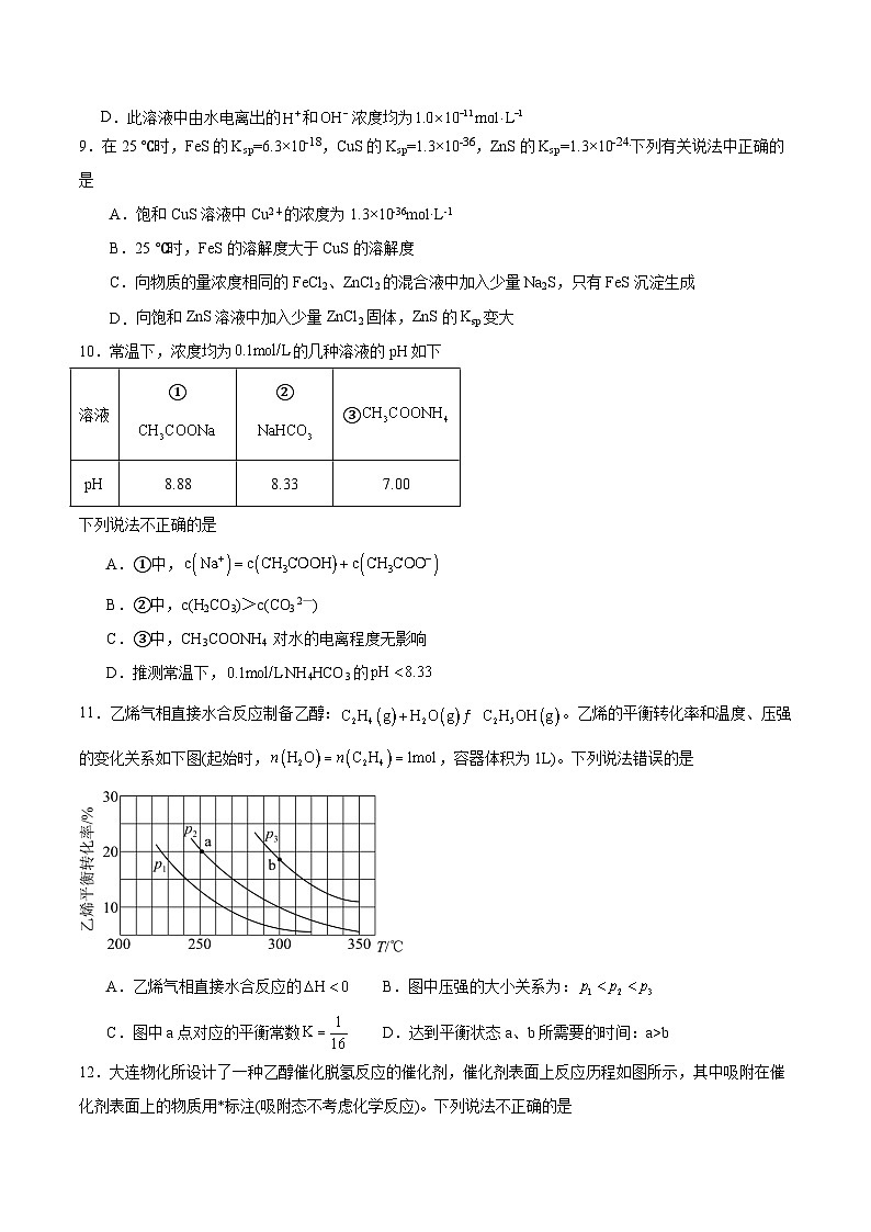
C.锅炉水垢中含有,可先用溶液处理,后用酸除去
D.可溶性的铝盐、铁盐均可用于自来水的消毒杀菌
2.发展绿色甲醇产业有助于减少温室气体排放和空气污染。“零碳甲醇燃料”燃烧[]的过程中焓变和熵变均正确的是
A.B.
C.D.
3.下列热化学方程式正确的是
A.;则处于相同条件的石墨更加稳定
B.混合反应后,放出热量,则
C.,则
D.的燃烧热为,则
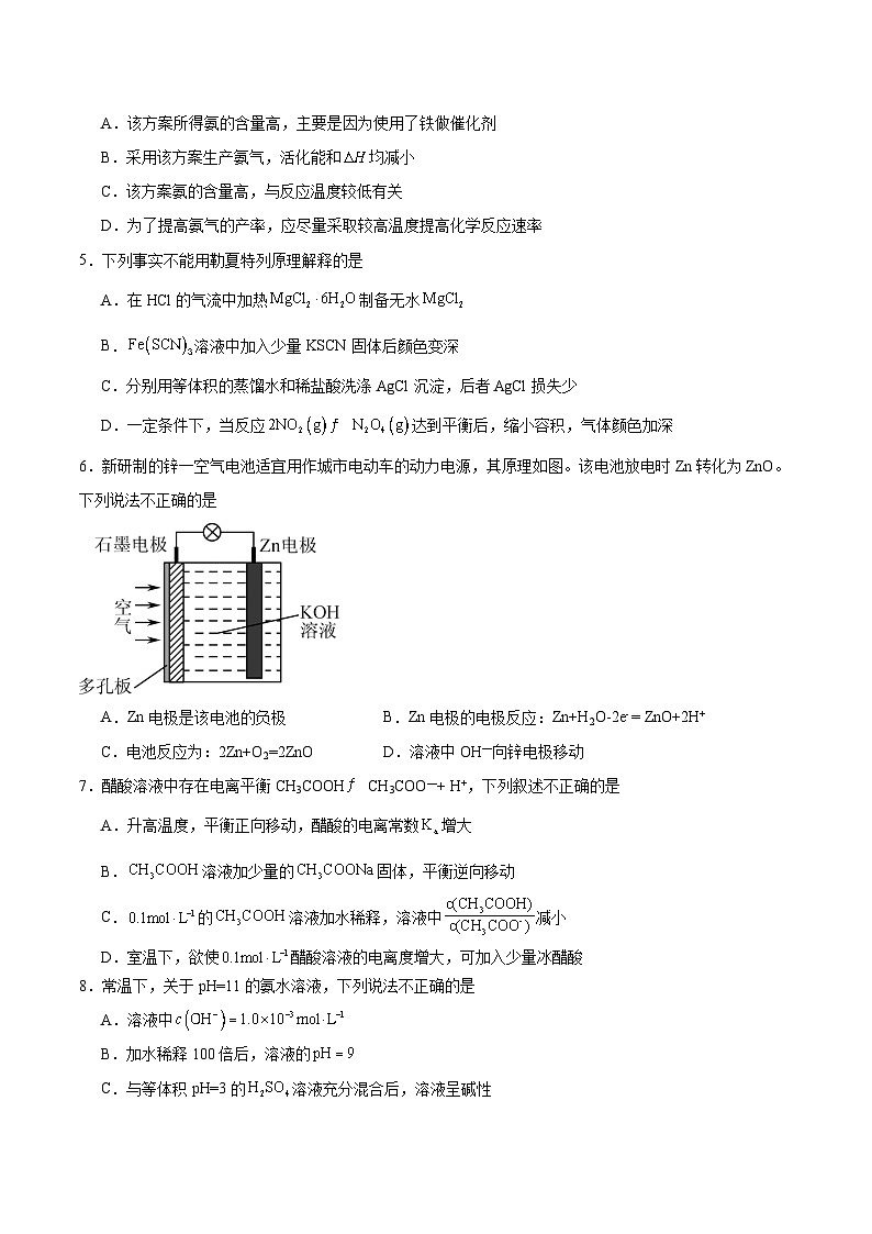
4.合成氨的热化学方程式为 。最近,我国科学家提出基于机械化学(“暴力”干扰使铁活化)在较温和的条件下由氮气合成氨的新方案(过程如图所示),利用这种方案所得氨的体积分数平衡时可高达。下列说法正确的是
A.该方案所得氨的含量高,主要是因为使用了铁做催化剂
B.采用该方案生产氨气,活化能和均减小
C.该方案氨的含量高,与反应温度较低有关
D.为了提高氨气的产率,应尽量采取较高温度提高化学反应速率
5.下列事实不能用勒夏特列原理解释的是
A.在HCl的气流中加热制备无水
B.溶液中加入少量KSCN固体后颜色变深
C.分别用等体积的蒸馏水和稀盐酸洗涤AgCl沉淀,后者AgCl损失少
D.一定条件下,当反应达到平衡后,缩小容积,气体颜色加深
6.新研制的锌一空气电池适宜用作城市电动车的动力电源,其原理如图。该电池放电时Zn转化为ZnO。下列说法不正确的是
A.Zn电极是该电池的负极B.Zn电极的电极反应:Zn+H2O-2e- = ZnO+2H+
C.电池反应为:2Zn+O2=2ZnOD.溶液中OH—向锌电极移动
7.醋酸溶液中存在电离平衡CH3COOHCH3COO—+ H+,下列叙述不正确的是
A.升高温度,平衡正向移动,醋酸的电离常数增大
B.溶液加少量的固体,平衡逆向移动
C.的溶液加水稀释,溶液中减小
D.室温下,欲使醋酸溶液的电离度增大,可加入少量冰醋酸
8.常温下,关于pH=11的氨水溶液,下列说法不正确的是
A.溶液中
B.加水稀释100倍后,溶液的
C.与等体积pH=3的溶液充分混合后,溶液呈碱性
D.此溶液中由水电离出的和浓度均为
9.在25 ℃时,FeS的Ksp=6.3×10-18,CuS的Ksp=1.3×10-36,ZnS的Ksp=1.3×10-24.下列有关说法中正确的是
A.饱和CuS溶液中Cu2+的浓度为1.3×10-36ml·L-1
B.25 ℃时,FeS的溶解度大于CuS的溶解度
向物质的量浓度相同的FeCl2、ZnCl2的混合液中加入少量Na2S,只有FeS沉淀生成
向饱和ZnS溶液中加入少量ZnCl2固体,ZnS的Ksp变大
10.常温下,浓度均为的几种溶液的pH如下
下列说法不正确的是
A.①中,
B.②中,c(H2CO3)>c(CO3 2—)
C.③中,CH3COONH4 对水的电离程度无影响
D.推测常温下,NH4HCO3的
11.乙烯气相直接水合反应制备乙醇:。乙烯的平衡转化率和温度、压强的变化关系如下图(起始时,,容器体积为1L)。下列说法错误的是
A.乙烯气相直接水合反应的B.图中压强的大小关系为:
C.图中a点对应的平衡常数D.达到平衡状态a、b所需要的时间:a>b
12.大连物化所设计了一种乙醇催化脱氢反应的催化剂,催化剂表面上反应历程如图所示,其中吸附在催化剂表面上的物质用*标注(吸附态不考虑化学反应)。下列说法不正确的是
A.总过程经历了四步反应历程
B.决定此过程速率的基元反应是C2H4O(g)+2H*=C2H4O(g) +H2(g)
C.生成乙醛的总反应方程式为
D.总过程为吸热反应
13.下列实验操作、实验现象以及所得出的结论均正确的是
14.常温下,将NaOH溶液滴加到H2A溶液中,混合溶液的pH与离子浓度变化的关系如图所示。下列叙述错误的是
A.曲线M表示pH与的关系 B.图中b点对应溶液中:c(Na+)c(H2A)>c(A2-)
第Ⅱ卷(非选择题共58分)
15.(14分)研究电解质在水溶液中的离子反应与平衡有重要的意义。已知常温时部分弱电解质的电离平衡常数如表所示。
假设下列溶液温度均为常温,回答下列问题:
(1)向NaCN溶液中通入少量CO2,反应的离子方程式为 。
(2)物质的量浓度为0.1ml/L的CH3COOH溶液在加水稀释过程中,下列表达式的数据一定变小的是___________(填字母)。
A.B.C.D.
(3)物质的量浓度均为0.1ml/L的下列四种溶液,pH由大到小的顺序是___________(填字母)。
A.CH3COONaB.Na2CO3C.NaCND.NaHCO3
(4)在0.1ml/L KHC2O4溶液中,下列关系正确的是___________(填字母)。
A. B.
C. D.
(5)pH=2的CH3COOH与pH=12的NaOH等体积混合,其离子浓度由大到小的顺序为 。
(6)设pH=5的H2SO4溶液中由水电离出的c(H+)为c1,pH=5的Al2(SO4)3溶液中由水电离出的c(H+)为c2,则 。
(7)柠檬酸(用H3R表示)为三元弱酸,其电离常数:,,;当时,溶液的pH= 。(已知)
16.(15分)滴定法是化学分析常用方法,是一种简便、快速和应用广泛的定量分析方法。
I.某实验小组用已知浓度的NaOH标准溶液来滴定未知浓度的醋酸溶液。
(1)实验室先用NaOH固体配制0.1000ml/L的NaOH溶液240mL。
①本实验必须用到的仪器有托盘天平、药匙、玻璃棒、胶头滴管、烧杯、 。
②要完成本实验该同学应称出NaOH的质量为 g。
(2)取25.00mL待测液于250mL锥形瓶中,加入2~3滴指示剂,用0.1000ml/L NaOH标准溶液滴定至终点,按上述操作重复3次。回答下列问题:
①滴定过程中加入的指示剂为 。
②滴定时边滴边摇动锥形瓶,眼睛注视 。
③实验数据记录如表所示。
根据表中数据计算出醋酸待测液的浓度为 (保留四位有效数字)。
④在上述实验过程中,下列操作会造成测定结果偏大的是 (填标号)。
a.量取标准液的碱式滴定管未用标准液润洗
b.取醋酸的酸式滴定管,量取前滴定管尖端有气泡,量取后气泡消失
c.当滴定结束时,俯视碱式滴定管读数
II.某实验小组为了分析补血剂中铁元素的质量分数,用标准溶液在酸性条件下进行氧化还原滴定,反应的离子方程式是。
(3)滴定至终点时的现象是 。
(4)该实验小组称取30.0g补血剂在容量瓶中配成250mL溶液,量取25.00mL试样溶液,用标准溶液滴定,达到滴定终点时,消耗标准溶液20.00mL,则所测补血剂中铁元素的质量分数是 (结果精确到0.1%)。
17.(14分)某含镍(NiO)废料中有FeO、、MgO、等杂质,用此废料提取的工艺流程如下图所示:
已知:①有关金属离子生成氢氧化物沉淀所需的pH如下图所示。
②25℃时,的电离常数,HF的电离常数,。
(1)“酸浸”时,为提高浸出速率,可采取的措施有 (写一条即可)。
(2)废渣1的主要成分是 (填化学式)。的电离方程式为 。
(3)调节溶液的pH时若不引入新杂质,加入的适合物质是 (填一种物质的化学式),调至,得到废渣2的主要成分是 (填化学式)。
(4)25℃时,溶液呈 (填“酸性”“碱性”或“中性”)。
(5)已知沉淀前溶液中,当除镁率达到99%时,溶液中 。
18.(15分)甲烷及其衍生物在国民经济中有着重要的作用。回答下列问题:
(1)研究表明与在催化剂存在下可发生反应制得合成气:
已知:①
②
③
则上述制取合成气反应的 ,利于反应自发进行的条件是 (填“高温”或“低温”)。
(2)在T℃,向V L体积恒定的密闭容器中,充入10ml和15ml发生反应。
①为了加快该反应的速率,下列措施可行的是 (填字母)。
A.按原比例充入、 B.扩大容器体积
C.增大反应物与催化剂的接触面积 D.移出产物CO、
②起始时容器内的总压强为25kPa,测得t min后反应达到平衡,的平衡转化率为60%。则从起始到平衡反应的平均速率 ,在该温度下反应的平衡常数 (为以分压表示的平衡常数,气体分压=气体总压×体积分数)。
(3)下列能说明反应达到平衡状态的是_______(填字母)。
A.混合气体的密度保持不变 B.的物质的量保持不变
C.容器内混合气体原子总数不变 D.每生成1mlCO的同时消耗1ml
(4)甲醇是重要的化工原料。利用CO与合成甲醇,其反应的化学方程式为。在一容积可变的密闭容器中按一定的投料比充入CO与,在催化剂作用下发生反应生成甲醇。CO的平衡转化率(a)与温度(T)、压强(p)的关系如图所示。
①该反应平衡常数大小: (填“>”、“=”或“ 小于
溶液
①
②
③
pH
8.88
8.33
7.00
选项
实验
现象
结论
A
向和KSCN混合溶液中,加入少量KCl的固体
溶液颜色变浅
平衡向逆反应方向移动
B
用广泛pH试纸测定溶液的酸碱性
测得pH=3.2
溶液呈酸性,证明在水中的电离程度大于水解程度
C
等体积pH=2的HX和HY两种酸分别与足量的铁反应,用排水法收集气体
HX放出的氢气多且反应速率快
酸的强弱:HX<HY
D
向溶液中先滴加2滴溶液,再滴加2滴溶液
先生成白色沉淀,后生成红褐色沉淀
化学式
HCN
电离平衡常数
滴定次数
滴定前碱式滴定管读数/mL
滴定后碱式滴定管读数/mL
1
1.00
30.95
2
2.03
29.23
3
0.56
30.61
题号
1
2
3
4
5
6
7
8
9
10
答案
D
D
A
C
D
B
D
B
B
C
题号
11
12
13
14
答案
C
A
C
D
相关试卷
这是一份四川省眉山市彭山区第一中学2024-2025学年高二上学期10月月考化学试题,共10页。试卷主要包含了5,Fe,2 L Cl2中含有的质子数为,4kJ•ml-1等内容,欢迎下载使用。
这是一份四川省眉山市彭山区第一中学2024-2025学年高三上学期10月月考 化学试题,共17页。试卷主要包含了燕赵大地历史悠久,文化灿烂,下列化学用语表示正确的是,代表阿伏加德罗常数的数值,中和法生产的工艺流程如下等内容,欢迎下载使用。
这是一份四川省眉山市彭山区第一中学2024-2025学年高三上学期10月月考化学试题,文件包含四川省眉山市彭山区第一中学2024-2025学年高三上学期10月月考化学试题pdf、参考答案docx等2份试卷配套教学资源,其中试卷共20页, 欢迎下载使用。

