浙江省杭州市钱塘区2024-2025学年九年级上学期期中科学试题(原卷版)-A4
展开
这是一份浙江省杭州市钱塘区2024-2025学年九年级上学期期中科学试题(原卷版)-A4,共12页。试卷主要包含了可能用到的相对原子质量等内容,欢迎下载使用。
1.本试卷满分为160分,考试时间为120分钟
2.答题前,在答题卡上写姓名,准考证号并填涂八位考号
3.必须在答题纸的对应位置上答题,写在其它地方无效.答题方式详见答题纸上的说明
4.考试结束后,试题卷和答题纸一并上交
5.如需画图作答,必须用黑色字迹的钢笔或签字笔将图形线条描黑
6.可能用到的相对原子质量:
选择题部分
一、选择题(每小题3分,共45分,每小题只有一个选项符合题意)
1. 下列化学实验基本操作或原理中,正确的是( )
A. 图甲:用滴管滴加液体
B. 图乙:称取一定质量的氢氧化钠固体
C. 图丙:测量溶液
D. 图丁:把浓硫酸沿玻璃棒慢慢倒入水中,并不断搅拌
2. 下列各物质的名称(或俗称)、化学式和类别,三者都正确的是( )
A. 烧碱、Na2CO3、盐B. 小苏打、NaHCO3、酸
C. 生石灰、CaO、盐D. 消石灰、Ca(OH)2、碱
3. 活泼金属引起的火灾不能用灭火器进行扑灭,如和会产生以下反应:,该反应属于( )
A. 置换反应B. 化合反应
C. 分解反应D. 复分解反应
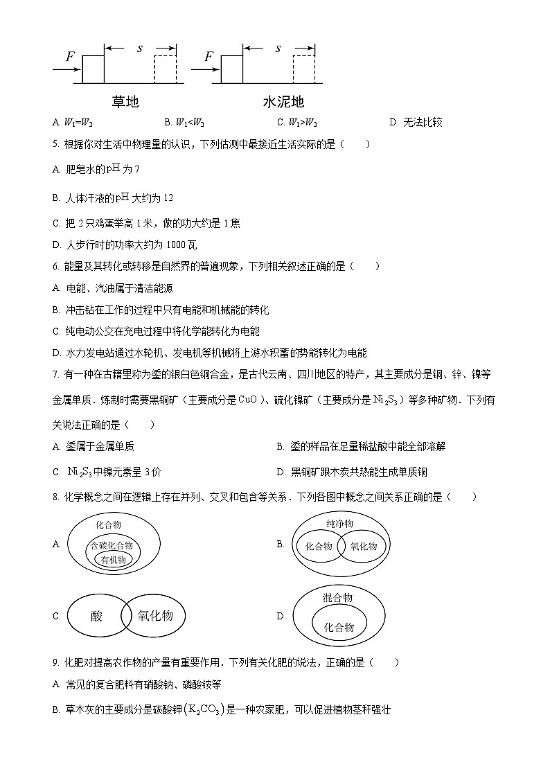
4. 小金用水平拉力F将一物体在草地上匀速移动了一段距离,所做的功为W1。后用同样大小的水平拉力F将该物体在水泥地上加速移动了同样的距离,所做的功为W2,则( )
A. W1=W2B. W1W2D. 无法比较
5. 根据你对生活中物理量的认识,下列估测中最接近生活实际的是( )
A. 肥皂水的为7
B. 人体汗液的大约为12
C. 把2只鸡蛋举高1米,做的功大约是1焦
D. 人步行时的功率大约为1000瓦
6. 能量及其转化或转移是自然界的普遍现象,下列相关叙述正确的是( )
A. 电能、汽油属于清洁能源
B. 冲击钻在工作的过程中只有电能和机械能的转化
C. 纯电动公交在充电过程中将化学能转化为电能
D. 水力发电站通过水轮机、发电机等机械将上游水积蓄势能转化为电能
7. 有一种在古籍里称为鋈的银白色铜合金,是古代云南、四川地区的特产,其主要成分是铜、锌、镍等金属单质.炼制时需要黑铜矿(主要成分是)、硫化镍矿(主要成分是)等多种矿物.下列有关说法正确的是( )
A. 鋈属于金属单质B. 鋈的样品在足量稀盐酸中能全部溶解
C. 中镍元素呈3价D. 黑铜矿跟木炭共热能生成单质铜
8. 化学概念之间在逻辑上存在并列、交叉和包含等关系.下列各图中概念之间关系正确的是( )
A. B.
C. D.
9. 化肥对提高农作物的产量有重要作用.下列有关化肥的说法,正确的是( )
A. 常见的复合肥料有硝酸钠、磷酸铵等
B. 草木灰的主要成分是碳酸钾是一种农家肥,可以促进植物茎秆强壮
C. 磷肥的主要作用是促进植物茎、叶生长茂盛,叶色浓绿
D. 氯化铵与熟石灰混合施用效果最佳,既施了氮肥又改良了酸性土壤
10. 硫酸和盐酸是工农业生产中重要的两种酸。下列有关说法正确的是( )
①它们都能使紫色石蕊溶液变红
②打开盛有浓盐酸的试剂瓶可观察到白雾,说明分子在不断运动
③将两瓶浓溶液敞放在空气中,溶液质量都减小
④稀硫酸和氯化钡溶液发生复分解反应生成盐酸
A. ①②③④B. ①②④C. ①②③D. ①③
11. 氢气和一氧化碳还原氧化铜的实验装置如下,有关说法正确的是( )
A. 甲实验中,待药品完全反应后,需同时撤去酒精灯和通氢气的导管
B. 乙实验可以通过观察黑色固体颜色的变化判断反应是否发生
C. 乙实验说明一氧化碳具有还原性,没有可燃性
D. 甲、乙两实验中,氢气和一氧化碳都将氧化铜变成游离态铜,都发生了置换反应
12. 如图所示小科用5N的水平拉力F拉动装置,使重为80N的物体A在5s内沿水平地面运动了1m,物体B重50N(物体B与A始终接触),弹簧测力计的示数为2N,下列说法错误的是( )
A. 物体A与物体B之间的摩擦力大小为2N
B. 拉力F做的功为5J
C. 拉力F做功的功率为1W
D. 物体A受到地面的摩擦力为3N,方向为水平向左
13. 废旧手机中含有贵金属金(Au),图是回收Au的简略流程图,下列说法错误的是( )
A. 粉碎可以增大反应物的接触面积,加快反应速率
B. 滤液a中的阳离子是和
C. 在滤液b中加入过量的氢氧化钠溶液,会产生蓝色沉淀
D. 由上述过程可知,Zn、Au、Cu三种金属的活动性顺序为Zn>Cu>Au
14. 小塘做了如下实验,将4.2克铁粉和4.0克氧化铜粉末均匀混合,然后一次性投入盛有200克9.8%稀硫酸的大烧杯中.观察到如下现象,立即出现红色固体,前阶段没有明显的气泡产生,后阶段产生大量无色气泡,充分反应后上层清液呈浅绿色。由此他做出下列判断,其中合理的是( )
A. “立即出现红色固体”是由于很快发生了如下转化:
B. “产生大量无色气泡”由于发生了如下反应:
C. 该实验条件下,稀硫酸比硫酸铜更容易跟铁粉发生反应
D. 在不同浓度的硫酸铜和稀硫酸的混合溶液中投入铁粉,都是硫酸铜先跟铁粉反应
15. 下列实验设计及操作,其现象足以说明结论的是( )
A. AB. BC. CD. D
非选择题部分
二、填空题(本大题有7小题20空,每空2分,共40分)
16. 今后学习常见物质时会从“价”和“类”两个方面进行学习.如图表示铁元素的常见化合价与含铁物质类别的关系。
(1)X的物质类别是_________;
(2)请写出图中含铁化合物a的化学式_________;
(3)铁和稀硫酸反应生成的含铁化合物属于上图中的__________(填“c”或“d”)。
17. 第19届亚运会于2023年9月23日至10月8日在杭州市举行。本届亚运,杭州又交出了一份完美的“零碳”答卷。杭州亚运会火炬取名为“薪火”,所用燃料为甲醇。火炬燃料随着时代发展在不断变迁,图甲为部分大型运动会火炬燃料的变迁示意图。
(1)天然气的主要成分是甲烷,它是__________(填“有机物”或“无机物”);
(2)北京奥运会火炬燃料为丙烷,具有可燃性.请写出丙烷在空气中完全燃烧的化学方程式_________;
(3)本次亚运会采用先进技术将甲醇燃料产生的二氧化碳重新转化为甲醇,实现了碳的“零排放”.图乙为该转化过程的微观示意图,写出甲醇的化学式:_________。
18 小塘分别向不同试剂中滴加了2滴自制紫薯汁,记录实验现象如表.请回答:
(1)在石灰水中滴加紫薯汁,溶液可能显示的颜色是_________;
(2)用试纸测定上述部分溶液酸碱度,具体操作方法是用_________,滴在试纸上,待显色后与标准比色卡对照;
(3)若用试纸测定草木灰溶液时,不慎将试纸用蒸馏水浸湿了,则测得的值应比真实值_________(填“偏大”、“偏小”或“无影响”)。
19. 图中的几种物质是常见的盐,请回答下列问题。
(1)在碳酸钠溶液中滴入氯化钙溶液,现象是_________。
(2)碳酸钙、碳酸钠均能与稀盐酸反应生成,是因为碳酸钙、碳酸钠中均含有__________(写离子符号)。
(3)将四种盐的固体放入水中,可以判定是硫酸铜的证据是_________。
20. 在硫酸中加入足量的金属镁至反应完全,反应的微观模型如图所示。
(1)写出该反应的化学方程式____________。
(2)图中的“”“”“”表示溶液中由溶质电离产生的不同离子,则“”表示______。(填写离子符号)
21. 图甲中过山车从A点出发,先后经过B、C、D、E点。图乙是过山车在B、C、D、E点的动能和重力势能大小的示意图,则过山车的动能在___________点最大,B点重力势能的大小___________E点动能的大小。在这个过程中,过山车的机械能是___________(选填“变化”或“不变”)的。
22. A、B、C、D、E是科学学习中常见的五种物质,如图中“—”表示相连两种物质能发生反应(部分生成物及反应条件已略去)。已知A是由两种元素组成的挥发性酸,B、C为黑色固体,E俗称熟石灰。请根据所学知识推断:
(1)A物质是___________;
(2)A与B反应的基本反应类型为___________;
(3)D与E反应的化学方程式为___________。
三、实验与探究题(本大题有5小题,共40分)
23. 实验课上,老师向滴有无色酚酞试液的红色溶液中滴加稀,同学们观察到溶液颜色由红色变为无色,说明酸碱发生了中和反应。
【提出问题】和是否恰好完全反应了?
【查阅资料】Ⅰ.常温下,酚酞在的溶液中呈无色,在的溶液中呈红色。
Ⅱ.相同温度下,稀溶液中溶质的质量分数越大,溶液越大。
Ⅲ.碳酸氢根离子遇酸冒气泡。
【猜想假设】①NaOH过量,溶液;②恰好完全反应,溶液;③过量,溶液。
【理论论证】分别取少量反应后的无色溶液于3支试管中,按下列方案实验:
【结论分析】反应后的无色溶液中还有少量,此时的范围_________;加热蒸发一段时间后,恢复至常温,当溶液的时,变为红色。
【拓展应用】在探究酸碱性质的实验中,可借助传感器监测溶液的变化情况。常温下,向盐酸中加水稀释,溶液变化与如图吻合的是_________。(填序号)
24. 小乐利用图示装置和药品验证可溶性碱的性质。装置气密性良好,实验前弹簧夹处于关闭状态。
(1)验证可溶性碱能与酸反应打开活塞 a,向锥形瓶中逐滴滴入稀盐酸。Ba(OH)2溶液与稀盐酸恰好完全反应的实验现象是 _______________________________。
(2)验证可溶性碱能与CO2反应完成(1)后,打开活塞b,向锥形瓶中滴入足量的NaOH 溶液后,立即关闭活塞 b。写出验证 NaOH 溶液与CO2反应的实验操作及现象。_______________________ 。
(3)验证可溶性碱能与盐溶液反应完成(2)后,装置乙中锥形瓶内的溶液呈红色,取少量该溶液于试管中,滴入足量的CuSO4溶液,观察到有蓝色沉淀生成。据上述实验现象能否验证 NaOH 溶液与CuSO4溶液反应,判断并说明理由。 _______________________________
25. 铁钉是生活中常见的铁制品.学习小组对不同条件下铁钉的锈蚀进行探究。取四枚铁钉,按图所示进行实验。一天后观察到的现象如表。
(1)由试管a、b、c中的现象可知铁钉锈蚀的条件是__________。
(2)为了防止铁制品生锈,除了表面喷漆或镀一层金属之外,还可以__________。
(3)在焊接铁制品前,常用稀盐酸清除其表面的锈,该反应的化学方程式是__________。
(4)该小组用图甲装置再次进行探究铁的锈蚀的实验,起始附量筒内水面处于刻度处,之后水面缓慢上升。几天后水面最终处于约__________(填“40”或“10”)刻度处。
26. 氢化镁(化学式为)是一种常用的焰火剂,某兴趣小组拟选用如图1装置制备氢化镁。
【查阅资料】
(1)氢化镁可用氢气与纳米级镁粉加热制得.氢化镁遇水反应生成氢氧化镁和氢气,并放出热量。
(2)常温下镁不与水反应
【实验步骤】
①如图1连接装置,再检查装置的气密性;②装入药品,……,给C装置加热。
③实验结束时,先停止加热,等装置冷却到室温后停止通入氢气。
回答下列问题:
(1)为确保实验安全,步骤②中“给C装置加热”前应___________。
(2)装置B的作用是__________。
(3)实验结束同学们利用图2装置检测得到的氢化镁的纯度.取一定质量样品,如图放入Y形管一端,实验开始将Y形管倾斜,水和样品接触。请写出氢化镁遇水反应生成氢氧化镁和氢气的化学方程式_________。充分反应后共得到氢气0.02克,则样品中氢化镁的质量是_________克。
27. 小塘同学用a、b两球探究“物体动能的大小与哪些因素有关”的实验,如图所示。已知。
(1)对比甲图和乙图,可得到的结论是_________。
(2)小塘同学用c球又进行了实验,如图丁,对比乙图和丁图所示实验,可以判断出_________球的质量大,理由是________。
(3)若以上装置的水平面绝对光滑,本实验能否达到探究目的,并说出理由_________。
(4)在实验操作中,小塘发现木块总是被撞出木板而无法完成实验。请你给小塘提一条除改变木板之外的改进建议:__________。
四、综合题(本大题有5小题,共35分)
28. 图甲是2022北京冬奥会自由式滑雪大跳台,在自由式滑雪大跳台运动过程中涉及到的能量变化和运动轨迹可用图乙简化分析,图乙中木块以一定的速度滑过A、B点,到C点滑出下落至D点。A和B,C和D之间的垂直距离均为h且AB=BC(AB、BC两个面粗糙程度相同)。若空气阻力忽略不计,假定木块滑下斜面时重力所做的功全部转化为克服摩擦所做的功,请你分析木块从A运动到D的过程中动能的变化情况。(提示:从AB、BC和三段进行分析)
29. 如图甲所示的地面清洁机器人,质量为3千克.机器人在水平地面上运动时,所受推力F与速度v的关系如图乙所示。求:
(1)该机器人所提供的水平推力为300牛时,匀速直线运动了3米,水平推力做了多少功?
(2)该机器人在水平地面上以0.5米/秒的速度做匀速直线运动时,在此过程中机器人受的摩擦力为多少?水平推力的功率是多大?
30. 初三某班利用稀硫酸与氧化铜粉末反应探究稀硫酸的化学性质,实验后废液集中在一个废液缸中。为了探究废液的成分,同学们又进行了如下实验:取上层废液于烧杯中,加入一定溶质质量分数的氢氧化钠溶液。下表为生成沉淀总质量与所加氢氧化钠溶液总质量的关系。
(1)表中n=___________。
(2)所取的废液中溶质是___________。
(3)所加氢氧化钠溶液溶质的质量分数是多少?
31. 实验室有一瓶久置的氢氧化钠固体,小塘同学想了解其变质情况,设计了以下实验:称取9.3克干燥样品加水使其完全溶解,然后向其中逐渐滴加氢氧化钙溶液,所得沉淀质量与加入的氢氧化钙溶液质量关系如图所示,请回答以下问题:
(1)B点对应的溶液中的溶质有____________。
(2)计算样品中碳酸钠的质量________。
(3)通过计算可知该氢氧化钠固体的变质程度为___________(填“完全变质”“部分变质”“没有变质”)。
32. 自热食品中的发热包浸泡水中即可发热.同学们开展了“探秘发热包”的探究践活动。
【查阅资料】
资料一:发热包发热温度能保持在以上分钟。
资料二:发热包中发热粉的主要成分为粉、及,加水后发生反应的化学方程式:
反应Ⅰ;
反应Ⅱ;
反应Ⅲ。
问题1:上述哪个反应是使发热包温度达到以上的主要原因?
【进行实验】分别取不同样品,各加水,其温度与时间变化的曲线如图。
【分析讨论】
(1)通过曲线b可知,反应___________(填序号)不能使温度达到以上。
(2)甲同学认为,通过曲线c可知,主要是反应Ⅲ使发热包温度达到以上;乙同学认为此结论不准确,曲线c对应实验中使用了固体,温度较高的原因也可能与___________有关;对此,甲同学补充说明,通过曲线d可知,反应Ⅲ是发热包温度达到以上的主要原因,请说明他得出此结论的理由___________。
问题2:能否只用粉和作发热粉?
【分析讨论】大家认为,可从经济、安全、发热效果等视角进行分析。
(3)经调查,元/千克,元/千克,元/千克
根据的来源不同,计算可知:
若直接用8千克作发热粉原料,成本为9040元。
若用和原料制取8千克,理论上,所需的成本为2352元,则和的总成本为___________元,成本更低。
问题3:发热粉能持续发热分钟的原因是什么?
操作
现象
结论
A
在某氢氧化钠溶液样品中,加入少量稀盐酸
没有反应现象
该氢氧化钠溶液一定没有变质
B
将浓盐酸和大理石反应产生的气体通入澄清石灰水
石灰水始终未浑浊
该石灰水一定已变质
C
将铜丝和铁丝分别放入稀盐酸中,再将铜丝放入溶液中
铁丝放入稀盐酸的试管中有气泡产生,铜丝放入稀盐酸的试管中无现象,溶液中铜丝表面有银白色物质生成
三种金属活动性铁>铜>银
D
向稀硫酸和硫酸铜的混合溶液中加入一定量的氢氧化钠溶液,过滤,在滤液中滴加适量的硝酸钡溶液
滤液中有白色沉淀出现
稀硫酸一定还有剩余
试剂
稀盐酸
氢氧化钠溶液
蒸馏水
白醋
草木灰溶液
现象
红色
绿色
紫色
红色
绿色
实验操作
实验现象
实验结论
方案1
滴加几滴碳酸氢钠溶液
无气泡产生
假设③错误
方案2
加热蒸发
蒸发过程中,发现溶液由无色变为红色
假设①正确,方案3的化学方程式___________.
方案3
滴加几滴硫酸铜溶液
有蓝色沉淀生成
试管
现象
a
铁钉表面无明显变化
b
铁钉表面无明显变化
c
蒸馏水和空气交界处铁钉出现轻微锈蚀
d
食盐水和空气交界处铁钉出现较多锈蚀
氢氧化钠溶液总质量/g
20
40
60
80
100
120
生成沉淀总质量/g
0.49
2.94
5.39
m
n
9.8
相关试卷
这是一份浙江省杭州市钱塘区2024-2025学年九年级上学期期中科学试题(解析版)-A4,共24页。试卷主要包含了可能用到的相对原子质量等内容,欢迎下载使用。
这是一份2024年浙江省杭州市钱塘区中考一模科学试题(解析版),共30页。试卷主要包含了选择题,简答题,实验探究题,解答题等内容,欢迎下载使用。
这是一份2024年浙江省杭州市钱塘区中考一模科学试题(原卷版+解析版),文件包含2024年浙江省杭州市钱塘区中考一模科学试题原卷版docx、2024年浙江省杭州市钱塘区中考一模科学试题解析版docx等2份试卷配套教学资源,其中试卷共46页, 欢迎下载使用。

