年终活动
搜索
    上传资料 赚现金
    英语朗读宝

    专项提升训练2 小数的认识-【鼎尖小考】小学数学总复习名校题库

    资料中包含下列文件,点击文件名可预览资料内容
    • 练习
      专项提升训练2 小数的认识.pdf
    • 练习
      专项提升训练2 小数的认识答案.pdf
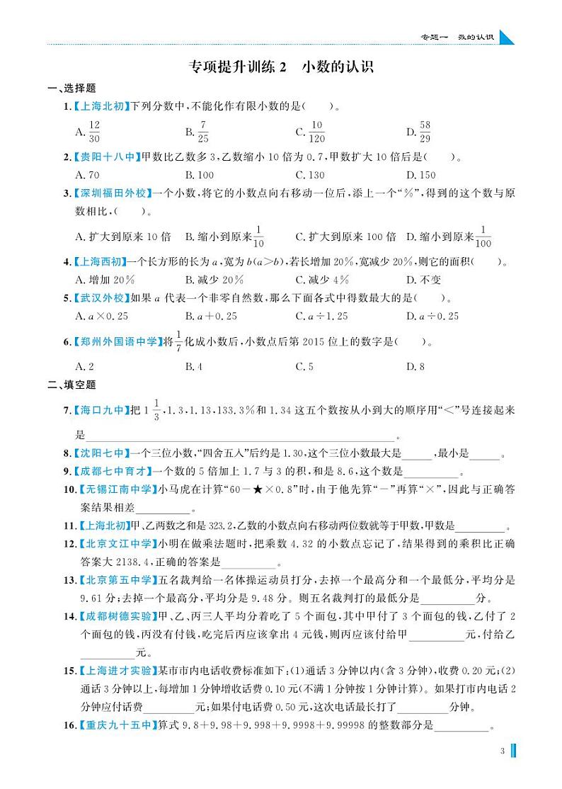
    专项提升训练2 小数的认识第1页
    专项提升训练2 小数的认识答案第1页
    还剩1页未读, 继续阅读
    下载需要10学贝 1学贝=0.1元
    使用下载券免费下载
    加入资料篮
    立即下载

    专项提升训练2 小数的认识-【鼎尖小考】小学数学总复习名校题库

    展开

    这是一份专项提升训练2 小数的认识-【鼎尖小考】小学数学总复习名校题库,文件包含专项提升训练2小数的认识pdf、专项提升训练2小数的认识答案pdf等2份试卷配套教学资源,其中试卷共4页, 欢迎下载使用。

    相关试卷

    专项提升训练3+日历与时钟-【鼎尖小考】小学数学总复习名校题库:

    这是一份专项提升训练3+日历与时钟-【鼎尖小考】小学数学总复习名校题库,文件包含专项提升训练3日历与时钟pdf、专项提升训练3日历与时钟答案pdf等2份试卷配套教学资源,其中试卷共4页, 欢迎下载使用。

    专项提升训练2+游戏比赛-【鼎尖小考】小学数学总复习名校题库:

    这是一份专项提升训练2+游戏比赛-【鼎尖小考】小学数学总复习名校题库,文件包含专项提升训练2游戏比赛pdf、专项提升训练2游戏比赛答案pdf等2份试卷配套教学资源,其中试卷共4页, 欢迎下载使用。

    专项提升训练2+最值问题-【鼎尖小考】小学数学总复习名校题库:

    这是一份专项提升训练2+最值问题-【鼎尖小考】小学数学总复习名校题库,文件包含专项提升训练2最值问题pdf、专项提升训练2最值问题答案pdf等2份试卷配套教学资源,其中试卷共4页, 欢迎下载使用。

    数学口算宝
    欢迎来到教习网
    • 900万优选资源,让备课更轻松
    • 600万优选试题,支持自由组卷
    • 高质量可编辑,日均更新2000+
    • 百万教师选择,专业更值得信赖
    微信扫码注册
    qrcode
    二维码已过期
    刷新

    微信扫码,快速注册

    手机号注册
    手机号码

    手机号格式错误

    手机验证码 获取验证码

    手机验证码已经成功发送,5分钟内有效

    设置密码

    6-20个字符,数字、字母或符号

    注册即视为同意教习网「注册协议」「隐私条款」
    QQ注册
    手机号注册
    微信注册

    注册成功

    返回
    顶部
    Baidu
    map