山东省泰安市宁阳县2024-2025学年(五四学制)八年级上学期期中考试道德与法治试题
展开
这是一份山东省泰安市宁阳县2024-2025学年(五四学制)八年级上学期期中考试道德与法治试题,共6页。试卷主要包含了互联网助力乡村振兴等内容,欢迎下载使用。
本试题分第Ⅰ卷(选择题) 和第Ⅱ卷(非选择题)两部分,满分50分。考试时间60分钟。
第Ⅰ卷(选择题 共20分)
注意事项:
1.答第一卷前,考生务必将自己的姓名、准考证号、考试科目涂写在答题卡上。
2.每小题给出的四个选项中,只有一个是正确答案,选出后用铅笔把答题卡上对应题目的答案标号涂黑。如需改动,用橡皮擦干净,再改涂其他答案标号。
1. “成功的途径有很多,社会为我们铺路搭桥。”这句话告诉我们
①个人的生存和发展离不开社会 ②个人只要在社会中生活,就能成为合格的社会成员 ③社会为个人的成长提供支持 ④在社会中生活,我们一定会成功
A.②③ B.①③ C.①④ D.②④
2.某中学每年都要组织学生参观博物馆、展览馆、革命传统教育基地等场馆,拓宽视野,丰富课外生活,传播核心价值,加强“三观”建设,让学生在实践中不断成长。这说明
A.人的身份是在社会关系中确定的
B.我们能从社会中获得精神滋养
C.人们在社会交往中形成了各种社会关系
D.每个人都是社会这张“大网”上的一个“结点”
3.学校定期组织劳动体验、研学旅行等实践活动。这可以帮助我们
①学会合作共享,增强劳动观念 ②丰富社会关系,推动社会经济发展
③走进社会生活,养成亲社会行为 ④培养良好习惯,塑造健康的人格
A.①②③ B.①②④ C.①③④ D.②③④
4.社交是青少年走向社会的重要途径之一。如今,部分青少年不是宅家,就是与手机游戏相伴,在日光下呼朋唤友奔跑嬉闹的场景已逐渐消失,他们不愿主动参与社会生活,融入社会,有的甚至产生社交恐惧。为克服“社交恐惧”,你建议
①养成健康生活方式和良好的行为习惯 ②积极参与社会生活,养成亲社会行为
③关注自我发展,积极谋求个人的利益 ④拒绝融入社会,寻求自身的舒适安逸
A.①② B.①③ C.②④ D.③④
5.扫码点餐成为餐饮业的一种常见做法,但在这个过程中,消费者的生日、性别、电话号码等个人信息存在被过度收集和泄露的风险。对此,消费者的正确态度是
A.数字化服务是大势所趋,应该无条件配合
B.法律严格保护隐私权,无须担心信息泄露
C.这些信息对生活影响不大,不用过于敏感
D.技术虽便利生活,但要增强信息保护意识
6.互联网助力乡村振兴:流量成了“新农资”,手机成了“新农机”,直播成了“新农事”。可见,网络能
A.快速消除城乡差距 B.拓宽人际交往渠道
C.促进民主政治进步 D.为经济发展注入新活力
7.《未成年人网络保护条例》要求加强未成年人网络沉迷防治工作。相关网络平台及时推出“青少年模式”,通过过滤不良信息、限制使用时间、规范使用时段等方式保护未成年人文明上网、绿色上网。该模式
A.促进未成年人参与民主生活 B.提醒未成年人慎重结交网友
C.加强未成年人心理健康教育 D.引导未成年人合理利用网络
8.2024年4月,由中央网信办主办的2023年中国正能量网络精品征集展播活动揭晓结果,550 件讴歌新时代、唱响主旋律、传递正能量的网络精品脱颖而出,举办这样的活动旨在
A.提高网络信息的传播速度 B.打破人际交往的时空限制
C.利用网络平台建言献策 D.培育向上向善的网络文化
9.图书馆、博物馆、电影院等公共场所常设有“请勿大声喧哗”的提示语,提醒人们保持安静。这种做法的目的是
A.改变社会规则 B.扩大公民权利
C.限制人身自由 D.维护社会秩序
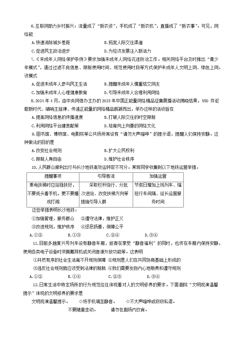
10.人民群众顺利出行与长沙地铁高效运转密不可分。某班同学收集到以下地铁运营举措。
这些举措表明长沙地铁:
①加强管理,服务群众 ②遵守法律,维护正义
③改进规则,维护秩序 ④惩恶扬善,保障公平
A.①② B.①③ C.②④ D.③④
11.目前多趟复兴号列车设有静音车厢,旅客在享受“静音福利”的同时,也须在车厢内保持安静,使用各类电子设备时须佩戴耳机或关闭音源外放功能等。这表明
①井然有序的社会生活离不开规则保障 ②规则是人们在共同协商基础上形成的
③违反社会规则就应该受到法律的制裁 ④我们需要发自内心地敬畏和遵守规则
A.①② B.①④ C.②③ D.③④
12.日常生活中特定场所的行为规范往往体现着对人的文明修养的要求。下面剧院“文明观演温馨提示”体现的文明修养的要求是
文明观演温馨提示。 ◇将手机调至静音。 ◇不大声喧哗或窃窃私语。
不要随意走动。 请勿在剧场内饮食。
①诚实守信 ②遵守规则 ③助人为乐 ④尊重他人
A.①③ B.①④ C.②③ D.②④
13. “情绪价值”通常表现为源于他人的关心、理解、支持和鼓励的一种积极情绪体验,已成为影响人际交往的重要因素。当我们的“情绪价值”得到满足时,我们会感到被重视被认可,从而提升自我价值感和幸福感。为他人提供“情绪价值”,我们应学会
①换位思考、增进相互理解 ②积极沟通,化解矛盾分歧
③真诚关心,回应情感需求 ④尊重他人,全面接纳认可他人一切行为
A.①②③ B.①②④ C.①③④ D.②③④
14.漫画《谦让》启示我们
①文明有礼,要用语文明
②尊重他人,要欣赏他人
③尊重他人,要换位思考
④关爱他人,要讲究策略
A.①③ B.①④ C.②③ D.②④
15.近年来,人们随着生活水平的提高,旅游热情持续升温。让文明与美景一路相携相伴,是每名游客应该展现出来的文明素养。下列行为符合这一观点的是
A.拍照打卡,攀爬文物 B.主动礼让,用语文明
C.穿着舒适,不修边幅 D.插队购票,乘车霸座
16. “我们不能对不起粉丝,企业再困难也要诚信经营。”某老国货洗衣粉品牌的一家代工厂负责人致歉,称此前约有20多万单洗衣粉均多卖了10元,将及时把差价退还给顾客。该企业的做法
①是勇于承担责任、践行诚信原则的表现 ②维护了企业的信誉和消费者的合法权益③旨在为企业圈粉挣流量,获取更多利润 ④反映老国货企业发展需进一步转型升级
A.①② B.①③ C.②④ D.③④
17.所谓小微违法行为,一般指情节轻微,不会即刻对他人合法权益、社会公共利益和社会和谐稳定造成较大影响的违法行为。如“三无”老年代步车上路、行人闯红灯、在人行道上停车、“飞线”给电动车充电等。对于小微违法行为,下列认识正确的是
①虽是违法行为,但危害不大,以“小”视之即可
②既违背道德,也违反法律,同样要承担法律责任
③我们应依法自律,遵纪守法,防患于未然
④海量的小微违法行为会带来巨大的治理成本和潜在风险,不容小觑
A.①②③ B.①②④ C.①③④ D.②③④
18.为了提高学生法律素养,增强法治观念,某班开展“民事案件模拟法庭”活动。下列案件可以作为模拟法庭使用的是
A.高某因违反管理规定向大熊猫投掷物品,被终身禁止进入此熊猫基地参观
B.李某因超速违章,被系统拍照并曝光在电子屏上
C.段某非法搜集军事情报涉嫌犯罪,被检察机关依法批准逮捕
D.王某与果农张某签订果园承包合同后,看到张某获利颇丰,王某见利眼红,私自毁约
19.学校法律社团举行模拟法庭活动,小法官作出如下“判决”:被告人冯某犯诈骗罪,判处有期徒刑八年,并处罚金人民币二十万元。对此,下列分析正确的是
①该判决依据的法律是刑法 ②冯某的行为是严重违法行为
③有期徒刑属于主刑,罚金属于行政处罚 ④刑事违法性是犯罪的最本质特征
A.①② B.①④ C.②③ D.③④
20.小倪遭遇电信诈骗, 被骗 600 元。作为一名法治意识强的学生, 你会建议他
①向公安机关报案, 希望通过警方警示公众 ②和骗子斗智斗勇, 千方百计骗回自己的钱 ③不要去追究这件事,因为人生难免有挫折 ④学习防骗反诈知识,提高自身的防范能力
A.①② B.①④ C.②③ D.③④
第II卷 (非选择题 共30分)
21.【加强网络保护彰显法治温度】网络是青少年日常生活中不可或缺的组成部分,加强对未成年人的网络保护已成为全社会高度关注的问题。
观察图片,结合所学,请从网络的消极影响和理性参与网络生活的角度,谈谈作为青少年你能得到什么启示? (9分)
22.【学习规则,指引言行】
某中学开展了社会生活讲规则,维护规则靠大家活动,同学们制定了活动展板进行宣传活动。
活动展板:目前,国内已有多地立法或出台规章治理过马路“低头”行为。例如:2023年 8月 1 日起,厦门市施行《厦门经济特区斑马线交通安全管理规定》。该规定明确:行人通过斑马线,应当在斑马线内尽快通过,不得坐卧、停留、嬉闹、浏览电子设备或者从事其他影响交通安全的活动。违反这一规定,妨碍车辆合法通行的,将处以警告或五十元罚款。
安安认为:“看手机过马路是我的自由,这些规则只会限制我出行。”请你结合展板,运用“自由与规则”的相关知识辨析该观点。(7分)
23.材料一:中国人古有一诺千金、信守承诺的优良传统,这种优秀的道德品质已经成为中华民族的民族特性,在一代代的中国人身上得到传承与发扬。1936年4月,红军将一位病重的小战士托付给杜正云的家人照料,他们允诺将尽力照顾好这位小红军。虽经积极救治,小红军还是病故了。小红军去世后,杜家人每年都到墓前祭拜。杜正云也一直牢记长辈的嘱托,把红军墓看好、守好。现在红军墓已经成为当地革命传统教育基地,很多单位来此开展革命传统教育活动。
材料二:诚信是社会主义核心价值观的重要内容之一,是公民基本的道德规范。人无信不立,商无信不誉,市无信不兴。诚信是现代社会运行的基础,一个健全的社会一刻也离不开诚信。
阅读材料,结合所学知识,谈谈坚持和弘扬诚实守信这一美德的原因? (6分)
24.凌晨两三点某烧烤店依然在马路边营业,几位喝酒的年轻人大声喧闹、肆无忌惮,惹恼了楼上休息的居民。沟通无果后,楼上居民直接向食客们扔垃圾。随后有群众拨打110报警,民警赶到现场进行处理。
《中华人民共和国治安管理处罚法》第五十八条规定,违反关于社会生活噪声污染防治的法律规定,制造噪声干扰他人正常生活的,处警告; 警告后不改正的,处二百元以上五百元以下罚款。《中华人民共和国民法典》第一千二百五十四条规定,禁止从建筑物中抛掷物品。从建筑物中抛掷物品或者从建筑物上坠落的物品造成他人损害的,由侵权人依法承担侵权责任……
(1) 根据社会危害程度,食客的行为属于哪类违法行为?此类违法行为应承担怎样的法律责任?(2分)
(2) 结合所学知识,谈谈我们应该如何做到遵章守法? (6分)
八年级道德与法治参考答案
第Ⅰ卷(选择题 共20分)
第II卷 (非选择题 共30分)
21.①网络的消极影响:沉迷网络,会影响学习、工作和生活;大量冗余信息干扰人们的选择,耗费人们的时间;碎片化信息影响人们思考的深度;一些人因沉迷于网络、虚拟交往而疏离了现实的人际关系。 ②理性参与网络生活:提高媒介素养,积极利用互联网获取新知、促进沟通、完善自我;注意浏览、寻找与学习和工作有关的信息,不可沉溺于网络,要学会“信息节食”;学会辨析网络信息,自觉抵制暴力、色情、恐怖等不良信息;恪守道德、遵守法律是网络生活的基本准则。(9分)
22.①社会规则划定了自由的边界。自由不是随心所欲,它受道德、纪律、法律等社会规则的约束。行人看手机过马路,违反了交通规则,应当受到相应的处罚。(2分) ②社会规则是人们享有自由的保障。建立规则的目的不是为了限制自由,而是保证每个人不越过自由的边界,促进社会有序运行。过马路“低头”行为的立法或规章出台,有利于人们出行安全,提升公民文明素质和社会文明程度。(2分) ③公民行使自由和权利的时候,不得损害国家的、社会的、集体的利益和其他公民的合法的自由和权利。看手机过马路妨碍了他人及车辆通行,理应受到相应处罚。(2分) ④自由和规则不可分,安安应该增强规则意识,自觉遵守交通规则。(1分)
23.①诚信是一个人安身立命之本,是我们融入社会的“通行证”。 ②诚信是企业的无形资产。 ③诚信促进社会文明、国家兴旺。 ④国无信则衰,社会成员之间以诚相待、以信为本,能够增进社会互信,减少社会矛盾,净化社会风气,促进社会和谐;能够降低社会交往和市场交易成本,积累社会资本;能够提高国家的形象和声誉,增强国家的文化软实力。(每点2分,任答三点即可得6分)
24.(1)行政违法行为。受到行政制裁(或行政处罚)。(2分)
(2)①遵章守法是社会和谐的保证。我们要认识一般违法行为的危害,自觉依法规范自己的行为。②在社会生活中,我们要分清是非,增强守法观念,严格遵守治安管理的法律规定。 ③在社会生活中,我们要依法从事民事活动,积极防范民事侵权行为和合同违约行为,既要维护自己的权益,又要尊重他人的权利,促进社会健康和谐发展。④我们要从小事做起,避免沾染不良习气,自觉遵纪守法,防患于未然。 ⑤我们要树立法律信仰,发自内心地尊崇、信赖、遵守和捍卫法律。⑥我们要通过法治方式,表达合法的诉求和愿望,自觉维护他人和集体的合法权益。
(每点2分,任答三点即可得6分)
提醒事项
引导客流
加强运营
乘电扶梯时应站稳扶好, 不要低头看手机,更不要嬉戏打闹
采取栏杆绕行、分批
次进站、改变扶梯方向等
措施引导人群
节假日增加上线列车、缩短行车间隔、延长运营服务时间
题号
1
2
3
4
5
6
7
8
9
10
答案
B
B
C
A
B
D
D
A
B
B
题号
11
12
13
14
15
16
17
18
19
20
答案
B
D
A
A
B
A
D
A
B
B
相关试卷
这是一份山东省泰安市宁阳县 2024-2025学年(五四学制)九年级上学期期中考试道德与法治试题,共7页。试卷主要包含了下面漫画体现了等内容,欢迎下载使用。
这是一份山东省泰安市宁阳县2024-2025学年(五四学制)八年级上学期期中考试道德与法治试题,共6页。
这是一份山东省泰安市岱岳区2024-2025学年(五四学制)八年级上学期期中考试道德与法治试题,共4页。

