资料中包含下列文件,点击文件名可预览资料内容







还剩5页未读,
继续阅读
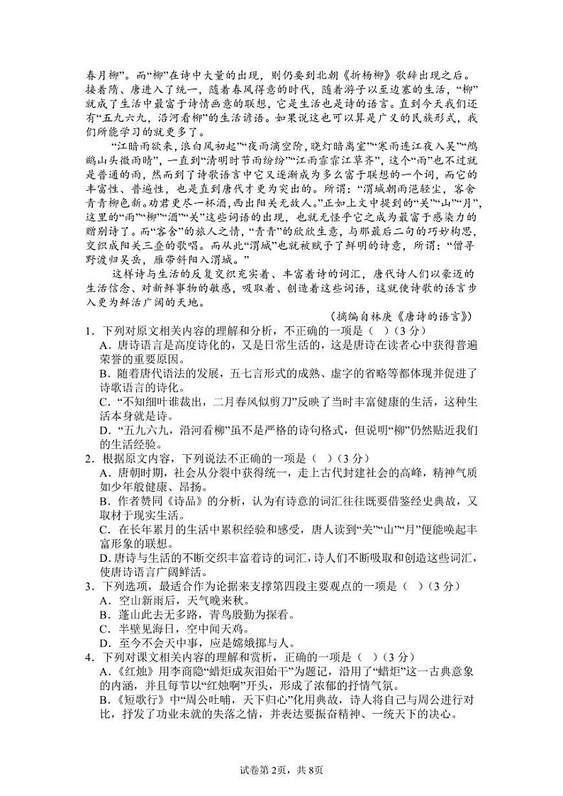
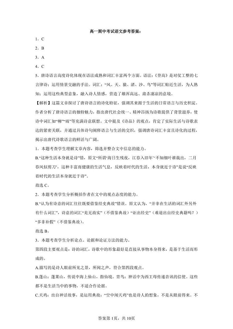
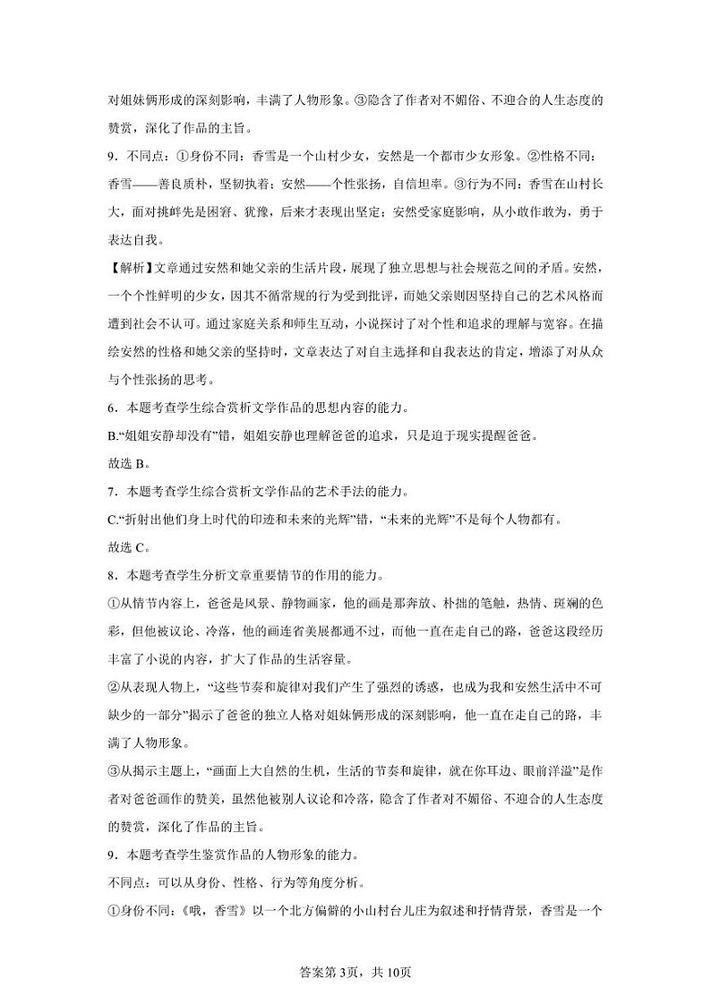
湖南省湘潭市湘潭县第一中学2024-2025学年高一上学期期中考试语文试题
展开
这是一份湖南省湘潭市湘潭县第一中学2024-2025学年高一上学期期中考试语文试题,文件包含湖南省湘潭市湘潭县第一中学2024-2025学年高一上学期期中考试语文试题pdf、湖南省湘潭市湘潭县第一中学2024-2025学年高一上学期期中考试语文答案pdf、湖南省湘潭市湘潭县第一中学2024-2025学年高一上学期期中考试语文答题卡pdf等3份试卷配套教学资源,其中试卷共20页, 欢迎下载使用。
相关试卷
湖南省长沙市长郡中学2024-2025学年高一上学期11月期中考试语文试题:
这是一份湖南省长沙市长郡中学2024-2025学年高一上学期11月期中考试语文试题,共10页。
湖南省常德市汉寿县第一中学2024-2025学年高一上学期11月期中考试语文试题:
这是一份湖南省常德市汉寿县第一中学2024-2025学年高一上学期11月期中考试语文试题,共19页。试卷主要包含了下列加点字的注音正确的一项是,请赏析第④段中画线句的表达效果等内容,欢迎下载使用。
精品解析:湖南省湘潭市部分学校2023-2024学年高一上学期期末联考语文试题:
这是一份精品解析:湖南省湘潭市部分学校2023-2024学年高一上学期期末联考语文试题,文件包含精品解析湖南省湘潭市部分学校2023-2024学年高一上学期期末联考语文试题原卷版docx、精品解析湖南省湘潭市部分学校2023-2024学年高一上学期期末联考语文试题解析版docx等2份试卷配套教学资源,其中试卷共30页, 欢迎下载使用。