





河北省保定市部分高中2024-2025学年高一上学期11月期中考试物理试题(Word版附解析)
展开
这是一份河北省保定市部分高中2024-2025学年高一上学期11月期中考试物理试题(Word版附解析),文件包含河北省保定市部分高中2024-2025学年高一上学期11月期中物理试题Word版含解析docx、河北省保定市部分高中2024-2025学年高一上学期11月期中物理试题Word版无答案docx等2份试卷配套教学资源,其中试卷共24页, 欢迎下载使用。
注意事项:
1.答题前,考生务必将自己的姓名、考生号、考场号、座位号填写在答题卡上。
2.回答选择题时,选出每小题答案后,用铅笔把答题卡上对应题目的答案标号涂黑。如需改动,用橡皮擦干净后,再选涂其他答案标号。回答非选择题时,将答案写在答题卡上。写在本试卷上无效。
3.考试结束后,将本试卷和答题卡一并交回。
一、单选题(每小题只有一个正确答案,每小题4分,共28分)
1. 下列关于单位制的说法中,正确的是( )
A. 在国际单位制中,力学的三个基本单位是长度单位m、时间单位s、力的单位N
B. 长度是基本物理量,其单位m、cm、mm都是国际单位制中的基本单位
C. 由可得到力的单位
D. 根据单位制运算, (v指速度,R指半径)的单位是m/s²
【答案】D
【解析】
【详解】A.在国际单位制中,力学的三个基本单位是长度单位m、时间单位s、质量的单位kg;力的单位牛顿不是国际单位制中的一个基本单位,故A错误;
B.在国际单位制中,长度的单位中,m是基本单位,cm与mm是非国际制单位,故B错误;
C.由可得到力的单位
故C错误;
D.根据单位制运算,(v指速度,R指半径)的单位是m/s2,故D正确。
故选D
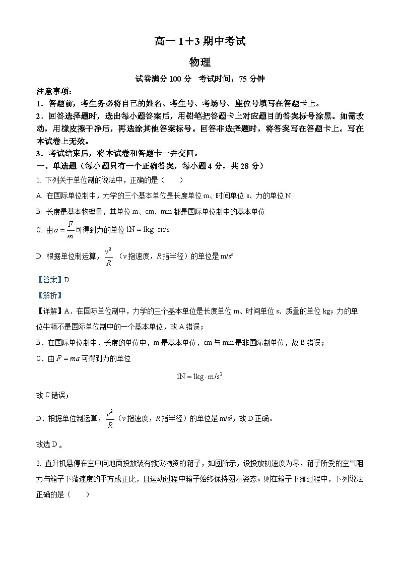
2. 直升机悬停在空中向地面投放装有救灾物资的箱子,如图所示,设投放初速度为零,箱子所受的空气阻力与箱子下落速度的平方成正比,且运动过程中箱子始终保持图示姿态。则在箱子下落过程中,下列说法正确的是( )
A. 箱子刚从飞机上投下时,箱内物体受到的支持力最大
B. 箱子接近地面时,箱内物体可能处于超重状态
C. 箱子先做加速度减小的加速运动,后做加速度增大的加速运动
D. 若下落距离足够长,箱内物体所受支持力大小有可能等于它的重力大小
【答案】D
【解析】
【详解】A.箱子刚从飞机上投下时,速度为零,箱子只受重力,加速度为重力加速度,而箱内物体与箱子的加速度相同,也为重力加速度,设此时箱内物体受到的支持力为,则对箱内物体由牛顿第二定律有
,
则可知
由此可知箱子刚从飞机上投下时,箱内物体受到的支持力最小,故A错误;
BC.根据题意,设箱子在下降的过程中所受阻力为
则由牛顿第二定律有
速度增大则阻力增大,加速度减小,箱子做加速度减小的加速运动,因此若在箱子落地前加速度减为零,则箱子速度达到最大值,此后箱子将做匀速直线运动,因此箱子不可能处于超重状态,故BC错误;
D.若下落距离足够长,则箱子最终将做匀速直线运动,箱内物体也将做匀速直线运动,受力将达到平衡状态,即箱内物体做匀速直线运动时有
因此,若下落距离足够长,箱内物体所受支持力大小有可能等于它的重力大小,故D正确。
故选D。
3. 宇航员在宇宙飞船中做了一个测量物体质量的实验:如图所示,用力推着待测物体从静止开始沿直线运动,力传感器显示此过程中推力大小恒为,测得物体在时间内前进的距离为,可得待测物体质量为( )
A. B. C. D.
【答案】C
【解析】
【详解】根据匀变速的位移公式
根据牛顿第二定律
F=ma
联立得
故选C。
4. 一个质点受两个不在同一直线上的力F1和F2的作用,由静止开始运动,经过一段时间后,保持二力的方向不变,只将F1突然增大为,并保持不变,则该质点此后将做( )
A. 匀加速直线运动B. 匀减速直线运动
C. 加速度变化的曲线运动D. 加速度恒定的曲线运动
【答案】D
【解析】
【详解】一个质点受两个不在同一直线上的力F1和F2的作用,由静止开始做匀加速直线运动,运动方向沿F1和F2的合力方向,现保持二力的方向不变,只将F1突然增大为F1+ΔF,并保持不变,则物体所受新的合力方向与物体运动方向(原来F1和F2的合力方向)不在同一直线上,物体做曲线运动;且新的合力保持不变,所以物体做匀变速曲线运动。
故选D。
5. 当汽车静止时,车内乘客看到窗外雨滴沿竖直方向OE匀速运动。当汽车以速度沿水平方向匀速运动时,看到雨滴沿OB方向运动;当汽车以速度匀速运动时(运动方向与相同),看到雨滴沿OF方向运动。OB与竖直方向的夹角为45°,OF与水平方向的夹角为30°,则为( )
A. B. C. D.
【答案】C
【解析】
【详解】设雨滴在竖直方向上速度大小v,有
得
=
故选C。
6. 如图所示,O、A、B三点在同一条竖直线上,,B、C两点在同一条水平线上,O、D在同一水平线上,,五点在同一竖直面上。现将甲、乙、丙三小球分别从A、B、C三点同时水平抛出,最后都落在水平面上的D点,不计空气阻力。则以下关于三小球运动的说法中正确的是( )
A. 三小球在空中的运动时间:
B. 三小球抛出时的初速度大小之比是:
C. 三小球落地时的速度方向与水平方向之间夹角一定满足
D. 三球的抛出速度大小、在空中运动时间均无法比较
【答案】B
【解析】
【详解】A.根据公式
可得
所以三小球在空中的运动时间之比为,故A错误;
BD.水平方向
又水平位移之比为,所以三小球抛出时初速度大小之比为,故B正确,D错误;
C.三小球落地时的速度方向与水平方向之间夹角,即速度偏转角,满足
所以
因此三小球落地时的速度方向与水平方向之间夹角一定满足,故C错误。
故选B。
7. 如图所示,倾角为θ的斜面体固定在水平面上,底部有一垂直斜面的固定挡板C,轻弹簧一端固定在挡板C上且与斜面平行,弹簧的劲度系数为k,物体A的质量为m,物体A与斜面间的动摩擦因数为μ。物体A在方向平行于斜面向下、大小为F的力的作用下压缩弹簧,静止于斜面上的某一位置,但并不与弹簧粘连(弹簧始终在弹性限度内)。突然撤去力F,重力加速度大小为g,则在物体A沿斜面向上运动的过程中( )
A. 撤去力F的瞬间,物体A的加速度大小为
B. 物体A与弹簧脱离接触的瞬间开始做减速运动
C. 撤去力F前,弹簧的形变量一定为
D. 弹簧的形变量为时,物体A的速度最大
【答案】D
【解析】
【详解】A.撤去力F的瞬间,设弹簧压缩量为,由牛顿第二定律得
因弹簧压缩量未知,故无法求出撤去力F的瞬间加速度的大小,故A错误;
B.在物体A沿斜面向上运动的过程中,当弹簧压缩量为且合力为零时开始做减速运动,即弹簧弹力满足
故B错误;
C.撤去力F前,设物体受到的静摩擦力沿斜面向上,则由平衡条件
得
只有当
时,弹簧的形变量为,故C错误;
D.当弹簧的弹力与重力沿斜面向下的分力和摩擦力平衡时,速度最大,则有
得
故D正确。
故选D。
二、多选题(每小题有多个正确答案,每题6分,共18分,全对得6分,选错不得分,选对不全得3分)
8. 如图,将球甲从高为H处以速度水平抛出,同时将球乙从水平地面以的初速度竖直上抛,两球在空中相遇。不计空气阻力,忽略两球的大小,重力加速度为g,则( )
A. 乙在下降中遇到甲B. 相遇点离地高度为
C. 从抛出到相遇的时间为D. 抛出时,两球之间的水平间距为
【答案】AD
【解析】
【详解】AC.由题意可知,若两物体空中能够相遇,则在竖直方向应满足
则相遇时间为
乙上升时间为
由于
所以在乙下降过程中相遇,故A正确,C错误;
B.相遇点离地高度为
故B错误;
D.抛出时,两球之间的水平间距为
故D正确。
故选AD。
9. 如图所示,长方体物块A叠放在长方体小车B上,B置于光滑水平面上。A、B质量分别为mA=m,mB=2m,A、B之间的动摩擦因数为μ,最大静摩擦力等于滑动摩擦力,现对B施加一水平力F,则( )
A. 当F>μmg时,A相对B滑动
B. 当F=1.5μmg时,B的加速度为0.25μg
C. 当F>3μmg时,A相对B滑动
D. A的最大加速度为μg
【答案】CD
【解析】
【详解】ACD.当A、B刚要发生相对滑动时,A、B之间的静摩擦力达到最大,且为
以A为对象,根据牛顿第二定律可得
解得A最大加速度为
以A、B为整体,根据牛顿第二定律可得
可知当时,A、B发生相对滑动,故A错误,CD正确;
B.当F=1.5μmg时,可知A、B相对静止一起加速运动,以A、B为整体,根据牛顿第二定律可得
解得
故B错误;
故选CD。
10. 如图所示,传送带与水平方向夹角为,与两皮带轮相切与两点,从A到B长度为。传送带以一定的速率顺时针转动。现有一体积可忽略小物块在传送带下端A以的初速度冲上传送带。当改变传送带匀速传动的速度时,小物块到达B处的速度也会相应变化,和的关系如图乙所示,取重力加速度大小。下列说法正确的是( )
A. 传送带与水平方向夹角
B. 物块与传送带间的动摩擦因数为0.4
C. 物块在传送带上的最短运动时间为
D. 当传送带的速度为时,物块在传送带上形成的划痕长为
【答案】ACD
【解析】
【详解】AB.当时,物块一直做减速运动,所受摩擦力方向沿传送带向下,加速度大小
当时,物块一直做减速运动,所受摩擦力方向沿传送带向上,加速度大小
代入数据联立得
故A正确,B错误;
C.当平均速度最大时,物块在传送带上运动时间最短,最短时间
故C正确;
D.当传送带的速度为时,物块先做加速度大小为减速运动,速度减到后再做加速度大小为减速运动。物块做加速度大小为减速运动过程,物块运动时间
传送带上形成的划痕长为
这段时间内物块的位移
则物块做加速度大小为减速运动过程的位移
这段时间内传送带上形成的划痕长为
则物块在传送带上形成的划痕长
代入数据联立得
故D正确。
故选ACD
三、实验题(每空2分,11题8分,12题8分,共16分)
11. 如图甲所示,在做“研究平抛运动”的实验时,让小球多次沿同一轨道运动,通过描点法画小球做平抛运动的轨迹。
(1)为了能较准确地描绘运动轨迹,下面列出了一些操作要求,将正确的选项前面的字母填在横线上___________。
A.调节斜槽使其末端保持水平
B.每次释放小球的位置可以不同
C.每次必须由静止释放小球
D.记录小球位置用的铅笔每次必须严格地等距离下降
E.小球运动时不应与木板上的白纸相接触
F.将球的位置记录在纸上后,取下纸,用直尺将点连成折线
(2)某同学实验时得到了如图乙所示的小球做平抛运动的轨迹,三点的位置在运动轨迹上已经标出(a点不是抛出点),取,则小球由a到b位置的时间间隔为___________s,小球做平抛运动的初速度大小___________,小球开始做平抛运动的位置(抛出点)坐标为___________。
【答案】 ①. ACE ②. 0.1 ③. 2 ④. (-10cm,-1.25cm)
【解析】
【分析】
【详解】(1)[1]A.通过调节使斜槽末端保持水平,是为了保证小球做平抛运动,故A正确;
BC.因为要画同一运动的轨迹,必须每次释放小球的位置相同,且由静止释放,以保证获得相同的初速度,故B错误,C正确。
D.记录小球位置用的铅笔每次不用严格地等距离下降,故D错误;
E.做平抛运动的物体在同一竖直面内运动,固定白纸的木板必须调节成竖直,小球运动时不应与木板上的白纸相接触,以免有阻力的影响,故E正确;
F.将球经过不同高度的位置记录在纸上后,取下纸,用平滑的曲线把各点连接起来,不能将点连成折线,故F错误。
故选ACE。
(2)[2]竖直方向上有
解得
[3]水平方向小球做匀速直线运动,因此小球平抛运动的初速度为
[4]b点的竖直分速度为
设抛出点到a点的时间为ta,则有
解得
故抛出点的横坐标为
x=-v0ta=-2×0.05m=-10cm
纵坐标为
故抛出点的坐标为(-10cm,-1.25cm)
12. 某同学用图甲所示的实验装置测定沙桶的加速度,连接在小车后面的纸带穿过打点计时器,实验时通过改变沙桶的质量,实现外力的改变,桌面水平,与小车相连的细线与桌面平行,重力加速度g = 9.80 m/s2。
(1)若某次实验中测得沙桶及滑轮的总质量为0.253 kg,弹簧测力计的示数为1.10 N,则本次实验中沙桶加速度的理论值a1 = __________m/s2(结果保留三位有效数字)。
(2)若该次实验结束后,得到如图乙所示的纸带,相邻两个计数点间的时间间隔T = 0.1 s,用刻度尺测得相邻计数点间的距离分别是s1 = 2.35 cm、s2 = 5.21 cm、s3 = 7.11 cm、s4 = 8.89 cm,则该次实验中纸带__________(选填“左”或“右”)端与小车相连,沙桶加速度的实验值a2 = __________m/s2(结果保留三位有效数字)。
(3)沙桶加速度的理论值与实验值不相等的原因可能是____________________(写出一个原因即可)。
【答案】(1)1.10
(2) ①. 左 ②. 1.06
(3)细线与滑轮间有摩擦,或沙桶运动过程中存在空气阻力
【解析】
【小问1详解】
以沙桶及滑轮为研究对象,由牛顿第二定律得
代入数据得
【小问2详解】
[1]因小车做匀加速运动,纸带上相邻两个计数点间的距离会越来越大,故纸带左端与小车相连。
[2]由逐差法得小车的加速度
故沙桶加速度的实验值
【小问3详解】
沙桶加速度的理论值为
沙桶加速度的实验值为
沙桶加速度的实验值a实小于理论值a理,原因是细线与滑轮间有摩擦,或存在空气阻力。
四、计算题(要求规范作答,书写清楚,要有必要文字说明、公式等,只写结果不得分)
13. 如图所示,在竖直平面内的xOy坐标系中,Oy竖直向上,Ox水平。设平面内存在沿x轴正方向的恒定风力。一小球从坐标原点沿Oy方向竖直向上抛出,初速度为,不计空气阻力,到达最高点的位置如图中M点所示,(坐标格为正方形,g取10m/s2)求:
(1)小球在M点的速度;
(2)小球落回到x轴的位置为N点(图中未标出),则到达N点的速度的大小为多少?(可用根号表示)
【答案】(1),沿x轴正方向;(2)
【解析】
【详解】(1)设正方形的边长为。小球竖直方向做竖直上抛运动
,
水平方向做匀加速直线运动
解得
方向为沿x轴正方向。
(2)到N点时竖直分速度大小为水平分速度
故
14. 如图所示,某人从平台上水平抛出一弹性球,与平台右侧固定的四分之一圆形轨道的A点发生碰撞,碰撞后弹性球恰能原路返回至此人手中。已知圆形轨道半径为5R,圆心O与A点连线跟竖直方向夹角为37°,弹性球抛出时离地高度为,忽略空气阻力,重力加速度为g,,,求:
(1)弹性球抛出后运动到A点所用的时间;
(2)弹性球水平抛出时的速度大小。
【答案】(1)
(2)
【解析】
【小问1详解】
碰撞后弹性球恰能原路返回至此人手中,说明到达A点时速度方向沿半径方向,在A点时的竖直速度为
则用时间为
【小问2详解】
弹性球水平抛出时的速度大小
15. 如图所示,长度为、质量为的长木板B静止在光滑水平面上,时刻,一质量为的小滑块A(可视为质点)以的速度从左端冲上木板。已知小滑块与木板间的动摩擦因数,重力加速度取。求
(1)小滑块刚冲上木板时,小滑块A与木板B的加速度和的大小;
(2)小滑块A从冲上木板B到滑落所用的时间;
(3)若要使小滑块A恰好不从木板B右端掉落,在小滑块刚冲上木板B的瞬间,应对木板B施加一个多大的水平向右的恒定拉力?
【答案】(1),;(2);(3)
【解析】
【详解】(1)对滑块和木板受力分析分别如图所示
对滑块A,有
,,
解得A的加速度大小
由牛顿第三定律知
对木板B
解得
(2)设经滑块A从木板B上滑落,滑块A的位移
取为方向为正方向,则
木板B的位移
且
得
或
A、B共速需要,或者A减速至零需要,或者滑落时A速度大于B速度不符合,故舍掉,故小滑块A在木板B上运动的时间为。
(3)若要使小滑块A恰好不从木板B上掉落,则小滑块A运动到木板B右端时两者共速设对木板B施加拉力后,B的加速度为,经历时间A、B共速,
则有
A、B位移关系
取为方向为正方向,则
解得
施加拉力后对木板受力分析如图所示
可求得
相关试卷
这是一份河北省保定市部分高中2024-2025学年高一上学期11月期中物理试题 Word版含解析,共18页。
这是一份河北省保定市部分高中2024-2025学年高一上学期11月期中物理试题,文件包含高一1+3期中物理试卷pdf、高一1+3期中考试物理答案docx等2份试卷配套教学资源,其中试卷共5页, 欢迎下载使用。
这是一份福建省部分达标学校2024-2025学年高一上学期11月期中考试物理试题(Word版附解析),共18页。试卷主要包含了本试卷主要考试内容等内容,欢迎下载使用。
