山东省宁津县孟集中学2024-2025学年度八年级上学期期中考试物理试题
展开
这是一份山东省宁津县孟集中学2024-2025学年度八年级上学期期中考试物理试题,共6页。试卷主要包含了选择题,填空题,实验探究题,计算题等内容,欢迎下载使用。
1.在使用刻度尺测量物体长度时,下列说法中正确的是( )
A. 若刻度尺的零刻度线磨损,则不能测出准确结果
B. 用多次测量求平均值的方法能够减小误差
C. 读数时,估读的位数越多越准确
D. 只要方法正确,认真测量,误差是可以避免的
2.在龟兔赛跑的故事中,乌龟和兔子同时从起点出发,当兔子远远超过乌龟时,便骄傲地睡起了大觉,当它醒来后,发现乌龟已悄悄地爬到了终点。在龟兔赛跑的全程中,下列说法正确的是( )
A. 乌龟的速度始终大于兔子的速度B. 兔子的速度始终大于乌龟的速度
C. 乌龟的平均速度大于兔子的平均速度D. 乌龟的平均速度小于兔子的平均速度
3.2024年巴黎奥运会中国体育代表团勇夺40枚金牌、27枚银牌、24枚铜牌,金牌数与美国并列第一,创造我国境外参加奥运会历史最好成绩,很多观众通过网络观看奥运直播,下列说法正确的是( )
A.调节播放的音量,是通过改变音调来改变声音的大小
B.射击场上的枪声以 3x108m/s的速度传到现场观众的耳中
C.观众雷鸣般的掌声,指的是声音的响度大
D.如果倍速播放视频,声音会变尖是由于音色改变导致的
4.做匀速直线运动的甲乙物体,路程之比2:3,所用时间之比3:2,则速度之比是( )
A.1:1B.4:9C.9:4D.2:3
5.在舞台上常用干冰来制造烟雾效果,以渲染气氛,你认为这种烟雾实际是( )
A.小水珠B.空气
C.二氧化碳D.水蒸气
6. 有关下列四幅图片的描述正确的是( )
A. 甲图中飞行员能够抓住子弹,因为子弹的速度很慢
B. 乙图是空中加油的情景,加油机和受油机要保持相对静止
C. 丙图描述接力赛传递接力棒的情景,前面那个同学相对于接力棒是运动的
D. 丁图中,司机相对于树木是运动的,相对于太阳是静止的
7.下列中华古诗词中涉及到的声现象,分析正确的是( )
A.“谁家玉笛暗飞声”,“笛声”的传播不需要介质
B.“忽闻岸上踏歌声”,“歌声”在任何时候都属于乐音
C.“不敢高声语,恐惊天上人”,“高”是指声音的音调高
D.“柴门闻犬吠,风雪夜归人”,“闻犬吠”说明声音可以传递信息
8.中央电视台朗读者栏目深受观众喜爱,它用朗读的方式来传达一种精神力量。关于其中的物理知识,下列说法正确的是( )
A. 朗读者的声音很大是因为声音的频率很高
B. 空气中,声音的传播速度约为
C. 观众主要依据音调区分主持人和朗读者的声音
D. 朗读时,朗读者的声带振动产生声音
9.小李同学在爸爸指导下,走进厨房进行劳动实践,他发现厨房里涉及到很多物理知识,下列说法不正确的是( )
A. 冷冻室取出的排骨表面有“白霜”,“白霜”是固态
B. 在排骨的“解冻”过程中,排骨中的冰吸热熔化成水
C. 排骨汤煮沸后冒出大量的“白气”,“白气”是液态
D. 排骨汤盛出后不容易凉,是因为汤能够不断吸热
10.下列有关论述中不正确的是( )
A.液化石油气在常温下是通过压缩体积的方法使其液化的
B.在温度足够低时,所有气体都可以液化
C.水产区鼓风机向地面吹风,减缓了地面上水的蒸发
D.医生用酒精擦拭发烧病人的皮肤是利用酒精蒸发吸热
11.下列关于声现象的描述及其解释不正确的是( )
A.“轻声细语”是指降低声音的音调
B.“响鼓也要重锤敲”说明声音是由物体振动产生的,且振幅越大响度越大
C.“闻其声知其人”的依据是不同人的声音,其音色不同
D.“余音绕梁,三日不绝”是指声音遇到障碍物被反射回来继续传播
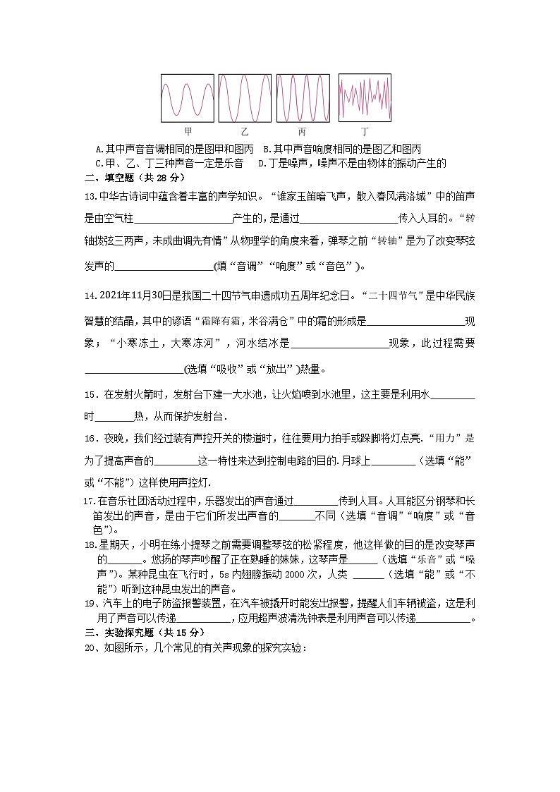
12、如图是不同声音输入到同一示波器上时显示的波形。下列说法中正确的是( )
A.其中声音音调相同的是图甲和图丙 B.其中声音响度相同的是图乙和图丙
C.甲、乙、丁三种声音一定是乐音 D.丁是噪声,噪声不是由物体的振动产生的
二、填空题(共28分)
13.中华古诗词中蕴含着丰富的声学知识。“谁家玉笛暗飞声,散入春风满洛城”中的笛声是由空气柱 产生的,是通过 传入人耳的。“转轴拨弦三两声,未成曲调先有情”从物理学的角度来看,弹琴之前“转轴”是为了改变琴弦发声的 填“音调”“响度”或“音色”。
14.年月日是我国二十四节气申遗成功五周年纪念日。“二十四节气”是中华民族智慧的结晶,其中的谚语“霜降有霜,米谷满仓”中的霜的形成是 现象;“小寒冻土,大寒冻河”,河水结冰是 现象,此过程需要 选填“吸收”或“放出”热量。
15.在发射火箭时,发射台下建一大水池,让火焰喷到水池里,这主要是利用水 时 热,从而保护发射台.
16.夜晚,我们经过装有声控开关的楼道时,往往要用力拍手或跺脚将灯点亮.“用力”是为了提高声音的 这一特性来达到控制电路的目的.月球上 (选填“能”或“不能”)这样使用声控灯.
17.在音乐社团活动过程中,乐器发出的声音通过 传到人耳。人耳能区分钢琴和长笛发出的声音,是由于它们所发出声音的 不同(选填“音调”“响度”或“音色”)。
18.星期天,小明在练小提琴之前需要调整琴弦的松紧程度,他这样做的目的是改变琴声的 。悠扬的琴声吵醒了正在熟睡的妹妹,这琴声是 (选填“乐音”或“噪声”)。某种昆虫在飞行时,5s内翅膀振动2000次,人类 (选填“能”或“不能”)听到这种昆虫发出的声音。
19、汽车上的电子防盗报警装置,在汽车被撬开时能发出报警,提醒人们车辆被盗,这是利用了声音可以传递___________,应用超声波清洗钟表是利用声音可以传递___________。
三、实验探究题(共15分)
20、如图所示,几个常见的有关声现象的探究实验:
①如图甲,把正在发生的音叉靠近悬挂的静止乒乓球,看到乒乓球被反复弹起;
②如图乙,把正在响铃的闹钟放在玻璃钟罩内,逐渐抽出钟罩内的空气,听到的铃声明显减小;
③如图丙,拨动同一把钢尺,在钢尺探出桌面相同长度的情况下,轻拨和重拨钢尺,听到钢尺发声的响度不同;用相同的力度拨动同一把钢尺,逐渐增大钢尺探出桌面的长度,听到钢尺发声的音调不同。
(1)图甲实验现象说明:声音是由物体 产生的;乒乓球的作用是: ;该实验中用到的这种科学探究方法是 ;
(2)图乙实验进一步推理可以得出: ;
(3)图丙实验现象说明:钢尺振动的 越大,产生声音的响度越大;
钢尺振动的 越低,产生声音的音调越低。
21.如图是“测量小车的平均速度”的实验装置。在实验时,让小车从斜面的点由静止滑下。已知小车的车长为。
实验原理是___________。
在实验中应该使斜面的坡度___________选填“大”或“小”一些,金属片的作用是为了___________。
图中段的距离__________,若测得时间,,则小车在段的平均速度__________。
分析数据可知,小车在斜面上的运动___________选填“是”或“不是”匀速运动。
如果在测量小车从点运动到点的时间时,过了点才开始计时,这样测得的段的平均速度会___________选填“偏大”、“偏小”或“不变”。
22.小明探究物质熔化规律的实验装置如图甲所示。
(1)实验中,宜选用 (选填“碎冰块”或“体积较大的冰块”)。
(2)冰在加热过程中温度随时间变化图像如图乙所示。根据图像特征可判断冰是 (选填“晶体”或“非晶体”)。
(3)冰在熔化过程中 (选填“吸收”或“放出”)热量,温度保持不变,该过程大约持续了 min。
(4)加热到第3min时,物质的状态为 (选填“液态”、“固态”或“固液共存态”)。
(5)在实验过程中,不是用酒精灯直接对试管加热,而是把装有冰的试管放在水中加热,这样做不但使试管受热均匀,而且冰的温度上升速度较 (选填“快”或“慢”),便于记录各个时刻的温度。
五、计算题(本大题共2小题,共21分)
23.(10分)已知声音在空气中传播的速度为340米/秒,在钢铁中传播的速度为5000米/秒,在水中传播的速度为1500米/秒,一人用锤子敲击一装满水的钢管,另一人在钢水管另一端听到三次声响,敲击1.5秒后听到第一次声响,求:
(1)这段钢水管有多长?
(2)大约还需要多长时间才能听到第二次声响?
24.(11分)2024年11月3日,德州运河马拉松暨好运山东*马拉松城市联赛(德州站)在德州市体育公园顺利鸣枪开跑。赛事分为全马、半马、欢乐跑三个项目,小帅参加的是全程马拉松,距离,用时。
这名选手跑完全程马拉松的平均速度是多少?
途径德城区的黄河涯大桥,全长米,小帅以他的平均速度通过大桥用了多少?
设马拉松队伍通过大桥时长度不变,队伍匀速前进的速度为,整个队伍通过大桥共用时2,马拉松队伍有多少?
相关试卷
这是一份山东省宁津县孟集中学2024-2025学年度九年级上学期期中考试物理试题,共6页。试卷主要包含了单项选择题,填空题,实验探究题,计算题等内容,欢迎下载使用。
这是一份山东省德州市宁津县第四实验中学多校联考2024-2025学年八年级上学期11月期中物理试题,文件包含2024-2025学年上学期山东省德州市宁津县第四实验中学等两校联考八年级物理期中试卷pdf、物理答案pdf等2份试卷配套教学资源,其中试卷共3页, 欢迎下载使用。
这是一份山东省宁津县西塘中学2024-2025学年度八年级上学期第一次月考物理试题,共5页。试卷主要包含了单选题,实验探究题,计算题等内容,欢迎下载使用。

