搜索
    上传资料 赚现金
    英语朗读宝

    甘肃省兰州市安宁区西北师范大学附属中学2024-2025学年高二上学期12月月考物理试题

    资料中包含下列文件,点击文件名可预览资料内容
    • 练习
      (原卷)高二附中物理(合格考).docx
    • 练习
      高二附中物理(合格考).docx
    (原卷)高二附中物理(合格考)第1页
    (原卷)高二附中物理(合格考)第2页
    (原卷)高二附中物理(合格考)第3页
    高二附中物理(合格考)第1页
    高二附中物理(合格考)第2页
    高二附中物理(合格考)第3页
    还剩4页未读, 继续阅读
    下载需要15学贝 1学贝=0.1元
    使用下载券免费下载
    加入资料篮
    立即下载

    甘肃省兰州市安宁区西北师范大学附属中学2024-2025学年高二上学期12月月考物理试题

    展开

    这是一份甘肃省兰州市安宁区西北师范大学附属中学2024-2025学年高二上学期12月月考物理试题,文件包含原卷高二附中物理合格考docx、高二附中物理合格考docx等2份试卷配套教学资源,其中试卷共15页, 欢迎下载使用。
    时长:75分钟 总分:100分
    一、选择题(每题3分,共72分)
    1.下列物理量的单位中,属于基本单位的是
    A.NB.m/sC.m/s2D.kg
    2.下列关于质点的说法中正确的是( )
    A.质点就是体积很小的物体
    B.只有做直线运动的物体才能看成质点
    C.转动着的物体不可以看成质点
    D.任何物体在一定条件下都可以看成质点
    3.做曲线运动的物体,在运动过程中,一定变化的物理量是( )
    A.速率 B.速度
    C.加速度 D.合外力
    4.将近1000年前,宋代诗人陈与义乘着小船在风和日丽的春日出游时曾经写了一首诗—“飞花两岸照船红,百里榆堤半日风。卧看满天云不动,不知云与我俱东”。这首诗中“云与我俱东”的参考系是
    A.云B.岸C.船D.风
    5.一个质量为50kg的人,站在竖直向上运动着的升降机地板上。他看到升降机内挂着重物的弹簧秤的示数为40N。已知弹簧秤下挂着的物体的重力为50N,取g=10m/s2,则人对地板的压力为( )
    A.大于500NB.小于500N
    C.等于500ND.上述说法均不对
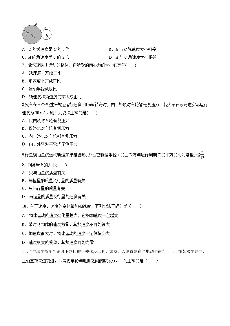
    6.如图,A、B两点分别位于大、小轮的边缘上,C点位于大轮半径的中点,大轮的半径是小轮半径的2倍,它们之间靠摩擦传动,接触面不打滑。下列说法正确的是( )
    A.A的线速度是C的2倍 B.B与C线速度大小相等
    C.A的角速度是C的2倍 D.A与C角速度大小相等
    7.做匀速圆周运动的物体,它所受的向心力的大小必定与( )
    A.线速度平方成正比
    B.角速度平方成正比
    C.运动半径成反比
    D.线速度和角速度的乘积成正比
    8.火车在某个弯道按规定运行速度40 m/s转弯时,内、外轨对车轮皆无侧压力。若火车在该弯道实际运行速度为30 m/s,则下列说法正确的是( )
    A.仅内轨对车轮有侧压力
    B.仅外轨对车轮有侧压力
    C.内、外轨对车轮都有侧压力
    D.内、外轨对车轮均无侧压力
    9.行星绕恒星的运动轨道如果是圆形,那么它轨道半径r的三次方与运行周期T的平方的比为常量,设eq \f(r3,T2)=k,则常量k的大小( )
    A.只与恒星的质量有关
    B.与恒星的质量及行星的质量有关
    C.只与行星的质量有关
    D.与恒星的质量及行星的速度有关
    10.关于速度、速度的变化量和加速度,下列说法正确的是( )
    A.物体运动的速度变化量越大,它的加速度一定越大
    B.某时刻物体的速度为零,其加速度不可能很大
    C.加速度很大时,物体运动的速度一定很快变大
    D.速度很大的物体,其加速度可能为零
    11.“电动平衡车”是时下热门的一种代步工具。如图,人笔直站在“电动平衡车”上,在某水平地面,上沿直线匀速前进,只考虑车轮与地面之间的摩擦力,下列正确的是( )
    A.“电动平衡车”对人的作用力大于人对“电动平衡车”的作用力
    B.“电动平衡车”对人的摩擦力水平向前
    C.“电动平衡车”对人的作用力竖直向上
    D.在行驶过程中突然向右转弯时,人会因为惯性向右倾斜
    12.如图所示,物体从O点由静止开始做匀加速直线运动,途经A、B、C三点,其中AB=2m,BC=3m.若物体通过AB和BC这两段位移的时间相等,则O、A两点之间的距离等于( )
    A.mB.mC.mD.m
    13.探究弹力和弹簧伸长的关系时,作出弹力F与弹簧总长度L的关系图线如图所示。则( )
    A.该弹簧的原长为10m
    B.该弹簧的劲度系数为0.25N/m
    C.在该弹簧下端悬挂1.0N的重物时,弹簧的长度为18cm
    D.在该弹簧下端悬挂2.0N的重物时,弹簧的形变量为10cm
    14.如图所示一辆货车拉着一个箱子在平直的公路上行驶,箱子始终相对于汽车静止,下列说法正确的是( )
    A.若汽车加速行驶,箱子受摩擦力向后
    B.若汽车匀速行驶,箱子受摩擦力向后
    C.若汽车减速行驶,箱子受摩擦力向前
    D.若汽车减速行驶,箱子受摩擦力向后
    15.划船时,船桨向后划水,船向前运动。下列说法正确的是( )
    A.船桨对水的力大于水对船桨的力
    B.船桨对水的力小于水对船桨的力
    C.船桨对水的力和水对船桨的力是一对平衡力
    D.船桨对水的力和水对船桨的力是一对作用力与反作用力
    16.下列对牛顿第一定律的理解正确的是( )
    A.物体的速度越快越难以停下,所以物体的速度越快惯性越大
    B.物体的加速度越大速度改变越快,所以加速度越大惯性越小
    C.如果物体的运动状态不变,则物体可能不受外力
    D.如果物体不受外力,物体的运动状态可能改変
    17.如图,将手电筒竖直向上放置,接通电源开关,旋松后盖使小电珠恰能点亮.手持电筒并保持它在竖直方向运动,要使得小电珠熄灭,可以( )
    A.缓慢向上匀速运动B.缓慢向下匀速运动
    C.突然向上加速运动D.突然向下加速运动
    18.导体A带5Q的正电荷,另一个完全相同的导体B带-Q的负电荷,将两导体接触一会后再分开,则导体B的带电荷量为( )
    A.-Q B.Q C.2Q D.4Q
    19.每到夏季,我省各地纷纷进入雨季,雷雨等强对流天气频繁发生.当我们遇到雷雨天气时,一定要注意避防雷电.下列说法正确的是( )
    ①不宜使用无防雷措施的电器或防雷措施不足的电器及水龙头
    ②不要接触天线、金属门窗、建筑物外墙,远离带电设备
    ③固定电话和手提电话均可正常使用
    ④在旷野,应远离树木和电线杆
    A.①②③ B.①②④ C.①③④ D.②③④
    20.对于如图所示电场中的A、B、C三点,下列判断正确的是( )
    A.B点的电场强度最大
    B.A点的电势最高
    C.正电荷在B点受到的电场力最大
    D.负电荷在A点具有的电势能最大
    21.根据欧姆定律,下列判断正确的是( )
    A.导体两端的电压越大,导体的电阻越大
    B.加在气体两端的电压与通过的电流的比值是一个常数
    C.电流经过电阻时,沿电流方向电势要降低
    D.虽然电解质溶液短时间内导电的U-I图线是一条直线,但欧姆定律并不适用
    22. 先后在匀强磁场中A、B两点引入长度相等的短直导线,导线与磁场方向垂直.如图1所示,图中a、b两图线分别表示在磁场中A、B两点导线所受的力F与通过导线的电流I的关系.下列说法中正确的是( )
    A.A、B两点磁感应强度相等
    B.A点的磁感应强度大于B点的磁感应强度
    C.A点的磁感应强度小于B点的磁感应强度
    D.无法比较磁感应强度的大小
    23.如图所示,质量为m的小球从高为h处的斜面上的A点滚下经过水平面BC后,再滚上另一斜面,当它到达eq \f(h,4)的D点时,速度为零,在这个过程中,重力做功为( )
    A.eq \f(mgh,4)B.eq \f(3mgh,4)
    C.mghD.0
    24.如图,小飞用手托着质量为m的“地球仪”,从静止开始沿水平方向运动,前进距离L后,速度为v(地球仪与手始终相对静止,空气阻力不可忽略),地球仪与手掌之间的动摩擦因数为μ,则下列说法正确的是( )
    A.手对地球仪的作用力方向竖直向上 B.地球仪所受摩擦力大小为μmg
    C.手对地球仪做的功等于mv2/2 D.地球仪对手做正功
    二、填空(每空2分,共12分)
    25.(6分)我们可以用如图所示的实验装置来探究影响向心力大小的因素。长槽上的挡板B到转轴的距离是挡板A的2倍,长槽上的挡板A和短槽上的挡板C到各自转轴的距离相等。转动手柄使长槽和短槽分别随变速塔轮匀速转动,槽内的球就做匀速圆周运动,横臂的挡板对球的压力提供了向心力,球对挡板的反作用力通过横臂的杠杆作用使弹簧测力筒下降,从而露出标尺,标尺上的红白相间的等分格显示出两个球所受向心力的比值。
    (1)当传动皮带套在两塔轮半径不同的轮盘上时,塔轮边缘处的________相等(选填“线速度”或“角速度”);
    (2)探究向心力和角速度的关系时,应将传动皮带套在两塔轮半径不同的轮盘上,将质量相同的小球分别放在挡板________和挡板________处(选填“A”或“B”或“C”)。
    26.(6分)某同学利用如图装置探究加速度与合外力的关系。利用力传感器测量细线上的拉力。按照如下步骤操作:
    ①安装好打点计时器和纸带,调整长木板的倾斜程度,平衡小车摩擦力;
    ②细线通过导轨一端光滑的定滑轮和动滑轮,与力传感器相连,动滑轮上挂上一定质量的钩码,将小车拉到靠近打点计时器的一端;
    ③打开力传感器并接通打点计时器的电源(频率为50Hz的交流电源);
    ④释放小车,使小车在轨道上做匀加速直线运动;
    ⑤关闭传感器,记录下力传感器的示数F;
    ⑥通过分析纸带得到小车加速度a;
    ⑦改变钩码的质量,重复步骤①②③④⑤⑥;
    ⑧作出a—F图象,得到实验结论。
    (1)本实验在操作中是否需要满足钩码的质量远远小于小车的质量______________(选填“是”或“否”)。
    (2)某次释放小车后,力传感器示数为F,通过天平测得小车的质量为M,动滑轮和钩码的总质量为m,不计滑轮的摩擦,则小车的加速度理论上应等于______________
    (3)如图是某次实验有效纸带的一段,部分计数点如图所示(每相邻两个计数点间还有4个打印点未画出)。测得s1=3.59cm,s2=4.41cm,s3=5.19cm,s4=5.97cm,s5=6.78cm,s6=7.64cm,则钩码的加速度a=_________m/s2。
    三、计算题(16分)
    27.如图,用“打夯”的方式把松散的地面夯实。某次打夯时,两人同时通过绳子对重物各施加一个恒力,力的大小均为320N,方向都与竖直方向成37°,重物离开地面30cm后停止施力,最后重物落地并把地面砸深2cm。己知重物的质量为50kg,g取10m/s2,cs37°=0.8。求:(计算结果保留两位有效数字)
    (1)两人同时用力时重物的加速度大小;
    (2)重物刚落地时的速度大小;
    28.如图所示,半径为R=1m的光滑圆弧轨道ABC固定在竖直面内,在A点与水平面平滑相切,BC为圆弧的直径,与竖直方向的夹角α=37°,质量m=1kg的物块放在水平面上的P点,P、A间的距离l=3m,对物块施加一个水平恒力F,使物块向右滑动,当物块运动至A点时,撤去恒力F,物块能通过圆弧的最高点,重力加速度g=10m/s2,物块与水平面间的动摩擦因数μ=0.2,sin37°=0.6,cs37=0.8,求:
    (1)恒力F的最小值;
    (2)F取最小值,物块运动至C点时,对圆弧轨道的压力FN。

    相关试卷

    甘肃省兰州市西北师范大学附属中学2024~2025学年高一(上)11月月考物理试卷(含答案):

    这是一份甘肃省兰州市西北师范大学附属中学2024~2025学年高一(上)11月月考物理试卷(含答案),共10页。

    甘肃省兰州市西北师范大学附属中学2024-2025学年高一上学期11月月考物理试题:

    这是一份甘肃省兰州市西北师范大学附属中学2024-2025学年高一上学期11月月考物理试题,文件包含原卷高一附中物理1docx、高一附中物理1docx等2份试卷配套教学资源,其中试卷共9页, 欢迎下载使用。

    2024~2025学年甘肃省兰州市西北师范大学附属中学高二(上)11月月考物理试卷(含解析):

    这是一份2024~2025学年甘肃省兰州市西北师范大学附属中学高二(上)11月月考物理试卷(含解析),共10页。

    欢迎来到教习网
    • 900万优选资源,让备课更轻松
    • 600万优选试题,支持自由组卷
    • 高质量可编辑,日均更新2000+
    • 百万教师选择,专业更值得信赖
    微信扫码注册
    qrcode
    二维码已过期
    刷新

    微信扫码,快速注册

    手机号注册
    手机号码

    手机号格式错误

    手机验证码 获取验证码

    手机验证码已经成功发送,5分钟内有效

    设置密码

    6-20个字符,数字、字母或符号

    注册即视为同意教习网「注册协议」「隐私条款」
    QQ注册
    手机号注册
    微信注册

    注册成功

    返回
    顶部
    Baidu
    map