


云南省德宏傣族景颇族自治州民族第一中学2024-2025学年高一上学期12月月考历史试卷
展开
这是一份云南省德宏傣族景颇族自治州民族第一中学2024-2025学年高一上学期12月月考历史试卷,共6页。试卷主要包含了单选题,材料阅读题,【答案】等内容,欢迎下载使用。
1.二里头文化的聚落分布,由王都(大邑)、区域性中心聚落(大族邑)、次级中心聚落(小族邑)及众多村落(属邑)组成,形成金字塔式的聚落结构和众星捧月式的聚落空间分布格局。这种格局本质上反映了()
A.早期王权国家的形成 B.家国一体观念的出现
C.中华文明的多元一体 D.国野分立的城乡之别
2.殷周以来的仪礼,是从家庭的祭祀祖先、和睦亲族的仪式发展起来的,后来逐渐扩大,就有了国家性的典礼,像祭天、祭山川等。仪礼有严格规则,有上下有差别、等级有次第的差序格局,也是伦理的秩序。这反映了()
A.分封制度的由来 B.家国一体的实质
C.儒法之争的根源 D.道德形成的过程
3.《论语·微子》记述了“耦而耕”的隐士长沮、桀溺,“植其杖而耘”的丈人,他们或“耰(古代农具)而不辍”,或“杀鸡为黍而食之”,而且敢于讥讽孔子。由此可见,春秋晚期( )
A.井田制开始遭破坏 B.个体农户劳动盛行
C.自耕农经济已产生 D.百家争鸣局面形成
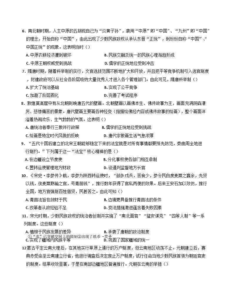
4.下表是“封”和“郡”的金文,从字形结构的区别可知,郡县制的确立()
A.有利于加强中央集权 B.有利于扩大统治区域
C.有利于维护等级制度 D.是对西周制度的借鉴
5.两汉人民创造了灿烂的历史与文化,其中许多杰出人物昂扬进取,不屈不挠的斗志,给后世留下了宝贵的精神财富,如霍去病“匈奴未灭,无以家为”的壮志,张骞“凿空”的勇气,班超“投笔从戎立功绝域”的追求。这些事例从一个侧面反映了( )
A.中华文明的起源多元一体 B.中央集权的体制开始确立
C.统一多民族封建国家巩固 D.现代中国的版图逐渐定型
6.南北朝时期,入主中原的五胡视自己为“炎黄子孙”,袭用“中原”即“中国”、“九州”即“中国”的理念,开始自称“中国”,由此出现了少数民族政权从承认东晋“正统”,到纷纷自称“中国”、“中国正统”的现象。这表明当时()
A.中原农耕经济遭到破坏 B.民族交融及统一的民族心理渐趋形成
C.中原王朝权威受到挑战 D.儒学的正统地位受到冲击
7.隋唐时期,随着科举制的实行,文官选拔范围不断地扩大和开放,并且把平等竞争机制引入选官制度,封建政府可以从社会各阶层吸纳大量优秀人才进入各个管理部门。由此可见,隋唐科举制()
A.扩大了统治基础 B.实现了公平竞争
C.加剧了阶层固化 D.完善了考试程序①“市”已突破空间上的限制②出现了纸币-交子
8.敦煌莫高窟中有从北朝到晚唐五代的壁画。北朝壁画以画佛本生、佛传故事为主,画面充满阴森凄厉、悲惨痛苦的景象。唐代壁画主要画各种经变(指描绘佛经内容或佛传故事的绘画),整个画面洋溢着热闹欢乐、生气勃勃的气氛。这表明()
A.唐统治者奉行三教并行政策 B.儒学的正统地位受到挑战
C.绘画是特定时代风貌的反映 D.唐代宗教画生活气息浓厚
9.“五代十国后建立的北宋王朝能够稳定下来的法宝就是对所有事情都要预先防范,委曲周全地进行制约。”下列属于这一“法宝”核心精神的是()
A.在边疆设立节度使 B.分化事权使各部门相互牵制
C.置转运使管理地方财政 D.设通判监督地方长官
10.《宋史·李参传》载,李参为陕西转运使时,“部多戍兵,苦食少,参令民自度麦粟之赢余,先贷以钱,俟麦粟熟输之官,号青苗钱”,推行数年获得了官私两便的效果。后来王安石加以效仿,推行全国,地方官强制百姓借贷,民甚苦之。由此可知()
A.青苗法旨在敛财于民 B.边境更具备推行青苗法的条件
C.改革者从政经验不足 D.变法措施激进蕴含着失败因素
11.宋元时期,少数民族政权的统治者创制并实施了“南北面官”“猛安谋克”“四等人制”等一系列制度。这些制度()
A.植根于民族发展的差异 B.承袭了唐朝的政治制度
C.实现了疆域内民族平等 D.巩固了国家疆域的统一
12蒙古平定云南大理后,在其地实行草原上通行的万户制度,但云南地区动荡不止。元朝建立后,赛典赤受命至云南建立行省,他进行调查后决定废止万户制度,试行任命当地少数民族首领为朝廷官吏的制度。结果收效显著,于是在南部边疆地区普遍推行。元朝在云南的举措()
A.兼顾大一统和因俗而治 B.提高了地方行政效率
C.受猛安谋克制度的影响 D.有效解决了民族矛盾
13.如表为宋代农业发展情况的记载(部分)据此可知,宋代()
A.经济重心南移基本完成 B.农村经济呈现出商品化趋势
C.江南农民生产积极性低 D.江南地区农业多种经营兴盛
14.有学者认为:“宋朝被认为是世界最早的海上帝国,商业革命、交通革命、农业革命、都市革命共同构成了其灿烂的文明。”这种“灿烂文明”表现在( )
③指南针应用于海上方向测定④商业活动不再受政府监管
A.①②③ B.①③④ C.②③④ D.①②④
15宋朝海外贸易中,输出的商品主要是丝织品、瓷器、铁器等,输入的商品以香料、犀角、象牙、珍珠等为大宗。政府每年从海上进口贸易中获利颇丰。这表明,在宋朝
A.手工业生产较为发达 B.外贸成为国家税收主要来源
C.开辟了海上丝绸之路 D.进口商品成为基本生产资料
16宋人有云:“东南之俗好文”“西北之人尚质”。南人在科举考试中优势突出,故北宋后期被迫采取南北分卷制度,特许北方五路别考而单独录取,以维持取士人数之均衡。北宋南北分卷制度()
A.导致了科举录取人数的增加 B.保证了南北录取比例的一致
C.回应了文化中心的南移趋势 D.提升了南方士人的政治地位
17北宋的宰相韩琦曾说:“东华门外唱名者方为好男儿。朝为田舍郎,暮登天子堂。在当时的文化中宋朝人评价一个家族的兴盛程度一个重要标准,就是家族里出了几个考中科举的男子和几个嫁给科举出身的女子,所以“榜下捉婿”便诞生了。这反映了
A.社会阶层的流动 B.社会控制程度有所松弛
C.门第观念的淡化 D.商品经济发展冲击礼教
18经学形态的儒学,主要是一种政治哲学,它可以发挥“以儒治国”的功能,却难以收到“治心”和“治身”的功效,如果不改变这种情形,儒学便不能成为全民族的文化共识。于是把儒学的发展空间向人生哲学领域拓展,成为他们的选择。材料可用来说明()
A.理学产生的现实原因 B.理学难以适应社会需要
C.儒学统治地位的动摇 D.儒学文化作用受到质疑
19.有学者指出:宋代理学家们的儒佛争论集中于人性论,长于“内圣”而短于“外王”。其负面影响在于理学家们对孔孟之学或中华文化特殊性的固执坚持、对异己思想流派的坚决抵制,这不仅使儒学失去了“见贤思齐”的优秀品质,也一定程度上使国人在文化上走向狭隘和故步自封。材料反映了宋代理学()
A.缺少富有融合的思辨特性 B.局限于自身思想体系的诠释
C.囿于维护纲常名教的束缚 D.轻视理论与实践结合的局限
20.南宋画家李唐感叹:“云里烟村雨里滩,看之容易作之难。早知不入时人眼,多买燕脂画牡丹。”这反映当时()
A.艺术水准下降 B.绘画题材集中 C.画家地位不高 D.世俗文化兴盛
二、材料阅读题:本大题共1小题,共20分。
21.阅读材料,完成下列要求。(20分)
材料一
中国古代王朝对边疆的治理政策简表
-摘编自陈跃《“因俗而治”与边疆内地体化-中国古代王朝治边政策的双重变奏》
材料二
边疆地区都是少数民族生活聚集的地区,能否把王朝国家的统治深入到边疆地区的关键,是处理好王朝国家与边疆各民族的关系。秦统一后的2000年间,不同王朝国家的边疆治理方略均以王朝统治的中心区域和各民族生活的边疆区域的划分为前提,强调“守中”之地与边疆四夷的区分,重视对中心区域的治理,通过对中心区域的治理而影响边缘区域,强调“欲理外,先理内”“治安中国,而四夷自服”,实施教化,以华夏文化去影响边疆各民族的文化。
-摘编自周平《我国的边疆与边疆治理》
(1)根据材料并结合所学知识,概括中国古代边疆治理的特点。(10分)
(2)根据材料二并结合所学知识,分析我国古代边疆治理的意义。综合上述材料并结合所学,谈谈你对古代边疆治理的认识。(10分)
云南省2024-2025年德宏州民族第一中学高一历史参考答案
一、单选题(共80分)
二、材料阅读题
三、【答案】
(1)特点:治理方式灵活多样;边疆治理政策具有延续性和继承性;重视运用经济、文化等手段加强边疆对华夏文明的认同;因俗而治与边疆内地一体化互为补充(元以前因俗而治的特征突出,元以后一体化趋势更为明显;或者答因俗而治也行);强化中央集权等。10分,其他言之有理亦可给分)
(2)意义:有利于加强中央集权,促进统一多民族国家的形成、发展和巩固;推动了边疆地区的开发与经济发展;加强了边疆与内地的联系,有利于民族融合;推动了边疆内地一体化的历史进程;丰富了国家治理模式。(任答三点得6分,其他言之有理亦可给分)
认识:要注重边疆开发和建设;要妥善处理民族关系;边疆政策的正确与否,不仅直接影响一个朝代的兴衰存亡,而且对于作为整体的统一多民族国家的形成、发展也产生重大影响;开明友善的民族关系政策,对古代边疆的有效治理,可大大减少汉族和少数民族间的隔阂,增强各民族间的经济、文化交流,有利于统一的多民族国家的发展;边疆治理要注意结合地区历史文化传统,因地制宜;注意创新国家治理方式等。(任答两点得分,其他言之有理亦可给分)-
平江府洞庭东西二山在太湖中然地方共几百里,多种柑橘桑麻,糊口之物,尽仰商贩绍兴二年冬,忽大寒,湖水遂冰,米船不到,山中小民多饿死。
二
湖中安吉人唯藉蚕办生事。
三
湖州村落朱家顿民朱佛大者递年以蚕桑为业。
时期
边疆治理
秦
“并一海内,以为郡县。”移民垦殖,加强交通、经济文化等方面的联系。在少数民族聚居区设立道(相当于县),对归顺的较大少数民族部落实行属国的管理形式
汉
汉承秦制,在边疆地区设立使匈奴中郎将、护乌桓校尉、护羌校尉和西域都护及大量的属国机构来管理北部、东北和西部少数民族
唐
唐代羁縻府州的数量远超过内地的正州,设立的安南、安西、北庭、安北、安东等都护府,构建了较为规范的藩属体系
元
行省下设土官或元帅府等管理的行政制度,实质就是在中央直接管理下的羁縻统治。流官与土官掺杂联合治理地方,赋役税收“比之内地”,完善边疆与内地的驿站系统,加强中央对边疆的控制管理
清前期
东北地区以郡县制管理当地的汉人,以八旗制度管理满族,以姓长制度管理当地少数民族,以盟旗制度管理东蒙古人民
1
2
3
4
5
6
7
8
9
10
A
B
C
A
C
B
A
C
B
D
11
12
13
14
15
16
17
18
19
20
A
A
B
A
A
C
A
A
B
D
相关试卷
这是一份云南省德宏傣族景颇族自治州民族第一中学2024-2025学年高一上学期期中考试历史试卷,共5页。
这是一份云南省曲靖市民族中学2024-2025学年高一上学期期中检测历史试题(含解析),共9页。试卷主要包含了本卷主要考查内容等内容,欢迎下载使用。
这是一份云南省曲靖市民族中学2024-2025学年高一上学期第一次月考历史试题(解析版),共11页。试卷主要包含了本卷主要考查内容,有学者指出等内容,欢迎下载使用。