还剩5页未读,
继续阅读
广东省惠州市博罗县2024-2025学年高二上学期期中阶段性教学质量检测历史试题
展开
这是一份广东省惠州市博罗县2024-2025学年高二上学期期中阶段性教学质量检测历史试题,共8页。试卷主要包含了选择题,非选择题等内容,欢迎下载使用。
相关试卷
广东省惠州市博罗县2024~2025学年高二(上)期中阶段性教学质量检测历史试卷(含答案):
这是一份广东省惠州市博罗县2024~2025学年高二(上)期中阶段性教学质量检测历史试卷(含答案),共8页。
广东省惠州市博罗县2024-2025学年高二上学期期中阶段性教学质量检测历史试题:
这是一份广东省惠州市博罗县2024-2025学年高二上学期期中阶段性教学质量检测历史试题,文件包含定高二历史试题pdf、定高二历史检测答案pdf等2份试卷配套教学资源,其中试卷共8页, 欢迎下载使用。
2023-2024学年广东省惠州市博罗县高二第一学期期期中考试历史试题含答案:
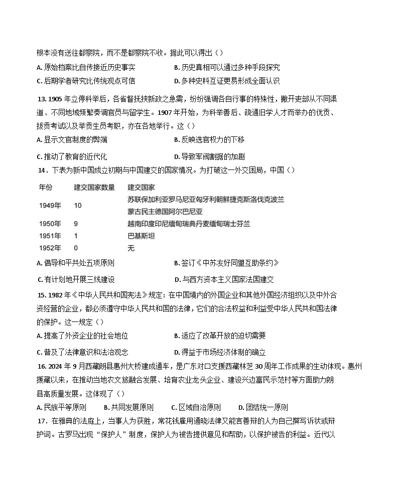
这是一份2023-2024学年广东省惠州市博罗县高二第一学期期期中考试历史试题含答案,共13页。试卷主要包含了选择题,非选择题等内容,欢迎下载使用。

