辽宁省大连市滨城高中联盟2024-2025学年高三上学期中考试生物试卷
展开
这是一份辽宁省大连市滨城高中联盟2024-2025学年高三上学期中考试生物试卷,共12页。试卷主要包含了选择题等内容,欢迎下载使用。
第Ⅰ卷(选择题)
一、选择题:本题共15小题,每小题2分,共30分。在每小题给出的四个选项中,只有一项符合题目要求。
1.下列关于细胞中元素与化合物的叙述,正确的是( )
A.纤维素、核苷酸和几丁质的组成元素都是C、H、O
B.微量元素Ca可以维持细胞和生物体正常的生命活动
C.脂肪酸链长度不同的脂肪分子水解后可产生多个单体
D.有些核酸比无机催化剂更能降低某些化学反应的活化能
2.初生婴儿可从母乳中获得一定的免疫力。母乳中的抗体进入婴儿的消化道后,与肠上皮细胞的膜蛋白M结合,引起这部分细胞膜内陷形成小泡。小泡包裹抗体运输到细胞位于组织液的一侧后与细胞膜融合,抗体与膜蛋白M分离并被释放到组织液中,进而进入婴儿血液发挥作用。下列说法正确的是( )
A.蛋白M是转运蛋白,其合成与分泌与核糖体、内质网等有关
B.小泡在细胞中运输由细胞骨架提供动力和决定方向
C.抗体与蛋白M的结合和分离发生在内环境的不同部位
D.抗体被婴儿吸收需依赖膜蛋白的识别和细胞膜的流动性
3.2022年2月,我国科学家在《细胞发现》发表了关于抗衰老关键代谢物——尿苷的研究结果。研究表明,尿苷是一种可以通过血脑屏障进入脑区的生物活性分子,且具有延缓干细胞衰老、促进哺乳动物多种组织再生修复的功能。下列相关叙述正确的是( )
A.尿苷可与腺苷、鸟苷、胞苷等通过磷酸二酯键连接形成RNA
B.尿苷可能通过提高机体抗氧化酶水平以增多氧自由基从而抗衰老
C.衰老细胞的细胞核体积增大,端粒DNA序列逐渐向外延长
D.用尿苷延缓神经干细胞的衰老可作为缓解阿尔茨海默病的新思路
4.基因编码的蛋白转录因子对骨骼、心脏和神经系统的发育有重要作用。研究发现,基因甲基化程度与肺癌等肿瘤发生有关,肺癌组织中:基因甲基化可以作为辅助肺癌诊断的标志物。下列说法错误的是( )
A.DNA甲基化不属于基因突变,也不改变遗传信息
B.基因甲基化可能影响多个基因的表达而促使细胞癌变
C.基因甲基化位点数目越多,会造成肺癌的症状越轻
D.DNA能在酶的作用下发生甲基化,也能在酶的作用下去甲基化
5.(—葡萄糖协同转运蛋白2)是肾小管对、葡萄糖重吸收的一种主要转运蛋白(如图所示)。血钠和血糖浓度均能调节的功能,高血钠会减少钠的重吸收,而高血糖会增加钠的重吸收。下列叙述错误的是( )
A.图中运输葡萄糖进出肾小管上皮细胞的转运蛋白种类不同
B.正常机体摄入过量钠盐时,肾上腺皮质分泌醛固酮减少
C.糖尿病患者的活性可能受到抑制
D.肾小管中的钠盐浓度影响葡萄糖的重吸收
6.下列有关实验的叙述,正确的是( )
A.AB.BC.CD.D
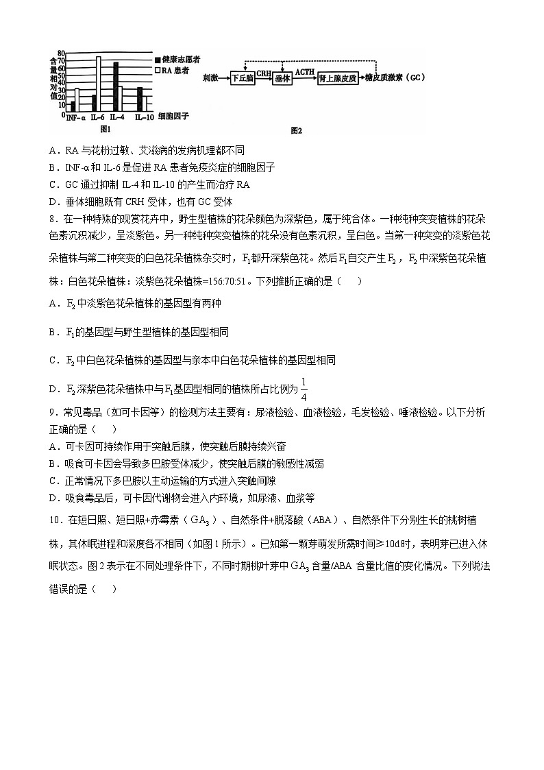
7.类风湿性关节炎(RA)是一种慢性自身免疫病。研究人员分别测定了多名健康志愿者和RA患者血清中四种细胞因子的含量,结果如图1所示。有些细胞因子能促进B细胞增殖分化,促进免疫炎症反应;而另一类细胞因子则抑制免疫炎症反应。糖皮质激素(GC)是治疗RA的药物之一,其分泌的调节途径如图2所示,CRH和ACTH分别是下丘脑和垂体分泌的激素。下列说法错误的是( )
A.RA与花粉过敏、艾滋病的发病机理都不同
B.INF-α和IL-6是促进RA患者免疫炎症的细胞因子
C.GC通过抑制IL-4和IL-10的产生而治疗RA
D.垂体细胞既有CRH受体,也有GC受体
8.在一种特殊的观赏花卉中,野生型植株的花朵颜色为深紫色,属于纯合体。一种纯种突变植株的花朵色素沉积减少,呈淡紫色。另一种纯种突变植株的花朵没有色素沉积,呈白色。当第一种突变的淡紫色花朵植株与第二种突变的白色花朵植株杂交时,都开深紫色花。然后自交产生,中深紫色花朵植株:白色花朵植株:淡紫色花朵植株=156:70:51。下列推断正确的是( )
A.中淡紫色花朵植株的基因型有两种
B.的基因型与野生型植株的基因型相同
C.中白色花朵植株的基因型与亲本中白色花朵植株的基因型相同
D.深紫色花朵植株中与基因型相同的植株所占比例为
9.常见毒品(如可卡因等)的检测方法主要有:尿液检验、血液检验,毛发检验、唾液检验。以下分析正确的是( )
A.可卡因可持续作用于突触后膜,使突触后膜持续兴奋
B.吸食可卡因会导致多巴胺受体减少,使突触后膜的敏感性减弱
C.正常情况下多巴胺以主动运输的方式进入突触间隙
D.吸食毒品后,可卡因代谢物会进入内环境,如尿液、血浆等
10.在短日照、短日照+赤霉素()、自然条件+脱落酸(ABA)、自然条件下分别生长的桃树植株,其休眠进程和深度各不相同(如图1所示)。已知第一颗芽萌发所需时间≥10d时,表明芽已进入休眠状态。图2表示在不同处理条件下,不同时期桃叶芽中含量/ABA含量比值的变化情况。下列说法错误的是( )
A.由图1可知,短日照条件下生长的桃树植株可能最先进入休眠状态
B.由图1可知,在短日照+条件下桃树植株可能不进入休眠状态
C.由两图可知,含量/ABA含量的值较低可能会造成桃树植株进入休眠状态
D.由两图可知,短日照可能会引起桃树植株内部脱落酸含量减少
11.单胺类递质假说认为,抑郁症是由于大脑内神经递质5-羟色胺(5-HT)缺乏引起的。
5-HT在突触间隙发挥作用的过程如下图。盐酸帕罗西汀(PX)是一种5-羟色胺再摄取阻滞剂类抗抑郁药。下列叙述错误的是( )
A.当兴奋传导到神经末梢时,进入细胞促进5-HT的释放,5-HT与突触后膜上的受体结合进而引起突触后膜兴奋
B.发挥作用后5-HT被5-HT转运体重新转移到细胞内进入突触小泡或被酶水解掉
C.突触前受体可将过多的5-HT转入突触小体,对保证神经冲动的传递的准确性具有重要意义
D.PX能提高突触间隙中5-HT的相对含量,进而治疗抑郁症
12.生命是物质、能量和信息的统一体,下列关于遗传信息传递过程的叙述正确的是( )
A.GUG既能编码甲硫氨酸也能编码缬氨酸,说明密码子具有简并性
B.一个mRNA分子上可以结合多个核糖体同时开始多条肽链的合成
C.遗传密码从mRNA的一个固定的起点开始,以非重叠的方式阅读
D.克里克破译了第一个密码子UUU—苯丙氨酸
13.下图表示某分裂前期细胞经过一次正常的细胞分裂形成两个子细胞的情况,m、n代表每个细胞中的染色体组数。下列相关说法正确的是( )
A.图示过程发生前一定进行了DNA分子的复制和有关蛋白质的合成
B.图示过程发生时一定伴随着丝粒的分裂、姐妹染色单体分离
C.若m等于n,则该过程中一定会发生同源染色体的分离
D.若m不等于n,则子细胞中染色体数目一定会减半
14.下列生理活动具有双向性的有几项( )
①生长素在胚芽鞘的极性运输②细胞发生质壁分离时水分子的运输
③膝跳反射时兴奋在神经纤维上的传导④活细胞中ATP与ADP间的转化
⑤血浆与淋巴液之间的物质交换⑥人体内非必需氨基酸和必需氨基酸间的转换
⑦肝细胞内葡萄糖和糖原的转化
A.三项B.四项C.五项D.六项
15.下列关于生物变异、育种、进化等相关知识的叙述,正确的是( )
①DNA分子中发生碱基对的缺失或改变必然引起基因突变
②将二倍体植株的花粉进行离体培养,得到的是能稳定遗传的植株
③杂合子自交不会导致基因频率发生改变
④杂交育种就是将不同物种的优良性状通过交配集中在一起
⑤桦尺蛾的黑色型和浅色型体现了物种多样性
⑥协同进化指的是不同物种之间在相互影响中不断进化和发展
A.①③④B.①③⑥C.③D.③④⑤
二、选择题:本题共5小题,每小题3分,共15分。在每小题给出的四个选项中,有一项或多项符合题目要求。全部选对得3分,选对但不全得1分,有选错得0分。
16.猴头杜鹃为常绿灌木,树高约2~5m,高龄树木树冠郁闭度(林冠层遮蔽地面的程度)高。为了更好的保护猴头杜鹃,促进其良性发展,科研人员对某自然保护区的猴头杜鹃纯林与猴头杜鹃——长苞铁杉混交林进行了调查,结果如下表。下列叙述错误的是( )
注:Ⅰ、Ⅱ为幼树,其他为成龄。
A.猴头杜鹃分布不均匀,最好选择猴头杜鹃分布比较集中的地段作为样地
B.根据表中数据推测,混交林中的猴头杜鹃种群增长速率较大
C.对混交林中猴头杜鹃种群生态位的研究属于种群水平的问题
D.适当对高龄级猴头杜鹃植株进行砍伐利于种群的良性发展
17.正常的血糖浓度对于维持机体正常的代谢具有重要意义,长期高血糖会引发多种并发症。下图表示胰岛B细胞合成相关激素的途径和该激素的作用机理,①②③表示结构,X、Y表示生理过程。下列叙述正确的是( )
A.①→②→③构成完整的反射弧,图中刺激引起的反射属于条件反射
B.激素甲与受体结合后,通过调节靶细胞内的代谢反应从而调节血糖浓度
C.若糖尿病患者Y过程出现了障碍,则其内环境中激素甲的含量可能会升高
D.若糖尿病患者X过程出现了障碍,则可通过注射激素甲缓解高血糖症状
18.赤道附近的海底火山喷发形成岛屿后,在气候适宜的情况下,可演化成物种丰富的雨林生态系统,下列相关叙述不正确的是( )
A.该岛屿从海滩到海岛中心的植物分布不同体现了群落的水平结构
B.演替到森林阶段的该岛屿中将无法找到草本植物阶段的植物类群
C.该岛屿上进行的群落演替与森林发生山火后的演替属于同一类型
D.该岛屿远离人类社会,人类活动不会影响群落演替的速度和方向
19.某昆虫的性别决定方式是ZW型,其体色由位于W染色体上的B基因决定,Z染色体上没有相应的等位基因,但是B基因可移接到Z染色体上,因此Z染色体和W染色体上都可能有B基因。已知含1个B基因的个体体色为灰色,含2个B基因的个体表现为黑色,不含B基因的个体表现为白色,且B基因的位置和数量不影响该昆虫的生殖与存活,B基因的移接不影响相应位置基因的表达。下列说法正确的是( )
A.雌性个体的基因型有3种
B.用白色雌性与灰色雄性个体杂交,子代灰:白为1:1
C.白色昆虫与灰色昆虫杂交,其子代一直保持与亲代相同的基因型
D.灰色昆虫与黑色昆虫杂交,只有灰色与黑色
20.下图是野生祖先种和栽培品种香蕉的染色体核型图,下列相关叙述错误的是( )
A.由于栽培品种和野生祖先种香蕉存在生殖隔离从而使栽培品种成为新物种
B.栽培品种体细胞中每个染色体组中的染色体数目比野生祖先种多11条
C.三倍体香蕉与野生祖先种相比,茎秆粗壮,早熟,营养物质含量丰富
D.若用秋水仙素处理野生祖先种幼苗的芽尖,则根尖分生区细胞中最多含有4个染色体组
第Ⅱ卷(非选择题)
21.(11分,除特殊说明外,每空1分)光是绿色植物进行光合作用的能量来源,在植物生长、发育中也起重要调节作用,如红光、蓝光对植物的生长发育非常关键,光周期影响长日照植物与短日照植物的开花,红光与蓝光比例影响光合产物的分配等。回答下列问题:
(1)光合作用中,吸收光能的色素位于植物细胞______(填具体场所)。感受光信号的光敏色素分布在植物的各部位,信息经过信号传递系统的传导,影响______,从而表现出生物学效应。
(2)植物甲在日照时间短于15.5h条件下才开花,植物乙在日照时间长于11h条件下才开花,光周期会影响植物开花,该过程与植物激素的分泌______(填“有关”或“无关”)。
(3)为了研究红光与蓝光的比例对作物产量、有机物分配的影响,以日光温室中的番茄为实验材料,补充不同比例的红光和蓝光进行实验,实验结果如图所示。
①选择补充红光和蓝光进行本实验,原因是______。
②从实验目的的角度考虑,三种补光比例中,最佳比例为______,判断依据是____________。(2分)
(4)植物丙存在明显的光饱和(光合速率不再随光强增加而增加)和光抑制(光能过剩导致光合速率降低)现象。为探寻提高植物丙产量的技术措施,研究人员对其光合特征进行了研究,结果见下图。
①植物丙的光饱和点约为______。光强大于1300后,胞间二氧化碳浓度增加主要是由于________________________________________________。(2分)
②推测光强对植物丙生长的影响主要表现为______。
22.(11分,每空1分)应激反应是人体对紧张性事件的适应性反应,其主要特征是下丘脑—垂体—肾上腺皮质轴(HPA)被激活,机体通过HPA途径促使肾上腺皮质释放糖皮质激素(GC)。一定强度的应激反应有助于机体发挥潜力、维持内环境的稳态,但应激时间过长或者过于强烈,则会对机体产生不利影响。下图1为“下丘脑—垂体—肾上腺轴”(HPA)对免疫活动的调节示意图。请回答问题:
(1)______调节网络是人体维持稳态的主要调节机制。
(2)图1中,由下丘脑、垂体、肾上腺皮质之间存在的HPA调控途径称为______。GC可以通过升高血糖保证重要器官能量供应,与胰高血糖素、肾上腺素具有______作用。
(3)在应激状态下,可能是由于GC的过度升高使下丘脑和垂体的敏感性降低,使GC______调节功能下降,影响机体糖类、脂质、蛋白质的代谢,抑制免疫活动,从而对机体产生不利影响。
(4)在HPA轴之外还存在另一种免疫调节机制—“脑—脾神经轴”,如下图2所示。
①脾属于免疫系统中的______,图2中的免疫活动所属的免疫方式为______(填“细胞免疫”或“体液免疫”)。
②科研人员为了验证上述调节机制中的脾神经对抗体的产生具有促进作用,用手术法进行了相关实验研究(如下表),请根据题意完成以下表格(在答题卡相应位置填写)。
a.______;b.______。c.______。
③由图2可知,神经系统通过神经递质调节免疫系统,免疫系统也可以通过______调节神经系统,这些信号分子的作用方式相同,都是直接与______接触。
23.(10分,每空1分)随着旅美的大熊猫“丫丫”顺利回国,新晋顶流“花花”、“萌兰”走红网络,国宝大熊猫日益受到更多人的关注和喜爱。保护生态学中,能够吸引公众关注的物种被称为旗舰种,常被作为生态保护活动的象征,来引起公众对其保护行动的关注。太白山是全球旗舰种——大熊猫的重要栖息地,植被为针叶林和针阔混交林,群落中还分布着羚牛、川金丝猴、黑熊等多种珍稀动物。
(1)太白山中的乔木、灌木、草本植物错落有致,构成了群落的______。灌木层的秦岭箭竹是大熊猫的主要食物,有人调查了大熊猫部分栖息地不同龄级秦岭箭竹的比例,结果如下图,据此分析,箭竹的年龄结构类型为______。
注:箭竹开花后可造成竹秆的死亡
(2)大熊猫可消化75%~90%的粗蛋白,但只能消化8%的粗纤维。对竹子开花前后粗蛋白和粗纤维含量检测结果如下图,据此推测,箭竹开花______(有利于/不利于)大熊猫生存,依据是______。竹林开花是影响大熊猫种群生存最重要的______(密度制约/非密度制约)因素。
(3)调查箭竹种群密度时,样方的选取应遵循______的原则,根据调查对象的分布状况和地段的形状,选取______法,调查结果反映了种群最基本的______特征。
(4)常采用______方法对太白山大熊猫种群密度进行调查,也可以通过动物的粪便特征获得种群数量信息。因为动物粪便中含有少量脱落的肠道细胞,其中DNA的特有序列可作为识别不同个体的标记。调查太白山长耳鸮种群数量时,第一次收集到90份粪便,经检测来自50只个体;一段时间后,再次收集到100份粪便,经检测其中30份来自与第一次相同的20只个体,其余70份来自其他46只个体。据此估算该长耳鸮种群数量应为______只。
24.(12分,除特殊说明外,每空1分)果实的发育和成熟过程受脱落酸和乙烯调控。已知基因NCED1(表达产物为NCED1酶)和ACO1分别是控制脱落酸和乙烯合成的关键基因。某研究小组用脱落酸、NDGA、脱落酸+1-MCP处理番茄的未成熟果实,检测乙烯的含量变化,结果如图所示。回答下列问题:
注:NDGA是NCED1酶的抑制剂,1-MCP能抑制乙烯合成。
(1)本实验的自变量是______,因变量是______。
(2)在0~10天,脱落酸+1-MCP处理组与NDGA处理组的果实中乙烯的含量变化为______(填“增大”或“变化不大”)。脱落酸处理组与对照组果实的乙烯含量都升高,但脱落酸处理组果实中乙烯含量高于对照组,说明______。
(3)与对照组相比,喷施脱落酸组和喷施脱落酸+1-MCP组的番茄果实中乙烯的含量变化情况分别是______和______。若NCED1酶失活,则ACO1基因的表达时间可能会______(填“提前”或“不变”或“延迟”)。
(4)番茄植株中能合成脱落酸的部位是______。番茄植株中乙烯的运输方式是______。
(5)植物激素对植物的生长发育发挥着重要的调节作用,农业生产上经常使用植物生长调节剂来改善生产效益。赤霉素除了能够促进种子萌发外,还能够促进细胞伸长生长,从而引起植株增高。大麦的矮生突变体与赤霉素有关,有的是激素合成缺陷型突变体,有的是激素不敏感型突变体。为研究某种大麦的矮生突变体所属的突变类型,请设计实验方案,写出实验思路、实验结果及结论。(提供所有所需材料、药品、器具等)
实验思路:
__________________________________________________________________________________________________________________________________________________________________________________________________________________________________________________________________________。(2分)
实验结果及结论:
________________________________________________________________________________________。
25.(11分,除特殊说明外,每空2分)摩尔根运用假说——演绎法证明了果蝇控制眼色的基因位于X染色体上。研究人员利用果蝇的多对相对性状进行杂交实验(不考虑突变和染色体互换)。回答下列问题:
(1)已知果蝇红眼和白眼分别由基因A/a控制,果蝇体内另有一对常染色体基因B/b,且不影响A/a基因的表达。b基因纯合导致雌性个体反转为不育雄性,但对雄性个体无影响。现有一只基因型为Bb的白眼雌果蝇与一只基因型为bb的正常红眼雄果蝇进行杂交,则的表现型及比例为______。(1分)随机交配,则中雌雄比例为______,(1分)其中不育果蝇的概率为______。
(2)已知果蝇翻翅基因(R)、正常翅基因(r)、星状眼基因(D)、正常眼基因(d)均位于2号染色体上,R或D基因均纯合致死,某实验室要通过一代杂交得到翻翅、星状眼新品系(该品系相互交配所得子代不发生性状分离),将选择的亲本基因型及其在染色体上的位置绘制在下图中。(2分)
(3)果蝇灰身和黑身、长翅和残翅为两对相对性状,分别受基因E/e和F/f控制,这两对基因不独立遗传。现用纯合灰身长翅雌果蝇与纯合黑身残翅雄果蝇杂交,雌雄果蝇表型全为灰身长翅。请以上述果蝇为实验材料设计一次杂交实验,探究E基因和F基因在常染色体上还是X染色体上。请写出实验的杂交亲本表型并预期实验结果及结论。(不考虑染色体互换)
①实验的杂交亲本组合是______。(1分)
②预期结果及结论:
若______,则E基因和F基因位于同一条常染色体上;若______,则E基因和F基因位于同一条X染色体上。
滨城高中联盟2024-2025学年度上学期高三期中II考试
生物试卷答案
第Ⅰ卷(选择题)
一、选择题:本题共15小题,每小题2分,共30分。在每小题给出的四个选项中,只有一项符合题目要求。
1-5DDDCC 6-10CCABD 11-15CCDAC
二、选择题:本题共5小题,每小题3分,共15分。在每小题给出的四个选项中,有一项或多项符合题目要求。全部选对得3分,选对但不全得1分,有选错得0分。
16-20ABC BCD BCD BD ABC
第Ⅱ卷(非选择题)
21.(11分,除特殊说明外,每空1分)
(1)叶绿体的类囊体薄膜上(或答类囊体薄膜上,错字不给分)
特定基因的表达(或答基因的表达)
(2)有关
(3)①植物的光合色素(叶绿素和类胡萝卜素)主要吸收红光和蓝紫光(或叶绿素主要吸收红光和蓝紫光,类胡萝卜素主要吸收蓝紫光)(合意给分)
②红光:蓝光=7:1 该条件下,番茄地上部有机物质量(或地上部有机质量)最多,(1分)且分配至果实中的有机物质量所占比例最大(或果实中有机物分配率最大)(1分)
(4)①500 光合作用受到抑制(或净光合速率降低,或光合速率降低),消耗的二氧化碳减少,(1分)且气孔导度增加(1分)
②植物丙在弱光下随光强增加生长快速达到最大,光照过强其生长受到抑制
22.(11分,每空1分)
(1)神经-体液-免疫
(2)分级调节 协同
(3)负反馈
(4)①免疫器官 体液免疫
②a.测初始抗体水平并计算平均值(两个要点,不全不给分)
b.实验组手术切除(或切断)脾神经
c.做手术但不切除(或切断)脾神经(合意给分)
③细胞因子 受体(或特异性受体)
23.(10分,每空1分)
(1)垂直结构 衰退型
(2)不利于 与未开花竹相比,开花竹(各器官)粗蛋白含量低,粗纤维含量高密度制约
(3)随机取样 五点取样法或等距取样(只写一种也给分) 数量
(4)标记重捕 165
24.(12分,除特殊说明外,每空1分)
(1)处理后天数(处理后的时间)和处理物的种类(或不同的处理方法)(可颠倒)(合意给分) 番茄未成熟果实中乙烯的含量(或乙烯的含量)
(2)变化不大 脱落酸可促进乙烯合成
(3)乙烯含量达到峰值的时间提前且含量高(两个要点缺一不可) 几乎不能合成乙烯(或乙烯含量无明显变化) 延迟
(4)根冠、萎蔫的叶片等 自由扩散
(5)实验思路:将生长状况相同的矮生大麦突变体的幼苗随机均分为A、B两组,用适宜浓度的赤霉素溶液处理A组,B组不作处理(或B组用等量的清水处理)。(三个得分点全对得1分)在相同且适宜条件下培养一段时间后,测量并比较A、B两组植株高度(两个得分点全对得1分)
结果及结论:若A组株高高于B组,则该突变体为激素合成缺陷型突变体;若A、B两组株高大致相同,则该突变体为激素不敏感型突变体
25.(11分,除特殊说明外,每空2分)
(1)红眼雌性:红眼雄性:白眼雄性=1∶1∶2(1分) 5:11(1分) 3/16
(2)
(2分,每个1分,基因位置合意给分)
(3)的灰身长翅雌雄果蝇相互交配(1分)
雌雄果蝇中灰身长翅:黑身残翅均为3:1
果蝇中灰身长翅雌果蝇:灰身长翅雄果蝇:黑身残翅雄果蝇=2∶1∶1(或中黑身残翅果蝇均为雄性)。
选项
实验目的
相关操作步骤
实验现象或结论
A
探究酵母菌细胞的呼吸方式
在酵母菌培养液中加入酸性重铬酸钾溶液
出现灰绿色,则有酒精产生
B
探究酵母菌种群数量的变化
先将盖玻片放在血细胞计数板的计数室,再吸取静置沉淀后的上层酵母菌培养液滴于盖玻片边缘,吸去多余培养液,稍待片刻后进行计数
酵母菌种群数量变化曲线呈“J”形
C
探究pH对酶活性的影响
先往2滴肝脏研磨液中加入1mL0.1ml/LHCl混合均匀后,再加入2mL体积分数3%的溶液中,观察气泡的生成速率
几乎不产生气泡
D
观察植物细胞的有丝分裂
将解离后的根尖用清水漂洗后再用甲紫溶液进行染色
能观察到被染色的细胞所占的比例较小
类型
不同龄级猴头杜鹃的个体数
Ⅰ
Ⅱ
Ⅲ
Ⅳ
Ⅴ
Ⅵ
Ⅶ
Ⅷ
纯林中的猴头杜鹃种群
72
l
16
14
11
7
19
12
混交林中的猴头杜鹃种群
30
l
4
6
1
1
0
0
实验目的
简单操作过程
实验动物的选择及处理
将生理状态相同健康小鼠均分两组,各10只,a.______
实验组处理
b.
对照组处理
c.
控制无关变量
给两组小鼠注射等量、适量的相同疫苗,置于相同且适宜的环境条件下饲养。
结果检测
一段时间后分别测定两组小鼠体内相对抗体水平并进行比较。
预期实验结果
实验组小鼠的相对抗体水平低于对照组小鼠。
相关试卷
这是一份辽宁省大连市滨城高中联盟2024-2025学年高三上学期中考试生物试卷,文件包含辽宁省大连市滨城高中联盟2024-2025学年高三上学期期中Ⅱ考试生物试卷pdf、高三生物答案pdf等2份试卷配套教学资源,其中试卷共14页, 欢迎下载使用。
这是一份辽宁省大连市滨城高中联盟2024-2025学年高三上学期期中考试生物,文件包含辽宁省大连市滨城高中联盟2024-2025学年高三上学期期中考试生物答案docx、辽宁省大连市滨城高中联盟2024-2025学年高三上学期期中考试生物docx等2份试卷配套教学资源,其中试卷共34页, 欢迎下载使用。
这是一份辽宁省大连市滨城高中联盟2024-2025学年高三上学期期中考试生物,文件包含辽宁省大连市滨城高中联盟2024-2025学年高三上学期期中考试生物答案docx、辽宁省大连市滨城高中联盟2024-2025学年高三上学期期中考试生物docx等2份试卷配套教学资源,其中试卷共34页, 欢迎下载使用。

