四川省内江市第一中学2024-2025学年高一上学期11月期中化学试题
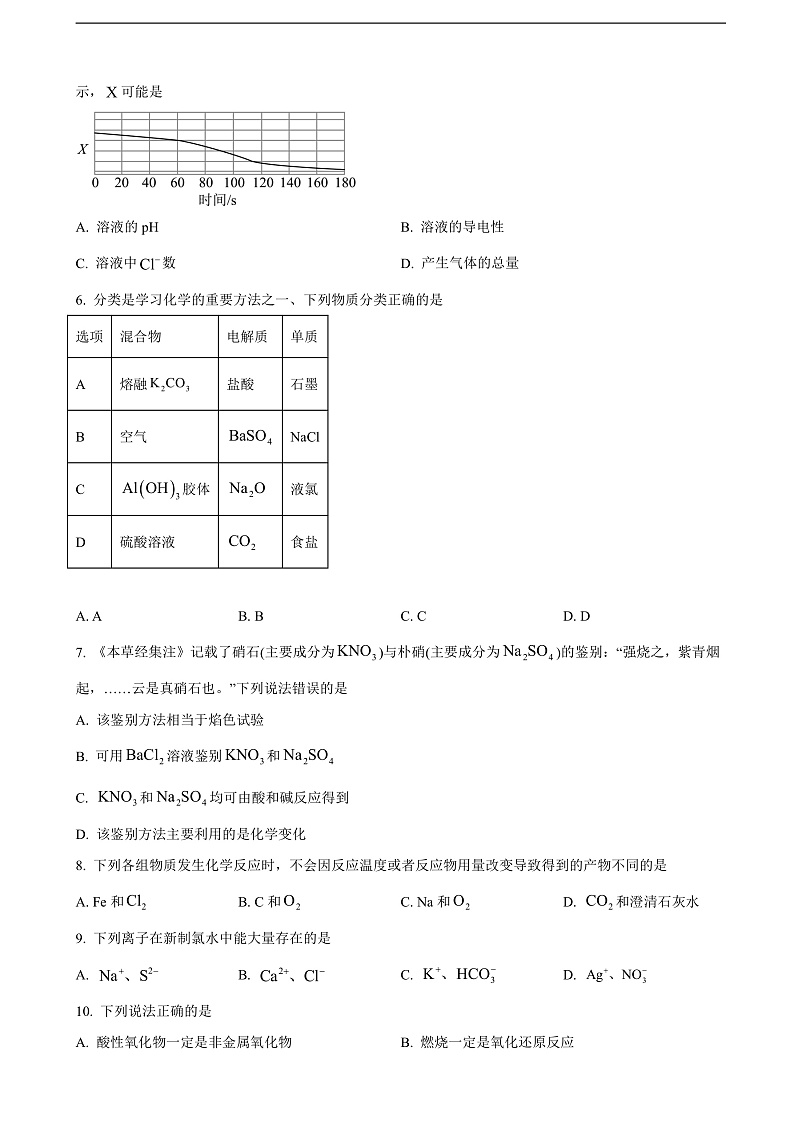
展开化学试题本试卷满分100分,考试用时75分钟。注意事项:1.答题前,考生务必将自己的姓名、考生号、考场号、座位号填写在答题卡上。2.回答选择题时,选出每小题答案后,用铅笔把答题卡上对应题目的答案标号涂黑。如需改动,用橡皮擦干净后,再选涂其他答案标号。回答非选择题时,将答案写在答题卡上。写在本试卷上无效。3.考试结束后,将本试卷和答题卡一并交回。4.本试卷主要考试内容:人教版必修第一册第一章至第二章第二节。5.可能用到的相对原子质量:H:1 C:12 N:14 O:16 Na:23 S:32 Cl:35.5 Cu:64一、选择题:本题共15小题,每小题3分,共45分。在每小题给出的四个选项中,只有一项是符合题目要求的。1. 2024年巴黎举办的第33届奥运会时期,为确保赛场环境的安全,使用了各种消毒试剂。下列均为消毒试剂的有效成分,其中属于盐的是A. 乙醇 B. C. D. NaClO2. 热爱劳动是中华民族的传统美德,下列劳动活动中涉及氧化还原反应的是A. 用刻刀雕刻皮影B. 用“84”消毒液为教室消毒C. 用洁厕灵(主要成分是盐酸)清理铁钉上的铁锈D. 用饱和溶液制备胶体净水3. 下列物质与稀盐酸反应不能生成盐和水的是A. NaOH B. C. D. 4. 下列关于和的说法正确的是A. 均碱性氧化物B. 均能作呼吸面具的供氧剂C. 与水反应的反应类型相同D. 和含有的阴、阳离子数之比相同5. 某化学兴趣小组将新制饱和氯水置于光照条件下,利用数字化仪器测得其变量随时间变化关系如图所示,可能是A. 溶液的pH B. 溶液的导电性C. 溶液中数 D. 产生气体的总量6. 分类是学习化学的重要方法之一、下列物质分类正确的是A. A B. B C. C D. D7. 《本草经集注》记载了硝石(主要成分为)与朴硝(主要成分为)的鉴别:“强烧之,紫青烟起,……云是真硝石也。”下列说法错误的是A. 该鉴别方法相当于焰色试验B. 可用溶液鉴别和C. 和均可由酸和碱反应得到D. 该鉴别方法主要利用的是化学变化8. 下列各组物质发生化学反应时,不会因反应温度或者反应物用量改变导致得到的产物不同的是A. Fe和 B. C和 C. Na和 D. 和澄清石灰水9. 下列离子在新制氯水中能大量存在的是A. B. C. D. 10. 下列说法正确的是A. 酸性氧化物一定是非金属氧化物 B. 燃烧一定是氧化还原反应C. 电解质在常温下均能导电 D. 同素异形体可能是化合物11. 已知E、W、Q、R为含氮物质,在一定条件下可发生如下转化关系:。则E、W、Q、R中氮的化合价由低到高的顺序为A. B. C. D. 12. 下列离子方程式书写正确的是A. 通入溶液中:B. 通入溶液中:C. 向硫酸铜溶液中加入溶液:D. 少量钠投入溶液中:13. 下列实验操作、现象和结论均正确的是A. A B. B C. C D. D14. 某化学兴趣小组利用如图所示装置探究氯气的某些性质,实验过程中观察到无底仪器a内颜色变为黄绿色然后逐渐褪色,湿润的淀粉-KI试纸变蓝(已知淀粉遇会变蓝)。下列说法正确的是A. 漂白粉的有效成分为和B. 通过实验可知的氧化性强于C. 小试管内发生的化学反应可能为D. 实验过程中,湿润的紫色石蕊溶液滤纸条会褪色,干燥的红色纸条一定不褪色15. 某溶液X的溶质可能由、、、、、、中的两种或两种以上组成,且各种离子数目相同,某同学进行了如图实验来判断溶液X的组成。下列说法错误的是A. 向溶液X中滴加酚酞试剂,溶液变红B. 溶液X中含有的阴离子为、C. 溶液1中的阳离子为、D. 溶液X中阴、阳离子数目之比为二、非选择题:本题共4小题,共55分。16. 和是两种常见的钠盐,请回答下列问题:(1)在水中的电离方程式为___________。(2)关于和的性质:①相同条件下,在水中溶解度更大的是___________(填“”或“”,下同)。②分别向等质量的固体粉末中滴加少量水,吸收热量的是___________,继续滴加等体积的水,得到的溶液碱性更强的是___________。(3)下列试剂或方法可以用来鉴别相同质量分数的溶液和溶液的是___________(填标号)。A. 焰色试验 B. 稀盐酸 C. 澄清石灰水 D. 酚酞试剂(4)利用食盐、、可以制备(侯氏制碱法),第1步的装置如图所示(已知极易溶于水,得到的溶液呈碱性)。①侯氏制碱法的反应原理为___________(写化学式),ii.___________ (写化学方程式)。②先通入的气体是___________(填“”或“”)。③从装置中分离出的操作为___________。17. 某化学兴趣小组设计了如图装置(加热和夹持装置已省略)制备并探究与Na的反应,请回答下列问题:(1)实验开始后,先关闭K2,打开K1,通入一段时间,目的是___________;试剂a为___________。(2)装置甲制备时发生反应的离子方程式为___________;该反应中,浓盐酸体现了___________;若用含有14.6gHCl的浓盐酸与足量的反应制取,制得的的质量总是小于7.1g,则其主要原因是___________。(3)硬质玻璃管内Na与共热时的现象为___________;戊装置的作用为___________。(4)在合适的温度下,与NaOH溶液能发生反应(未配平),若还原产物与氧化产物的化学计量数之比为2∶1,则该反应的化学方程式为___________。18. 物质A为一种金属单质,A、B、C、D、E均含有同一种元素,反应中部分产物未表示出来。请回答下列问题:(1)E的化学式为___________,请写出它的一种用途:___________。(2)A通常保存在中___________;B为___________色;反应①需要使用仪器为酒精灯、三脚架、___________。(3)反应②中除了生成产物C,还有一种气体M生成,验证试管中有气体M生成操作及现象为___________。(4)反应③的化学方程式为___________;该反应___________(填“是”或“不是”)氧化还原反应;在水溶液中,反应⑥的离子方程式为___________。19. 铜及其化合物在生产、生活中应用广泛。回答下列问题:(1)下列关于铜的说法正确的是___________(填标号)。A. 金属铜能导电,但铜不属于电解质B. 实验室可利用铜与稀硫酸反应制备C. 铜不能通过一步反应转化为D. 常温下,氢气可将CuO还原为Cu(2)北宋沈括的《梦溪笔谈》中记载:“信州铅山县有苦泉,流以为涧。挹其水熬之,则成胆矾。烹胆矾则成铜;熬胆矾铁釜,久之亦化为铜。”①胆矾的化学式为___________,长期存放的胆矾会风化生成无水硫酸铜,发生的反应属于四大基本反应类型中的___________。②“熬胆矾铁釜,久之亦化为铜”反应的离子方程式为___________。③《千里江山图》是北宋王希孟创作的绢本设色画,是中国十大传世名画之一,历经千年色彩依然,其中绿色来自孔雀石颜料[主要成分为],青色来自蓝铜矿颜料[主要成分为]。与稀硫酸反应的离子方程式为___________。(3)实验室可利用Cu与浓硫酸在加热条件下的反应制备,反应的化学方程式为(浓)。①该反应中,氧化剂为___________(写化学式)。②请用单线桥法表示电子转移情况:___________。③若反应消耗19.2gCu,则生成的质量为___________g。化学试题一、选择题:本题共15小题,每小题3分,共45分。在每小题给出的四个选项中,只有一项是符合题目要求的。1. 【答案】D2.【答案】B3. 【答案】C4. 【答案】D5. 【答案】A6. 【答案】C7. 【答案】D8. 【答案】A9. 【答案】B10. 【答案】B11. 【答案】A12. 【答案】A13. 【答案】B14. 【答案】C15. 【答案】C二、非选择题:本题共4小题,共55分。16. 【答案】(1)(2) ①. ②. ③. (3)BD(4) ①. ②. ③. ④. 过滤17. 【答案】(1) ①. 排尽装置内的空气,防止干扰实验 ②. 饱和食盐水(2) ①. ②. 酸性和还原性 ③. 随着反应的进行,浓盐酸逐渐减小,最终变为稀盐酸,稀盐酸不与反应,不再产生(3) ①. 剧烈燃烧,发出黄色火焰,产生大量白烟 ②. 防止水蒸气进入丁装置中(4)18. 【答案】(1) ①. NaCl ②. 作厨房调味品(2) ①. 煤油或石蜡油 ②. 淡黄 ③. 泥三角、坩埚或陶土网(3)把带火星的木条靠近试管口,木条复燃(4) ①. ②. 是 ③. 19. 【答案】(1)AC(2) ①. ②. 分解反应 ③. ④. (3) ①. ②. ③. 19.2选项混合物电解质单质A熔融盐酸石墨B空气NaClC胶体液氯D硫酸溶液食盐选项实验操作现象结论A将钠投入滴加了紫色石蕊试剂的水中溶液变红钠与水反应生成了碱性物质B用棉花包裹粉末后,滴加几滴水棉花燃烧与水的反应是放热反应C将鲜花放入干燥氯气中一段时间后,鲜花褪色氯气具有漂白性D向某溶液X中滴加足量盐酸,将生成的气体通入澄清石灰水澄清石灰水变浑浊溶液X中一定存在

