2023~2024学年山东省济宁市曲阜市七年级(上)期中生物试卷(解析版)
展开
这是一份2023~2024学年山东省济宁市曲阜市七年级(上)期中生物试卷(解析版),共18页。
2.答第Ⅰ卷前请将自己的姓名、考号、班级、学校等考生信息写在密封线外相应位置上。第Ⅰ卷每题选出答案后,请务必写在相对应的答题栏中。第Ⅱ卷答案直接写在作答处,要求用黑色签字笔作答,字体工整清晰。
第Ⅰ卷(选择题共20分)
一、选择题(下列各题的四个选项中,只有一项最符合题意,每小题1分,共20分)
1. 生物圈中已知的生物物种约有200多万种,下列各项中属于生物的是( )
A. 珊瑚B. 一片树叶
C. 电脑病毒D. 生病的美人鱼
【答案】D
【分析】生物的共同特征有:①生物的生活需要营养;②生物能进行呼吸;③生物能排出身体内产生的废物;④生物能对外界刺激作出反应;⑤生物能生长和繁殖;⑥生物都有遗传和变异的特性;⑦除病毒以外,生物都是由细胞构成的。
【详解】珊瑚、一片树叶、电脑病毒都不能呼吸、不能生长和繁殖,不具有生物特征,生病的美人鱼具有能呼吸、能排出身体内产生的废物、能对外界刺激作出反应等特征,属于生物,D正确。
故选D。
2. 生物圈中的各种生物呈现出丰富的生命现象,下列描述中不存在生命现象的是( )
A. 两个黄鹂鸣翠柳B. 点水蜻蜓款款飞
C. 轻舟已过万重山D. 葵花朵朵向太阳
【答案】C
【分析】生物的基本特征有:①生物的生活需要营养;②生物能进行呼吸;③生物能排出身体内产生的废物;④生物能对外界刺激作出反应;⑤生物能生长和繁殖;⑥生物都有遗传和变异的特性;⑦除病毒以外,生物都是由细胞构成的;⑧生物能适应并影响环境。
【详解】A.两个黄鹂鸣翠柳,体现了生物能对外界刺激作出反应,属于生命现象,A不符合题意。
B.点水蜻蜓款款飞,体现了生物能繁殖,属于生命现象,B不符合题意。
C.轻舟已过万重山,体现了船的运动,不属于生命现象,C符合题意。
D.葵花朵朵向太阳,体现了生物能对外界刺激作出反应,属于生命现象,D不符合题意。
故选C。
3. 盛开的牡丹花,有的红如朝霞,有的白似冬雪,这种现象主要体现生物体具有的特征是( )
A. 变异特征B. 呼吸特征
C. 遗传现象D. 生长现象
【答案】A
【分析】生物的基本特征有:①生物的生活需要营养;②生物能进行呼吸;③生物能排出身体内产生的废物;④生物能对外界刺激作出反应;⑤生物能生长和繁殖;⑥生物都有遗传和变异的特性;⑦除病毒以外,生物都是由细胞构成的。
【详解】A.变异是指子代与亲代之间的差异,子代个体之间的差异的现象;因此,盛开的牡丹花,有的红如朝霞,有的白似冬雪,这种现象主要体现生物体具有的特征是变异,A正确。
B.生物都能进行呼吸,绝大多数生物都是吸入氧气,呼出二氧化碳,B错误。
C.遗传是指生物亲子间的相似性,C错误。
D.生长现象是指生物体能够由小长大,D错误。
故选A。
4. 生物圈是地球上所有生物共同生活的家园,下列关于生物圈的叙述正确的是( )
A. 生物圈包括整个大气圈、水圈和岩石圈的上层
B. 生物圈由大气圈的下层、整个水圈和岩石圈的上层组成
C. 生物圈的范围是海洋表面上下各约100000米之间
D. 生物圈之所以适于生物生存,是因为它具备了大多数生物生存的基本条件:阳光、水分、氮气、土壤等
【答案】B
【分析】生物圈就是生物与环境构成的一个统一的整体,它包括了地球上所有的生物及其生存的全部环境,因此生物圈是一个生态系统,而且是最大的生态系统。
【详解】AB.生物圈的范围以海平面为标准分,生物圈向上可到达约10千米的高度,向下可深入10千米左右深处,厚度为20干米左右的圈层,包括大气圈的底部、水圈的全部和岩石圈的表面,A错误,B正确。
C.生物圈的范围以海平面为标准分,生物圈向上可到达约10000米的高度,向下可深入10000米左右深处,C错误。
D.生物圈之所以适于生物生存,是因为它具备了大多数生物生存的基本条件:阳光、水分、氧气、土壤等,D错误。
故选B。
5. 显微镜是生物学研究中常使用的研究工具,用显微镜观察生物体的基本结构,用于观察的生物材料必须是( )
A. 新鲜的B. 完整的
C. 薄而透明的D. 有生命活性的
【答案】C
【分析】显微镜的种类很多,我们常用的为普遍光学显微镜,显微镜可分为机械部分和光学部分;利用的是光学原理,必须使可见光线穿过被观察的物体。
【详解】显微镜成像是利用光学原理,必须使可见光线穿过被观察的物体,如果不透光就不能在视野中成像。所以,“用显微镜进行观察的时候”,被观察的材料必须是“薄而透明”,这是因为光线能透过材料。由此可见,ABD错误,C正确。
故选C。
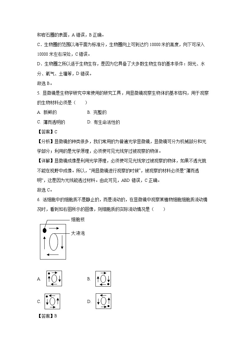
6. 活细胞中的细胞质不是静止的,而是流动的,在显微镜中观察某植物细胞细胞质流动情况时,看到如右图所示的图像,则细胞质的实际流动情况是( )
A. B.
C. D.
【答案】B
【分析】我们在显微镜下看到的物像是上下左右均颠倒的倒像,“倒立”不是相反,是旋转180度后得到的像。
【详解】做此类题有个小诀窍,就是把这个在显微镜下看到的图像旋转180度再看,就是左右上下颠倒的图像了。所以,题目中的图像旋转180度后和选项B的图像一致,细胞质的实际流动情况仍然是顺时针,但细胞核位于图中大液泡的右下方,故B正确,ACD错误。
故选B。
7. 指纹识别是大多智能手机的标配功能,小小的指纹包含了大量信息,控制指纹信息的遗传物质主要存在于细胞的( )
A. 细胞膜B. 细胞核C. 细胞质D. 线粒体
【答案】B
【分析】人体细胞的基本结构包括:细胞膜、细胞质、细胞核、线粒体等。细胞核内含有遗传物质,能够传递遗传信息。
【详解】A.细胞膜是紧贴在细胞壁内表面的一层极薄的膜,能够控制物质的进出,A错误。
B.细胞核内含有遗传物质,能够传递遗传信息,控制着生物的发育和遗传,控制人指纹信息的遗传物质存在于细胞核中,B正确。
C.细胞质不断地流动,加快了细胞与外界进行物质交换,C错误。
D.线粒体是呼吸作用的场所,D错误。
故选B。
8. 小明同学制作好洋葱鳞片叶内表皮细胞临时装片后,在视野中观察到如下图所示的图像,出现这种现象最可能的原因是( )
A. 这是人的口腔上皮细胞混入了其中B. 染色不当
C. 盖盖玻片时操作不规范D. 盖玻片或载玻片没有擦干净
【答案】C
【分析】盖盖玻片时,用镊子夹起盖玻片的一边,使它的另一边先接触载玻片上的水滴,然后缓缓放下,这样可以避免盖玻片下面出现气泡而影响观察。
【详解】观察“洋葱鳞片叶内表皮细胞”时,发现视野中有较多气泡,其原因是盖盖玻片时操作不当,正确的方法是用镊子夹起盖玻片,使它的一端先接触载玻片上的液滴,然后缓缓放平,C符合题意,ABD不符合题意。
故选C。
9. 制作人的口腔上皮细胞临时装片时,漱口的液体、载玻片上滴加的液体、染色用的液体分别是( )
A. 自来水、生理盐水、稀碘液B. 生理盐水、自来水、稀碘液
C. 凉开水、生理盐水、稀碘液D. 稀碘液、生理盐水、凉开水
【答案】C
【分析】制作口腔上皮细胞临时装片的步骤是:一擦、二滴、三刮、四涂、五盖、六染。
【详解】在制作人的口腔上皮细胞临时装片,在“滴”这一步,因为生理盐水的浓度和动物细胞液的浓度相差不大,为了维持细胞的正常形态,应向载玻片中滴加生理盐水;在“刮”这一步,为了不让食物残渣影响观察效果,应在刮之前,先用凉开水将口漱净,因为凉开水无菌无杂质;在“染”这一步,因为口腔上皮细胞透光性强,不易观察,需要滴加碘液,使细胞染色减少其透明度,利于观察。C符合题意。
故选C。
10. 下图是普通光学显微镜上使用的目镜和物镜,如果在观察时想要看到最多的细胞数目,则需要选取的镜头组合是( )
A. ①②B. ①③C. ②③D. ②④
【答案】B
【分析】光学部分由镜头和反光镜组成。镜头分为目镜和物镜两种,目镜无螺纹,目镜越长,放大倍数越小;物镜有螺纹,物镜越长,放大倍数越大。因此,如图中,①是低倍目镜,②是高倍目镜,③是低倍物镜,④是高倍物镜。
【详解】显微镜的放大倍数等于目镜和物镜两者的乘积;显微镜的放大倍数越大,视野就越小,看到的细胞就越大,看到的数目越少;显微镜的放大倍数越小,视野就越大,看到的细胞就越小,但数目越多。因此,如果在观察时想要看到最多的细胞数目,应该使显微镜的放大倍数最小,即选用倍数最小的物镜和目镜。结合分析可知,①是低倍目镜,③是低倍物镜,①③镜头组合显微镜放大倍数最小,观察到的细胞数目最多。由此可见,ACD错误,B正确。
故选B。
11. 在细胞结构中,能为细胞的生命活动提供能量的是( )
A. 叶绿体B. 液泡C. 细胞质D. 线粒体
【答案】D
【分析】动物细胞的结构包括细胞膜、细胞质、细胞核和线粒体;植物细胞的结构包括细胞壁、细胞膜、细胞质、细胞核、线粒体、液泡、叶绿体。
【详解】A.叶绿体是光合作用的场所,制造有机物,储存能量,A错误。
B.液泡中含有细胞液,有各种味道、色素的物质以及营养物质,B错误。
C.细胞膜以内、细胞核以外部分是细胞质,是流动着的,这利于物质交换,是细胞进行生命活动的主要场所,C错误。
D.线粒体是呼吸的场所,能够分解有机物,并释放能量,为细胞的生命活动提供能量,D正确。
故选D。
12. 小越同学在使用显微镜的过程中出现的问题与对应的解决方法,正确的是( )
A. 镜头污染——用干净的纱布擦拭
B. 视野太暗——改用大光圈和凹面镜
C. 物像模糊——将低倍物镜换成高倍物镜
D. 物像太小——转动转换器换上高倍目镜
【答案】B
【分析】显微镜使用过程中,用大光圈、凹面镜调节,会使视野变亮;显微镜成倒立的像,视野中像的移动方向与标本的移动方向相反;细准焦螺旋可以小幅度的调节镜筒,能够使所观察到的物像更清晰。
【详解】A.擦镜纸质软又不易掉毛,用擦镜纸擦拭镜头既可以清洁镜头,又可以避免损伤镜头和有少量的纤维留在镜头上影响观察效果。所以,对显微镜的目镜进行清洁时,应用擦镜纸擦拭,A错误。
B.显微镜视野亮度的调节:光线强时,用遮光器的小光圈、反光镜的平面镜调节;光线弱时,用遮光器的大光圈、反光镜的凹面镜调节。如果光线较暗时,应转动遮光器,调至大光圈,同时配合使用反光镜的凹面镜,B正确。
C.细准焦螺旋可以小幅度的调节镜筒,能够使所观察到的物像更清晰。转动细准焦螺旋调出更清晰的物像,C错误。
D.物镜安装在转换器上,能将观察的物体进行第一次放大,倍数越大,物像越大;目镜安装在镜筒上端,其作用是把物镜放大的物体实像进一步放大,倍数越大,物像越大。由此可知,若在视野中发现物像太小看不清,转动转换器换上高倍物镜,或换用高倍目镜,可将物像放大,D错误。
故选B。
13. 下图是某同学对“制作并观察植物细胞实验”的分析,正确的是( )
A. 观察物像时,要先用高倍物镜观察,然后再换低倍物镜
B. 观察时,在④中看到的像是正立放大的
C. 光线较强时可使用⑦的凹面镜和③的大光圈
D. 显微镜的放大倍数是指图乙中④与②放大倍数的乘积
【答案】D
【分析】如图中,①转换器,②物镜,③遮光器,④目镜,⑤粗准焦螺旋,⑥细准焦螺旋,⑦反光镜。
【详解】A.观察同一视野的同一部位:低倍镜下看到的细胞小,数量多、视野亮;高倍镜下看到的细胞大,数量少、视野暗。故先用低倍物镜观察,然后再换高倍物镜,A错误。
B.显微镜下呈现的是倒立放大的物像;因此,观察时,在④中看到的像是倒立放大的,B错误。
C.遮光器上有大小不同的光圈,要想使视野亮度变强,要用大光圈,便于更多的光线进入;反光镜有凹面镜和平面镜,凹面镜能够聚光,可以使视野变亮。光线强时,用小光圈、平面镜调节;光线弱时,用大光圈、凹面镜调节。因此,光线较强时可使用⑦的平面镜和③的小光圈,C错误。
D.显微镜放大物像的结构是目镜和物镜,放大倍数等于目镜放大的倍数和物镜放大的倍数之积。因此,显微镜的放大倍数是指图乙中④目镜与②物镜放大倍数的乘积,D正确。
故选D。
14. 细胞分裂是一种复杂的生命活动,下列关于动物细胞分裂的叙述,错误的是( )
A. 细胞分裂前,细胞核先完成复制
B. 细胞分裂时,先细胞核分裂成两个,后细胞质分成两等份
C. 细胞分裂的结果是细胞的数目增多
D. 细胞分裂后,形成的新细胞的遗传物质与亲代细胞的一样多
【答案】A
【分析】细胞核分裂时,染色体复制加倍,随着分裂的进行,染色体分成形态和数目相同的两份,分别进入两个新细胞中。因此细胞分裂产生的新细胞中的染色体形态和数目与原细胞一样。【详解】AB.细胞分裂时,细胞核先分裂,细胞质再分裂,A错误。B正确。
C.细胞分裂是指一个细胞分成两个细胞的过程,细胞分裂的结果是细胞的数目增多,C正确。
D.细胞分裂时细胞核内的遗传物质先要经过复制,然后再平均分配到两个子细胞中,因此新细胞中的染色体形态和数目与原细胞一样,D正确。
故选A。
15. 天气逐渐变凉了,涵涵同学找出去年的秋裤,穿上后发现秋裤不够长了,看样子自己这一年来长高了许多。涵涵个子长高的根本原因是( )
A. 睡眠充足B. 经常喝牛奶
C. 积极参加体育锻炼D. 细胞的分裂、生长和分化
【答案】D
【分析】生物体能够由小长大是生物生长的特性,生物的生长一靠细胞数目的增多,二靠细胞体积的增大,细胞数目的增多是细胞分裂的结果,细胞体积的增大是细胞生长的结果。
【详解】细胞分裂时细胞核先分成两个,随后细胞质分成两份,每份各含一个细胞核,最后在原来细胞的中央,形成新的细胞膜,植物细胞还形成细胞壁;这样,一个细胞就分裂成两个细胞了,细胞分裂使细胞数目增多。新分裂产生的细胞体积很小,需要不断从周围环境中吸收营养物质,并且转变成组成自身的物质,体积逐渐增大,这就是细胞的生长。细胞的分化形成不同的组织,进而再组成各种器官,由不同的器官构成系统,由八大系统构成人体。所以我们个子长高了很多的根本原因:细胞的分裂、生长和分化的共同结果。由此可见,ABC错误,D正确。
故选D。
16. 土豆和藕是人们常吃的蔬菜,它应该分别属于植物体的哪一种器官( )
A. 根、根B. 茎、茎
C. 果实、根D. 种子、茎
【答案】B
【分析】植物有六大器官:根、茎、叶、花、果实和种子,由这六大器官直接构成整个绿色开花植物体。
【详解】器官是指由不同的组织按照一定的次序结合在一起构成的行使一定功能的结构,土豆和藕吃的分别是植物的茎,B符合题意,ACD不符合题意。
故选B。
17. 取甲、乙大致相同的新鲜枝条分别插入装有等量水溶液的锥形瓶中,用脱脂棉塞紧瓶口,放在托盘天平的两个盘上,并调整天平,使之达到平衡,如下图所示。然后移到光下,10多分钟后观察天平,发现天平下垂倾斜的一端是( )
A. 左端B. 右端
C. 时左时右D. 始终保持平衡
【答案】B
【分析】植物体进行蒸腾作用的主要器官是叶,叶片多,蒸腾作用失去的水分较多;叶片少,蒸腾作用失去的水分较少。
【详解】植物体进行蒸腾作用的主要器官是叶,左边的甲装置中叶片较多,蒸腾作用失去的水分较多,重量减轻会上升,右边的乙装置中叶片较少,蒸腾作用失去的水分较少,重量减轻相对较少,则天平右端下垂倾斜,B正确。
故选B。
18. 形形色色的绿色植物在生产生活中与人类有密切的关系,下列关于植物与人类生活关系的叙述正确的是( )
A. 海带营养价值较高,人们食用的主要是它的叶
B. 同学们食用的海苔主要是由苔藓植物加工而来
C. 现在开采使用的煤主要是由古代蕨类植物的遗体经过复杂的变化形成的
D. 金鱼藻是藻类植物的一种,没有根茎叶的分化,不宜被人类食用
【答案】C
【分析】绿色植物分为孢子植物和种子植物两大类,其中孢子植物包括藻类植物、苔藓植物和蕨类植物,种子植物包括裸子植物和被子植物。
【详解】A.海带属于藻类植物,结构简单,无根、茎、叶的分化,人们食用的主要是它的叶状体,A错误。
B.美味又营养的海苔是用紫菜做的,因此,海苔是由藻类植物加工而来,B错误。
C.在距今2亿年以前,地球上曾经茂盛的生长着高达数十米的蕨类植物,它们构成了大片大片的森林,后来,这些蕨类植物灭绝了,它们的遗体埋藏在地下,经过漫长的年代,变成了煤炭,C正确
D.金鱼藻是被子植物,有根、茎、叶、花、果实和种子六大器官,D错误。
故选C。
19. 某农业技术人员在移栽国槐时进行了下列操作,其中主要为了降低植物蒸腾作用的是( )
A. 移栽后及时浇水B. 根部带土坨
C. 移栽时尽量选择晴朗的天气D. 移栽时去掉部分枝叶
【答案】D
【分析】水分以气体状态从植物体内散发到植物体外的过程叫做蒸腾作用;植物的蒸腾作用主要在叶片进行,叶柄和幼嫩的茎也能少量的进行。
【详解】A.移栽后浇水,满足移栽植物对水的需求,和蒸腾作用无关,A错误。
B.根部带土坨移栽是为了保护幼根和根毛,提高幼苗的成活率,与降低蒸腾作用没有直接关系,B错误。
C.一般选择在阴天或傍晚时移栽,因为此时光照不强,会降低蒸腾作用,减少水的蒸发,利于移栽植物的成活,C错误。
D.刚刚移栽的植物,幼根和根毛会受到一定程度的损伤,根的吸水能力很弱,剪掉部分枝叶,可以降低植物的蒸腾作用,减少水分的散失,有利于移栽植物的成活,D正确。
故选D。
20. 植物体吸收的水分大部分都通过蒸腾作用散失掉了,这对植物来说具有非常重要的意义。下列关于植物蒸腾作用的叙述正确的是( )
A. 蒸腾作用是水分以气体状态从植物体表面散失到体外的过程
B. 蒸腾作用可以促进植物从土壤中吸收水分和无机盐
C. 蒸腾作用可以促进水和无机盐在植物体内的运输
D. 蒸腾作用的主要器官是叶片
【答案】C
【分析】蒸腾作用的意义包括:能促进植物从土壤中吸收水分;促进水分和无机盐从根部输送到茎、叶等器官;还能使植物有效地散热;增加大气湿度,增加降雨量,促进生物圈的水循环。
【详解】A.植物的蒸腾作用是指植物体内的水以水蒸气的形式散发到大气中去的过程,A错误。
BC.根据分析可知,蒸腾作用可促进植物体从土壤中吸收水分,能促进吸水与无机盐在植物体内的运输,但不能促进无机盐的吸收,根对无机盐的吸收是主动运输方式,B错误,C正确。
D.蒸腾作用的主要器官是叶,叶片是叶最重要的组成部分,D错误。
故选C。
第Ⅱ卷非选择题(每空1分,共30分)
二、非选择题(每空1分,共30分)
21. 下图中图一是某同学在实验室中自制洋葱鳞片叶内表皮细胞临时装片的部分操作过程,图二是在使用显微镜观察自制临时装片的过程中观察到的①~④所示的几副图像,请据图分析回答问题:
(1)图一中的过程E需要在载玻片中央滴一滴______。
(2)图一中所示过程的正确操作顺序是______(选填下列字母代号)
A. EDCBAB. ECBDAC. BEACDD. BCDAE
(3)图像①→②的变化需要向______方移动装片;如果换上高倍物镜后观察到的图像不清晰,可以适当转动结构______(填写图二中的数字代号)
(4)图二中观察时图像出现的先后顺序应当是______(选填下列字母代号)
A. ①②③④B. ①②④③C. ②①④③D. ②①③④
(5)图二中的看到图像②细胞出现了重叠现象,这是由于图一过程中______(填写图一中的字母代号)操作不当引起的。
【答案】(1)清水 (2)B
(3)①. 右下 ②. 6 (4)A
(5)B
【分析】图一中,A染色,B展平,C撕取材料,D盖盖玻片,E滴水。图二中,1目镜,2转换器,3物镜,4反光镜,5粗准焦螺旋,6细准焦螺旋。
【详解】(1)图一中E过程是滴,在制作洋葱鳞片叶表皮细胞开始时用滴管向载玻片中央滴加的液体是清水,目的是维持细胞的正常形态,便于观察。
(2)制作洋葱表皮细胞临时装片的实验步骤简单的总结为:擦、滴、撕、展、盖、染。“擦”,用干净的纱布把载玻片和盖玻片擦拭干净;“滴”,把载玻片放在实验台上,用滴管在载玻片的中央滴一滴清水;“撕”,把洋葱鳞片叶向外折断,用镊子从洋葱鳞片叶的内表面撕取一块薄膜;“展”,把撕取的薄膜放在载玻片中央的水滴中,用解剖针轻轻的把水滴中的薄膜展开;“盖”,用镊子夹起盖玻片,使它的一端先接触载玻片上的液滴,然后缓缓放平;“染”,在盖玻片的一侧滴加碘液,另一侧用吸水纸吸引,重复2~3次,使染液浸润到标本的全部。因此,图一中所示过程的正确操作顺序是:E滴水、C撕取材料、B展平、D盖盖玻片、A染色。由此可见,ACD错误,B正确。
故选B。
(3)我们在显微镜下看到的物像是上下左右均颠倒的物像,所以我们移动玻片标本时,标本移动的方向正好与物像移动的方向相反;图二中,图像①在视野的偏右下方,向右下方移动装片,物像会向左上方移动到视野的中央,变为图像②。准焦螺旋用于升降镜筒,其中粗准焦螺旋升降镜筒的范围较大;细准焦螺旋的作用是较小幅度的升降镜筒,更重要的作用是能使焦距更准确,调出更加清晰的物像;因此,如果换上高倍物镜后观察到的图像不清晰,可以适当转动结构6细准焦螺旋。
(4)对光时用的是低倍物镜,因此最初观察到的物像较小,且不一定位于视野中央,需要移动装片使物像位于视野中央;再换用高倍镜观察,此时物像会变模糊,需要调节细准焦螺旋使物像变的清晰。由此可见,图二中观察时图像出现的先后顺序应当是①②③④,A正确,BCD错误。
故选A。
(5)撕取材料之后,为防止细胞重叠不易观察,取得材料一定要在水滴中用镊子展平;因此,图二中的看到图像②细胞出现了重叠现象,这是由于图一过程中B操作不当引起的。
22. 下图为人体口腔上皮细胞和菠菜叶肉细胞结构示意图,请据图分析回答下列问题:([ ]内填数字)
(1)在显微镜下看到的口腔上皮细胞的结构图应该是图中的______,因为该细胞不具有结构______(填写图中的数字代号)。
(2)图中两种细胞共有的主要结构有______。
(3)切洋葱时有时会被辛辣的物质呛的流眼泪,这种物质存在于图中结构[ ]______中。
(4)用凉水清洗菠菜后水不会变绿,但是用热水焯洗后水明显变绿了。这是因为高温破坏了植物细胞结构中的______。
(5)俗话说“种瓜得瓜,种豆得豆。”控制这种现象的物质存在于细胞结构[ ]______中。
【答案】(1)①. 乙 ②. ①③⑤
(2)细胞膜、细胞质、细胞核、线粒体
(3)⑤液泡 (4)细胞膜
(5)④细胞核
【分析】如图中,①细胞壁,②细胞膜,③叶绿体,④细胞核,⑤液泡,⑥细胞质,⑦线粒体。
【详解】(1)植物细胞有细胞壁、液泡,绿色植物细胞还有叶绿体,而动物细胞没有细胞壁、液泡和叶绿体。因此,在显微镜下看到口腔上皮细胞的结构图应该是图中的乙,因为该细胞不具有结构①细胞壁、③叶绿体、⑤液泡。
(2)由题图可以看出,两种细胞都有的结构是②细胞膜、④细胞核、⑥细胞质、⑦线粒体。
(3)液泡内含细胞液,细胞液中溶解有多种物质,如或甜味或辣味的物质、色素以及营养物质等。因此,切洋葱时有时会被辛辣的物质呛的流眼泪,这种物质存在于图中结构⑤液泡中。
(4)细胞膜能控制物质的进出,既不让有害的物质进来,也不让有用的物质轻易出去,具有选择透过性,也有保护作用。冷水泡菠菜,水仍清澈;热水泡菠菜,水变绿色;这是因为热水破坏了菠菜细胞中的②细胞膜,使其失去了控制物质进出的功能。
(5)细胞核内含有遗传物质DNA,染色体由DNA和蛋白质组成,能传递遗传信息。因此,控制“种瓜得瓜,种豆得豆”现象的物质存在于④细胞核中。
23. 人的一生充满了神秘感,下图表示人的个体发育过程,请据图分析回答:
(1)人体的发育是从细胞甲开始的,人体的生长、发育和繁殖离不开①、②两个过程,由甲形成许多子细胞乙经历的过程①叫做______,过程①进行前往往先进行______的复制;过程②叫做______,②的结果是形成了丙中重要的四种基本组织,其中组织C细胞排列紧密,对人体起保护作用,该人体组织称为______组织。
(2)人体有而植物体没有的结构层次是[ ]______。([ ]填写甲~己中的相应代号)
(3)下列植物体的结构中,与人体的丁层次属于同一结构层次的是______。(选填字母代号)
A. 橘子皮B. 桃子的果肉
C. 一粒西瓜籽D. 一株桃树
【答案】(1)①. 细胞分裂 ②. 染色体 ③. 细胞分化 ④. 上皮组织
(2)戊系统 (3)C
【分析】动物体的结构层次由微观到宏观依次是细胞→组织→器官→系统→动物体,与动物体的结构层次相比,植物体的结构层次不具有系统,即细胞→组织→器官→植物体。
图甲图乙代表细胞、图丙的组织(a是结缔组织,b是肌肉组织,c是上皮组织,d是神经组织)、图丁是器官、图戊是系统,图己是人体。①表示细胞分裂、②表示细胞分化。
【详解】(1) 如题干中图可知,细胞是人体结构和功能的基本单位,人是由一个受精卵发育来的。受精卵分裂形成很多细胞,使细胞数目增多,①过程表示细胞分裂,细胞分裂时变化最大的是细胞核,因为在分裂时,细胞核中的染色体必须完成复制加倍,然后平均分到两个细胞中,这样才能使得分裂后新形成的两个新细胞中的染色体数目和原来细胞中的一样,从而维持生物遗传的稳定性。②过程表示细胞分化,形成组织,在此过程中,细胞的形态、结构和功能产生了差异形成不同的组织。动物体的基本组织有:上皮组织、肌肉组织、结缔组织、神经组织。其中神经组织主要有神经细胞构成,能接受刺激,产生和传导兴奋。结缔组织的种类很多,骨组织、血液等都属于结缔组织,具有营养、支持、连接、保护等作用。肌肉组织主要由肌细胞构成,具有收缩、舒张功能,如心肌、平滑肌等。上皮组织由上皮细胞构成,具有保护、分泌等功能。因此,组织C细胞排列紧密,对人体起保护作用,该人体组织称为上皮组织。
(2) 人体的结构层次由小到大依次是细胞→组织→器官→系统→人体;植物体的结构层次是:细胞→组织→器官→植物体,可见人体具有而植物没有的是戊系统。
(3)图中的丁肝脏和胃是器官,橘子皮属于保护组织,桃子的果肉属于营养组织,西瓜籽属于繁殖器官,一株桃树属于植物体,因此与图中的丁属于同一结构层次的是C西瓜籽,都属于器官结构层次,故C正确,ABD错误。
故选C。
24. 各种绿色植物存在使得大自然充满的勃勃生机,某生物兴趣小组的同学进行野外考查时,拍摄了以下绿色植物的照片,请据图分析回答:
(1)图中没有根、茎、叶等器官分化的是植物______(填字母代号)所代表的类群,具有真正的根的植物有______(填字母代号)所代表的类群。
(2)图中孢子植物的代表有______(填字母代号),这其中常做为监测空气污染程度的指示植物的是______(填字母代号)。
(3)AC两类植物的共同特点是都能产生______,C类植物与A相比主要区别是:植物C______,属于裸子植物。
【答案】(1)①. D ②. ACE
(2)①. BDE ②. B
(3)①. 种子 ②. 种子裸露、无果皮包被
【分析】A向日葵属于被子植物,B葫芦藓属于苔藓植物,C油松属于裸子植物,D石花菜属于藻类植物,E铁线蕨属于蕨类植物。
【详解】(1)图中的D石花菜没有根、茎、叶的分化,属于藻类植物。图中A向日葵属于被子植物,是最高等的植物类群,有根、茎、叶、花、果实、种子六大器官;C油松属于裸子植物,有根、茎、叶、种子四种器官;E铁线蕨属于蕨类植物,有根 、茎、叶的分化;因此,具有真正的根的植物有ACE所代表的类群。
(2)绿色植物分为孢子植物和种子植物两大类,其中孢子植物包括藻类植物、苔藓植物和蕨类植物;种子植物包括裸子植物和被子植物,都用种子繁殖后代;因此,图中孢子植物的代表有B葫芦藓、D石花菜、E铁线蕨。B葫芦藓属于苔藓植物,无根,有茎、叶的分化,但体内无输导组织,叶只有一层细胞构成,二氧化硫等有毒气体容易从背腹两面侵入而威胁苔藓植物的生活,因此我们常把苔藓植物作为检测空气污染程度的指示植物,
(3)图中A向日葵是被子植物,它的种子外面有果皮包被着;C油松属于裸子植物,种子外面没有果皮包被。因此AC两类植物的共同特点是都能产生种子,C类植物与A相比主要区别是:植物C种子裸露、无果皮包被,属于裸子植物。
25. 蒸腾作用是绿色植物重要的生理过程之一,通过蒸腾作用散失水分对植物体来说不仅具有重要的意义,而且还能增加大气湿度,调节局部气候。下图中图一是在适宜外界条件下用盆栽天竺葵探究与蒸腾作用有关因素的几组实验装置,图二是天竺葵某叶片横切面示意图,请据图分析回答下列问题:
(1)图一装置中,如果用来探究“叶是植物蒸腾作用的主要器官”,应选取两个装置____________(填数字代号)进行对照实验。
(2)图二中植物蒸腾失水的门户⑥称为______,构成此门户的保卫细胞______(填“含有”或“不含有”)叶绿体。
(3)图二中结构②④合称______,此部位细胞内含有大量叶绿体,能通过光合作用制造有机物,所以该部位细胞构成的植物组织属于______组织。
(4)橘子中的丝络能运输营养物质,叶片中具有这种功能的结构是图二中的______(填数字代号)。
【答案】(1)②④ (2)①. 气孔 ②. 含有
(3)①. 叶肉 ②. 营养
(4)③
【分析】(1)蒸腾作用是水分以气体状态从活的植物体内通过植物体表面(主要是叶子)散失到植物体外的大气中的过程。植物体进行蒸腾作用的主要器官是叶片。叶片上有气孔,气孔不但是气体交换的“窗口”,而且是体内水分散失的“门户”。
(2)图二结构名称:①上表皮、②栅栏组织、③叶脉、④海绵组织、⑤下表皮、⑥气孔。
【详解】(1)我们要验证植物进行蒸腾作用的主要器官是叶,所以探究实验我们设计对照时应有唯一变量——有无叶。因此必须选带叶的植物,而①③图用塑料袋将植物连同盆土一同罩住,我们要排除其他因素的干扰,这样塑料袋内壁的水珠是否来自叶片的蒸腾作用就不能确定,故选②④来进行对照实验。
(2)⑥是气孔是植物体与外界气体交换的通道,也是蒸腾失水的门户。气孔是由一对半月形的保卫细胞构成的,保卫细胞中含有叶绿体可以行进光合作用。
(3)②是栅栏组织④是海绵组织,合称叶肉,由于它们含有大量的叶绿体,所以是叶片进行光合作用的主要部位。营养组织的细胞个体较大,细胞壁薄,液泡较大,储藏了丰富的营养物质、并贮存大量水分,因此叶肉是营养组织。
(4)叶片包括:叶肉、③叶脉和表皮。叶脉属于输导组织,贯穿于根茎叶,导管输送水和无机盐,筛管运输有机物。
相关试卷
这是一份2023~2024学年山东省济宁市泗水县七年级(上)期中生物试卷(解析版),共25页。试卷主要包含了本试题分第Ⅰ卷和第Ⅱ卷两部分, “好雨知时节,当春乃发生等内容,欢迎下载使用。
这是一份2023-2024学年山东省济宁市曲阜市八年级(上)期中生物试卷(解析版),共22页。
这是一份[生物][期末]山东省济宁市曲阜市2023-2024学年七年级上学期期末试题(解析版),共26页。

