2024~2025学年浙江省杭州市等4地高二(上)11月期中考试生物试卷(解析版)
展开
这是一份2024~2025学年浙江省杭州市等4地高二(上)11月期中考试生物试卷(解析版),共26页。试卷主要包含了考试结束后,只需上交答题纸等内容,欢迎下载使用。
考生须知:
1.本卷共8页满分100分,考试时间90分钟。
2.答题前,在答题卷指定区域填写班级、姓名、考场号、座位号及准考证号并填涂相应数字。
3.所有答案必须写在答题纸上,写在试卷上无效。
4.考试结束后,只需上交答题纸。
选择题部分
一、选择题(本大题共20小题,每小题2分,共40分。每小题列出的四个备选项中只有一个是符合题目要求的,不选、多选、错选均不得分)
1. 生命现象的基础是组成细胞的元素和分子,细胞内的各种结构也与功能相联系。下列相关叙述错误的是( )
A. 酶作用时会发生结构改变,这种改变是可逆的
B. 线粒体可沿着细胞骨架移动到作用部位提供能量
C. 核糖体RNA合成和加工都发生在核仁中
D. 细胞溶胶是细胞代谢的主要场所
【答案】C
【分析】细胞骨架是真核细胞中由蛋白质聚合而成的三维的纤维状网架体系。细胞骨架具有锚定支撑细胞器及维持细胞形态的功能,细胞骨架在细胞分裂、细胞生长、细胞物质运输、能量转化和信息传递等许多生命活动中都具有非常重要的作用。
【详解】A、酶作用时会发生空间结构改变,这种改变是可逆的,A正确;
B、细胞骨架具有锚定支撑细胞器及维持细胞形态的功能,与能量转化有关,而线粒体是细胞呼吸的主要场所,是“动力工厂”,所以线粒体可沿着细胞骨架移动到作用部位提供能量,B正确;
C、原核生物中有核糖体,但没有以核膜为界限的细胞核,没有核仁,所以原核生物核糖体RNA合成和加工不发生在核仁中,C错误;
D、细胞溶胶是细胞代谢的主要场所,D正确。
故选C。
2. 液泡是植物细胞中储存Ca2+的主要细胞器,Ca2+进入液泡的过程如图所示。下列说法错误的是( )
A. 液泡既能维持细胞形态,也可吞噬衰老细胞器
B. H+由细胞溶胶进入液泡,依赖H+焦磷酸酶作用不需要消耗能量
C. Ca2+通过CAX的跨膜运输方式属于主动转运
D. 加入H+焦磷酸酶抑制剂,Ca2+通过CAX的运输速率变慢
【答案】B
【分析】根据题干信息,“泡膜上的H+焦磷酸酶可利用水解无机焦磷酸释放的能量跨膜运输H+”,说明H+从细胞质基质转运到液泡的跨膜运输方式属于主动运输;“该浓度梯度驱动H+通过液泡膜上的载体蛋白CAX完成跨膜运输,从而使Ca2+以与H+相反的方向同时通过CAX进行进入液泡并储存”,说明H+从液泡转运到细胞质基质的跨膜运输方式属于协助扩散,而Ca2+进入液泡属于主动运输。
【详解】A、液泡含有大量水分,有利于植物细胞保持坚挺,另外含有水解酶,能像溶酶体一样吞噬衰老细胞器,A正确;
B、根据题图信息可知液泡膜上的H+焦磷酸酶可利用水解无机焦磷酸释放的能量跨膜运输H+”说明H+从细胞质基质转运到液泡的跨膜运输方式属于主动运输,B错误;
C、由分析可知,Ca2+通过液泡膜上的载体蛋白CAX进入液泡属于主动转运,C正确;
D、加入H+焦磷酸酶抑制剂,释放的能量较少,液泡膜内外H+浓度梯度减少,因而会使Ca2+通过CAX的运输速率降低,D正确;
故选B。
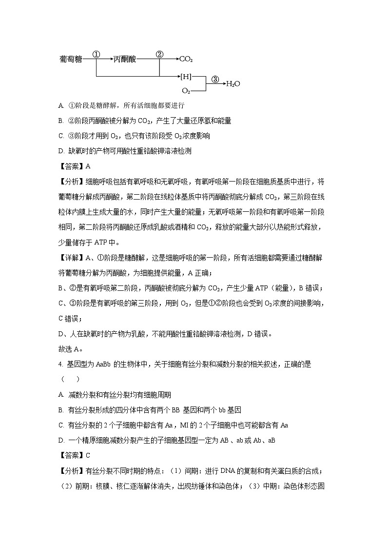
3. 在动物细胞中,葡萄糖的部分代谢过程如图,其中①~③表示有关生理过程。下列叙述正确的是( )
A. ①阶段是糖酵解,所有活细胞都要进行
B. ②阶段丙酮酸被分解为CO2,产生了大量还原氢和能量
C. ③阶段才用到O2,也只有该阶段受O2浓度影响
D. 缺氧时的产物可用酸性重铬酸钾溶液检测
【答案】A
【分析】细胞呼吸包括有氧呼吸和无氧呼吸,有氧呼吸第一阶段在细胞质基质中进行,将葡萄糖分解成丙酮酸,第二阶段在线粒体基质中将丙酮酸彻底分解成CO2,第三阶段在线粒体内膜上生成大量的水,同时产生大量的能量;无氧呼吸第一阶段和有氧呼吸第一阶段相同,第二阶段将丙酮酸还原成乳酸或酒精和CO2,释放的能量大部分以热能形式释放,少量储存于ATP中。
【详解】A、①阶段是糖酵解,这是细胞呼吸的第一阶段,所有活细胞都需要通过糖酵解将葡萄糖分解为丙酮酸,为细胞提供能量,A正确;
B、②是有氧呼吸第二阶段,丙酮酸被彻底分解为CO2,产生少量ATP(能量),B错误;
C、③阶段是有氧呼吸的第三阶段,用到O2,但是①②阶段也会受到O2浓度的间接影响,C错误;
D、人在缺氧时的产物为乳酸,不能用酸性重铬酸钾溶液检测,D错误。
故选A。
4. 基因型为AaBb的生物体中,关于细胞有丝分裂和减数分裂的相关叙述,正确的是( )
A. 减数分裂和有丝分裂均有细胞周期
B. 有丝分裂形成的四分体中含有两个BB基因和两个bb基因
C. 有丝分裂的2个子细胞中都含有Aa,MI的2个子细胞中也可能都含有Aa
D. 一个精原细胞减数分裂产生的子细胞基因型一定为AB、ab或Ab、aB
【答案】C
【分析】有丝分裂不同时期的特点:(1)间期:进行DNA的复制和有关蛋白质的合成;(2)前期:核膜、核仁逐渐解体消失,出现纺锤体和染色体;(3)中期:染色体形态固定、数目清晰;(4)后期:着丝点分裂,姐妹染色单体分开成为染色体,并均匀地移向两极;(5)末期:核膜、核仁重建、纺锤体和染色体消失。
减数分裂过程:(1)减数第一次分裂前的间期:染色体复制;(2)减数第一次分裂:①前期:联会,同源染色体上的非姐妹染色单体交叉互换;②中期:同源染色体成对的排列在赤道板上;③后期:同源染色体分离,非同源染色体自由组合;④末期:细胞质分裂;(3)减数第二次分裂过程(类似于有丝分裂)。
【详解】A、减数分裂无细胞周期,A错误;
B、减数分裂过程中会出现四分体,而有丝分裂不会出现四分体,B错误;
C、有丝分裂的2个子细胞中都含有Aa,若发生互换,MⅠ的2个子细胞中也可能都含有Aa,C正确;
D、若发生互换,一个精原细胞减数分裂产生的子细胞基因型可以是AB、ab、Ab、aB,D错误。
故选C。
5. 下图表示某真核生物基因表达的部分过程,下列说法错误的是( )
A. 图示过程需要mRNA、tRNA、rRNA参与
B. ②中含有氢键,与③具有相同的基本单位
C. ⑥的密码子是AGC
D. 图中核糖体移动方向是从左到右
【答案】C
【分析】题图分析:图示为翻译过程,其中①是氨基酸,②为tRNA,③为mRNA,④为核糖体。
【详解】A、图示为以mRNA为模板合成蛋白质的翻译过程,需要mRNA提供模板,tRNA携带氨基酸,rRNA参与形成核糖体,A正确;
B、②表示tRNA,其上有氢键,其单体是4种核糖核苷酸,③mRNA的单体也是4种核糖核苷酸,B正确;
C、AGC是位于tRNA上,是⑥的反密码子,反密码子与密码子碱基互补配对,所以⑥的密码子是UCG,C错误;
D、图中核糖体左侧的tRNA离开核糖体,而右侧tRNA携带着氨基酸进入核糖体,由此可知核糖体移动方向从左到右,D正确。
故选C。
6. 近年来科学家利用染色体加倍技术,成功培育出三倍体生蚝,使生蚝产量大大提高。三倍体生蚝生长速度高于二倍体,但不能像二倍体生蚝一样产生正常的配子。下列叙述正确的是( )
A. 二倍体生蚝体细胞内均含有2个染色体组
B. 二倍体生蚝培育的三倍体生蚝是一个新物种
C. 三倍体生蚝难以产生正常配子的主要原因是联会紊乱
D. 三倍体生蚝是不可遗传的变异类型
【答案】C
【分析】由受精卵发育而来的生物,体细胞中有两个染色体组叫二倍体,有三个染色体组叫三倍体。物种是指能在自然状态下相互交配且产生可育后代的一群生物。不同物种之间具有生殖隔离。
【详解】A、二倍体生蚝有丝分裂后期时,其体细胞中含有4个染色体组,A错误;
B、三倍体生蚝减数分裂时联会紊乱导致难以产生可育配子,无法产生后代,不属于一个新物种,B错误;
C、三倍体生蚝的体细胞中含有三个染色体组,在减数分裂时,存在同源染色体联会紊乱,难以产生正常的配子,C正确;
D、三倍体生蚝属于染色体变异,属于可遗传变异,D错误。
故选C。
7. 在模拟孟德尔杂交实验中,甲同学每次分别从Ⅰ、Ⅱ小桶中随机抓取一个小球并记录字母组合;乙同学每次分别从Ⅲ、Ⅳ小桶中随机抓取一个小球并记录字母组合。记录后将小球放回原桶内,重复多次。以下叙述错误的是( )
A. Ⅰ和Ⅱ小桶中两种小球的数量及总数都可以不等
B. 甲同学模拟的是F1(Dd)自交产生F2的过程
C. 甲同学的实验模拟了等位基因的分离和配子随机组合的过程
D. 乙同学的实验模拟了自由组合定律,产生AB类型的配子概率约为1/4
【答案】A
【分析】基因自由组合定律:位于非同源染色体上的非等位基因的分离或组合是互不干扰的;在减数分裂过程中,同源染色体上的等位基因彼此分离的同时,非同源染色体上的非等位基因自由组合。
【详解】A、该实验中用小桶分别代表雌雄生殖器官,两小桶内的彩球分别代表雌雄配子,两小桶内两种小球的数量必须相等,但Ⅰ与Ⅱ小桶内小球的总数不一定要相等,A错误;
B、甲每次分别从Ⅰ、Ⅱ小桶中随机抓取一个小球并记录字母组合,模拟了等位基因的分离和配子随机结合的过程,即模拟的是F1(Dd)自交产生F2的过程,B正确;
C、甲同学涉及一对等位基因,模拟了等位基因的分离和配子随机组合的过程,C正确;
D、乙同学每次分别从Ⅲ、Ⅳ小桶中随机抓取一个小球并记录字母组合。将抓取的小球分别放回原来小桶后,再多次重复,其中AB组合的概率约1/2×1/2=1/4,D正确。
故选A。
8. 消防员在高温环境中灭火时,机体生理活动发生了一系列的变化。下列生理变化与机体调节对应正确的是( )
A. 精神紧张——肾上腺素分泌增加
B. 葡萄糖大量消耗——胰岛素分泌增加
C. 大量流汗导致血钠含量降低——神经垂体合成的抗利尿激素增加
D. 肌肉部分厌氧呼吸——通过血液中的碳酸钠与乳酸反应维持酸碱平衡
【答案】A
【分析】水盐平衡调节:①当人饮水不足、体内失水过多或吃的食物过咸,细胞外液渗透压就会升高,这一情况刺激下丘脑渗透压感受器,使得下丘脑一方面把信息传到大脑皮层感觉中枢,使人产生渴觉而主动饮水,另一方面,下丘脑还分泌抗利尿激素,并由垂体释放到血液中,血液中的抗利尿激素含量增加,就加强了肾小管、集合管对水分的重吸收,使尿量减少。②当人饮水过多时,细胞外液渗透压就会降低,这一情况刺激下丘脑渗透压感受器,使得下丘脑一方面把信息传到大脑皮层感觉中枢,使人不产生渴觉,另一方面,下丘脑还减少分泌抗利尿激素,垂体释放到血液中的抗利尿激素减少,就减弱了肾小管、集合管对水分的重吸收,使尿量增加。
【详解】A、在精神紧张时,肾上腺素分泌增加,这是机体的一种应激反应,通过肾上腺素的分泌来提高机体的应激能力,A正确;
B、消防员在灭火过程中葡萄糖大量消耗,同时,血液中胰高血糖素的含量会增加,以维持血糖平衡,B错误;
C、醛固酮具有促进肾小管和集合管对钠离子重新收的作用,血钠含量降低,醛固酮分泌增加,C错误;
D、肌肉部分厌氧呼吸产生乳酸后,是通过血液中的碳酸氢钠与乳酸反应维持酸碱平衡,而不是碳酸钠,D错误。
故选A。
9. 各器官系统协调统一共同维持内环境稳态,如图表示内环境稳态的调节机制,下列叙述正确的是( )
A. 添加抗凝剂的血液在离心或静置后,最下层是含细胞核的白细胞,最上层血浆是内环境成分
B. 三大系统产生的激素、神经递质、免疫活性物质作用完均立即失活
C. 内环境稳态依靠神经-体液-免疫调节来实现,但主要依赖神经调节,如体温、血糖的稳定
D. 神经、体液和免疫调节都离不开信号分子的作用,都需要与受体结合而发挥作用
【答案】D
【分析】关于“内环境稳态的调节”应掌握以下几点:(1)实质:体内渗透压、温度、pH等理化特性呈现动态平衡的过程。(2)定义:在神经系统和体液的调节下,通过各个器官、系统的协调活动,共同维持内环境相对稳定的状态。(3)调节机制:神经—体液—免疫调节网络。(4)层面:水、无机盐、血糖、体温等的平衡与调节。(5)意义:机体进行正常生命活动的必要条件。
【详解】A、添加抗凝剂的血液在离心或静置后,最下层是不含细胞核的红细胞,最上层血浆是内环境成分,A错误;
B、神经递质作用后被灭活或被回收,B错误;
C、体温和血糖的调节主要依赖体液调节,C错误;
D、神经、体液和免疫调节都离不开信号分子的作用,并都需要与受体结合而发挥作用,D正确。
故选D。
10. 动物对环境的迅速反应主要是通过神经调节实现的。下列人神经系统的叙述中错误的是( )
A. 神经元是神经系统的基本单位,反射是神经活动的基本形式
B. 中枢神经系统包括脑和脊髓,周围神经系统包括脑神经和脊神经
C. 交感神经和副交感神经属于运动神经
D. 内脏神经包括控制内脏器官的传入神经和传出神经
【答案】D
【分析】人体神经系统是由脑、脊髓和它们所发出的神经组成的,其中脑和脊髓是神经系统的中枢部分,组成中枢神经系统;脑神经和脊神经是神经系统的周围部分,组成周围神经系统。
【详解】A、神经元是神经系统结构与功能的基本单位,反射是神经活动的基本形式,反射的结构基础是反射弧,A正确;
B、中枢神经系统包括脑(大脑、脑干和小脑等,位于颅腔内)和脊髓(位于椎管内),外周神经系统分布在全身各处,包括与脑相连的脑神经和与脊髓相连的脊神经,B正确;
C、交感神经和副交感神经属于内脏运动神经,C正确;
D、内脏神经只有传出神经,D错误。
故选D。
11. 手不小心触到尖锐的物体时迅速缩回是通过反射实现的。下图1表示缩手反射的反射弧,图2、图3分别表示图1虚线框内局部结构放大示意图,下列说法正确的是( )
A. 图1中的效应器是B,由传出神经末梢和它所支配的肌肉组成
B. 图2中神经递质与f结合后进入下一个神经元使其发生相应的电位变化
C. 图3中兴奋的传导方向是g←h→i
D. 触到尖锐的物体后产生痛觉是生来就具备的反射
【答案】A
【分析】据图分析,图1表示缩手反射的反射弧,对反射弧进行分析可知A是感受器,B是效应器;图2是突触结构,其中a是突触前膜、b是突触间隙、c是突触后膜、d是突触小泡、e是神经递质、f是受体。
【详解】A、图1中的A连接的神经上有神经节,故A是感受器,则B是效应器,效应器由传出神经末梢和它所支配的肌肉组成,A正确;
B、神经递质与突触后膜上的受体结合后发挥作用,并不进入下一个神经元,B错误;
C、在反射弧中,兴奋沿神经纤维单向传导,C错误;
D、反射的完成需要经过完整的反射弧,触到尖锐的物体后产生痛觉没有经过完整的反射弧,不属于反射,D错误。
故选A。
12. 脑是整个神经系统的控制中心,如图为人大脑的某个半球上各级中枢示意图,相关叙述错误的是( )
A. 刺激大脑皮层的中央前回顶部会引起右侧下肢运动
B. 下丘脑是神经系统与内分泌系统活动相互联络的枢纽
C. 某人因撞击损伤了脑干部位可能导致呼吸骤停
D. 小脑参与调节躯体运动,脊髓参与完成的反射都是在高级中枢的调节下进行的
【答案】D
【分析】各级中枢的分布与功能:
(1)脑:大脑皮层是调节机体活动的最高级中枢,是高级神经活动的结构基础。其上有语言、听觉、视觉、运动等高级中枢。
(2)小脑:有维持身体平衡的中枢。
(3)脑干:有许多重要的生命活动中枢,如心血管中枢、呼吸中枢等。
(4)下丘脑:有体温调节中枢、渗透压感受器(水平衡中枢)、血糖平衡调节中枢,是调节内分泌活动的总枢纽。
(5)脊髓:调节躯体运动的低级中枢。
【详解】A 、大脑皮层的中央前回顶部控制下肢的运动,并且是对侧支配,所以刺激大脑皮层的中央前回顶部会引起右侧下肢运动,A正确;
B、下丘脑能将神经调节和体液调节联系起来,是神经系统与内分泌系统活动相互联络的枢纽,B正确;
C、脑干中有呼吸中枢等许多维持生命必要的中枢,某人因撞击损伤了脑干部位可能导致呼吸骤停,C正确;
D、脊髓能独立完成一些简单的反射,如膝跳反射等,这些反射不需要高级中枢的调节,D错误。
故选D。
13. 下列关于人体免疫系统的叙述,正确的是( )
A. 巨噬细胞参与的免疫过程属于非特异性免疫
B. 成熟的B淋巴细胞不能合成抗体,只有效应B淋巴细胞可以
C. 淋巴细胞进入细胞周期开始增殖并形成一个细胞克隆主要发生在淋巴结中
D. 白细胞中的淋巴细胞可参与第二、三两道防线
【答案】C
【分析】(1)免疫系统的组成:免疫器官:脾脏、胸腺、骨髓、扁桃体等;免疫细胞:吞噬细胞、淋巴细胞(T、B);免疫活性物质:抗体、细胞因子和溶酶体等。
(2)人体有三道防线来抵御病原体的攻击。皮肤、黏膜是保卫人体的第一道防线;体液中的杀菌物质(如溶菌酶)和吞噬细胞(如巨噬细胞和树突状细胞)是保卫人体的第二道防线。这两道防线人人生来就有,是机体在长期进化过程中遗传下来的,不针对某一类特定的病原体,而是对多种病原体都有防御作用,因此叫作非特异性免疫。
【详解】A、巨噬细胞可以呈递抗原,因此也参与特异性免疫,A错误;
B、成熟的B淋巴细胞能合成抗体,并将抗体镶嵌在细胞膜上,用以识别抗原,B错误;
C、淋巴细胞在接受抗原等刺激后,进入细胞周期开始增殖,并形成一个细胞克隆主要发生在淋巴结中,C正确;
D、白细胞中的淋巴细胞主要包括B淋巴细胞和T淋巴细胞,主要参与第三道防线,D错误。
故选C。
14. 下图表示某神经元一个动作电位传导示意图,据图分析,下列说法正确的是( )
A. a段的神经纤维正在发生K+外流,处于极化状态
B. b段的神经纤维正在发生Na+内流,此时膜内为正电位
C. 图中c→b→a是一个电位表测出的动作电位形成和恢复的过程
D. c段的神经纤维正处于反极化状态,此时K+通道关闭
【答案】C
【分析】细胞安静时膜两侧内负外正的状态称为膜的极化状态。当膜电位向膜内负值增大方向变化时,称为超极化;相反膜电位向膜内负值减小方向变化,称为去极化;去极化近一步加剧,膜内电位变为正值,而膜外电位变为负值,则称为反极化;细胞受到刺激后先发生去极化,再向膜内为负的静息电位水平恢复,称为膜的复极化。
【详解】A、a段是静息电位的恢复过程,涉及依靠离子通道的K+外流,处于超极化状态,A错误;
B、b段钾离子外流,说明正在恢复静息电位,神经纤维正处于复极化过程中,B错误;
C、动作电位产生是钠离子内流,恢复静息电位是钾离子外流引起的,c是钠离子内流阶段,b是钾离子外流阶段,因此动作电位产生及静息电位恢复过程是c→b→a,C正确;
D、神经冲动的传导方向是从左向右,因此图中c点受局部电流的刺激,Na+通道大量开放,Na+以易化扩散方式内流,即正在去极化,将形成外负内正的动作电位,D错误。
故选C。
萨瑟兰于1965年首先提出第二信使学说,该学说认为受体在细胞膜上的激素信号称为第一信使,又将细胞表面受体接受的细胞外信号转换为细胞内信号的物质(如图中cAMP)称为第二信使。已知的第二信使种类很少,但能传递细胞外的多种信息,调节并放大许多生理生化过程。下图为肾上腺素调节血糖的作用过程图。阅读材料完成下列小题:
15. 下列有关肾上腺素与受体的叙述,错误的是( )
A. 据图分析肾上腺素属于第一信使
B. 肾上腺素与甲状腺激素都是酪氨酸衍生物,推断甲状腺激素也属于第一信使
C. 肾上腺素的作用范围取决于受体的分布,发挥作用后会被灭活
D. 肾上腺素的受体需要依赖高尔基体分类、包装和运输
16. 结合第二信使学说和肾上腺素作用过程图,据图分析下列叙述错误的是( )
A. 激素微量高效的特征可能与第二信使的放大作用有关
B. ATP水解产生的cAMP能作为信使传递胞外信息发挥调节作用
C. 图中为肾上腺素作用于靶细胞,从而提升血糖浓度
D. 第一信使可通过激活某种酶或引发某些基因表达,从而影响细胞代谢
【答案】15. B 16. B
【分析】肾上腺素:
(1)产生部位:肾上腺髓质。
(2)本质:氨基酸衍生物。
(3)功能:提高机体的应激能力,可升高血糖,增加产热。
(4)靶细胞:几乎全身细胞。
【15题详解】
A、分析题图可知:肾上腺素的受体在细胞膜表面,肾上腺素作为信使,与细胞表面上的特异性结合,属于第一信使,A正确;
B、由题意“受体在细胞膜上的激素信号称为第一信使”可知,甲状腺激素能进入细胞内发挥作用,不属于第一信使,B错误;
C、肾上腺素与受体结合后才能发挥作用,其作用范围取决于受体的分布,一经靶细胞接受并起作用就会失活,C正确;
D、肾上腺素的受体是一种位于细胞表面的蛋白质,需要依赖高尔基体分类、包装和运输,D正确。
故选B。
【16题详解】
A、分析题图可知:第二信使能传递细胞外的多种信息,调节并放大许多生理生化过程,而激素与细胞膜上的受体结合,作为第一信使,会激活第二信使,使许多生化反应被放大,由此表明激素微量高效的特征可能与第二信使的放大作用有关,A正确;
B、ATP水解产生的 cAMP 是在细胞内产生的,它是将细胞表面受体接受的细胞外信号转换后的细胞内信号,不能传递胞外信息,B错误;
C、分析题图可知:肾上腺素作用于靶细胞,激活一系列反应,促进糖原分化为葡萄糖,从而提升血糖浓度,C正确;
D、分析题图可知:第一信使可通过激活某种酶(如腺苷酸环化酶)或引发某些基因表达,从而影响细胞代谢,D正确。
故选B。
17. 体液调节是通过化学信号实现的调节,如图是化学信号经体液运输作用于靶细胞的示意图。下列叙述正确的是( )
A. 分泌细胞产生的激素穿过细胞膜释放出来才能通过体液运输
B. 激素需要通过某些管道进入血液,再运送到距离较远的靶细胞
C. 激素是一种分泌到胞外的物质,有产生部位和作用部位,不能作用于自身
D. 激素也可以由神经细胞分泌,但与神经递质相比,反应较缓慢,作用时间较长
【答案】D
【分析】激素调节的特点:微量和高效,通过体液运输,作用于靶器官、靶细胞。
【详解】A、分泌细胞产生的蛋白质类激素,以胞吐的方式释放出来,然后通过体液运输,但是不穿膜,A错误;
B、内分泌腺没有导管,内分泌细胞产生的激素弥散到体液中,随血液留到全身,传递着各种信息,B错误;
C、激素可以作用于自身,如甲状腺激素,C错误;
D、激素参与的是体液调节,激素可以由神经细胞(如下丘脑神经分泌细胞)分泌,但与神经递质相比,反应较缓慢,作用时间较长,D正确。
故选D。
18. 研究发现,人类免疫缺陷病毒(HIV)携带的RNA在宿主细胞内不能直接作为合成蛋白质的模板。如图为中心法则示意图。下列关于HIV的叙述错误的是( )
A. 合成子代病毒的蛋白质外壳的完成过程至少要经过④②③环节
B. HIV遗传信息的传递方向为④①②⑤③
C. 通过④形成的DNA经核孔进入细胞核,整合到宿主细胞的核DNA中
D. HIV能识别宿主细胞表面的受体并通过融合进入细胞
【答案】B
【分析】题图分析:①表示DNA复制,②表示转录,③表示翻译,④表示逆转录,⑤表示RNA复制。
【详解】A、HIV携带的RNA在宿主细胞内不能直接作为合成蛋白质的模板,因此合成子代病毒蛋白质外壳的完整过程至少要经过④逆转录、②转录、③翻译环节,A正确;
B、HIV遗传信息的传递方向为④逆转录、①DNA复制、②转录、③翻译,B错误;
C、通过④形成的DNA经核孔进入细胞核,并整合到宿主细胞的核DNA中,C正确;
D、HIV能识别宿主细胞表面的受体并通过融合进入细胞,C正确。
故选B。
19. 膜表面免疫球蛋白(BCR)是分布在B细胞表面的一种受体。多个BCR与病原体表面的抗原结合而聚集在一起,会为激活B细胞提供信号(如图所示)。下列相关叙述错误的是( )
A. BCR聚集的过程体现了细胞膜的流动性
B. B细胞表面的BCR与其分化形成的记忆B细胞和浆细胞具有相同的BCR
C. 在体液免疫过程中,激活B细胞的信号分子不止抗原一种
D. 病原体上可能不止一种抗原,可与多种B细胞的BCR结合
【答案】B
【分析】体液免疫过程:①一些病原体可以和B细胞接触,为激活B细胞提供第一个信号;②树突状细胞、B细胞等抗原呈递细胞摄取病原体,而后对抗原进行处理,呈递在细胞表面,然后传递给辅助性T细胞;③辅助性T细胞表面特定分子发生变化并与B细胞结合,这是激活B细胞的第二个信号;辅助性T细胞开始分裂、分化,并分泌细胞因子;④B细胞受到两个信号的刺激后开始分裂、分化,大部分分化为浆细胞,小部分分化为记忆B细胞。细胞因子能促进B细胞的分裂、分化过程。⑤浆细胞产生和分泌大量抗体,抗体可以随体液在全身循环并与病原体结合。抗体与病原体的结合可以抑制病原体的增殖或对人体细胞的黏附。
【详解】A、BCR 聚集过程中,受体蛋白的位置发生了改变,这涉及到细胞膜上分子的移动,体现了细胞膜的流动性,A正确;
B、膜表面免疫球蛋白(BCR)是分布在B细胞表面的一种受体,记忆B细胞能识别抗原,所以记忆B细胞表面具有BCR,但浆细胞没有识别能力,由此可知,浆细胞表面没有BCR,B错误;
C、一些病原体可以和B细胞接触,为激活B细胞提供第一个信号,抗原呈递细胞摄取病原体,而后对抗原进行处理,呈递在细胞表面,然后传递给辅助性T细胞;③辅助性T细胞表面特定分子发生变化并与B细胞结合,这是激活B细胞的第二个信号,由此可知,在体液免疫过程中,激活B细胞的信号分子不止抗原一种,C正确;
D、病原体表面具有多种抗原决定簇,也就是不止一种抗原,可与多种 B 细胞的 BCR 结合,D正确。
故选B。
20. 2023诺贝尔生理学或医学奖授予核苷碱基修饰方面的发现,该发现使新冠病毒的mRNA疫苗的开发成为可能。新冠病毒mRNA疫苗是一种新型核酸疫苗,接种该疫苗后,脂质纳米颗粒包裹的编码新冠病毒S蛋白的mRNA进入细胞内,最终激活免疫反应。下图示意mRNA疫苗作用的部分机制。有关叙述正确的是( )
A. 注射新冠病毒mRNA这种新型疫苗既能预防也能治疗,使机体获得免疫力
B. 接种疫苗后,当新冠病毒侵入人体,IV能迅速产生大量V
C. 新冠病毒mRNA疫苗进入人体后会激活体液免疫和细胞免疫
D. 新冠病毒mRNA疫苗进入细胞后必须依赖细胞的RNA才能真正发挥作用
【答案】A
【分析】疫苗接种,是将疫苗制剂接种到人或动物体内的技术,使接受方获得抵抗某一特定或与疫苗相似病原的免疫力,借由免疫系统对外来物的辨认,进行抗体的筛选和制造,以产生对抗该病原或相似病原的抗体,进而使受注射者对该疾病具有较强的抵抗能力。
【详解】A、注射新冠病毒mRNA疫苗后,能合成抗原(新冠病毒S蛋白),使体内产生了抗体(Ⅴ)和记忆细胞(Ⅳ),所以可以起到预防和治疗(抗体)的作用,A正确;
B、Ⅳ为记忆细胞,当新冠病毒再次侵入人体,IV记忆细胞迅速增殖、分化为浆细胞,快速产生大量抗体V ,B错误;
C、据图可知,新冠病毒mRNA疫苗进入人体后,能合成抗原,进而激活体液免疫,C错误;
D、新冠病毒mRNA疫苗进入细胞后,依赖新冠病毒的mRNA为模板合成新冠病毒S蛋白,才能发挥作用,D错误。
故选A。
非选择题部分
二、非选择题(本大题共5小题,共60分)
21. 杭州亚运会的水上运动中心场馆顶部打造了2.4万平方米的华东地区最大“空中花园”,欧石竹、百日草、月季等植物的光合作用使得场馆内不需过多能耗即可达到“冬暖夏凉”的效果。下图1表示月季叶肉细胞中光合作用的过程,图2表示在最适宜的条件下某月季植株吸收CO2的速率随光强度的变化。请据图回答下列问题:
(1)结合图1分析,光反应过程在叶绿体的________(填结构名称)中,①在光下裂解产生________。碳反应过程中⑤被________(填序号)还原形成三碳糖,其中大部分用于________。
(2)结合图2,从物质含量和功能角度分析,当遮光比例达到30%以上时,月季植株为了适应弱光环境,会增加________的含量。可用________试剂对叶绿体中的光合色素进行分离。
(3)结合图2分析,当遮光比例达到90%时,图1叶肉细胞中产生的⑦的去向是________。
(4)当植物大量失水后,叶片会发生气孔关闭,较长一段时间后,三碳酸、五碳糖的含量变化分别为________(填“上升、不变或下降”)。
【答案】(1)①. 类囊体膜(光合膜)②. H+,电子(e-),O2 ③. ② ④. 再生成五碳糖
(2)①. 叶绿素b ②. 纸层析
(3)进入线粒体和运往叶肉细胞外
(4)下降、下降
【分析】据图2可知分析:当遮光率达到10%以上时,随着遮光比例增加,只有叶绿素总含量增加,而叶绿素a/b、植株干重和净光合速率都下降。
【解析】(1)结合图1可知,光反应发生在类囊体膜(光合膜)中,①(水)在光和酶的作用下,分解产生H+、电子(e-)、O2。三碳酸接受NADPH(②)和ATP(③)的能量,并被NADPH(②)还原成三碳糖,然后其中大部分三碳糖再生成五碳糖使卡尔文循环不断进行。
(2)如图2当遮光率达到30%以上时,随着遮光比例增加,叶绿素含量增加,其中叶绿素a含量与叶绿素b含量之比下降,说明随着遮光比例的增加,叶绿素主要是叶绿素b含量增加,增加对红光和蓝紫光的吸收。分离叶绿体中的光合色素常用的方法为纸层析法。
(3)当遮光率达到90%时,植物个体净光合作用等于0,由于植物的根和花等非绿色部分不能进行光合作用,对该植物体内所有能进行光合作用的细胞而言,光合速率大于细胞呼吸,所以产生的⑦(O2)的去向是进入线粒体和运往叶肉细胞外。
(4)当植物大量失水后,叶片会发生气孔关闭,CO2浓度降低,经过较长一段时间后光合作用速率比之前慢,三碳酸和五碳糖的含量达到新的稳定状态后,相比于气孔关闭之前均会下降。
22. 果蝇的翅形有长翅、小翅和无翅三种表现类型。以小翅雌果蝇和无翅雄果蝇为亲本进行杂交,F1雌雄果蝇随机交配得F2,结果如下:
(注:若为多对基因控制,请用A\a,B\b……表示)
(1)长翅、小翅和无翅的遗传符合孟德尔________定律。
(2)亲本雌果蝇的基因型为________。在F2中小翅果蝇的基因型共有________种,无翅果蝇中杂合果蝇所占比例为________。F2长翅雌雄果蝇相互交配产生无翅的概率是________。
(3)欲通过一代杂交实验鉴定某小翅雌果蝇的基因型,可选择表型为________的雄果蝇与其杂交。若后代雄果蝇表型为________,则该雌果蝇为纯合子。请用遗传图解解释________。
【答案】(1)自由组合
(2)①. AAXbXb ②. 4 ③. 1/4 ④. 1/9
(3)①. 无翅的雄果蝇 ②. 均为小翅
③.
【分析】题表分析,子一代中雌性均为长翅,雄性均为小翅,实际均为有翅,说明性状表现与性别有关,子二代中表现型满足长翅∶小翅∶无翅=6∶6∶4,即有翅∶无翅=3∶1,且各种翅型的♀∶♂=1∶1,说明控制有翅无翅性状的基因位于常染色体上,且有翅为显性,另一对基因,即控制小翅的基因位于X染色体上,即A、a基因位于常染色体上,B、b基因位于X染色体上,则亲本的基因型为AAXbXb、aaXBY。
【解析】(1)子二代中长翅∶小翅∶无翅=6∶6∶4,为9∶3∶3∶1的变式,且各种翅型的♀∶♂=1∶1,可推测果蝇的翅型由两对等位基因控制,且符合孟德尔自由组合定律。
(2)果蝇的翅型由两对等位基因控制,符合孟德尔自由组合定律。由于亲本小翅与无翅杂交,后代中均为有翅,有翅对无翅为显性,又知无论雌雄F2中,有翅∶无翅=3∶1,因而可判断有一对等位基因(假设为A/a基因)位于常染色体上,又F1中雌性全为长翅,雄性全为小翅,因而说明另一对等位基因(假设为B/b)位于X染色体上,则亲本的基因型为AAXbXb、aaXBY,F1的基因型为AaXBXb、AaXbY,在F2中小翅果蝇的基因型为A_XbXb,A_XbY,共有4种,无翅果蝇的基因型为aaXBXb、aaXbXb、aaXBY、aaXbY,比例均等,其中杂合果蝇所占比例为1/4。F2长翅雌雄果蝇的基因型为A_XBXb、A_XBY,该群体中雌雄配子a的概率为1/3,则它们相互交配产生无翅aa__的概率是1/3×1/3=1/9。
(3)欲鉴定小翅雌果蝇(A_XbXb)基因型,可通过测交的方式,即选择表现型为无翅的雄果蝇(aaXBY或aaXbY)进行杂交,若该雌果蝇(×)为纯合子,则后代的雄果蝇翅型应均为小翅(AaXbY)。相关遗传图解表示如下:
23. 2021年10月4日,美国两位科学家因为发现了温度和触觉的感受器,发现了分布于皮下神经纤维膜上感受疼痛的受体分子TRPV1,这种受体是一种离子通道,能被43℃以上的温度、pH小于6或辣椒素等物质活化,因此获得了2021年诺贝尔生理学或医学奖。当人体形成烫或辣的感觉,进而使身体产生逃离伤害源的应激反射。请回答下列问题:
(1)吃辣椒后,辣椒素会与________结合,使感受器产生兴奋,传至大脑皮层________(填“中央前回、中央后回或底部舌区”)使人产生热痛的感觉。热痛感觉后最终使身体产生应激反射,则该兴奋在神经纤维上传导的方向是________(填“单向或双向”)的。同时机体的应激反应也有________激素的参与,使机体对这些有害刺激的________大为增强。
(2)夏天吃辣味火锅时人们会在大汗淋漓的同时面部发红,原因是位于下丘脑的________中枢作用下汗腺分泌加强、皮肤毛细血管舒张,以此增加散热。此时人们常常会吹空调、喝冷饮,在低温刺激下人体产生的肾上腺素和激素X增加;大量饮水导致激素Y分泌减少。激素X和激素Y的分泌均受下丘脑的调节,下图是下丘脑和垂体示意图,下丘脑与垂体前叶之间存在丰富的血管网,即________系统。机体存在________调控轴调节控制激素X的分泌,并存在________调节机制。激素Y的分泌与下丘脑________(A,B)处细胞有关。激素Y参与调节________平衡,在相关的反射活动中,其感受器位于________。
【答案】(1)①. TRPV1 ②. 中央后回 ③. 单向 ④. 糖皮质激素 ⑤. 应变能力
(2)①. 体温调节 ②. 下丘脑-腺垂体 ③. 下丘脑-垂体-甲状腺 ④. 分级、反馈 ⑤. A ⑥. 水盐 ⑦. 下丘脑
【分析】根据题意,在口腔或皮肤的感觉神经末梢中,存在对辣椒素敏感的受体--子TRPV1,所以人吃辣椒后,辣椒素会与子TRPV1受体结合,进行信息传递。
下丘脑分泌促甲状腺激素释放激素,促使垂体分泌促甲状腺激素,促甲状腺激素随血液运输到甲状腺,促使甲状腺增加甲状腺激素的合成和分泌,所以甲状腺激素的分泌与图中B有关。
下丘脑合成分泌、垂体释放的抗利尿激素增多,促进肾小管和集合管重吸收水,所以抗利尿激素的分泌与图中A有关。
【解析】(1)吃辣椒后,辣椒素会与受体分子TRPV1结合,使感受器产生兴奋,兴奋在神经纤维上以电信号(局部电流)形式传导,当兴奋传到大脑皮层的中央后回使人产生热痛的感觉。兴奋在反射弧中的传递是单向的,热痛感觉引发的应激反射,通过反射弧完成,在此过程中,兴奋在神经纤维上的传导方向是单向的。糖皮质激素具有抗病毒、抗过敏等作用,可以增强机体对有害刺激的应变能力,因此机体应激反应也会有糖皮质激素的参与,使机体对这些有害刺激的应变能力大为增强。
(2)夏天吃辣味火锅时人们会在大汗淋漓的同时面部发红,原因是在下丘脑的体温调节中枢作用下汗腺分泌加强、皮肤毛细血管舒张。下丘脑与垂体前叶之间存在丰富的血管网,形成的是“下丘脑-腺垂体”系统。出汗时人体皮肤血管舒张以增加散热,甲状腺激素能促进细胞代谢,增加产热,所以在低温刺激下,甲状腺激素增多,即激素X是甲状腺激素,水平衡调节的激素是抗利尿激素,即激素Y是抗利尿激素。激素X(甲状腺激素)分泌与下丘脑B处细胞有关,且分泌受下丘脑-垂体-甲状腺轴调控轴调节控制,这属于分级调节,X含量过高会抑制下丘脑和垂体的活动,存在反馈调节机制。激素Y(抗利尿激素)的分泌与下丘脑A处细胞有关,参与机体水盐平衡的调节,在相关的反射活动中,其感受器位于下丘脑。
24. 针灸是我国传承千年治疗疾病的特有手段。我国科研工作者在《自然》杂志上首次发表了利用小鼠模型阐明针灸治疗疾病的神经生物学机制,其过程如下图所示,请回答相关问题:
(1)从免疫学的角度分析,图中LPS相当于________。体内针对该物质的抗体会使这种细菌毒素被中和而失效,这属于特异性免疫中的________免疫。
(2)针灸可激活迷走神经-肾上腺抗炎通路,从而发挥抑制炎症的作用。该过程中,从足三里产生的兴奋先传到脊髓,脊髓通过上行的________将神经冲动传给延髓,又通过迷走神经传给肾上腺使其分泌激素,此过程中肾上腺属于________,该过程的调节方式属于________调节。肾上腺分泌激素与受体结合后抑制了TNF-α的释放,从而抑制炎症。此外还有________激素常被用于抗炎症。
(3)当人体引起局部炎症反应,是对抗病原体的第________道防线,属于________免疫,图中的巨噬细胞由________(填单核或中性粒)细胞分化而来,可在免疫过程中摄取、处理抗原,在细胞表面形成________并呈递给辅助性T细胞和细胞毒性T细胞,被活化的辅助性T细胞能分泌作为激活B淋巴细胞的第二个信号分子被称为________。
(4)若为流感病毒成功侵入人体细胞内,则需要启动________免疫,________识别并接触、裂解被流感病毒感染的靶细胞,该过程属于免疫的________阶段。流感病毒暴露出来,相应抗体可以与之结合或被其他免疫细胞吞噬消化。
【答案】(1)①. 抗原 ②. 体液
(2)①. 神经束 ②. 效应器 ③. 神经 ④. 糖皮质
(3)①. 二 ②. 非特异性 ③. 单核 ④. 抗原 ⑤. 淋巴因子
(4)①. 细胞 ②. 细胞毒性T细胞 ③. 效应
【分析】人体的三道防线:
第一道防线是由皮肤和黏膜构成的,他们不仅能够阻挡病原体侵入人体,而且它们的分泌物(如乳酸、脂肪酸、胃酸和酶等)还有杀菌的作用。
第二道防线是体液中的杀菌物质--溶菌酶和吞噬细胞。
第三道防线主要由免疫器官(扁桃体、淋巴结、胸腺、骨髓、和脾脏等)和免疫细胞(淋巴细胞、吞噬细胞等)借助血液循环和淋巴循环而组成的。
【解析】(1)由题图可知,图中LPS进入人体后引发肠巨噬细胞的一系列反应,最终发生炎症,说明LPS相当于抗原,细菌毒素是被被抗体中和而失效的,说明该过程属于体液免疫。
(2)从足三里产生的兴奋先传到脊髓,脊髓通过上行的神经束将神经冲动传给延髓,针灸可激活迷走神经——肾上腺抗炎通路,该过程涉及神经调节,与完整的反射弧有关,感受器为足三里,效应器为传出神经末梢及其支配的肾上腺,故该调节过程的反射弧(用文字和箭头表示)为:足三里→Prkr2神经元→延髓→迷走神经→肾上腺,此过程中肾上腺属于效应器,该过程的调节方式属于神经调节。此外糖皮质激素也常被用于抗炎症。
(3)皮肤属于人体的第一道防线,因此人皮肤受损后,往往会发生局部炎症反应,这是人体对抗病原体感染的一种反应在,这种反应属于第二道防线,属于非特异性免疫。巨噬细胞由单核细胞分化而来,可在免疫过程中摄取、处理抗原,在细胞表面形成抗原并呈递给辅助性T细胞和细胞毒性T细胞,被活化的辅助性T细胞能分泌作为激活B淋巴细胞的第二个信号分子被称为淋巴因子。
(4)若流感病毒已成功的侵入细胞内,则需要启动机体的细胞免疫,先将细胞裂解将其内的病毒释放处理,再借助体液免疫清除病毒,故若流感病毒已成功的侵入细胞内,则需要细胞毒性T细胞识别并接触、裂解被流感病毒感染的靶细胞,流感病毒暴露出来,该阶段属于免疫的效应阶段,抗体可以与暴露出的流感病毒结合或被其他免疫细胞吞噬消化。机体清除流感病毒的过程属于免疫系统的免疫防御功能。
25. 梭曼为高毒性的有机磷化合物,可通过呼吸道、皮肤等多条途径被人畜吸收,它可影响兴奋在突触间的传导而具有神经毒性。突触是大脑实现学习记忆等高级功能的结构基础,为探究持续的小剂量梭曼染毒对动物学习记忆能力的影响,研究人员以大鼠为实验对象开展了系列研究。
(1)兴奋在突触间以________的形式传递。突触的结构使得神经冲动在细胞间只能沿着一个方向进行,原因是________,即从一个神经元的轴突传递到下一个神经元的树突或胞体,也可以传递到肌肉,与肌肉接触处称为________,也称之为突触。乙酰胆碱是一种兴奋性递质,它存在于轴突末梢内的________中,通常情况下通过胞吐方式释放到突触间隙,与突触后膜上的乙酰胆碱受体结合,可引起突触后膜________(填过程名称),产生动作电位。同时乙酰胆碱可被乙酰胆碱酯酶降解失活。
(2)科研人员将健康大鼠随机分成三组,实验组每天使用不同浓度的小剂量梭曼进行染毒,与对照组置于相同环境下正常饲喂,持续14天后开展水迷宫实验,记录其找到逃生平台(隐藏于水下)的时间,结果如图。由实验结果可知,________,说明持续的小剂量梭曼染毒可________大鼠的学习记忆能力。
(3)为进一步研究持续的小剂量梭曼染毒的分子机制,科研人员又分别对三组大鼠大脑皮层的相关生化指标进行了检测,结果见下表。
由实验结果可知,由于小剂量梭曼抑制乙酰胆碱酯酶活性,导致乙酰胆碱在突触间隙积累,长期过度地刺激乙酰胆碱受体,会导致________降低,从而影响兴奋在突触间的传递,降低学习记忆能力。
(4)科研人员还发现,随染毒剂量增加和时间延长,突触前膜释放乙酰胆碱的量逐渐降低,原因是突触间隙积累的乙酰胆碱________,这是一种________调节机制。
【答案】(1)①. 化学信号 ②. 神经递质只能由突触前膜释放并作用于突触后膜 ③. 神经肌肉接头 ④. 突触小泡 ⑤. Na+内流
(2)①. 实验组(A组和B组)小鼠逃脱时间长于对照组(C组),且梭曼浓度越高逃脱时间越长(A组高浓度下,从第2天起,随训练天数增加,逃脱时间不缩短反而延长)②. 降低 (3)受体表达量
(4)①. 抑制乙酰胆碱的释放 ②. (负)反馈
【分析】静息时,神经细胞膜对钾离子的通透性大,钾离子大量外流,形成内负外正的静息电位;受到刺激后,神经细胞膜的通透性发生改变,对钠离子的通透性增大,因此形成内正外负的动作电位。兴奋部位和非兴奋部位形成电位差,产生局部电流,兴奋就以电信号的形式传递下去,但在神经元之间以神经递质的形式传递。突触由突触前膜、突触间隙和突触后膜组成,突触是兴奋在神经元之间进行传递的结构基础,兴奋在神经元间传递的信号转方式是电信号→化学信号→电信号;神经递质进入突触间隙的方式是胞吐。
【解析】(1)兴奋在突触间以化学信号的形式传递,突触的结构使得神经冲动在细胞间只能沿着一个方向进行,原因是神经递质只能由突触前膜释放与突触后膜的受体结合,神经与肌肉接触处称为神经肌肉接头,也称之为突触。乙酰胆碱是一种兴奋性递质,它存在于轴突末梢内的递质小泡中,通常以胞吐的形式释放至突触间隙,经过扩散与突触后膜上的特异性受体结合,使突触后膜Na+通道打开,从而引起后膜对Na+通透性增加,造成Na+内流,使后膜有静息电位变为动作电位。
(2)从曲线图看出,A组和B组小鼠逃脱时间长于C组,且梭曼浓度越高逃脱时间越长,A组高浓度下,从第2天起,随训练天数增加,逃脱时间不缩短反而延长;说明持续的小剂量梭曼染毒可降低大鼠的学习记忆能力。
(3)乙酰胆碱在突触间隙积累,长期过度地刺激乙酰胆碱受体,会导致受体表达量降低,从而干扰兴奋在突触间的传递,降低学习记忆能力。
(4)由于突触间隙积累的乙酰胆碱增多,通过负反馈调节机制抑制突触前膜释放乙酰胆碱,维持神经递质含量的相对稳定。
亲本(P)
子一代(F1)
子二代(F2)
♀
♂
♀
♂
♀
♂
小翅
无翅
全为长翅
全为小翅
长翅149只
小翅152只
无翅99只
长翅151只
小翅148只
无翅101只
组别
乙酰胆碱酯酶活性
乙酰胆碱受体的mRNA表达量/%
A
104.1
86
B
138.5
89
C
157.0
100
相关试卷
这是一份2024~2025学年浙江省9+1高中联盟高二(上)期中考试生物试卷(解析版),共26页。试卷主要包含了选择题,非选择题等内容,欢迎下载使用。
这是一份2024~2025学年浙江省台州山海协作体高二(上)期中考试生物试卷(解析版),共25页。试卷主要包含了考试结束后,只需上交答题纸等内容,欢迎下载使用。
这是一份2024~2025学年浙江省嘉兴八校联盟高二(上)期中联考生物试卷(解析版),共20页。试卷主要包含了考试结束后,只需上交答题纸等内容,欢迎下载使用。

