 
 
 
2024~2025学年浙江省浙里特色联盟高二(上)期中联考生物试卷(解析版)
展开
这是一份2024~2025学年浙江省浙里特色联盟高二(上)期中联考生物试卷(解析版),共21页。试卷主要包含了考试结束后,只需上交答题纸等内容,欢迎下载使用。
1.本卷共8页满分100分,考试时间90分钟;
2.答题前,在答题卷指定区域填写班级、姓名、考场号、座位号及准考证号并填涂相应数字。
3.所有答案必须写在答题纸上,写在试卷上无效;
4.考试结束后,只需上交答题纸。
选择题部分
一、选择题(本大题共20小题,每小题2分,共40分。每小题列出的四个备选项中只有一个是符合题目要求的,不选,多选、错选均不得分)
1. 人体的绝大多数细胞不能和外部环境直接接触,它们周围的环境称为细胞外液,细胞外液是人体细胞生活的内环境。人体内红细胞所处的细胞外液是( )
A. 细胞液B. 组织液C. 细胞溶胶D. 血浆
【答案】D
【分析】(1)内环境是体内细胞赖以生存的体内环境,是细胞直接进行物质交换的场所,包括血浆、淋巴(液)和组织液等。
(2)内环境中可以存在的物质:
①小肠吸收的物质在血浆、淋巴(液)中运输:水、盐、糖、氨基酸、维生素甘油、脂肪酸等;
②细胞分泌物:血浆蛋白、抗体、淋巴因子、神经递质、激素等;
③细胞代谢产物:CO2、水分、尿素等。
【详解】红细胞直接生活的内环境是血浆,ABC错误,D正确。
故选D。
2. 诗句“山僧不解数甲子,一叶落知天下秋”主要体现了哪种植物激素的作用( )
A. 脱落酸B. 乙烯C. 赤霉素D. 细胞分裂素
【答案】A
【分析】植物激素是植物体内的某一部位产生,然后运输到另一部位起作用的信息分子。植物激素主要有五大类:生长素、细胞分裂 素、赤霉素、脱落酸和乙烯。 
【详解】山僧不解数甲子,一叶落知天下秋指的是山中的僧人通过落叶来判断秋天的到来,显然落叶与脱落酸有关,脱落酸抑制细胞的分裂和伸长,促进叶和果实的衰老和脱落,A正确,BCD错误;
故选A。
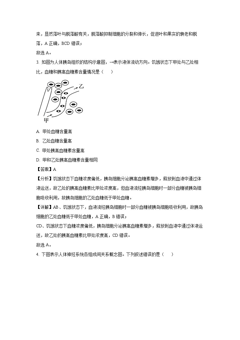
3. 如图为人体胰岛组织的结构示意图,→表示液体流动方向。饥饿状态下甲处与乙处相比,血糖和胰高血糖素含量情况是( )
A. 甲处血糖含量高
B. 乙处血糖含量高
C. 甲处胰高血糖素含量高
D. 甲和乙处胰高血糖素含量相同
【答案】A
【分析】饥饿状态下血糖浓度偏低,胰岛细胞分泌胰高血糖素增多,释放到血液中通过体液运送,故乙处的胰高血糖素比甲处浓度高,但血液流经胰岛细胞时一部分血糖被胰岛细胞吸收利用,故胰岛细胞的乙处血糖低于甲处血糖。
【详解】AB、饥饿状态下,血液流经胰岛细胞时一部分血糖被胰岛细胞吸收利用,故胰岛细胞的乙处血糖低于甲处血糖,A正确,B错误;
CD、饥饿状态下血糖浓度偏低,胰岛细胞分泌胰高血糖素增多,释放到血液中通过体液运送,故乙处的胰高血糖素比甲处浓度高,CD错误。
故选A。
4. 下图表示人体神经系统各组成间关系概念图。下列叙述错误的是( )
A. a表示周围神经系统B. b表示植物性神经
C. c表示副交感神经D. 神经系统的基本单位是胶质细胞
【答案】D
【分析】神经系统的结构和功能的基本单位是神经细胞,又叫神经元,神经元的功能是接受刺激后产生神经冲动,神经元的基本结构包括细胞体和突起两部分,神经调节的基本方式是反射,反射包括条件反射和非条件反射,条件反射是高级神经活动的基本方式,受大脑皮层的控制,非条件反射的神经中枢在脊髓,不受大脑皮层的控制。
【详解】神经系统包括中枢神经系统和a周围神经系统,周围神经系统由脑神经和脊神经组成,其中控制内脏的传出神经又称为b植物性神经,植物性神经又分为交感神经和c副交感神经;神经细胞的基本单位是神经元,不是胶质细胞,ABC正确,D错误。
故选D。
5. 下图表示下丘脑与垂体的联系。下列相关叙述错误的是( )
 
A. ③垂体为神经垂体,④垂体为腺垂体
B. ③垂体能合成抗利尿激素
C. 下丘脑产生的某激素可定向作用于④垂体
D. 血糖调节中枢位于下丘脑
【答案】B
【分析】下丘脑的部分细胞称为神经分泌细胞,既能传导神经冲动,又有分泌激素的功能。下丘脑又是植物性神经功能十分重要的中枢。下丘脑在机体稳态中的作用主要包括以下四个方面:
(1)感受:渗透压感受器感受渗透压升降,维持水代谢平衡。
(2)传导:可将渗透压感受器产生的兴奋传导至大脑皮层,使之产生渴觉。
(3)分泌:分泌促激素释放激素,作用于垂体,使之分泌相应的激素或促激素;还能分泌抗利尿激素,并由垂体后叶释放。
(4)调节:体温调节中枢、血糖调节中枢、渗透压调节中枢。下丘脑分泌促甲状腺激素释放激素促进垂体分泌促甲状腺激素,促进甲状腺分泌甲状腺激素,甲状腺激素促进代谢增加产热。当甲状腺激素含量过多时,会反过来抑制下丘脑和垂体的分泌活动,这叫做负反馈调节。
【详解】A、由图可知,下丘脑的神经元①可到③神经垂体,④垂体为腺垂体受下丘脑相关激素调节,A正确;
B、抗利尿激素是由下丘脑产生的,垂体释放,B错误;
C、下丘脑产生的促甲状腺激素释放激素可定向作用于④垂体,C正确;
D、血糖调节中枢、水盐调节中枢等位于下丘脑,D正确。
故选B。
阅读下列材料,回答下列小题。
我们说话和唱歌时,需要有意识地控制呼吸运动的频率和深度,这属于随意呼吸运动;睡眠时不需要有意识地控制呼吸运动,人体仍进行有节律性的呼吸运动,这属于自主呼吸运动。人体呼吸运动是在各级呼吸中枢相互配合下进行的,呼吸中枢分布在大脑皮层、脑干和脊髓等部位。体液中的O2、CO2和H浓度变化通过刺激化学感受器调节呼吸运动。
6. 下列关于呼吸运动的叙述错误的是( )
A. 自主呼吸运动是通过反射实现的
B. 化学感受器能将O2等化学信号转化为电信号
C. 大脑皮层属于反射弧中的反射中枢
D. 刺激脑干引起呼吸运动属于非条件反射
7. 大脑皮层受损的“植物人”仍具有节律性的自主呼吸运动;哺乳动物脑干被破坏,或脑干和脊髓间的联系被切断,呼吸停止。上述事实说明,产生自主呼吸运动的节律性的呼吸中枢位于( )
A. 大脑皮层B. 脑干C. 脊髓D. 不确定
【答案】6. D 7. B
【分析】(1)神经调节的基本方式是反射,反射的基础是反射弧,反射必须要经过完整的反射弧。
(2)呼吸反射属于非条件反射,由低级神经中枢控制,但神经调节存在分级调节。依据题干信息,随意呼吸运动需要有意识地控制呼吸运动的频率和深度,由高级神经中枢大脑皮层参与调控;自主呼吸不需要有意识地控制呼吸运动,是由低级神经中枢控制的,不需要大脑皮层的控制。
【6题详解】
A、自主呼吸运动是通过反射实现的,属于非条件反射,A正确;
B、化学感受器能将O2、CO2和H+浓度等化学信号转化为传入神经上的电信号,B正确;
C、随意呼吸运动中,需要有意识地控制呼吸运动的频率和深度,由高级神经中枢大脑皮层参与调控,所以大脑皮层属于反射弧中的反射中枢,C正确;
D、刺激脑干引起呼吸运动,没有经过完整的反射弧,所以不属于非条件反射,D错误。
故选D。
【7题详解】
大脑皮层受损仍具有节律性的自主呼吸运动,说明自主呼吸运动不需要位于大脑皮层的呼吸中枢参与,而脑干被破坏或脑干和脊髓间的联系被切断,呼吸停止,说明自主呼吸运动的节律性是位于脑干的呼吸中枢产生的,B正确,ACD错误。
故选C。
8. 艾滋病是由人类免疫缺陷病毒(HIV)引起的。下列有关说法错误的是( )
A. HIV侵入人体后能引起人体产生体液免疫
B. HIV侵入人体后其数量先降低后升高
C. 随着HIV浓度增加,T细胞逐渐减少
D. 人体内只有辅助性T细胞的细胞膜表面具有HIV的特异性受体
【答案】D
【分析】HIV病毒进入人体后,侵入人体的T淋巴细胞并破坏T淋巴细胞,使免疫调节受到抑制,使人的免疫系统瘫痪,最后使人无法抵抗其他细菌、病毒的入侵,让人死亡。
【详解】A、HIV侵入人体在细胞外液中能引起人体产生体液免疫,A正确;
B、HIV入侵到人体初期体内可以进行特异性免疫过程清除部分HIV,数量先降低,后期HIV入侵T淋巴细胞,导致特异性免疫降低,HIV数量增加,B正确;
C、随着HIV浓度增加,人体的特异性免疫功能丧失,T细胞逐渐减少,C正确;
D、辅助性T细胞、记忆细胞,B细胞等都有HIV的特异性受体,D错误。
故选D。
9. 下图是将含有不同浓度生长素的琼脂块,放在去尖端的胚芽鞘上,一段时间后的变化情况。下列叙述正确的是( )
A. 图中琼脂块A中生长素浓度小于琼脂块B中生长素的浓度
B. 图示不能说明生长素低浓度促进生长而高浓度抑制生长
C. 生长素在A、B琼脂块中的运输方式为主动转运
D. 给去尖端的胚芽鞘单侧光照会出现图示的弯曲现象
【答案】B
【分析】胚芽鞘中的生长素是由胚芽鞘尖端合成的,胚芽鞘的尖端部位感受单侧光的刺激,单侧光能引起生长素的横向运输,横向运输发生在尖端。
【详解】AB、图中胚芽鞘向B侧弯曲生长说明A侧生长速度大于B侧,有两种可能,一是A、B琼脂块中的生长素均能促进生长,但A侧促进作用更强;二是A中生长素有促进作用,而B中生长素有抑制作用。所以在未提供浓度信息的情况下,无法判断生长素作用的两重性,由于信息不足,所以琼脂块A、B中生长素浓度大小无法判断,A错误,B正确;
C、生长素在A、B琼脂块中的运输方式为扩散,C错误;
D、去尖端的胚芽鞘不感光,不会弯曲生长,D错误。
故选B。
10. 可卡因是一种强效的中枢神经兴奋剂,利用神经递质一一多巴胺,来传递愉悦感,最终导致上瘾,进而祸及家庭、危害社会,其作用机理如图所示。下列叙述正确的是( )
A. 可卡因能延长愉悦感,人体愉悦感产生的部位是大脑皮层
B. 多巴胺以胞吞方式被突触前膜重吸收,而可卡因分子能阻断该过程
C. 多巴胺是一种兴奋性递质,与其后膜上的受体结合会使K内流
D. 据图推测,多巴胺进入突触后膜使其产生动作电位而产生愉悦感
【答案】A
【分析】据图分析:多巴胺代表神经递质;突触小泡与突触前膜融合,释放神经递质作用于突触后膜上的受体,使得突触后膜兴奋,即使人产生愉悦感。可卡因与突触前膜上的载体结合,使得多巴胺起作用后不会被转运载体运回细胞,使得下一个神经元持续兴奋。
【详解】由题图可知,可卡因的作用机理是与多巴胺运载体结合,使得多巴胺不能及时被回收,从而延长“愉悦感”时间,“愉悦感”的产生部位是大脑皮层,A正确;
B、多巴胺以协助扩散的转运方式被突触前膜重吸收,而可卡因分子能阻断该过程,B错误;
CD、多巴胺是一种兴奋性递质,与其后膜上的受体结合会使Na+内流,产生动作电位,多巴胺不会进入突触后膜,CD错误。
故选A。
11. 2024年8月,浙江杭州连续多日白天气温超过40℃,导致冰块供不应求,使某生产车间一片忙碌。工人从炎热的室外进入冷库后,机体调节机制如下。下列说法正确的是( )
A. 促肾上腺皮质激素释放激素体现分级调节
B. 糖皮质激素的分泌不存在反馈调节
C. 激素M为促肾上腺皮质激素,也可直接作用于下丘脑
D. 糖皮质激素释放的水平升高,使机体对冷刺激的耐受力大为增强
【答案】D
【分析】图示为下丘脑—垂体—肾上腺皮质轴,在肾上腺分泌糖皮质激素的调节中,存在分级调节与反馈调节。
【详解】A、糖皮质激素的产生体现分级调节,A错误;
B、糖皮质激素的分泌存在反馈调节,B错误;
C、激素M为促肾上腺皮质激素,但不可直接作用于下丘脑,C错误;
D、糖皮质激素参与机体应激反应,在寒冷刺激下,糖皮质激素释放的水平升高,使机体对这些有害刺激的耐受力大为增强,D正确。
故选D。
12. 瞳孔位于眼球前端,光照射眼睛引起瞳孔缩小,称为瞳孔对光反射。下图是瞳孔对光反射的反射弧示意图。反射传导通路任何一处损坏均可导致对光反射减弱或消失,因此瞳孔对光反射是检查眼部病变,特别是神经方面病变的重要检查项目之一。下列相关分析错误的是( )
A. 瞳孔括约肌是效应器B. 睫状神经是传出神经
C. 动眼神经是传入神经D. 该反射是条件反射
【答案】D
【分析】神经系统是由脑、脊髓和它们发出的神经组成的,脑和脊髓是神经系统的中枢部分,叫中枢神经系统,主管接收、分析、综合体内外环境传来的信息;由脑发出的脑神经和由脊髓发出的脊神经是神经系统的周围部分,叫周围神经系统,其中脑神经共12对,主要分布在头面部,负责管理头面部的感觉和运动;脊神经共31对,主要分布在躯干、四肢,负责管理躯干、四肢的感觉和运动。此外,脑神经和脊神经中都有支配内脏器官的神经。
【详解】A、图中反射弧的效应器是传出神经末梢及其支配的瞳孔括约肌,A正确;
B、睫状神经连接效应器瞳孔括约肌,是传出神经,B正确;
C、动眼神经连接视网膜等感受器,是传入神经,C正确;
D、光照射眼睛引起瞳孔缩小,称为瞳孔对光反射,这个反射生下来就有,不经过大脑皮层,因此是非条件反射,D错误。
故选D。
13. 为探究血浆对pH值变化的调节作用,某同学进行了如下实验:
下列叙述错误的是( )
A. 1、2、4、5烧杯都是对照组B. 3、6烧杯都是实验组
C. 自变量就是溶液的种类D. 检测的pH变化为因变量
【答案】C
【分析】正常人的血浆接近中性,pH为7.35~7.45,血浆的pH之所以能够保持稳定,与它含有的缓冲物质有关。
【详解】A、1、2、4、5烧杯都是对照组,1和4为空白对白,2和5为标准对照,A正确;
B、3和6烧杯中加入的分别是甲液和乙液,都为实验组,B正确;
C、自变量是溶液的种类,滴加试剂的种类和滴数,C错误;
D、探究血浆对pH值变化的调节作用,所以因变量为pH,D正确。
故选C。
14. 某植物花芽一般在夏末秋初形成,须经低温处理,休眠状态才被打破,随着早春温度的升高,花芽开始发育,花渐次开放,调节过程如图所示。下列叙述错误的是( )
A. 温度、激素、基因均对植物生长发育进行调控
B. 基因2直接控制脱落酸的合成抑制基因1的表达
C. 赤霉素与脱落酸具有拮抗作用
D. 低温能促进蛋白质1的产生
【答案】B
【分析】在自然界中,种子萌发、植株生长、开花衰老等,都会受到光的调控;植物向光性生长,实际上也是植物对光刺激的反应;光作为一种信号,影响、调控植物生长、发育的全过程。研究发现,植物具有能接受光信号的分子,光敏色素是其中的一种,除了光敏色素外,植物体还存在感受蓝光的受体即向光素。
【详解】A、环境因素调节、植物激素调节和基因表达调控共同完成对植物生长发育的调控,A正确;
B、脱落酸不是蛋白质,基因2通过控制酶的合成控制脱落酸的合成,B错误;
C、赤霉素促进基因1表达,脱落酸抑制基因1的表达,二者具有拮抗作用,C正确;
D、由图可知,低温一方面抑制脱落酸的产生,另一方面促进赤霉素的合成从而促进蛋白质1的产生,D正确。
故选B。
阅读下列材料,回答下列小题。
秋冬季节是流感的高发季,流感是由流感病毒引起的。流感病毒是RNA病毒,专门寄生在人和动物细胞内,其表面包膜上的血凝素能引起人体产生免疫反应,血凝素和宿主细胞膜上的唾液酸受体相结合,从而与宿主细胞膜保持联系。神经氨酸酶(流感病毒表面的一种糖蛋白,具有抗原性)水解唾液酸后,病毒从宿主细胞中释放,继而感染下一个细胞。抗流感病毒药物奥司他韦是神经氨酸酶抑制剂。
15. 下列关于血凝素、神经氨酸酶、奥司他韦的叙述错误的是( )
A. 血凝素是抗原,其与B细胞表面的受体特异性结合
B. 血凝素与唾液酸受体识别体现细胞间的信息交流
C. 神经氨酸酶也是可以引起人体产生免疫反应的
D. 奥司他韦使病毒不能离开宿主细胞,阻止病毒扩散
16. 下列关于人体清除流感病毒的相关叙述错误的是( )
A. 人体通过体液免疫和细胞免疫共同作用才能清除流感病毒
B. 人体内的吞噬细胞处理血凝素会在其表面形成抗原-MHC复合体
C. 细胞毒性T细胞既能识别抗原-MHC复合体,又能接受白细胞介素-2刺激
D. 流感病毒抗体消灭流感病毒的机理与奥司他韦相同
【答案】15. B 16. D
【分析】病毒无细胞结构,营寄生生活,寄生在活细胞中,完成自身遗传物质的复制和蛋白质的合成。
【15题详解】
A、血凝素是抗原,是激活B细胞的第一信号,与B细胞表面的受体特异性结合,A正确;
B、病毒没有细胞结构,病毒血凝素与唾液酸受体识别不能体现细胞间的信息交流,B错误;
C、神经氨酸酶是流感病毒表面的一种糖蛋白,具有抗原性,因此神经氨酸酶也是可以引起人体产生免疫反应的,C正确;
D、奥司他韦是神经氨酸酶抑制剂,抑制神经氨酸酶的合成,使病毒不能离开宿主细胞,阻止病毒扩散,D正确。
故选B。
【16题详解】
A、流感病毒是胞内寄生病原体,体液免疫和细胞免疫共同作用才能将其清除,A正确;
B、吞噬细胞属于抗原呈递细胞,可以摄取、处理呈递抗原,因此人体内的吞噬细胞处理血凝素会在其表面形成抗原-MHC复合体,B正确;
C、细胞毒性T细胞既能识别抗原-MHC复合体,又能接受白细胞介素-2(细胞因子)刺激,C正确;
D、奥司他韦是神经氨酸酶抑制剂,抑制神经氨酸酶的合成,使病毒不能离开宿主细胞,而流感病毒抗体是与流感病毒结合使病毒丧失感染宿主细胞的能力,机理不完全相同,D错误。
故选D。
17. 近年来,随着全民健身热潮的兴起,马拉松已经进入公众视野,受到越来越多的人青睐。在马拉松比赛过程中,运动员体内不会发生的是( )
A. 下丘脑-垂体分级调节使胰高血糖素分泌增加
B. 肾上腺素分泌增多,抗利尿激素分泌增加
C. 肌细胞生成的乳酸进入肝细胞需通过组织液和血液运输
D. 运动员会通过辐射、对流等方式散热
【答案】A
【分析】血糖平衡调节:由胰岛A细胞分泌胰高血糖素提高血糖浓度,促进血糖来源;由胰岛B细胞分泌胰岛素降低血糖浓度,促进血糖去路,减少血糖来源,两种激素间是拮抗关系。
【详解】A、血糖调节过程中,没有涉及垂体,A错误;
B、运动时,肾上腺素分泌增多,机体产热量增加,汗腺分泌量增加导致机体内环境渗透压上升,细胞外液量减少以及血钠含量降低,抗利尿激素分泌量增加,B正确;
C、肌细胞生成的乳酸进入肝细胞需要血液和组织液的运输,C正确;
D、运动使机体产热量增加,温觉感受器受到刺激并产生兴奋,兴奋传递到下丘脑的体温调节中枢,通过中枢的分析、综合,再使有关神经兴奋,进而引起皮肤血管舒张,血流量增加,增加散热量,同时通过辐射、对流等方式散热,使机体产热量等于散热量,维持机体体温的相对稳定,D正确。
故选A。
18. TS基因编码的蛋白(TS)促进IAA的合成。研究发现,拟南芥受到干旱胁迫时,TS基因表达下降,生长减缓。研究者用野生型(WT)和TS基因功能缺失突变株(ts)进行实验,结果如下图所示。下列相关说法错误的是( )
A. TS基因通过转录和翻译合成IAA
B. 拟南芥的种类及是否受到干旱胁迫是可变因素
C. TS基因缺失会导致IAA含量降低,植株生长减缓
D. 在干旱条件下,TS基因功能缺失突变株(ts)生存率比正常植株生存率更高
【答案】A
【分析】植物激素是由植物体内产生,并从产生部位运输到作用部位,对植物的生长发育具有显著影响的微量有机物。
【详解】A、基因通过转录和翻译形成的是蛋白质,IAA是吲哚乙酸,化学本质不是蛋白质,A错误;
B、由图可知,自变量为南芥的种类及是否受到干旱胁迫,自变量是人为条件可变化的量,B正确;
C、TS基因功能缺失突变株(ts)中IAA含量低于野生型(WT),IAA具有促进植物生长的作用,因此TS基因缺失会导致IAA含量降低,植株生长减缓,C正确;
D、在干旱条件下,TS基因功能缺失突变株(ts)生存率高于野生型,D正确。
故选A。
19. 某植物M只在春季开花,研究人员进行了下表所示的实验。
下列叙述错误的是( )
A. 植物M是长日照植物
B. 春季开花的关键是长日照处理
C. 长日照使植物M合成光敏色素
D. 暗期光照不会阻止植物M开花
【答案】C
【分析】激素调节在植物的生长发育和对环境的适应过程中发挥着重要作用,但是,激素调节只是植物生命活动调节的一部分。植物的生长发育过程,在根本上是基因组在一定时间和空间上程序性表达的结果。光照、温度等环境因子的变化,会引起植物体内产生包括植物激素合成在内的多种变化,进而对基因组的表达进行调节。
【详解】AB、植株1和植株2对比,植株3和植株4对比可知,植株M是长日照植株,春季开花的关键是长日照处理,植株1和植株3的对比,植株2和植株4可知,植株M的开花与温度无关,AB正确;
C、光敏色素是存在于叶片中的色素,长日照是改变光敏色素的存在形式,而不是合成光敏色素,C错误;
D、依据实验结果可知,无论常温还是低温,长日照均开花,短日照均不开花,可判断该植物是长日照植物,暗期光照相当于增加光照时间,不会阻止开花,D正确。
故选C。
20. 用离体枪乌贼巨大神经为材料进行实验,得到表示不同位点同一时刻神经冲动的传导过程图。下列说法错误的是( )
A. 神经冲动以局部电流的形式由左向右传导
B. 动作电位恢复静息电位即K+外流的过程,包括图中的①③
C. 若细胞外Na+浓度适当升高,则在适宜条件刺激下⑤处上移
D. 该神经纤维静息电位的绝对值大小为70mV,由细胞内的K+外流产生
【答案】C
【分析】兴奋的传导与传递方向:
(1)在神经纤维上(离体条件下)神经纤维上的某一点受到刺激后产生兴奋,兴奋在离体神经纤维上以局部电流的方式双向传导。
(2)正常反射活动中正常反射活动中,只能是感受器接受刺激,兴奋沿着反射弧传导,所以正常机体内兴奋在神经纤维上的传导是单向的。
【详解】A、神经元在反射弧中,神经冲动只能单向传递,由于左端为轴突,神经冲动的传导方向是从左到右,A正确;
B、动作电位恢复静息电位即K+外流的过程,包括图中的①③(兴奋的传导途径依次是:⑤→④→③→②→①),B正确;
C、若细胞外Na+浓度适当升高,则会影响动作电位峰值,导致③处上移,⑤表示静息电位,与膜内外的K+浓度差有关,C错误;
D、据图可知,该神经纤维静息电位的绝对值大小为70mV,静息电位由细胞内的K+外流产生,D正确。
故选C。
非选择题部分
二、非选择题(本大题共5小题,共60分)
21. 下表是人体组织液、血浆和细胞内液的物质组成和含量的测定数据。回答下列问题。
(1)与①和②相比,③中蛋白质、K+的含量高,而Na+的含量低,说明③属于________①中的蛋白质含量比②中的高,说明①为________②为________。人体内环境包括血浆、组织液、________等。
(2)溶液渗透压的大小取决于溶液中溶质微粒数目的多少。科学家用化学分析的方法测得人体血浆的化学组成中,血浆蛋白含量为6.9%,无机盐含量不足1%,但血浆渗透压的大小主要取决于无机盐,原因是________。①内的蛋白质减少会使其渗透压________,将导致②增多而出现________。
(3)几天后再次测量,正常情况下此人的成分②中各项数据与此表的数据________,原因是________。
(4)②与③的成分存在差异的主要原因是细胞膜的________。
【答案】(1)①. 细胞内液 ②. 血浆 ③. 组织液 ④. 淋巴 
(2)①. 血浆中虽然含有大量的蛋白质,但蛋白质相对分子质量大,单位体积溶液中蛋白质微粒数目少,产生的渗透压小 ②. 降低 ③. 组织水肿 
(3)①. 不一定相同 ②. 正常情况下,人体内环境处于相对稳定状态 (4)选择透过性
【分析】根据表格中Na+和K+的含量可以确定①②为细胞外液,③为细胞内液;血浆与组织液、淋巴的最主要区别是血浆中蛋白质的含量高,所以根据蛋白质含量高低可以确定①为血浆;则②为组织液。
【解析】(1)与①和②相比,③中蛋白质、K+的含量高,而Na+的含量低,说明③属于细胞内液,血浆与组织液、淋巴的最主要区别是血浆中蛋白质的含量高,所以根据蛋白质含量高低可以确定①为血浆,②为组织液。人体内环境包括血浆、组织液、淋巴等。
(2)血浆渗透压大小主要与血浆无机盐及蛋白质的含量有关。科学家用化学分析的方法测得人体血浆的化学组成中,血浆蛋白含量为6.9%,无机盐含量不足1%,但血浆渗透压的大小主要取决于无机盐,因为渗透压指的是溶质微粒对水的吸引力,溶质微粒越多对水的吸引力越大,而血浆中虽然含有大量的蛋白质,但蛋白质分子量大,单位体积溶液中蛋白质微粒数目少,产生的渗透压小。①血浆内的蛋白质减少会使其渗透压降低,将导致②组织液增多而出现组织水肿。
(3)正常情况下,人体内环境处于相对稳定状态,故由于多因素的调控,几天后再次测量,此人的各项数据与此表不一定相同。
(4)②组织液与③细胞内液的成分存在差异的主要原因是细胞膜的选择透过性。
22. 如图是高等动物生命活动调节的部分示意图,A~C代表相关激素。回答下列问题。
(1)图中激素A是________,B是________。激素B的分泌具有________的特点,该激素弥散在体液中,经体液运输,幼年时该激素分泌不足会导致________。
(2)图中激素C是________,可以促进________和非糖物质转化为葡萄糖。激素C的化学本质是________。在血糖调节中与激素C作用相反的激素是________。
(3)人的体表和体内________能将内、外环境温度的变化转换成________,即接受刺激产生兴奋,兴奋沿传入神经到达下丘脑________。炎热条件下,下丘脑经②,通过神经调节使________,以增加散热。
【答案】(1)①. 促甲状腺激素 ②. 甲状腺激素 ③. 分级调节和反馈调节 ④. 呆小症 
(2)①. 胰高血糖素 ②. 肝糖原的分解 ③. 蛋白质 ④. 胰岛素 
(3)①. 感受器 ②. 电信号(神经冲动)③. 体温调节中枢 ④. 皮肤血管舒张,血流量增多
【分析】图中A是促甲状腺激素,B是甲状腺激素,甲状腺激素的分泌具有分级调节和负反馈调节的特点,C是胰高血糖素,可以促进肝糖原的分解和非糖物质转化为葡萄糖。
【解析】(1)激素A由垂体分泌,作用于甲状腺,使甲状腺分泌甲状腺激素,因此A为促甲状腺激素,B为甲状腺激素,甲状腺激素分泌受下丘脑-垂体-甲状腺轴控制,同时B甲状腺激素可以抑制下丘脑和垂体分泌相关的激素,因此甲状腺激素的分泌具有分级调节和负反馈调节的特点。该激素弥散在体液中,经体液运输,幼年时甲状腺激素分泌不足会导致呆小症。
(2)血糖浓度降低,可使下丘脑某一部位兴奋,引起交感神经兴奋,导致胰岛A细胞分泌的C胰高血糖素增加,促进肝糖原的分解和非糖物质转化为葡萄糖,使血糖含量上升。C胰高血糖素的化学本质是蛋白质。激素C胰高血糖素可升高血糖,胰岛素可降低血糖。
(3)人的体表和体内感受器能将内、外环境温度的变化转换成电信号(神经冲动),即接受刺激产生兴奋,兴奋沿传入神经到达下丘脑体温调节中枢。炎热条件下,下丘脑经②,通过神经调节使皮肤血管舒张,血流量增多,以增加散热,
23. 阅读下列材料,回答相关问题。
材料1研究人员在研究生长素的作用时,做了以下实验:将去掉尖端的胚芽鞘分成两组,在去掉尖端后,立即将含有相同浓度生长素的琼脂块放置在胚芽鞘的一侧,其中一组暴露在光下,另一组仍然保持在黑暗条件下,1.5h之后,测量胚芽鞘的弯曲角度。结果显示,黑暗条件下的弯曲角度是10.3°±0.71°,而暴露在光下的弯曲角度是8.6°±0.64°。
材料2番茄成熟过程中会出现乙烯高峰期,果实会变甜变软。研究发现赤霉素可促使番茄的S基因表达,该过程受乙烯影响。在成熟过程中,S基因表达量逐渐下降。若提高S基因的表达量,则会延缓番茄的成熟。
(1)材料1说明,同时在光照和黑暗条件下进行实验时,黑暗下胚芽鞘的弯曲角度________光照下,说明光照下生长素的含量________,推测光照可能会造成________。若将琼脂块放在去尖端胚芽鞘的正中间,胚芽鞘生长情况是________________。
(2)根据材料2分析,S基因表达量高的番茄果实中,乙烯含量可能________,乙烯可能通过对S基因表达的作用,加快番茄果实的成熟。
(3)材料1、2说明,植物的生长、发育受植物激素的调控,并且不是一种激素在起作用,而是________发挥作用。同时植物体能对光照、温度、水分等多种________做出反应,并受________控制。除材料中激素外,植物体内还有延缓叶片衰老的________、提高植物抗逆性的________。
【答案】(1)①. 大于 ②. 降低 ③. 生长素的分解 ④. 直立生长 (2)较低 
(3)①. 多种激素共同作用 ②. 环境因素 ③. 基因 ④. 细胞分裂素 ⑤. 脱落酸
【分析】生长素:合成部位:幼嫩的芽、叶和发育中的种子 。主要生理功能:生长素的作用表现为两重性 ,即:低浓度促进生长,高浓度抑制生长。生长素的两重性一定要体现出两层意思:一是高浓度抑制生长甚至杀死植物,二是低浓度促进植物生长。
【解析】(1)同时在光照和黑暗条件下进行实验时,黑暗下胚芽鞘的弯曲角度大于光照下,说明光照下生长素的含量降低,推测光照可能会造成生长素的分解。将琼脂块放在去尖端胚芽鞘的正中间,生长素分布均匀,琼脂块中的生长素向正下方运输,胚芽鞘直立生长。
(2)高S基因的表达量,则会延缓番茄的成熟,而乙烯能促进果实的成熟,故S基因表达量高的番茄果实中,乙烯含量可能较低。
(3)材料1、2说明,植物的生长、发育受植物激素的调控,并且不是一种激素在起作用,而是多种激素共同作用发挥作用。同时植物体能对光照、温度、水分等多种环境因素做出反应,并受基因的调控。除材料中激素外,植物体内还有延缓叶片衰老的细胞分裂素(能促进细胞分裂),提高植物抗逆性的脱落酸(在干旱时能促进气孔关闭)。
24. 疫苗是人类对抗传染病的有效武器,下图为接种某种新冠疫苗后人体获得较为持久免疫力的过程。回答下列相关问题。
(1)免疫接种或预防接种是以诱发机体________为目的,预防某种传染性疾病的方法。接种该种新冠疫苗后人体获得免疫的方式称为________。由于获得了较为持久免疫力,推测应该进行了________的接种,使机体产生更多的[ ]________和[ ]________。
(2)细胞③为________,分泌的物质甲为细胞因子,包括白细胞介素、________等。细胞①和细胞②是通过细胞①表面的________和细胞②的________相互识别。
(3)图中⑤细胞产生物质乙抗体,其与抗原特异性结合发生在________中。与⑥细胞比较,⑤细胞________记忆性。
【答案】(1)①. 特异性免疫 ②. 主动免疫 ③. 多次 ④. ⑥记忆细胞 ⑤. 物质乙 抗体 
(2)①. 辅助性T细胞 ②. 干扰素 ③. 抗原 ④. 受体 
(3)①. 组织液 ②. 不具有
【分析】疫苗通常是用灭活的或减毒的病原体制成的生物制品。接种疫苗后,人体内可产生相应的抗体和记忆细胞,从而对特定传染病具有抵抗力。主动免疫是指将疫苗或类毒素接种于人体,使机体产生获得性免疫力的一种防治微生物感染的措施,主要用于免疫。
【解析】(1)免疫接种或预防接种是以诱发机体特异性免疫预防某种传染性疾病的方法。接种该种新冠疫苗后人体获得免疫的方式称为主动免疫。记忆细胞可以在抗原消失后存活,当再接触这种抗原时,能迅速增殖分化,分化后快速产生大量抗体。若获得了较为持久免疫力,可推测应该进行了多次的接种,使机体产生更多的⑥记忆细胞和物质乙抗体。
(2)细胞③为辅助性T细胞,分泌的物质甲为细胞因子,包括白细胞介素、干扰素、肿瘤坏死因子等。细胞①抗原呈递细胞和细胞②辅助性T细胞是通过细胞①表面的抗原和细胞②的受体相互识别。
(3)图中⑤细胞产生物质乙抗体,细胞⑤为浆细胞,抗体与抗原特异性结合发生在组织液中。⑥细胞为记忆B细胞,浆细胞不能识别抗原,不具有记忆性。
25. 下图1为研究兴奋在神经细胞间传递的实验示意图(B和C两点的细胞膜表面安放电极,中间接记录仪。电流左进右出为+),图2为钠钾泵作用机制模式图。回答下列问题。
(1)图1中神经细胞静息电位的形成,主要因素之一是细胞膜上存在Na+-K+泵,如图2所示,每消耗1个ATP分子,从细胞内泵出3个钠离子,但只从膜外泵入2个钾离子,由此知钠钾泵作为________起物质运输作用,同时钠钾泵还能够________化学反应的活化能,起催化作用,结果是神经细胞膜外带________,膜内带________。
(2)刺激A处,短时间内会使________开放,出现________现象。当动作电位传到E即________时,信号变化情况是________。并在下列坐标中绘出刺激A处电流表检测到的结果。________
(3)为了验证兴奋在细胞间的传递是单向的,请结合图1写出实验思路: _________
【答案】(1)①. 转运蛋白 ②. 降低 ③. 正电荷 ④. 负电荷 
(2)①. 钠离子通道 ②. 电流表偏转 ③. 突触 ④. 电信号化学信号电信号 ⑤. 
(3)刺激A点,观察电流表偏转次数;再刺激D点,观察电流表偏转次数。
【分析】人体神经调节的方式是反射,反射的结构基础是反射弧,反射弧由感受器、传入神经、神经中枢、传出神经和效应器五部分构成,兴奋在反射弧上单向传递,兴奋在突触处产生电信号到化学信号再到电信号的转变。
【解析】(1)Na+-K+泵从细胞内泵出3个钠离子,从膜外泵入2个钾离子,导致神经细胞膜外带正电荷,膜内带负电荷,由此知钠钾泵作为转运蛋白起物质运输作用,据图可知钠钾泵具有催化ATP水解的功能,所以钠钾泵具有降低化学反应活化能的作用。
(2)给予神经纤维一定刺激,短时间会导致膜上钠离子通道开放,钠离子内流,局部膜电位由内负外正变为内正外负。电流表先向左偏转后恢复中间位置,过一段时间后再向右偏转,再恢复到中间位置。E表示两个神经元之间的突触结构,当兴奋传至此处时,信号变化情况为电信号化学信号电信号。刺激A处电流表检测到的结果如图示
(3)若要利用如图1结构验证兴奋在突触处传递是单向的,其实验思路:刺激A点,观察电流表偏转次数;再刺激D点,观察电流表偏转次数。
步骤
1号烧杯
2号烧杯
3号烧杯
4号烧杯
5号烧杯
6号烧杯
①
等量清水
等量缓冲溶液
甲液
等量清水
等量缓冲溶液
乙液
②
检测各烧杯中溶液的pH
③
每隔一段时间滴加5滴0.1ml/LHCI
每隔一段时 间滴加5滴0.1ml/LNaOH
④
检测各烧杯中溶液的pH变化
植株1
植株2
植株3
植株4
处理
长日照+低温
短日照+低温
长日照+常温
短日照+常温
是否开花
开花
不开花
开花
不开花.
成分/(ml·L-1)
Na+
K+
Ca2+
Mg2+
Cl-
有机酸
蛋白质
①
142
5.0
2.5
1.5
103.3
6.0
16.0
②
147
4.0
1.25
1.0
114.0
7.5
1.0
③
10
140
2.5
10.35
25
-
47
相关试卷
这是一份浙江省杭州市浙里特色联盟2024-2025学年高二上学期11月期中生物试卷(Word版附解析),文件包含浙江省杭州市浙里特色联盟2024-2025学年高二上学期11月期中生物试题Word版含解析docx、浙江省杭州市浙里特色联盟2024-2025学年高二上学期11月期中生物试题Word版无答案docx等2份试卷配套教学资源,其中试卷共30页, 欢迎下载使用。
这是一份浙江省杭州市浙里特色联盟2024-2025学年高一上学期11月期中联考生物试卷(Word版附解析),文件包含浙江省杭州市浙里特色联盟2024-2025学年高一上学期11月期中生物试题Word版含解析docx、浙江省杭州市浙里特色联盟2024-2025学年高一上学期11月期中生物试题Word版无答案docx等2份试卷配套教学资源,其中试卷共35页, 欢迎下载使用。
这是一份浙江省杭州市浙里特色联盟2024-2025学年高一上学期期中考试生物试卷(Word版附解析),文件包含浙江省杭州市浙里特色联盟2024-2025学年高一上学期期中考试生物试题Word版含解析docx、浙江省杭州市浙里特色联盟2024-2025学年高一上学期期中考试生物试题Word版无答案docx等2份试卷配套教学资源,其中试卷共34页, 欢迎下载使用。
 
 
 
 
 
 
 
 


