2023~2024学年山东省菏泽市鄄城县一中高一(上)1月月考生物试卷(解析版)
展开
这是一份2023~2024学年山东省菏泽市鄄城县一中高一(上)1月月考生物试卷(解析版),共25页。试卷主要包含了单选题,非选择题等内容,欢迎下载使用。
1. 下列关于细胞结构及功能的说法正确的是( )
A. 生物膜系统指生物体内的膜结构,为细胞提供结构支撑,维持着细胞的形态
B. 细胞骨架主要由纤维素组成,与细胞运动、分裂、分化等活动密切相关
C. 内质网膜可与核膜、细胞膜相连,有利于细胞内物质的运输
D. 能进行光合作用的细胞不一定有叶绿体,能进行有氧呼吸的细胞一定有线粒体
【答案】C
【分析】(1)细胞膜的功能:将细胞与外界环境分开;控制物质进出细胞;进行细胞间的信息交流。
(2)原核细胞与真核细胞相比,最大的区别是原核细胞没有被核膜包被的成形的细胞核(没有核膜、核仁和染色体);原核生物只有核糖体一种细胞器,但部分原核细胞也能进行有氧呼吸和光合作用,如蓝藻。
【详解】A、生物膜是细胞内所有膜结构的统称,包括细胞膜、细胞器膜、核膜,A错误;
B、细胞骨架是由蛋白质纤维组成的网架结构,与细胞的运动、分裂、分化等生命活动密切相关,B错误;
C、内质网膜内连核膜,外连细胞膜,形成了细胞内物质运输的通道,有利于细胞内物质的运输,C正确;
D、线粒体是有氧呼吸的主要场所,因此有线粒体的细胞能进行有氧呼吸,但进行有氧呼吸的细胞不一定有线粒体,如好氧型细菌,D错误。
故选C。
2. 流感病毒的包膜来源于宿主的细胞膜,成熟的流感病毒从宿主细胞出芽,将宿主的细胞膜包裹在身上后脱离细胞。血凝素是包膜中一种糖蛋白,可以与宿主细胞膜上的受体结合,协助包膜与宿主细胞膜相融合。下列说法错误的是( )
A. 流感病毒包膜的基本骨架是磷脂双分子层
B. 流感病毒血凝素与宿主细胞膜上的受体相结合,实现了细胞间的信息交流
C. 血凝素的合成、加工和运输所需能量主要来自宿主细胞的线粒体
D. 成熟的流感病毒从宿主细胞出芽的过程体现了细胞膜的流动性
【答案】B
【分析】病毒是非细胞生物,只能寄生在活细胞中进行生命活动。病毒依据宿主细胞的种类可分为植物病毒、动物病毒和噬菌体;根据遗传物质来分,分为DNA病毒和RNA病毒;病毒由核酸和蛋白质组成。
【详解】A、流感病毒包膜来自于宿主细胞的细胞膜,基本骨架也是磷脂双分子层,A正确;
B、病毒没有细胞结构,故血凝素与宿主细胞膜受体的结合不能体现细胞间的信息交流,B错误;
C、包膜中血凝素是膜蛋白,膜蛋白的合成、加工和运输所需能量由宿主细胞提供,主要由宿主细胞的线粒体提供,C正确;
D、流感病毒在宿主细胞内完成繁殖后,从细胞中以出芽的方式释放而出,这体现了细胞膜的流动性,D正确。
故选B。
3. 下列关于科学方法的叙述,正确的是( )
A. 细胞学说的建立过程运用了完全归纳法
B. 细胞膜结构的电镜照片属于物理模型
C. 细胞膜结构模型的探索过程运用了提出假说这一科学方法
D. 探究酵母菌细胞的呼吸方式运用了对比实验,即设置一个对照组、一个或多个实验组,通过对结果的比较分析,来探究氧气对酵母菌呼吸的影响
【答案】C
【分析】(1)模型建构法是人们为了某种特定目的而对认识对象所作的一种简化的概括性描述,可以质定性也可以定量,有的借助具体的实物或者其器它形象化的手段,有的通过抽象的形式来表达。模型的形式有很多,有物理模型、概念模型和数学模型等。
(2)假说-演绎法是现代科学研究中常用的方法,是指在观察和分析的基础上提出问题以的后,通过推理和想象提出解释问题的假说,根据假说进行演绎推理,再通过实验检验演绎推理的结论,包括“提出问题、作出假设、演绎推理、检验推理、得出结论”五个基本环节,如果实验结果与预期结论相符,就证明假说是正确的,反之,则说明假说是错误的。
(3)归纳法是指由一系列具体事实推出一般结论的思维方法,分为完全归纳法和不完全归纳法。
【详解】A、施旺和施莱登运用显微镜观察生物体的构成等建立了细胞学说,细胞学说的建立是从部分动植物得出整体结论,该过程运用了不完全归纳法,A错误;
B、照片不属于物理模型,B错误;
C、细胞膜结构模型的探索过程,科学家在实验观察的基础上提出假说,再通过观察和实验进一步验证和修正假说的过程,C正确;
D、探究酵母菌细胞的呼吸方式运用了对比实验,对比实验中不存在对照组,都是实验组,通过相互对比得出实验结论,D错误。
故选C。
4. 淡水水域中氮、磷等元素含量过高会导致富营养化,从而引起蓝细菌、绿藻等浮游生物爆发性增殖,该现象称为水华。下列说法正确的是( )
A. 氮、磷元素在细胞中含量较多,环境中缺乏也不影响细胞的正常生命活动
B. 绿藻等浮游生物可利用叶绿素和藻蓝素进行光合作用
C. 与绿藻相比,蓝细菌的主要特征是没有以核膜为界限的细胞核
D. 水华发生后,浮游生物光合作用旺盛,有利于水体中其它生物的生存
【答案】C
【分析】(1)原核和真核细胞的本质区别是,有无以核膜为界限的细胞核。
(2)水华是淡水水域中氮、磷等元素含量过高,导致富营养化,从而引起蓝细菌、绿藻等浮游生物爆发性增殖,进而抑制水体其他生物的生存。
【详解】A、氮、磷元素是细胞中的大量元素,在细胞中含量较多,环境中缺乏会导致细胞中氮和磷减少,进而影响细胞的正常生命活动,A错误;
B、叶绿素和藻蓝素存在于蓝细菌中,绿藻等浮游生物没有藻蓝素,B错误;
C、与绿藻这一真核生物相比,蓝细菌是原核生物,主要特征是没有以核膜为界限的细胞核,C正确;
D、水华发生后,浮游生物光合作用旺盛,大量增殖,覆盖水面,遮挡阳光,导致水体缺氧,不利于水体中其它生物的生存,D错误。
故选C。
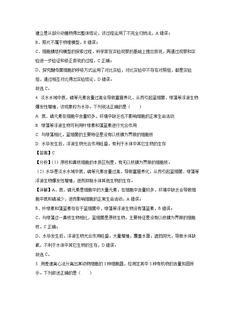
5. 用差速离心法分离出某动物细胞的3种细胞器,经测定其中3种有机物的含量如图所示。下列叙述正确的是( )
A. 细胞器甲是有氧呼吸的场所
B. 细胞器乙肯定与分泌蛋白的加工和分泌有关
C. 细胞器丙是“生产蛋白质的机器”
D. 细菌与该动物细胞共有的细胞器有甲和丙
【答案】C
【分析】分析题图可知:该细胞为动物细胞,甲有膜结构和核酸,可推断甲细胞器为线粒体;乙的脂质含量不为0,说明乙细胞器有膜结构,但无核酸,可推断乙细胞器为内质网、高尔基体、溶酶体;丙的脂质含量为0,说明没有膜结构,但含有核酸,可推测丙细胞器为核糖体。
【详解】A、该细胞为动物细胞,甲有膜结构和核酸,可推断甲细胞器为线粒体,有氧呼吸的第二、三阶段在线粒体中进行,故线粒体是细胞有氧呼吸的主要场所,A错误;
B、细胞器乙含有蛋白质和脂质,可能为内质网、高尔基体、溶酶体,但溶酶体与分泌蛋白的加工和分泌无关,B错误;
C、细胞器丙中只包含蛋白质和核酸,符合条件的只有核糖体,核糖体是蛋白质的合成场所,C正确;
D、细菌属于原核生物,原核生物只有核糖体一种细胞器,故细菌与此细胞共有的细胞器只有丙,D错误。
故选C。
6. 细胞中的蛋白质、糖类、脂肪和核酸之间可以形成很多大分子复合物。下列叙述不合理的是( )
A. 真核细胞中存在核酸-蛋白质、糖脂、糖蛋白等大分子复合物
B. 同一种核酸-蛋白质复合物的存在形态一定相同
C. 糖脂和糖蛋白复合物中的糖类分子与细胞表面的识别有关
D. 若某核酸-蛋白质复合物参与蛋白质的合成,该复合物可能是核糖体
【答案】B
【分析】细胞核中有呈极细的丝状物状态的染色质,在分裂期染色质螺旋化形成染色体。
核糖体由rRNA和蛋白质构成,其功能是蛋白质的合成场所。
【详解】AC、真核细胞中存在核酸-蛋白质(如染色体),糖脂和糖蛋白等大分子复合物,后两者主要存在于细胞膜上,与细胞表面的识别有关,AC正确;
B、同一种核酸-蛋白质复合物的存在形态不一定相同,如染色质和染色体是同一物质的不同形态,B错误;
D、核糖体由rRNA和蛋白质构成,其功能是蛋白质的合成场所,若某核酸-蛋白质复合物参与蛋白质的合成,该复合物可能是核糖体,D正确。
故选B。
7. 下列涉及生物学实验的说法,正确的是( )
A. 菠菜的叶肉细胞可用于探究植物细胞的吸水和失水
B. 淀粉、蔗糖、淀粉酶为材料验证酶的专一性,可用碘液检测
C. 研究光合作用产物氧气的来源采用了放射性同位素标记法
D. 蛋白质鉴定:将双缩脲试剂A液和 B液混合→滴加到豆浆样液中→观察
【答案】A
【分析】(1)某些化学试剂能够使生物组织中的相关化合物产生特定的颜色反应。糖类中的还原糖,如葡萄糖,与斐林试剂发生作用,生成砖红色沉淀。脂肪可以被苏丹Ⅲ染液染成橘黄色。蛋白质与双缩脲试剂发生作用,产生紫色反应。因此,可以根据有机物与某些化学试剂所产生的颜色反应,检测生物组织 中糖类、脂肪或蛋白质的存在。
(2)1941年,美国科学家鲁宾和卡门用同位素示踪的方法,研究了光合作用中氧气的来源。生物学研究中常用的同位素有的具有放射性,如14C、32P、3H、35S等;有的不具有放射性,是稳定同位素,如15N、18O等。
【详解】A、菠菜叶肉细胞含有叶绿体,可用于观察植物细胞的吸水和失水实验,A正确;
B、用淀粉酶、蔗糖、淀粉证明酶具有专一性,结果可用斐林试剂检测,蔗糖不论是否发生水解都不能与碘液发生显色反应,因此不能用碘液检测实验结果,B错误;
C、研究光合作用产物氧气的来源采用的是同位素标记法而不是放射性同位素标记法,18O不具有放射性,属于稳定同位素,C错误;
D、蛋白质鉴定:将双缩脲试剂A液→滴加到豆浆样液中→滴加双缩脲试剂B液→观察,D错误。
故选A。
8. 核孔复合物(NPC)结构是细胞核的重要结构,近日施一公团队解析了来自非洲爪蟾NPC的近原子分辨率结构,取得了突破性进展,通过电镜观察到NPC“附着”并稳定融合在与细胞核膜高度弯曲的部分,下列叙述正确的是( )
A. 附着NPC的核膜为双层膜结构,且可以与内质网膜相联系
B. 哺乳动物成熟红细胞中的NPC数量较少,因此代谢较弱
C. 非洲爪蟾NPC可为细胞质中核糖体上的合成蛋白质的过程提供原料
D. NPC对于细胞核与细胞质间蛋白质、DNA等大分子的进出具有选择作用,并且消耗能量
【答案】A
【分析】细胞核包括:核膜(双层膜,上面有孔是蛋白质和RNA通过的地方)、核仁(与某些RNA的合成以及核糖体的形成有关)、染色质;功能:细胞核是遗传物质贮存和复制的场所,是细胞遗传和代谢的控制中心。
【详解】A、核膜为双层膜结构,且外膜与内质网膜相连,A正确;
B、哺乳动物成熟红细胞没有细胞核,因此不含NPC,B错误;
C、核孔复合物(NPC)是核膜结构,不能为细胞质中核糖体上的翻译过程提供原料,C错误;
D、NPC是是蛋白质、RNA等大分子进出细胞核的通道,而DNA不能通过,故其控制物质的进出具有选择性,D错误。
故选A。
9. 细菌中的G蛋白具有特异结构,人体内的肿瘤微环境中的高浓度ATP可以激发G蛋白改变构象,蛋白构象的变化导致其内部由疏水微环境变成亲水性环境,进而主动释放携带的药物来杀伤肿瘤细胞,实现药物的精准可控释放。下列相关叙述正确的是( )
A. G蛋白的生成需要多种细胞器共同参与
B. G蛋白构象改变时,肽键大量的水解
C. 高浓度ATP的形成是由于呼吸速率的加强
D. 高浓度ATP的形成场所是细胞质基质和细胞膜
【答案】C
【分析】蛋白质是生命活动的主要承担者,是由氨基酸脱水缩合形成的。蛋白质的功能与它的空间结构有一定关系,空间结构被破坏,蛋白质就失去了它的功能。
【详解】A、G蛋白源自细菌,细菌属于原核生物,其细胞中只有核糖体一种细胞器,因此G蛋白的生成没有多种细胞器共同参与,A错误;
B、蛋白构象的改变可能是蛋白质的空间结构发生改变,也有可能是肽键断裂,因此G蛋白构象改变时,不一定是肽键大量的水解,B错误;
C、正常情况下,生物体内ATP的含量是相对稳定的,人体内的ATP由呼吸作用产生,因此高浓度ATP的形成是由于呼吸速率的加强,释放产生大量的ATP引起的,C正确;
D、高浓度ATP的形成发生于人体细胞,人体细胞呼吸产生ATP的场所是细胞质基质和线粒体,D错误。
故选C。
10. 人体小肠上皮细胞对葡萄糖、半乳糖、果糖3种单糖吸收的方式如图所示,其中半乳糖与葡萄糖的运输是伴随Na+内流完成的。动物细胞外高内低的Na+浓度梯度是依靠细胞膜上的Na+-K+泵维持的。下列说法错误的是( )
A. 果糖的转运速率不会随着肠腔中果糖浓度的升高持续增大
B. 线粒体抑制剂处理细胞后,葡萄糖进入细胞不会受影响
C. 葡萄糖、半乳糖和果糖转运时蛋白质的构象都会发生改变
D. 肠腔中半乳糖增多时,葡萄糖进入小肠绒毛上皮细胞的转运速率将减慢
【答案】B
【分析】据图分析,半乳糖与葡萄糖进入细胞从低浓度运输到高浓度,需要载体,属于主动运输;而果糖的运输是从高浓度到低浓度,需要载体,属于协助扩散。
【详解】A、载体数量有限,所以不会随着果糖浓度升高而持续增大,A正确;
B、由图可知,葡萄糖是逆浓度运输进入细胞,属于主动运输,需要消耗能量,线粒体抑制剂处理细胞后,细胞内Na+无法泵出细胞外,无法形成膜内外化学梯度,则Na+和葡萄糖的协同运输不能进行,B错误;
C、葡萄糖、半乳糖和果糖转运时都需要载体蛋白,在运输过程中,载体蛋白的构象会发生改变,运输结束恢复原状,C正确;
D、由图可知,葡萄糖和半乳糖的运输是同一种载体蛋白,说明二者存在竞争,因此当肠腔中半乳糖增多时,葡萄糖进入小肠绒毛上皮细胞的转运速率将减慢,D正确。
故选B。
11. 图中甲是过氧化氢酶活性受 pH 影响的曲线,图乙表示在最适温度下,pH=b 时 H2O2 分解产生 O2量(m)随时间的变化曲线。若改变该酶促反应过程中某一初始条件,以下改变正确的是( )
A. 图甲中 c 点时的 H2O2酶空间结构及肽键遭到破坏而变性失活
B. 若其他条件不变,pH=a 时,图乙 e 点不变,d 点右移
C. 温度降低时,图乙 e 点下移,d 点左移
D. 若其他条件不变, pH=c 时,e 点为 0
【答案】B
【分析】图甲是H2O2酶活性受pH影响的曲线,其中b点是H2O2酶的最适PH,在b点之前,随pH升高,酶活性上升,超过b点,随pH上升,酶活性降低,直到失活。分析乙图:乙图中d点表示达到化学反应平衡所需时间,e点表示化学反应的平衡点。
【详解】A、图甲中pH=c时,过碱条件破坏 H2O2酶的空间结构使酶失活,但肽键不会被破坏,A错误;
B、pH由b=a时,酶的活性降低,化学反应速率减慢,到达化学反应平衡所需的时间延长,但pH改变不会改变化学反应的平衡点,所以d点右移,e点不移,B正确;
C、温度降低时,酶的活性下降,不改变化学反应平衡点,但到达平衡点的时间延长,图乙 e 点不变,d 点右移,C错误;
D、图乙中若其他条件不变, pH=c 时,酶失去活性,化学反应平衡点不变,但到达反应平衡点时间延长,e 点为 不变,D错误。
故选B。
12. 下列关于ATP和ADP相互转化的叙述,正确的是( )
A. ATP和ADP相互转化是一种可逆反应
B. 光合作用产生的ATP可以用于植物的各项生命活动
C. 在叶绿体中,ADP的移动方向是由类囊体薄膜到叶绿体基质
D. ATP中的“A”与构成DNA、RNA 中的碱基“A”不是同一物质
【答案】D
【分析】ATP是腺苷三磷酸的英文名称缩写。ATP分子的结构式可以简写成A—P~P~P,其中A代表腺苷,P代表磷酸基团,~代表一种特殊的化学键。
【详解】A、ATP和ADP相互转化不是一种可逆反应,如所利用的酶不一样,A错误;
B、光合作用产生的ATP可以用于植物叶绿体中的反应,并不能用于其他植物的生命活动,B错误;
C、在叶绿体中,ATP消耗于暗反应,所以ADP的移动方向是由叶绿体基质到类囊体薄膜,C错误;
D、ATP中的“A”表示腺苷,所以ATP中的“A”与构成DNA、RNA 中的碱基“A”不是同一物质,D正确。
故选D。
13. 下图表示一定温度和CO2浓度条件下,在不同光照强度下某植株CO2释放量和叶绿体O2释放量。假设呼吸作用速率不随光照强度改变,下列说法正确的是( )
A. 光照强度为a时,植物产生ATP的场所有线粒体、叶绿体和细胞质基质
B. 光照强度为b时,植物的光合作用速率小于呼吸作用速率
C. 光照强度为c时,植物净光合速率为6
D. 在光照强度为d时,每天光照18h,再黑暗6h,植物能正常生长
【答案】B
【分析】分析柱形图:在一定温度和CO2浓度条件下,该植株的呼吸速率不变,光合速率随光照强度的变化而变化。叶绿体的O2释放量代表总光合速率。
【详解】A、光照强度为a时,O2产生总量为0,说明只进行细胞呼吸,则产生ATP的场所为细胞质基质、为线粒体,A错误;
B、当光照强度为b时,单位时间内氧气的释放量为3μml•m−2•g−1(代表总光合速率),二氧化碳的释放量为3+3=6μml•m−2•g−1(代表呼吸速率),则植物的光合作用速率小于呼吸作用速率,B正确;
C、光照强度为c时,无二氧化碳的释放,光合作用速率为6μml•m−2•g−1,说明此时光合作用速率等于呼吸作用速率,植物的有机物积累量为0,C错误;
D、当光照强度为d时,单位时间内叶绿体氧气的释放量为8μml•m−2•g−1,二氧化碳的释放量6μml•m−2•g−1,那么光照18h,再黑暗6h,植物的有机物积累量为:(8−6)×18−6×6=0,植物不能正常生长,D错误。
故选B。
14. 下图是Ca2+在载体蛋白协助下,进行跨细胞膜运输的过程图。据图分析不合理的是( )
A. 此过程是主动运输,细胞在ATP供能的情况下主动吸收以提高胞内Ca2+浓度
B. 跨膜运输时,Ca2+需与特定的载体蛋白紧密结合,表明载体蛋白具有特异性
C. 该载体蛋白是一种能催化ATP水解的酶,可降低ATP水解反应所需的活化能
D. 载体蛋白的磷酸化导致其空间结构发生变化,每次转运都会发生同样的结构改变
【答案】A
【分析】(1)主动运输:物质逆浓度梯度进行跨膜运输,需要载体蛋白的协助,同时还需要消耗细胞内化学反应所释放的能量。
(2)转运蛋白可以分为载体蛋白和通道蛋白两种类型。载体蛋白只容许与自身结合部位相适应的分子或离子通过,而且每次转运时都会发生自身构象的改变;通道蛋白只容许与自身通道的直径和形状相适配、大小和电荷相适宜的分子或离子通过。分子或离子通过通道蛋白时,不需要与通道蛋白结合。
【详解】A、如图所示,有糖蛋白的一侧为细胞膜外一侧,Ca2+由细胞内向细胞外进行主动运输,A错误;
B、分析图可知,在跨膜运输时,Ca2+需与特定的载体蛋白紧密结合,能表明载体蛋白具有特异性,B正确;
C、从图可知,有ATP水解成ADP的过程,说明该载体蛋白是一种能催化ATP水解的酶,酶是可以降低反应所需的活化能的,C正确;
D、在图示的主动运输过程中,载体蛋白的磷酸化导致其空间结构发生变化,且每次转运都会发生同样的结构改变,D正确。
故选A。
15. 如图是在适宜温度条件下测得的小麦种子气体交换相对值与O2浓度之间的关系。下列叙述正确的是( )
A. 马铃薯块茎CO2释放总量与O2浓度之间的关系可以用上图表示
B. 若图中的AB段与BC段的距离等长,则有氧呼吸消耗的葡萄糖占总消耗量的一半
C. P点时产生CO2的场所是线粒体内膜
D. 图中O2吸收量最终不再增加的主要原因是细胞中呼吸酶的数量有限
【答案】D
【分析】真核生物有氧呼吸的场所是细胞质基质和线粒体,第一阶段在细胞质基质,第二阶段是在线粒体基质,需要水的参与,并且释放二氧化碳,第三阶段是在线粒体内膜上进行的,需要氧气参与,生成水。影响细胞呼吸的因素有内因(呼吸酶的数量)和外因(氧气浓度、温度、二氧化碳浓度等)
【详解】A、马铃薯块茎无氧呼吸产生乳酸,不产生二氧化碳,A错误;
B、1分子葡萄糖有氧呼吸生成6分子的二氧化碳;1分子的葡萄糖无氧呼吸生成2分子的二氧化碳,所以若图中的AB段与BC段的距离等长,无氧呼吸消耗的葡萄糖是有氧呼吸的3倍,B错误;
C、P点氧气吸收量等于二氧化碳释放量,所以只进行有氧呼吸,产生二氧化碳是在有氧呼吸的第二阶段,场所是在线粒体基质,C错误;
D、图中氧气吸收量(有氧呼吸强度)最终不再增加时限制因素不再是氧气浓度,主要原因是细胞中呼吸酶的数量有限,D正确。
故选D。
16. 细胞呼吸过程中形成的 NADH 等物质通过电子传递系统将电子传递给氧生成水, 并偶联 ATP合成的过称为氧化磷酸化,如图为细胞呼吸过程中电子传递和氧化磷酸化过程。已知人体棕色脂肪细胞线粒体内膜上有一种特殊通道蛋白UCP,可与ATP合成酶竞争性地将膜间隙高浓度的H⁺回收到线粒体基质。下列说法不正确的是( )
A. 膜间隙高浓度的H⁺全部来自有机物的分解
B. UCP 蛋白很可能具有顺浓度转运 H⁺的作用
C. 蛋白复合体运输H⁺和ATP合成酶运输H⁺的方式分别为主动运输和协助扩散
D. 寒冷条件下棕色脂肪细胞被激活时,线粒体有氧呼吸释放的能量中热能所占比例明显增大
【答案】A
【分析】(1)自由扩散的特点是顺浓度梯度,与膜内外物质浓度梯度有关,不需要载体蛋白协助,不消耗能量。
(2)协助扩散的特点是顺浓度梯度,与膜内外物质浓度梯度有关,还需要膜上的转运蛋白的协助,不消耗能量。
(3)主动运输的特点是逆浓度梯度,需要载体蛋白协助,需要消耗能量。
【详解】A、膜间隙高浓度的H+来自有氧呼吸第一和第二阶段,即来自有机物和水,A错误;
B、特殊通道蛋白UCP可与ATP合成酶竞争性地将膜间隙高浓度的H⁺回收到线粒体基质,其运输方式为顺浓度梯度,故UCP 蛋白很可能具有顺浓度转运 H⁺的作用,B正确;
C、蛋白复合体运输H+是逆浓度的,因此其运输方式是主动运输,ATP合成酶运输H+是顺浓度的,因此其运输方式是协助扩散,C正确;
D、棕色脂肪细胞被激活时,通过UCP转运修低了线粒体内膜两侧的H+电化学势能,有氧呼吸不能合成ATP,以热能形式散失所占比例明显增大,D正确。
故选A。
17. 下图甲表示某种植物叶肉细胞光合作用强度与光照强度的关系,图乙表示该植物叶肉细胞的部分结构(图中M和N代表两种气体)。据图判断,下列说法正确的是(注:不考虑无氧呼吸)( )
A. 图甲中的纵坐标数值即为图乙中的m4
B. 图甲中c点时,图乙中有m1=n1=m4=n4
C. 图甲中e点以后,图乙中n4不再增加,其主要原因是m1值太低
D. 图甲中a、b、c、d、e任意一点,图乙中都有m1=n1>0,m2=n2>0
【答案】B
【分析】影响光合作用的外界因素主要是光照强度、温度、CO2浓度等。细胞内合成ATP的生理过程有光合作用和细胞呼吸。绿色植物的实际光合作用速率-呼吸速率=净光合作用速率。分析坐标曲线时,一看横、纵坐标意义,二看曲线的起点、转折点、终点的意义,三看曲线的变化趋势。
【详解】A、图甲中的纵坐标数值是CO2的吸收量,图乙中m3表示CO2的吸收量,A错误;
B、图甲中c点时,光合速率等于呼吸速率,因此线粒体产生的二氧化碳刚好能供叶绿体利用,叶绿体产生的氧气刚好供线粒体利用,因此图乙中有m1=n1=m4=n4,B正确;
C、图甲中e点以后,图乙中n4不再增加,其主要原因是m3值太低,或温度的限制,C错误;
D、图甲中a、b、c、d、e任意一点,图乙中都有m1=n1>0,但由于d、e点细胞呼吸强度小于光合作用强度,应为m3=n3>0,c点细胞呼吸强度等于光合作用强度,m3=n3=0,c、d、e点时,m2=n2=0,D错误。
故选B。
18. 图甲是测定温度与某绿色植物光合作用、呼吸作用变化关系的曲线。图乙是测定该植物相关生理过程的实验装置。下列叙述正确的是( )
A. 全天光照,则在25℃条件下植物制造的有机物的量最多
B. 测净光合速率时,一段时间后若液滴不移动,此时该植物叶肉细胞净光合速率一定为0
C. 若将乙装置中NaHCO3溶液换成蒸馏水,则在黑暗条件下可测得B曲线
D. 交替进行12h光照、12h黑暗,24h后植物体内有机物含量,在30℃条件下增加,在35℃条件下减少
【答案】D
【分析】利用种子探究呼吸速率时,有光无光均可以;利用植物探究呼吸速率时,需要在黑暗条件下进行。
甲图中,实线表示呼吸速率,虚线表示净光合速率,乙图中液滴是否移动取决于是否产生或者消耗氧气。
【详解】A、在全天光照的情况下,30℃时CO2吸收量与25℃时比下降的不多,但呼吸作用增加的更多,故制造的有机物更多,A错误;
B、测量光合速率时,一段时间后若液滴对应的数据保持不变,植物光合速率等于呼吸速率,但植物非绿色部分只能进行呼吸作用,植物叶肉细胞的光合作用大于呼吸作用,B错误;
C、将乙装置中NaHCO3溶液换成氢氧化钠溶液,才可在黑暗条件下可测得B曲线,C错误;
D、由于12h光照、12h黑暗,30℃时和35℃时的净光合作用分别大于和小于呼吸作用,所以30℃时有机物增加,35℃时有机物减少,D正确。
故选D。
19. 分子伴侣是帮助其他蛋白质装配、转运、降解,但自身不成为最后功能结构中的组分的一类蛋白质。有些分子伴侣可以先与ATP分子结合,然后介导蛋白质定向进入细胞核、细胞器、细胞膜,也可以介导噬菌体蛋白的正确组装。通过囊泡运输的蛋白质一般没有分子伴侣。下列叙述正确的是( )
A. 分子伴侣是广泛存在于真核细胞中的蛋白质,原核细胞没有
B. 消化酶在无分子伴侣的参与下可发挥降低反应活化能的作用
C. 细胞核中合成的分子伴侣可参与核仁中核糖体蛋白的组装
D. 被定向运输进内质网和高尔基体的蛋白质均含有分子伴侣
【答案】B
【分析】分子伴侣是帮助其他蛋白质装配、转运、降解,但自身不成为最后功能结构中的组分的一类蛋白质。
【详解】A、有些分子伴侣可以先与ATP分子结合,可以介导噬菌体蛋白的正确组装,而噬菌体是生活在细菌内的病毒,因此可说明原核细胞内也含有分子伴侣,A错误;
B、根据题意:通过囊泡运输的蛋白质一般没有分子伴侣,而消化酶属于分泌蛋白,内质网加工后通过囊泡运输到高尔基体,高尔基体组装完成通过囊泡运输到细胞膜,因此消化酶的合成和分泌不需要分子伴侣,即消化酶在无分子伴侣的参与下可发挥降低反应活化能的作用,B正确;
C、分子伴侣是一类蛋白质,合成场所是细胞质的核糖体,C错误;
D、通过囊泡运输的蛋白质一般没有分子伴侣,因此被定向运输进内质网和高尔基体的蛋白质不都含有分子伴侣,D错误。
故选B。
20. ATP酶复合体存在于生物膜上,其主要功能是将生物膜一侧的H+搬运到另一侧,并催化ATP的形成。如图表示,ATP酶复合体的结构和主要功能,下列分析正确的是( )
A. 叶绿体基粒上存在ATP酶复合体,在光下,叶肉细胞不需呼吸作用提供能量
B. 原核细胞无叶绿体和线粒体,因此,原核细胞中无ATP酶复合体
C. ATP酶复合体具有的功能说明膜蛋白具有运输和催化作用
D. ATP酶复合体在线粒体中参与有氧呼吸的第二阶段和第三阶段
【答案】C
【分析】(1)据题图分析可知:H+从B侧运输到A侧的跨膜运输是顺浓度梯度的。
(2)ATP是生命活动能量的直接来源,但本身在体内含量并不高。ATP来源于光合作用和呼吸作用,场所是细胞质基质、叶绿体和线粒体。
【详解】A、由于叶绿体中的ATP是在类囊体薄膜上形成的,所以叶绿体中的ATP酶复合体可以分布在类囊体薄膜上(基粒),但光下植物的叶肉细胞也会进行呼吸作用为植物提供能量,A错误;
B、原核细胞中无叶绿体和线粒体,但也有ATP的产生,故原核生物中ATP酶复合体很可能位于细胞的细胞膜上,B错误;
C、由题可知,ATP酶复合体能将H+搬运到膜的另一侧,并催化ATP的形成,可说明其有运输和催化作用,C正确;
D、ATP酶复合体存在于生物膜上,有氧呼吸的第三阶段在生物膜上进行,而第二阶段没有在生物膜上进行,所以ATP酶复合体只参与有氧呼吸的第三阶段,D错误。
故选C。
二、多选题(每小题4分,共20分;全部选对得4分,漏选得1分,错选得0分)
21. 在线粒体的内外膜间隙中存在着一类标志酶——腺苷酸激酶,它能将ATP分子末端的磷酸基团转移至腺嘌呤核糖核苷酸(AMP)上而形成ADP。以下有关分析中错误的是( )
A. 腺苷酸激酶催化1分子ATP分解伴随着1分子ADP的生成
B. 一个ATP分子的三磷酸基团之间有三个特殊的化学键(~)
C. ATP分子末端磷酸基团具有较高的转移势能,离开后可得到ADP
D. 线粒体和叶绿体一样,既可以水解ATP也可以合成ATP
【答案】AB
【分析】ATP又叫腺苷三磷酸,简称为ATP,其结构式是:A-P~P~P。A表示腺苷、T表示三个、P表示磷酸基团、“~”表示特殊化学键。ATP水解释放能量断裂的是末端的那个特殊磷酸键。ATP来源于光合作用和呼吸作用。放能反应一般与ATP的合成相联系,吸能反应一般与ATP的水解相联系。
【详解】A、根据题意可知,“腺苷酸激酶能将ATP 分子末端的磷酸基团转移至腺嘌呤核糖核苷酸(AMP)上而形成 ADP”,即腺苷酸激酶催化1分子ATP分解伴随着2分子ADP的生成,A错误;
B、ATP的结构式是:A-P~P~P,一个ATP分子的三磷酸基团之间有两个特殊的化学键(~),B错误;
C、ATP的化学性质不稳定,ATP分子末端的磷酸基团具有较高的转移势能,在有关酶的催化作用下,ATP分子远离A那个特殊化学键很容易水解,ATP就转化成了ADP,C正确;
D、光反应(叶绿体的类囊体膜上)可以合成ATP,题意可知,线粒体内可以合成ATP;而叶绿体基质发生暗反应消耗ATP,存在ATP水解,线粒体中存在合成反应,合成反应与ATP水解相联系,故线粒体和叶绿体一样,既可以水解ATP也可以合成ATP,D正确。
故选AB。
22. 下列有关细胞呼吸和光合作用的叙述,正确的是( )
A. 有氧呼吸第二阶段一定消耗H2O
B. 植物细胞产生的O2只能来自光合作用
C. 光反应产生的电子经传递用于NADPH的形成
D. 鲁宾和卡门用同位素示踪的方法研究了光合作用中氧气的来源
【答案】ACD
【分析】(1)有氧呼吸的第一、二、三阶段的场所依次是细胞质基质、线粒体基质和线粒体内膜。有氧呼吸第一 阶段是葡萄糖分解成丙酮酸和[H],合成少量ATP;第二阶段是丙酮酸和水反应生成二氧化碳和[H],合成少量ATP;第三阶段是氧气和[H]反应生成水,合成大量ATP。
(2)无氧呼吸的场所是细胞质基质,无氧呼吸的第一阶段和有氧呼吸的第一阶段相同。无氧呼吸由于不同生物体中相关的酶不同,一般在植物细胞和酵母菌中产生酒精和二氧化碳,一般在动物细胞和乳酸菌中产生乳酸。
【详解】A、有氧呼吸的第二阶段是丙酮酸和水反应生成二氧化碳和[H],合成少量ATP,可见有氧呼吸第二阶段一定消耗H2O,A正确;
B、植物细胞产生的O2可以来自光合作用,或其他反应,如:过氧化氢分解产生氧气,B错误;
C、在光合作用的光反应阶段,水分解为氧气和H+,同时产生的电子经传递,可用于NADP+和H+结合形成NADPH,C正确;
D、1941年,美国科学鲁宾和卡门用同位素示踪的方法,研究了光合作用中氧气的来源,D正确。
故选ACD。
23. 研究发现,玉米、甘蔗等植物除了和其他C3植物一样具有卡尔文循环(固定CO2的初产物为C3,简称C3途径)外,还有另一条固定CO2的途径,固定CO2的初产物为C4,简称C4途径,这种植物为C4植物,其固定CO2的途径如下图。研究发现,C4植物中PEP羧化酶对CO2的亲和力约是Rubisc酶的60倍。C4植物的叶肉细胞有正常的叶绿体,维管束鞘细胞含有没有基粒的叶绿体。下列有关叙述错误的是( )
A. 低浓度CO2条件下,C4植物可能比C3植物生长得好
B. 高温条件下,C4植物光合效率高的原因是气孔不关闭
C. C4植物进行光合作用的场所是叶肉细胞的叶绿体中
D. 维管束鞘细胞中的CO2浓度高于叶肉细胞中的CO2浓度
【答案】BC
【分析】题图分析:C4植物在叶肉细胞中,在PEP羧化酶的催化作用下,CO2首先被一种三碳化合物(磷酸烯醇式丙酮酸)固定,形成四碳化合物(C4)。C4进入维管束鞘细胞的叶绿体中,释放出CO2,并形成另一种三碳化合物---丙酮酸。释放出来的CO2进入卡尔文循环;丙酮酸则再次进入叶肉细胞中的叶绿体内,在有关酶的催化下,转化成磷酸烯醇式丙酮酸,继续固定CO2。由于C4植物中PEP羧化酶对CO2的亲和力约是Rubisc酶的60倍,故C4植物能利用低浓度的二氧化碳进行光合作用。
【详解】A、由于C4植物中PEP羧化酶对CO2的亲和力远大于Rubisc酶,故C4植物能够利用较低浓度的CO2进行光合作用,而C3植物则不能,因此低浓度CO2条件下,C4植物可能比C3植物生长得好,A正确;
B、高温条件下,C4植物光合效率高的原因是C4植物中PEP羧化酶对CO2的亲和力远大于Rubisc酶,故C4植物能够利用较低浓度的CO2进行光合作用,B错误;
C、C4植物的叶肉细胞有正常的叶绿体,维管束鞘细胞含有没有基粒的叶绿体,结合图示可知,C4植物卡尔文循环发生在维管束鞘细胞内,而光反应需要类囊体薄膜上的光合色素吸收光能,因此C4植物进行光合作用的场所是叶肉细胞的叶绿体和维管束鞘细胞的叶绿体中,C错误;
D、C4植物中PEP羧化酶对CO2的亲和力约是Rubisc酶的60倍,在叶肉细胞中,磷酸烯醇式丙酮酸羧化酶(PEP)可将CO2转化为C4,该有机物经过一系列的变化,最终进入相邻的维管束鞘细胞释放CO2,提高了Rubisc附近的CO2浓度,因此维管束鞘细胞中的CO2浓度高于叶肉细胞中的CO2浓度,D正确。
故选BC。
24. 景天科植物的叶子有一个很特殊的CO2固定方式:夜间气孔开放,吸收的CO2生成苹果酸储存在液泡中,白天气孔关闭,液泡中的苹果酸经脱羧作用释放CO2用于光合作用,其部分代谢途径如图所示。下列分析错误的是( )
A. 如果白天适当提高CO2浓度,景天科植物的光合作用速率将随之提高
B. 由景天科植物特殊的CO2固定方式推测其可能生活在高温干旱地区
C. 白天景天科植物叶肉细胞中苹果酸的含量和葡萄糖的含量可能呈正相关
D. 景天科植物参与卡尔文循环的CO2不只来自苹果酸的分解
【答案】AC
【分析】分析图可知,景天科植物气孔白天关闭正好应对了高温干旱的环境,避免了水分大量蒸发,同时其固定CO2的机制也保证了光合作用的正常进行,且景天科植物参与光合作用的CO2既来自于苹果酸的分解,也来自呼吸作用产生的CO2。
【详解】A、由题意可知,白天适当提高CO2浓度,景天科植物的光合作用速率不会提高,因为此时叶肉细胞的气孔是关闭的,A错误;
B、由景天科植物特殊的CO2固定方式推测其可能生活在高温干旱地区,因为气孔白天关闭正好应对了高温干旱的环境,避免了水分大量蒸发,同时其固定CO2的机制也保证了光合作用的正常进行,B正确;
C、白天景天科植物叶肉细胞内苹果酸会通过脱羧作用形成CO2参与光合作用,进而合成葡萄糖,显然白天苹果酸的含量和葡萄糖的含量呈负相关,C错误;
D、景天科植物参与卡尔文循环的CO2除了来源于苹果酸的分解外,还有呼吸作用产生的CO2,D正确。
故选AC。
25. 细胞分裂过程中,当某一阶段出现异常时,细胞会通过调控排除故障,或中断细胞周期处于静息状态。如缺少某种氨基酸时,细胞会终止间期蛋白质合成,变成静息状态,补充营养后,则重新启动合成。下列与细胞有丝分裂有关的说法,错误的是( )
A. 细胞进入静息状态可以避免物质和能量的浪费
B. 进入分裂期,中心粒倍增,并在移向细胞两极过程中发出星射线,形成纺锤体
C. 蛋白质合成中断后,重新启动的过程受基因调控
D. 观察细胞分裂时,应选择分裂期相对较短的细胞
【答案】BD
【分析】一个细胞周期=分裂间期(在前,时间长大约占90%~95%,细胞数目多)+分裂期(在后,时间短占5%~10%,细胞数目少),因此观察细胞有丝分裂时,不容易找到分裂期细胞,相对来说分裂期占整个细胞周期的比例越大,就越容易找到分裂期细胞(尤其是中期)。
【详解】A、细胞进入静息状态,停止分裂,减少利用物质和能量,A正确;
B、中心粒倍增发生在分裂间期,而不是分裂期,B错误;
C、细胞分裂的进程受基因调控,因此蛋白质合成中断后,重新启动的过程受基因调控,C正确;
D、选择分裂期相对较长的细胞,这样比较容易观察到处于不同分裂时期的细胞图像,D错误。
故选BD。
三、非选择题(每空2分,共40分)
26. 图甲表示小麦体内的部分生理过程示意图,图乙表示在适 宜的光照、二氧化碳浓度等条件下,其在不同温度下的净光合速率和细胞呼吸速率曲线。回答 下列问题:
(1)图甲中能够在小麦叶肉细胞的生物膜上进行的生理过程是_____(填序号),在人体细胞中能进行的生理过程是_____(填序号);过程_____(填序号)能够为叶肉细胞吸收镁离子提供动力。
(2)由图乙可知,与光合作用和细胞呼吸有关的酶都受到温度的影响,其中与_____有关的酶的最适温度更高;温度主要通过影响_____来影响光合速率和呼吸速 率。
(3)由图乙可知,在 40 ℃时,小麦叶肉细胞内光合作用强度_____(填“大于”“小于”或 “等于”)细胞呼吸强度。
(4)若温度保持25℃,长时间每天交替进行 12 小时光照、12 小时黑暗,该植株_____(填 “能”或“不能”)正常生长,原因是_____。
【答案】(1)①. ①② ②. ②④ ③. ②④
(2)①. 细胞呼吸 ②. 酶的活性
(3)大于
(4)①. 能 ②. 12小时光照下光合作用净积累的有机物量大于12小时黑暗中细胞呼吸消耗的有机物量
【分析】据图分析:图甲中,①表示光反应,②表示有氧呼吸第三阶段,③表示暗反应,④表示有氧呼吸第一阶段和第二阶段,a表示水,b表示二氧化碳;图乙中,上面的曲线代表净光合速率曲线,下面的曲线代表呼吸速率曲线,与光作用有关的酶的最适温度约为30 ℃,而与呼吸作用有关的酶的最适温度约为40℃。
【小问1详解】
根据以上分析可知,图甲中①表示光反应,②表示有氧呼吸第三阶段,③表示暗反应,④表示有氧呼吸第一阶段和第二阶段,其中可以发生在生物膜上的是①光反应和 ②有氧呼吸第三阶段;人体细胞不能进行光合作用,可以进行有氧呼吸,即可以发生图甲中的②④过程;光合作用光反应产生的能量只能用于暗反应,因此叶肉细胞吸收镁离子需要的能量由有氧呼吸产生,即图甲中的②④过程。
【小问2详解】
温度主要通过影响酶的活性来影响光合速率和呼吸速率,图乙显示与光作用有关的酶的最适温度约为30℃,而与呼吸作用有关的酶的最适温度约为40℃,说明与呼吸作用有关的酶的最适温度更高。
【小问3详解】
图乙显示,在40℃时,小麦的净光合速率为0,说明此时小麦所有细胞的呼吸作用之和与叶肉细胞的光合作用相等,即小麦光合作用强度等于细胞呼吸强度,小麦叶肉细胞内光合作用强度大于细胞呼吸强度。
【小问4详解】
温度保持25℃时,净光合作用速率约为4,呼吸作用速率为2.6,长时间每天交替进行12h光照、12h黑暗,植物有机物的积累量为12×(4-2.6)=16.8>0,所以植株能够正常生长。
27. 研究人员利用密闭玻璃容器探究环境因素对光合作用的影响,下面两个图是在温度适宜、CO2浓度恒定为0.03%的条件下测得的某一植物的相关曲线。认真分析两图,回答下列问题:
(1)在叶绿体中产生O2的结构上,发生的能量转换是_____________________。
(2)图甲中,若将CO2浓度为0.03%突然改变为1%,则曲线与X轴的交点b向 ________移动;若原来的光照强度为8klx,将CO2浓度改变为1%后,O2的产生速率_______(不变或变大或变小)。
(3)得到图乙曲线的实验中,给植株光照时间共有_____________h。
(4)在图甲实验的环境条件下,若每天光照8小时,则平均光照强度至少要大于______ klx时,植株才能够正常生长。
【答案】(1)光能转变成活跃的(ATP中)化学能
(2)①. 左 ②. 变大
(3)14
(4)6
【分析】题图分析:图甲:表示在一定浓度的CO2和适宜温度条件时,测定在不同光照条件下的光合作用速度与光照强度的关系。a点时,光合强度为0,此时植物细胞只进行呼吸作用;ab段,呼吸作用强度大于光合作用强度;b点时,呼吸作用强度等于光合作用强度;b点之后,呼吸作用强度小于光合作用强度。
图乙:A点开始进行光合作用,G点时光合作用消失。S2表示白天光照较强时光合作用积累的有机物,S1+S3表示夜间及光照较弱时消耗的有机物,因此一昼夜该植物有机物的积累总量=白天光照较强时光合作用积累量-夜间及光照较弱时消耗量=S2-(S1+S3)。
【小问1详解】
光合作用发生在叶绿体中,其中在类囊体膜上发生光反应产生氧气,该结构上所发生的能量转换是光能转变成活跃的(ATP中)化学能。
【小问2详解】
曲线与X轴的交点b表示在该光照强度下,植物光合作用速率和呼吸作用速率相等。将二氧化碳浓度升高,则植物光合作用强度升高。若光合作用速率还要与呼吸作用速率相等,则要降低光照强度来降低光合作用速率,因此交点b要左移。光照强度在8klx时,已达到光饱和点,此时二氧化碳浓度是光合作用速率的限制因素。若提高二氧化碳浓度,则有利于光合作用速率的增加,氧气的产生速率变大。
【小问3详解】
由图甲可知,该植物在实验条件下的呼吸强度为2。由图乙可知,AB段对应纵坐标为-1,GH对应纵坐标为-2,说明AB时间段内有光合作用,GH时间段内只有呼吸作用,所以,从A点开始进行光合作用,G点时光合作用消失,共有14小时光照时间。
【小问4详解】
植株能够正常生成,说明有机物有积累,设此时净光合速率为xmml/h,由甲图可知,植物的呼吸速率为2mml/h,则真正的光合速率为(2+x)mml/h,若每天光照8小时,所以8×(2+x)-24×2>0,解得x>4,由甲图可知,净光合速率为4 mml/h对应在曲线中的光照强度为6klx,因此若每天光照8小时,则平均光照强度至少要大于6klx时,植株才能够正常生长。
28. 图1是某动物细胞有丝分裂不同时期的模式图,图2 表示有丝分裂过程中姐妹染色单体(a、b) 的切面变化及运行轨迹,①→②→③表示 a、b位置的依次变化路径。
(1)图1中,细胞分裂的正确顺序应为 ___________,染色体:DNA =1:2的细胞包括___________(填标号)。
(2)图2中的姐妹染色单体a、b处于位置②时,对应图1中的___________,此时期细胞的主要特征是___________。
(3)某科研小组开展了重铬酸钾溶液对大蒜根尖细胞有丝分裂影响的实验探究。经重铬酸钾溶液处理后,能够观察到“染色体桥”的现象,如图3所示。这是由于一条染色体上的2 条姐妹染色单体的末端发生黏合,向两极移动时形成的异常现象。随后在“染色体桥”的两个着丝粒之间的任意位置发生断裂,形成的两条子染色体移向细胞两极。据图3分析,能够观察到染色体桥的时期是___________,图4中可正确表示“染色体桥”现象和断裂位置的图示是___________。这样形成的子细胞染色体数目___________亲代细胞(填“多于”、“少于”或“等于”)
【答案】(1)①. 乙→甲→丙→丁 ②. 甲、乙、丙
(2)①. 丙 ②. 着丝粒整齐的排列在赤道板上
(3)①. 有丝分裂后期 ②. B ③. 等于
【分析】(1)制作根尖细胞有丝分裂临时装片的步骤:解离,漂洗,染色,制片。
(2)细胞周期包括分裂间期和分裂期,分裂间期远远长于分裂期。
【小问1详解】
甲是有丝分裂前期、乙是间期、丙是中期、丁是后期,因此先后顺序是乙→甲→丙→丁。染色体:DNA =1:2的细胞中存在姐妹染色单体,故包括甲、乙、丙。
【小问2详解】
图2中的姐妹染色单体a、b处于位置②时,即染色体的着丝粒整齐排列在赤道板上,属于有丝分裂中期即丙图。
【小问3详解】
染色体桥是由于一条染色体上的2条姐妹染色单体的末端发生黏合,有丝分裂后期着丝粒分裂后,向两极移动时形成的异常现象,过程如图所示:, 随后在“染色体桥”的两个着丝粒之间的任意位置发生断裂,可正确表示“染色体桥”现象和断裂位置的图示是B。“染色体桥”断裂形成的两条染色体仍然分别移向细胞两极,所以这样形成的子细胞染色体数目等于亲代细胞。
相关试卷
这是一份2022~2023学年山东省菏泽市高一(上)期末生物试卷(解析版),共26页。试卷主要包含了选择题,非选择题等内容,欢迎下载使用。
这是一份2023-2024学年山东省菏泽市高一(上)11月期中生物试卷(解析版),共22页。试卷主要包含了选择题,非选择题等内容,欢迎下载使用。
这是一份山东省菏泽市鄄城县2023-2024学年高二下学期6月月考生物试卷(解析版),共30页。试卷主要包含了单选题,非选择题,本题共30分等内容,欢迎下载使用。

