


2023~2024学年山东省菏泽市鲁西新区七年级(上)12月月考生物试卷(解析版)
展开
这是一份2023~2024学年山东省菏泽市鲁西新区七年级(上)12月月考生物试卷(解析版),共19页。试卷主要包含了单选题,综合题等内容,欢迎下载使用。
一、单选题(每小题1分,共20分)
1. 下列关于植物类群的叙述,正确的是( )
A. 紫菜是藻类植物,它有根茎叶的分化
B. 种子比孢子的生命力强,是种子植物更适于陆地生活的重要原因
C. 墙藓的茎、叶内有输导组织,所以适于陆地生活
D. 银杏是裸子植物,其果实是“银杏”,又称白果
【答案】B
【分析】(1)种子植物都能产生种子,用种子繁殖后代,种子植物包括裸子植物和被子植物,裸子植物的种子裸露着,没有果皮包被,不能形成果实.被子植物的种子的有果皮包被,能形成果实。
(2)孢子植物不能不产生种子,靠孢子繁殖后代,孢子植物包括藻类植物、苔藓植物、蕨类植物.藻类植物,有单细胞的,也有多细胞的,但结构都很简单,无根、茎、叶的分化;苔藓植物有茎和叶的分化,但没有真正的根;蕨类植物,有了根、茎、叶的分化,体内有输导组织,一般长的高大。
【详解】A.紫菜是藻类植物,没有根、茎、叶的分化,A错误。
B.种子属于器官,而孢子仅仅是一个细胞,种子比孢子的生命力强,是种子植物更适于陆地生活的重要原因,B正确。
C.墙藓是苔藓植物,茎和叶内没有输导组织,所以只能生活在阴湿的环境中,C错误。
D.银杏是裸子植物,其种子是“银杏”,没有果皮包被,又叫白果,D错误。
故选B。
2. 下列可作为监测大气污染指示植物是( )
A 榕树B. 苏铁C. 肾蕨D. 葫芦藓
【答案】D
【分析】苔藓植物无根,有茎、叶的分化,但体内无输导组织,叶只有一层细胞构成,二氧化硫等有毒气体容易从背腹两面侵入而威胁苔藓植物的生活,因此我们常把苔藓植物作为检测空气污染程度的指示植物。
【详解】A.榕树种子外有果皮包被,属于被子植物,不能作为监测大气污染的指示植物,A错误。
B.苏铁种子外没有果皮包被,属于裸子植物,不能作为监测大气污染的指示植物,B错误。
C.肾蕨是蕨类植物,有根茎叶的分化,有输导组织,比苔藓植物高大,不能作为监测大气污染的指示植物,C错误。
D.葫芦藓属于苔藓植物,有假根,有茎叶分化,一般矮小,容易受有毒物质侵入,能作为监测大气污染的指示植物,D正确。故选D。
3. 关于绿色植物在生物圈中的作用,下列叙述不正确的是( )
A. 参与了生物圈的水循环
B. 制造的有机物养育了生物圈中的其他生物
C. 维持生物圈中的碳一氧平衡
D. 消耗氧气,排放二氧化碳,加剧温室效应
【答案】D
【分析】绿色植物在生物圈中的作用:①是食物之源;②能稳定大气中碳—氧平衡;③能促进生物圈的水循环。
【详解】A.绿色植物进行蒸腾作用,散失水分,提高大气的湿度,增加降水,调节气候,促进水循环,A正确。
B.绿色植物制造的有机物养育了生物圈中的其他生物,B正确。
C.绿色植物进行光合作用能消耗二氧化碳,释放氧气,能维持大气中氧气和二氧化碳的平衡,C正确。
D.温室效应是二氧化碳引起的,绿色植物进行光合作用能消耗二氧化碳,能缓解温室效应,D错误。
故选D。
4. 动物的形态结构与其生活环境相适应。下列叙述错误的是( )
A. 蚯蚓通过湿润的体壁进行呼吸,适于生活在潮湿的土壤环境
B. 蝗虫的后足发达,有两对翅,适于在陆地上跳跃和空中飞行
C. 蜥蜴的受精卵较大,卵内养料较多,卵外有坚韧卵壳,能在陆地上发育
D. 家鸽的肺和气囊都能进行气体交换,适于空中飞行时获得更多的氧气
【答案】D
【分析】生物必须适应环境才能生存,否则就会被自然界淘汰。现在生存的每一种生物,都有与其生活环境相适应的形态结构和生活方式。
【详解】A.蚯蚓适于生活在潮湿的土壤环境中,蚯蚓靠湿润的体壁呼吸,其体壁密布毛细血管,土壤中的氧气先溶解在体表的黏液里,然后渗进体壁,再进入体壁的毛细血管中,体内的二氧化碳也经体壁的毛细血管由体表排出,A正确。
B.蝗虫的胸部生有足三对,分别为前足、中足和后足,足分节,后足发达,适于跳跃;另外蝗虫还有两对翅,前翅革质、狭长,有保护作用,后翅柔软宽大,适于飞行,B正确。
C.蜥蜴属于爬行动物,爬行动物体内受精,卵生,其受精卵较大,卵内养料较多,卵外有坚韧卵壳保护。可见,蜥蜴的生殖发育不需要水,完全摆脱了对水环境的依赖,是真正的陆生脊椎动物,C正确。
D.家鸽属于鸟类,鸟类的呼吸器官是肺,在肺部进行气体交换,而气囊能暂时储存气体,辅助肺呼吸,但气囊不能进行气体交换,D错误。
故选D。
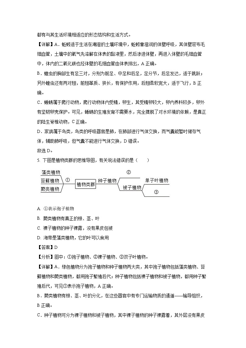
5. 下图是植物类群的思维导图,有关说法错误的是( )
A. ①表示孢子植物
B. 蕨类植物有真正的根、茎、叶
C. 裸子植物的种子裸露,没有果皮包被
D. 海带是藻类植物,它的叶可以食用
【答案】D
【分析】图中:①孢子植物、②裸子植物、③双子叶植物。
【详解】A.绿色植物分为孢子植物和种子植物两大类,其中孢子植物包括藻类植物、苔藓植物和蕨类植物,都用孢子繁殖后代;种子植物包括裸子植物和被子植物,都用种子繁殖后代,可见①表示孢子植物,A正确。
B.蕨类植物有根、茎、叶的分化,在这些器官中有专门运输物质的通道——输导组织,B正确。
C.种子植物可分为裸子植物和被子植物,其中裸子植物的种子裸露着,其外层没有果皮包被;被子植物的种子的外层有果皮包被,C正确。
D.藻类植物没有根、茎、叶的分化,海带属于藻类植物,因此可食用部分不是它的叶,只是像叶一样的叶状物,D错误。
故选D。
6. 人做任何一个动作时,都会进行以下步骤:①相应的骨受到牵引;②骨绕关节活动;③骨骼肌接受神经传来的兴奋;④骨骼肌收缩.这些步骤发生的正确顺序是( )
A. ①②③④B. ②①③④
C. ③④①②D. ④①②③
【答案】C
【分析】人体的任何一个动作,都是在神经系统的支配下,由于骨骼肌收缩,并且牵引了所附着的骨,绕着关节活动而完成的。
【详解】骨骼肌有受刺激而收缩的特性,当骨骼肌受神经传来的刺激收缩时,就会牵动着它所附着的骨,绕着关节活动,于是躯体就产生了运动。在运动中,神经系统起调节作用,骨起杠杆的作用,关节起支点作用,骨骼肌起动力作用。因此划龙舟时,都会包括以下步骤:③骨骼肌接受神经传来的兴奋、④骨骼肌收缩、①相应的骨受到牵引、②骨绕关节转动,C正确。
7. 生物兴趣小组对植物的某些生理活动进行探究,先将整株植物放在黑暗处一昼夜,再选取大小一致的两个叶片分别套上透明塑料袋和黑色塑料袋、标为A、B(如图所示),光照段时间。下列分析不正确的是( )
A. A收集到的气体中氧气含量变高
B. B中气体可使澄清的石灰水变浑浊
C. A和B可用来验证水是光合作用的原料
D. A和B内壁上的水珠来自植物的蒸腾作用
【答案】C
【分析】(1)光合作用实质上是绿色植物通过叶绿体,利用光能,把二氧化碳和水转化成储存能量的有机物(如淀粉),并且释放出氧气的过程。(2)呼吸作用的反应式是:有机物(储存能量) +氧气→二氧化碳+水+能量。
【详解】A.A罩上的是透明塑料袋,叶片见光能进行光合作用,且光合作用强度大于呼吸作用强度,故收集到的气体中氧气含量变高,A正确。
B.B罩上的是透明塑料袋,叶片不见光,只能进行呼吸作用,呼吸作用释放大量的二氧化碳,故B中气体可使澄清的石灰水变浑浊,B正确。
C.A和B的变量是光,可用来验证光是光合作用的条件,C错误。
D.蒸腾作用有光无光均可进行,只不过无关条件下较弱,A和B内壁上的水珠来自植物的蒸腾作用,D正确。
故选C。
8. 如图表示甲、乙两种植物二氧化碳相对吸收量随光照强度变化的情况。相关分析正确的是( )
A. 随着光照强度不断增加,光合作用持续增强
B. 光合作用受光照强度和二氧化碳浓度的影响
C. 图中f点时,甲、乙两种植物光合作用的强度相等
D. 其他条件保持不变,若温度适度上升,a、b点位置会下移
【答案】D
【分析】(1)光合作用是绿色植物利用光能,在叶绿体内,把二氧化碳和水转化成贮存能量的有机物,并释放出氧气的过程。
(2)呼吸作用是细胞内的有机物在氧的参与下被分解成二氧化碳和水,同时释放出能量的过程。
【详解】A.光是植物进行光合作用的必要条件。在一定的范围内随光照强度增加,植物的光合作用强度增强,当光照强度达到饱和后,光照强度即使增加,光合作用也不再增强,A错误。
B.光合作用的原料是二氧化碳和水,条件是光。 光合作用受光照强度和二氧化碳浓度的影响,但该曲线图只能体现光合作用受光照强度影响,不能体现光合作用受二氧化碳浓度的影响,B错误。
C.绿色植物在进行光合作用吸收二氧化碳的同时,还进行呼吸作用释放二氧化碳,而呼吸作用释放的部分或全部二氧化碳未出植物体又被光合作用利用,这时在光照下测定的二氧化碳的吸收量称为表观光合速率或净光合速率。真正光合速率=表观光合速率+呼吸速率。具体表达为:光合作用消耗总二氧化碳=从外界吸收的二氧化碳+呼吸产生的二氧化碳。可见,在光照强度为零时,甲植物释放的二氧化碳比乙植物更多;在图中e点时,甲乙两植物的表观光合速率相等。说明,f点时,甲植物的光合作用的强度比乙植物的更强,C错误。
D.呼吸作用的强弱主要受温度、氧气的含量等因素的影响,即温度越高呼吸作用越强,温度越低呼吸作用就越弱。当其他条件保持不变,若温度适度上升,植物的呼吸作用增大,释放的二氧化碳增多,因此a、b点位置会下移,D正确。
故选D。
9. 如图示探究植物蒸腾作用的实验装置,有关该实验的说法正确的是( )
A. 植物蒸腾作用的强弱与叶片面积的大小密切相关
B. 三个塑料袋内壁的水珠由多到少依次是C>B>A
C. 蒸腾作用越强,根对水分和无机盐的吸收速度越快
D. 将装置置于湿度小的环境中,可使实验现象更明显
【答案】A
【分析】蒸腾作用是水分以气体状态,从活的植物体内,通过植物体表面散失到大气中的过程。叶是蒸腾作用的主要器官,通常叶片越多,蒸腾作用越旺盛,植物散失的水分越多。
【详解】A.主要分布在叶片上的气孔是植物蒸腾失水的“门户”。因此植物蒸腾作用的强弱与叶片面积的大小密切相关,A正确。
B.叶是蒸腾作用的主要器官,通常叶片越多,蒸腾作用越旺盛,植物散失的水分越多。所以,可预测该实验该的结果是叶片最多的A袋壁内水珠最多;叶片较多的B袋壁内水珠较少;无叶片的C袋壁内水珠最少,B错误。
C.蒸腾作用是根吸水的动力,促进了水和无机盐的运输,但不能促进对无机盐的吸收,C错误。
D.该实验中,植物的枝叶分别套在A、B、C三个密闭的塑料袋中,因此将装置置于湿度小的环境中,不会使实验现象更明显,D错误。
故选A。
10. 为探究某绿色植物的光合作用和呼吸作用,设计甲、乙两个装置(说明:密闭装置中NaOH溶液能吸收CO2,CO2缓冲液可使装置内CO2浓度保持恒定,装置气密性良好),丙为乙内植物释放O2的量随光照强度变化的曲线。下列说法错误的是( )
A. 甲在黑暗条件下,红色液滴向右移动
B. 甲在黑暗条件下,红色液滴在单位时间内移动的距离可代表呼吸作用速率
C. 乙在丙图的A点光照条件下,红色液滴不移动
D. 乙在丙图B点光照条件下,红色液滴向右移动
【答案】A
【分析】(1)绿色植物通过叶绿体利用光能,把二氧化碳和水转化成储存能量的有机物(如淀粉),并且释放出氧气的过程,叫做光合作用。可见光合作用的原料是二氧化碳和水;场所是叶绿体;条件是光;产物是:有机物和氧。
(2)细胞利用氧,将有机物分解成二氧化碳和水,并且将储存在有机物中的能量释放出来,供给生命活动的需要,这个过程叫做呼吸作用。
(3)甲瓶NaOH溶液吸收二氧化碳,则甲瓶内气压变化主要是由于氧气变化而引起的。乙瓶CO2缓冲液可使装置内CO2浓度保持恒定则保证了绿色植物光合作用不受二氧化碳浓度影响。乙瓶CO2浓度保持恒定,故其内气压变化也是由于氧气变化而引起的。
(4)丙图中A点表示光合速率和呼吸速率相等即光补偿点,B点表示光合速率大于呼吸速率。
【详解】A.甲在黑暗条件下不进行光合作用,只进行呼吸作用,呼吸作用消耗氧气,释放二氧化碳,而释放的二氧化碳被甲装置的NaOH溶液吸收,故甲装置气压减小,红色液滴会向左移动而不是向右移动,A错误。
B.甲在黑暗条件下只进行呼吸作用,装置内由于呼吸消耗氧气而导致红色液滴向左移动,则在单位时间内红色液滴移动的距离可以代表呼吸作用速率,单位时间红色液滴移动的距离越大代表其呼吸作用速率越快,B正确。
C.乙在丙图的A点光照条件下,光合作用氧气释放量等于呼吸作用氧气消耗量,红色液滴不移动,C正确。
D.乙在丙图的B点光照条件下光合作用氧气释放量大于呼吸作用氧气消耗量,瓶内气压增大,红色液滴向右移动,D正确。
故选A。
11. 下列有关农业生产生活中采取的措施,与其目的不一致的是( )
A. 合理密植——提高光合作用的效率
B. 农田排涝——促进根部的呼吸作用
C. 豆粮轮作——降低光合作用的效率
D. 晾晒粮食——抑制粮食的呼吸作用
【答案】C
【分析】(1)光合作用是绿色植物利用光能,在叶绿体内,把二氧化碳和水转化成贮存能量的有机物,并释放出氧气的过程。
(2)呼吸作用是细胞内的有机物在氧的参与下被分解成二氧化碳和水,同时释放出能量的过程。
(3)植物通过根吸收土壤中的水分和无机盐,并通过根、茎、叶的导管运输到植物体的各个部分。无机盐对植物的生长发育起着重要的作用,这些无机盐包括含氮、磷、钾、钙、镁、硫、硼、锰、锌、钼等的多种无机盐。植物需要最多的是含氮、磷、钾的无机盐。
【详解】A.合理密植是使植株行间距和株距科学合理,使植物的叶片互不遮挡。合理密植,有利于农作物充分利用光能,提高光合作用效率。种植过密,植物叶片相互遮盖,只有上部叶片进行光合作用,种植过稀,部分光能得不到利用,光能利用率低,A正确。
B.植物的根呼吸的是空气中的氧气。农田淹水后,水把土壤缝隙中的空气排挤出来了,使土壤中的氧气过少,根毛无法呼吸,导致根烂掉。因此,农田淹水以后必须及时排涝,是为了让植物的根得到足够的氧气,维持根的正常呼吸,B正确。
C.每种植物所需营养元素的种类及其含量的多少是不同的。若在一片土地中长期种植一种植物,则其所需的土壤中的无机盐等营养元素会很快耗尽,植物长势不好。所以应提倡轮作。轮作是指在同一田块上有顺序地在季节间或年度间轮换种植不同作物的种植方式。可见,豆粮轮作,主要目的是充分利用农田里的无机盐,C错误。
D.种子晒干后保存是为了减少水的含量,抑制种子的呼吸作用,降低种子的代谢速率,延长储存时间,D正确。
故选C。
12. 南瓜植株生长旺盛时,每天要从根吸收大量的水,其中大部分水的去向时( )
A. 组成植物体B. 留在植物体内
C. 蒸腾作用散失D. 用于呼吸作用
【答案】C
【分析】植物通过根吸收来的水大约只有1%被植物体利用,约99%都被植物通过蒸腾作用以水蒸气的形式散发到大气当中去了。
【详解】植物通过根吸收来的水大约只有1%被植物体利用,约99%都被植物通过蒸腾作用以水蒸气的形式散发到大气当中去了。这不是对水的一种浪费,蒸腾作用有其重要的意义。一是为植物吸收水分提供了向上的动力,同时溶解在水中的无机盐也跟着一起被吸收和运输。二是蒸腾作用能提高大气的湿度,增加降水。三是蒸腾作用能带走植物体内的热量,使植物不至于在炎热的夏天被烤死。 四是促进了生物圈的水循环。可见C合题意。
故选C。
13. 萝卜长在土壤以上的部分是绿色的,而在土壤以下的部分是白色的,形成这种现象的原因是( )
A. 叶绿素只有在光下才能形成
B. 叶绿体只有在光下才能形成
C. 叶绿素的形成需要水分
D. 叶绿素的形成需要空气且水分充足
【答案】A
【分析】叶绿素只有在有光的条件下才能形成。
【详解】叶绿素只有在有光的条件下才能形成,萝卜长在土壤以上的部分见光,能够形成叶绿素,故颜色是绿色的,而埋在土里的不能够接收到阳光的照射,不能形成叶绿素,因而是白色的。
故选A。
14. 在温暖的环境中,苹果、梨放久了会逐渐变成空心,重量明显减轻。其主要原因是( )
A. 苹果、梨的蒸腾作用散失了较多的水分
B. 苹果、梨的中央被细菌、真菌分解掉了
C. 苹果、梨的呼吸作用消耗了其中的有机物
D. 苹果、梨细胞的分裂和生长停止
【答案】C
【分析】(1)呼吸作用是指细胞利用氧,将有机物分解成二氧化碳和水,并将储存在有机物中的能量释放出来,供生命活动需要的过程。
(2)蒸腾作用是指水分从活的植物体表面以水蒸气状态散失到大气中的过程。
(3)细菌和真菌从食品中获得有机物,并在食品中生长和繁殖,从而导致食品腐败。
【详解】A.苹果、梨进行蒸腾作用,会散失较多的水分,这样将会导致苹果、梨的大量失水,会出现皮皱缩现象,不会出现空心现象,A不符合题意。
B.苹果、梨被细菌和真菌等分解者分解,会出现腐烂现象,不会出现空心现象,B不符合题意。
C.苹果、梨进行呼吸作用,会消耗大量的有机物,苹果、梨的有机物减少,使苹果、梨空心,C符合题意。
D.苹果、梨长成后,高度分化的细胞会停止分裂和生长,但不会出现空心现象,D不符合题意。
故选C。
15. 下图表示一昼夜中二氧化碳、氧进出植物叶片的情况,你认为哪幅图所示的现象发生在夜间( )
A. B.
C. D.
【答案】D
【分析】在白天有光,植物体能进行呼吸作用、光合作用和蒸腾作用,夜晚能进行呼吸作用和蒸腾作用,据此答题。
【详解】光合作用实质上是绿色植物通过叶绿体,利用光能,把二氧化碳和水转化成储存能量的有机物(如淀粉),并释放出氧气的过程。
细胞内有机物在氧的参与下被分解成二氧化碳和水,同时释放能量的过程,叫做呼吸作用,白天有光,进行光合作用,晚上进行呼吸作用,消耗氧气,放出二氧化碳,可见ABC错误,D正确。
故选D。
16. 下列各项中,属于腔肠动物和扁形动物的共同特征是
A. 两侧对称B. 有口无肛门
C. 有刺细胞D. 营寄生生活
【答案】B
【详解】腔肠动物是最低等的多细胞动物,腔肠动物的主要特征是:生活在水中,身体呈辐射对称,体表有刺细胞,体壁由内胚层、外胚层和中胶层构成,体内有消化腔,有口无肛门,扁形动物的主要特征:身体背腹扁平、左右对称(两侧对称)、体壁具有三胚层、无体腔,有口无肛门。腔肠动物有口无肛门,扁形动物也有口无肛门,故选B。
17. 下列哪一项不是鸟类适于飞翔的形态特征?( )
A. 胸骨形成高大的龙骨突,两侧长有发达的胸肌
B. 长骨中空,内充气体
C. 身体呈流线型
D. 足的末端有锋利的爪
【答案】D
【分析】鸟类适于空中飞行的特点:鸟类体表被羽毛,前肢变成翼,适于飞行;身体呈流线型,可以减少飞行时的阻力;体内有气囊,辅助肺完成双重呼吸,可以供给充足的氧气;有的骨中空,有的骨愈合,直肠很短,能减轻体重;胸肌发达,利于牵动两翼完成飞行动作。
【详解】多数鸟类营飞行生活,其结构特征总是与其生活相适应的。如前肢变成翼,有大型的正羽,排成扇形,适于飞行;身体呈流线型,可以减少飞行时的阻力;体内有气囊,辅助肺完成双重呼吸,可以供给充足的氧气;有的骨中空,有的骨愈合,直肠很短,能减轻体重;胸肌发达,利于牵动两翼完成飞行动作,家鸽没有膀胱也适于鸟类的飞行。足的末端有锋利的爪,与飞行生活没有直接关系。故选D。
18. 下列关于人体运动系统的叙述正确的是( )
A. 人的运动系统由骨和肌肉组成
B. 一块骨骼肌就能完成一个动作
C. 人的运动过程中关节起支点的作用
D. 只要运动系统完好,就能正常运动
【答案】C
【详解】试题分析:人的运动系统由骨、骨连接和骨骼肌三部分构成骨,在运动中起到杠杆的作用;关节是骨连结的主要形式,关节起到支点的作用;骨骼肌起到动力的作用,运动并不是仅靠运动系统来完成的,它需要神经系统的控制和调节,它需要能量的供应,因此还需要消化系统、呼吸系统、循环系统等系统的配合。
考点:脊椎动物运动系统的组成。
19. 下列表示骨、关节和肌肉关系的模式图中,正确的是( )
A. B. C. D.
【答案】B
【分析】骨骼肌包括肌腱和肌腹两部分,骨骼肌两端是白色的肌腱,中间较粗的部分是肌腹,骨骼肌一般要跨越一个或几个关节,由肌腱附着在相邻的骨上,骨和关节本身没有运动能力,必须依靠骨骼肌的牵引来运动。
【详解】骨骼肌由肌腱和肌腹两部分组成,同一块骨骼肌的两端跨过关节分别固定在两块不同的骨上,骨骼肌有受刺激收缩的特性,骨骼肌只能收缩牵拉骨而不能将骨推开,因此一个动作的完成总是由两组肌肉相互配合活动,共同完成的,ACD不符合题意,B符合题意。
故选B。
20. 动物的先天性行为是生来就有的,由遗传因素决定的,下述行为属于先天性行为的是( )
①猴子骑自行车 ②母鸡孵小鸡 ③蚯蚓避开电极爬向潮湿的暗室
④失去幼崽的雌猫哺育狗崽 ⑤小狗算数.
A. ①②B. ④⑤C. ②④D. ③⑤
【答案】C
【详解】试题分析:①猴子骑自行车、③蚯蚓避开电极爬向潮湿的暗室和⑤小狗算数是在先天性行为的基础上,通过环境因素的作用,由生活经验和学习所获得的行为,属于学习行为.②母鸡孵小鸡和④失去幼崽的雌猫哺育狗崽是由动物生来就有的,由体内的遗传物质所决定的行为,属于先天性行为.
故选C
考点:动物的先天性行为和学习行为的区别.
二、综合题
21. 图1是甲、乙两种农作物二氧化碳吸收量和释放量与光照强度关系的曲线图。图2是探究植物光合作用所需某种物质的实验装置。请分析回答:
(1)由图1分析,当光照强度为___________时,甲植物的光合作用速率与呼吸作用速率相等。当光照强度为时,甲植物的叶片通过气孔排到外界环境的物质主要有___________。光照强度为时,假设乙植物每小时单位叶面积积累的有机物是c毫克,通过呼吸作用每小时单位叶面积分解的有机物是d毫克,则乙植物通过光合作用每小时单位叶面积合成的有机物是___________毫克。
(2)图2实验装置可用于探究___________。利用该装置进行实验前,对这株植物处理的方法是___________。随后光照3小时,摘下叶片A和B,脱色后滴加碘液观察现象。
(3)依据图1,在温室栽培甲、乙两种农作物时,为乙提供的光照强度应适当___________(填“大于”“等于”或“小于”)为甲提供的光照强度。当光照强度为时,在合理灌溉、合理密植的同时,可采取___________的措施提高乙的产量。
【答案】(1)①. a1 ②. 水蒸气、氧气 ③. c+d
(2)①. 二氧化碳是光合作用的原料吗? ②. 放到黑暗处一昼夜(或暗处理)
(3)①. 大于 ②. 适当提高二氧化碳浓度;适当提高环境温度等(合理即可)
【分析】(1)光合作用是绿色植物利用光能,在叶绿体内,把二氧化碳和水转化成贮存能量的有机物,并释放出氧气的过程。
(2)呼吸作用是细胞内的有机物在氧的参与下被分解成二氧化碳和水,同时释放出能量的过程。
(3)水分以气体状态通过叶片表皮上的气孔从植物体内散失到植物体外的过程叫做蒸腾作用。
(4)光合作用只能在光下进行,呼吸作用和蒸腾作用有光无光都能进行。
【详解】(1)图1中,当光照强度为a1时,甲植物的二氧化碳吸收量和二氧化碳释放量都为零,说明光合作用速率与呼吸作用速率相等。当光照强度为b1时,甲植物二氧化碳的吸收量大于零,说明光合作用强度大于呼吸作用强度,此时叶片通过气孔排到外界环境的物质主要有蒸腾作用排出的水蒸气和光合作用排出的氧气。
光合作用制造有机物,呼吸作用分解有机物。植物积累有机物的量=植物进行光合作用制造有机物的量-植物进行呼吸作用消耗有机物的量。所以,光照强度为b2时,乙植物通过光合作用每小时单位叶面积合成的有机物=每小时单位叶面积积累的有机物是c毫克+通过呼吸作用每小时单位叶面积分解的有机物是d毫克=(c+d)毫克。
(2)图2中,浓氢氧化钠溶液能吸收空气中的二氧化碳,而二氧化碳是进行光合作用的原料之一,所以玻璃瓶中的叶片由于缺乏二氧化碳而不能正常进行光合作用,不能制造有机物淀粉,因此经过暗处理、隔水加热、酒精脱色等操作后,滴加碘液不能变蓝色。可见,图2实验装置可用于探究二氧化碳是光合作用的原料吗?利用该装置进行实验前,对这株植物处理的方法是放到黑暗处一昼夜(或暗处理),目的是把叶片内原有的淀粉运走消耗,以排除原来贮存的淀粉对实验的干扰。
(3)根据植物与光照强度的关系,把植物分为阳性植物(阳生植物)、阴性植物(阴生植物)。阳性植物是指在强光环境中生长健壮,而在弱光条件下发育不良的植物。阴性植物是指在弱光条件下比强光条件下生长良好的植物。依据图1可知,乙植物在强光下吸收的二氧化碳量大于甲植物,说明:在温室栽培甲、乙两种农作物时,为乙提供的光照强度应适当大于为甲提供的光照强度。当光照强度为b2时,光照强度不再是影响乙植物光合作用强度的因素。因此,在合理灌溉、合理密植的同时,可采取适当提高二氧化碳浓度;适当提高环境温度等措施提高乙的产量(合理即可)。
22. 建造塑料大棚生产有机农产品,可以促进农民增收。番茄又名西红柿,生长周期短,其秧苗培育简便,是大棚种植常选的果蔬作物。请根据图示回答下列问题。
(1)图一为番茄叶片结构示意图,根据对叶片结构的观察,你认为1、4属于______组织;番茄鲜嫩多汁、酸甜可口,果实中的营养物质主要来自图一中[ ]______的光合作用;有机物的合成需要的水分是由图一中的[ ]______运输来的。
(2)图二为番茄叶片进行的生命活动模式图,能为番茄的生命活动提供能量的是[ ]______。
(3)图三为番茄叶片在夏季晴朗的一天内吸收和释放二氧化碳量随时间变化的曲线图,曲线中的e点在中午时分二氧化碳吸收量下降的主要原因是为了避免图二中的[ ]______过强,关闭了图一中的部分[ ]______所致。
(4)若夜间适当降低大棚内的温度,图三中的a点会______(填“上移”或“下移”)。图二中B所示生理过程的反应式可表示为:______。
【答案】(1)①. 保护 ②. 2叶肉 ③. 3叶脉
(2)C呼吸作用 (3)①. A蒸腾作用 ②. 5气孔
(4)①. 上移 ②. CO₂+H₂O有机物+O2。
【分析】图一中1上表皮,2叶肉,3叶脉,4下表皮,5气孔。图二中,A蒸腾作用,B光合作用,C呼吸作用。
【详解】(1)表皮包括1上表皮和4下表皮,有保护作用,属于保护组织。叶绿体主要存在于叶肉中,叶肉细胞能进行光合作用;所以,番茄中有机物的合成主要发生在图一中的2叶肉。叶脉中的导管运输水分和无机盐;叶脉中的筛管运输有机物。可见,有机物的合成需要的水分是由图一中的3叶脉运输来的。
(2)呼吸作用是生物体在细胞内将有机物氧化分解并产生能量的化学过程。图二为番茄叶片进行的生命活动模式图,能为番茄的生命活动提供能量的是C呼吸作用。
(3)植物的蒸腾作用是指植物体内的水通过气孔以水蒸气的形式散发到大气中去的过程。曲线中的e点在中午时分二氧化碳吸收量下降的主要原因是为了避免图二中的A蒸腾作用过强,关闭了图一中的部分5气孔所致,气孔的开闭受保卫细胞的控制。
(4)呼吸作用受温度的影响,温度低呼吸作用会减弱,呼吸作用释放的二氧化碳会减少,因此若大棚内温度降低,图三中的a点应向上移。绿色植物通过叶绿体利用光能,把二氧化碳和水转化成储存能量的有机物(如淀粉),并且释放出氧气的过程,叫做光合作用;图二中B所示光合作用的反应式可表示为:CO2+H2O有机物+O2。
23. 如图是有关动物的运动图片,请分析并回答下列问题:
(1)甲是关节的结构示意图,其基本结构包括②______、③______和[ ]______,甲图③结构中具有滑液与[ ]______能起到减轻运动时的震荡和润滑作用,使关节很灵活。
(2)当手指尖不小心被针刺着时,乙中上臂的[ ]______收缩,牵引所附着的骨产生屈肘动作。人体任何一个动作的完成都是在______系统的支配和其他系统的辅助下,通过骨、骨骼肌、关节之间的协调配合来完成的。
【答案】(1)①. 关节囊 ②. 关节腔 ③. ⑥关节面 ④. ⑤关节软骨
(2)①. B肱二头肌 ②. 神经
【分析】图甲:①关节头、②关节囊、③关节腔、④关节窝、⑤关节软骨、⑥关节面。图乙:A肱三头肌、B肱二头肌。
【详解】(1)关节是由⑥关节面、②关节囊和③关节腔三部分组成,其中关节面包括①关节头和④关节窝,关节面上覆盖着⑤关节软骨。
③关节腔是关节软骨和关节囊围成的狭窄间隙,正常时只含有少许滑液,可以减少骨与骨之间的摩擦;⑤关节软骨可减少运动时的摩擦,有弹性,还能减缓运动时的震动和冲击。可见甲图③关节腔结构中具有滑液与⑤关节软骨能起到减轻运动时的震荡和润滑作用,使关节很灵活。
(2)当肱二头肌收缩,肱三头肌舒张时,肘部弯曲;当肱三头肌收缩,肱二头肌舒张时,肘部伸展。图乙中的A为肱三头肌,B为肱二头肌,当手指尖不小心被针刺着时,肘部弯曲,此时的B肱二头肌收缩,A肱三头肌舒张。
动物的运动并不是仅靠运动系统来完成的,还需要其他系统如神经系统的调节,运动所需要的能量,有赖于消化系统、呼吸系统、循环系统等系统的配合。
24. 阅读下面的资料并回答问题:
资料一:一只失去雏鸟的美国红雀,总是给养鱼池边浮到水面张口求食的金鱼喂它捕来的昆虫,就像喂养自己的雏鸟一样,一连喂了好几个星期。
资料二:很多年前,在英格兰有一只大山雀,一次偶然碰巧打开了放在门外的奶瓶盖,偷喝了牛奶,不久那里的其他大山雀也学会了偷喝牛奶。
(1)资料一中,从行为获得的途径来说,美国红雀喂鱼的行为属于______行为,这种行为能否持续很长时间?______。红雀飞来,金鱼游到岸边张口等待,对金鱼来说是______行为。
(2)资料二中,其他大山雀偷喝牛奶的行为属于______行为,是在______因素的基础上,通过环境因素的作用,由生活经验和学习获得的。有利于自身的生存。
【答案】(1)①. 先天性 ②. 不能 ③. 学习
(2)①. 学习 ②. 遗传
【分析】动物行为分为先天性行为和学习行为,先天性行为是指动物一出生就有的一种行为方式,是动物的一种本能,由体内的遗传物质决定的;而学习行为是动物出生后在成长的过程中通过环境因素的影响,由生活经验和“学习”逐渐建立起来的,是在先天性行为的基础上建立的一种新的行为活动,也称为后天性行为。
【详解】(1)材料中红雀喂鱼的行为中金鱼张口是偶然,而恰逢育雏鸟的红雀,让红雀误以为是自己的孩子属于先天性行为,而对于金鱼看见红雀飞来,金鱼游到岸边张口等待,是因为那次偶然的相逢,这是环境因素的作用,后天学习形成的学习行为,这种行为一般持续时间不长,随着红雀的育雏行为结束后,金鱼的这种行为也会消失了,所以学习行为需不断的强化。
(2)其他大山雀偷喝牛奶的行为是在遗传因素的基础上,通过环境因素的作用而形成的学习行为。从维持动物本身生存的意义上来说,后一行为比前一行为更能适应环境。
25. 下图是兔和狼的牙齿分化示意图,据图回答下列问题
(1)______是兔的牙齿,______是狼的牙齿。
(2)牙齿分化不同主要原因是生活习性不同,1的作用是______食物、2是磨碎食物、3是撕碎食物。
(3)兔和狼的生殖发育特点相同,都是______,大大提高了后代的成活率。
【答案】(1)①. A ②. B
(2)切断 (3)胎生、哺乳
【分析】图中:A兔的牙齿、B狼的牙齿;1门齿、2臼齿、3犬齿。
【详解】(1)兔的牙齿有门齿和臼齿之分,狼的牙齿有门齿、犬齿、臼齿之分。图A只有门齿和臼齿,没有犬齿,因此是兔的牙齿,图B有门齿、犬齿、臼齿,犬齿发达,因此是狼的牙齿。
(2)哺乳动物的牙齿有1门齿、2臼齿和3犬齿的分化,其中1门齿形状似凿,适于切断食物;2臼齿咀嚼面宽,适于磨碎食物;3犬齿尖锐锋利,可以用于攻击、捕食和撕裂食物。
(3)兔和狼都属于哺乳动物,具有胎生、哺乳的生殖发育特征,胎生和哺乳使后代能得到充足的营养,并且得到母体的保护。
相关试卷
这是一份2023-2024学年山东省菏泽市鲁西新区八年级(上)期中生物试卷(解析版),共19页。试卷主要包含了 如图关于异花传粉叙述正确的是, 植物的受精作用通常是发生在, “白面”和“花生油”分别来自等内容,欢迎下载使用。
这是一份2023-2024学年山东省菏泽市鲁西新区八年级(上)期中生物试卷(解析版),共19页。试卷主要包含了 如图关于异花传粉叙述正确的是, 植物的受精作用通常是发生在, “白面”和“花生油”分别来自等内容,欢迎下载使用。
这是一份山东省菏泽市鲁西新区2023-2024学年七年级下学期期中生物试卷(解析版),共20页。试卷主要包含了选择题,非选择题等内容,欢迎下载使用。