


还剩3页未读,
继续阅读
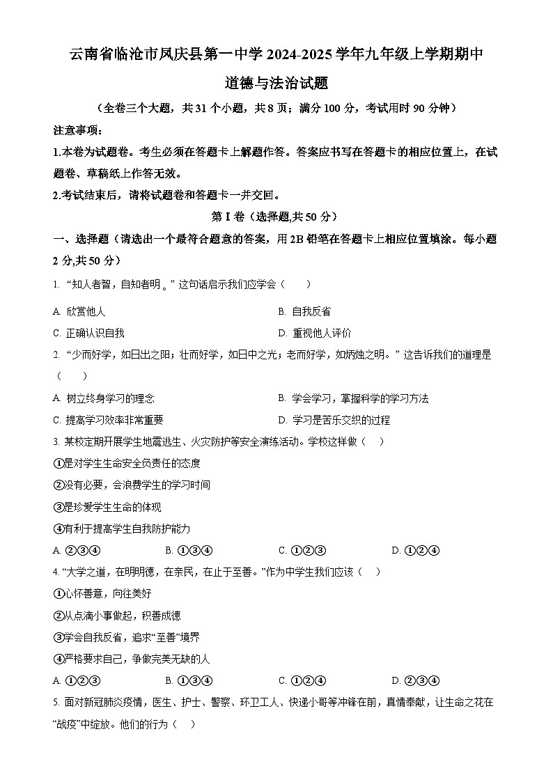
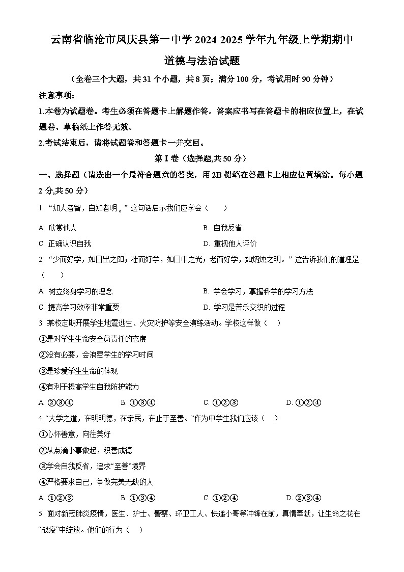
云南省临沧市凤庆县第一中学 2024-2025学年九年级上学期期中道德与法治试题(原卷版)-A4
展开相关试卷
云南省临沧市凤庆县第一中学 2024-2025学年九年级上学期期中道德与法治试题(解析版)-A4:
这是一份云南省临沧市凤庆县第一中学 2024-2025学年九年级上学期期中道德与法治试题(解析版)-A4,共17页。试卷主要包含了本卷为试题卷, “青年兴则国兴,青年强则国强等内容,欢迎下载使用。
湖南省长沙市第一中学集团2024-2025学年九年级上学期期中道德与法治试题(原卷版)-A4:
这是一份湖南省长沙市第一中学集团2024-2025学年九年级上学期期中道德与法治试题(原卷版)-A4,共6页。
云南省曲靖市民族中学2024-2025学年九年级上学期期中道德与法治试题(解析版)-A4:
这是一份云南省曲靖市民族中学2024-2025学年九年级上学期期中道德与法治试题(解析版)-A4,共18页。试卷主要包含了请将各题答案填写在答题卡上, 下框中的材料说明, 《中国的民主》白皮书指出等内容,欢迎下载使用。