


甘肃省平凉市庄浪县2024-2025学年七年级上学期期中生物学试题(解析版)-A4
展开
这是一份甘肃省平凉市庄浪县2024-2025学年七年级上学期期中生物学试题(解析版)-A4,共13页。试卷主要包含了选择题,分析说明题,实验探究题等内容,欢迎下载使用。
(50分)
一、选择题:(本大题共15小题,每小题2分,共30分。在每小题给出的四个选项中,只有一项是符合题目要求的)。
1. 自然界因为有了生物而充满生机,下列各项属于生物的是( )
A. 钟乳石B. 机器人
C. 珊瑚虫D. 计算机
【答案】C
【解析】
【分析】生物的基本特征有:①生物的生活需要营养;②生物能进行呼吸;③生物能排出身体内产生的废物;④生物能对外界刺激作出反应;⑤生物能生长和繁殖;⑥生物都有遗传和变异的特性;⑦除病毒以外,生物都是由细胞构成的;⑧生物能适应并影响环境。
【详解】ABD.钟乳石、机器人、计算机都不具备新陈代谢、生长发育、繁殖后代等生物的基本特征,故都不属于生物,ABD不符合题意。
C.珊瑚虫属于腔肠动物,具有新陈代谢、生长发育、繁殖后代等生物的基本特征,故属于生物,C符合题意。
故选C。
2. 中央电视台每天在《新闻联播》前播出的《秘境之眼》深受广大动物保护者的喜爱,该节目用镜头记录了部分濒临灭绝动物的某些行为活动。这种研究动物的方法是( )
A. 测量法B. 调查法C. 实验法D. 观察法
【答案】D
【解析】
【分析】1、调查法是为了达到设想的目的,制定某一计划全面或比较全面地收集研究对象的某一方面情况的各种材料,并作出分析、综合,得到某一结论的研究方法。2、实验法是从影响调研问题的许多因素中选出一个或两个因素,将它们置于一定条件下进行小规模的实验,然后对实验结果做出分析。3、测量法是指根据某一规则给测量对象的某些特性分配数值的研究方法。
【详解】观察法是指研究者根据一定的研究目的、研究提纲或观察表,用自己的感官和辅助工具去直接观察被研究对象,从而获得资料的一种方法,《秘境之眼》用镜头记录了部分濒临灭绝动物的某些行为活动,这种研究动物的方法是观察法,故ABC不符合题意,D符合题意。
故选D。
3. 某班同学在郊区农田研学时,偶然观察到青蛙在干燥的环境中皮肤表皮会脱落,同学们收集了青蛙脱落的部分表皮带回实验室制成临时装片,并在显微镜下进行观察。在制作青蛙表皮细胞临时装片时,为了便于观察细胞核,同学们滴加的液体是( )
A. 清水B. 酒精C. 碘液D. 生理盐水
【答案】C
【解析】
【分析】碘液能够有效地将细胞核染色,使其显微镜下更清晰可见。
【详解】A.清水不能对细胞产生染色效果。因此,使用清水无法清晰观察到细胞核的结构,A错误。
B.酒精常用于固定或脱水的过程中,但它不会特意染色细胞核。在显微观测中,酒精并不是常用的染色试剂,因此不适合用来观察青蛙表皮细胞的细胞核,B错误。
C.碘液是一种染色剂,常用于观察植物细胞和动物细胞,能将细胞内的细胞核染成深色,使其在显微镜下更容易被观察和识别。因此,在观察青蛙表皮细胞时,使用碘液可以有效突出细胞核的轮廓,C正确。
D.生理盐水用作保持细胞和组织环境的相对稳定,但它没有染色效果,D错误。
故选C。
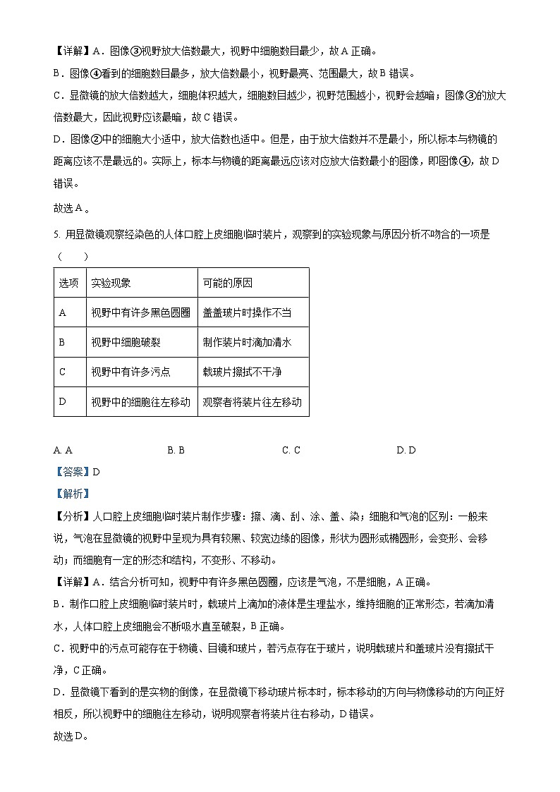
4. 如图是不同同学在实验室的同一台显微镜中操作观察同一水久装片时看到的图像,下列有关说法正确的是( )
A. 图像③放大倍数最大
B. 图像①的视野范围最大
C. 图像④的视野亮度最暗
D. 图像②的标本距物镜最远
【答案】A
【解析】
【分析】(1)显微镜的放大倍数越大,视野越暗,视野越小,细胞体积越大,细胞数目越少;显微镜的放大倍数越小,视野越亮,细胞体积越小,观察到的细胞数目越多。
(2)物镜越长,放大倍数越大,观察时标本与物镜的距离越近;物镜越短,放大倍数越小,标本与物镜越远的距离越远。
(3)分析题图可知,①②③④中,视野中细胞数目最少的是③,细胞数目最多的是④,因此③视野最暗,放大倍数最大,④视野最亮,放大倍数最小。
【详解】A.图像③视野放大倍数最大,视野中细胞数目最少,故A正确。
B.图像④看到的细胞数目最多,放大倍数最小,视野最亮、范围最大,故B错误。
C.显微镜的放大倍数越大,细胞体积越大,细胞数目越少,视野范围越小,视野会越暗;图像③的放大倍数最大,因此视野应该最暗,故C错误。
D.图像②中的细胞大小适中,放大倍数也适中。但是,由于放大倍数并不是最小,所以标本与物镜的距离应该不是最远的。实际上,标本与物镜的距离最远应该对应放大倍数最小的图像,即图像④,故D错误。
故选A
5. 用显微镜观察经染色的人体口腔上皮细胞临时装片,观察到的实验现象与原因分析不吻合的一项是( )
A. AB. BC. CD. D
【答案】D
【解析】
【分析】人口腔上皮细胞临时装片制作步骤:擦、滴、刮、涂、盖、染;细胞和气泡的区别:一般来说,气泡在显微镜的视野中呈现为具有较黑、较宽边缘的图像,形状为圆形或椭圆形,会变形、会移动;而细胞有一定的形态和结构,不变形、不移动。
【详解】A.结合分析可知,视野中有许多黑色圆圈,应该是气泡,不是细胞,A正确。
B.制作口腔上皮细胞临时装片时,载玻片上滴加的液体是生理盐水,维持细胞的正常形态,若滴加清水,人体口腔上皮细胞会不断吸水直至破裂,B正确。
C.视野中的污点可能存在于物镜、目镜和玻片,若污点存在于玻片,说明载玻片和盖玻片没有擦拭干净,C正确。
D.显微镜下看到的是实物的倒像,在显微镜下移动玻片标本时,标本移动的方向与物像移动的方向正好相反,所以视野中的细胞往左移动,说明观察者将装片往右移动,D错误。
故选D。
6. 桐柏玉叶含有丰富的茶多酚、有机酸和水溶性无机盐,可以提高血管壁的弹性,增加血管壁承受血压的能力。桐柏玉叶储存这些成分的细胞结构是( )
A. 细胞膜B. 细胞质C. 细胞核D. 液泡
【答案】D
【解析】
【分析】植物细胞具有:细胞壁、细胞膜、细胞质、细胞核、线粒体、液泡,绿色植物细胞还有叶绿体。
【详解】A.细胞膜具有保护和控制物质进出的作用(选择性透过性),细胞膜将细胞内部与外界环境分开,使细胞拥有一个比较稳定的内部环境,细胞膜能让有用的物质进入细胞,有害的物质挡在外面,同时把细胞产生的废物排到细胞外,A错误。
B.细胞质是细胞膜以内,细胞核以外的部分,是流动着的,这利于物质交换,是细胞进行生命活动的主要场所,B错误。
C.细胞核内含有遗传物质,是细胞生命活动的控制中心,是遗传信息库,细胞核控制着生物的发育和遗传,C错误。
D.植物细胞的液泡内含细胞液,细胞液中溶解有多种物质,如或甜味或辣味的物质、色素以及糖类、无机盐、蛋白质等营养物质,所以,桐柏玉叶储存这些成分的细胞结构是液泡,D正确。
故选D。
7. 下列关于绘制生物图的方法和基本要求,叙述错误的是( )
A. 图形大小比例适中
B. 图形位置一般在绘图纸中央稍偏左上方
C. 图形轮廓线条均匀
D. 用铅笔涂阴影表示不同结构的明暗差异
【答案】D
【解析】
【分析】绘制生物图的方法和基本要求有:①图的大小要适当,一般在稍偏左上方,以便在右侧和下方留出标注结构名称和注明所绘图形名称的地方;②一般用3H的削尖的铅笔进行绘图;③图中比较暗的地方用铅笔点细点来表示,不能涂阴影表示暗处;④结构名称尽量标注在右侧,用尺子引水平的指示线,然后注好名称;⑤画完图后在图的下方注明所画图形的名称。
【详解】A.在绘图时所绘图形大小比例要适中,位置要适当,尽量做到所绘图形美观一些,故A正确。
B.所绘图形位置一般在绘图纸中央稍偏左上方,以便在右侧和下方留出标注结构名称和注明所绘图形名称的地方,故B正确。
C.绘图时所绘图形轮廓线条要均匀,不能有的粗有的细,指示线要水平,故C正确。
D.所绘图像较暗部分要用细点来表示,越暗的地方细点越密,但不能用铅笔涂阴影表示不同结构的明暗差异,故D错误。
故选D。
8. 如图是动植物细胞结构示意图,下列有关叙述不正确的是( )
A. ②能控制物质的进出
B. ④控制着生物的生长、发育和遗传
C. 西瓜甘甜的汁液存在于⑥
D. 甲、乙的主要区别是甲细胞有细胞壁、叶绿体和液泡
【答案】C
【解析】
【分析】图中:①细胞壁、②细胞膜、③叶绿体、④细胞核、⑤液泡、⑥细胞质、⑦线粒体。
【详解】A.②细胞膜具有保护和控制物质进出的作用(选择性透过性)。细胞膜将细胞内部与外界环境分开,使细胞拥有一个比较稳定的内部环境。细胞膜能让有用的物质进入细胞,有害的物质挡在外面,同时把细胞产生的废物排到细胞外,A正确。
B.④细胞核内含有遗传物质,是细胞生命活动的控制中心,是遗传信息库。细胞核控制着生物的发育和遗传,B正确。
C.植物细胞的液泡内含细胞液,细胞液中溶解有多种物质,如或甜味或辣味的物质、色素以及糖类、无机盐、蛋白质等营养物质。故西瓜甘甜的汁液存在于⑤液泡中,C错误。
D.甲是植物细胞,乙是动物细胞,二者的主要区别是甲细胞有细胞壁、叶绿体和液泡,乙没有细胞壁、叶绿体和液泡,D正确。
故选C。
9. 下列关于细胞的叙述正确的是( )
A. 细胞是构成生物体的基本单位,生物都是由细胞构成的
B. 人的口腔上皮细胞的细胞质内有液泡、线粒体
C. 所有植物细胞都具有两种能量转换器
D. 草履虫是单细胞生物,不具有器官
【答案】D
【解析】
【分析】动物细胞的结构包括细胞膜、细胞质、细胞核和线粒体。植物细胞的结构包括细胞壁、细胞膜、细胞质、细胞核、线粒体、液泡、叶绿体;但不是所有的植物细胞都有叶绿体,绿色植物细胞有叶绿体,不是绿色植物细胞也没有叶绿体。
【详解】A.细胞是构成生物体的基本单位,但并不是所有的生物都有细胞结构;病毒就没有细胞结构,由蛋白质外壳和内部的遗传物质构成,A错误。
B.人的口腔上皮细胞属于动物细胞,细胞质内有线粒体,但没有液泡,B错误。
C.细胞中的能量转换器有线粒体和叶绿体。线粒体是广泛存在于动物细胞和植物细胞中的细胞器,是细胞呼吸释放能量的主要场所,被称为能量转换器和细胞内能量供应的“动力工厂”,是细胞进行呼吸作用的场所。叶绿体是植物细胞进行光合作用的场所,利用无机物合成有机物,把光能转化为化学能贮存在有机物中,是绿色植物细胞特有的一种能量转换器。但不是所有的植物细胞都有叶绿体,绿色植物细胞有叶绿体,不是绿色植物细胞也没有叶绿体,C错误。
D.器官是由不同的组织按照一定的次序结合在一起构成的。草履虫是单细胞生物,整个身体由一个细胞构成,不具有器官,D正确。
故选D。
10. 荷叶翠色欲滴,藕洁白如玉,其叶中叶肉细胞与藕中的筛管细胞在形态、结构和功能上有显著差异,这个结果源于( )
A 细胞分裂B. 细胞生长C. 细胞分化D. 细胞变异
【答案】C
【解析】
【分析】细胞分裂使细胞数量增多;细胞分化是细胞在形态、结构、功能上发生差异的过程,细胞分化的结果是形成组织。
【详解】A.细胞分裂使细胞数量增多,新细胞的形态、结构和功能和原来的细胞完全相同,A不符合题意。
B.细胞生长主要是指细胞体积的增大,B不符合题意。
CD.在个体发育过程中,一个或一种细胞通过分裂产生的后代,在形态、结构和生理功能上发生差异性的变化,这个过程叫做细胞的分化;荷叶中的叶肉细胞与藕中的筛管细胞在形态、结构和功能上有显著差异,是细胞分化的结果,不是细胞变异,C符合题意,D不符合题意。
故选C。
11. 小明在蔬菜基地采摘了以下农产品,其中属于生殖器官的是( )
A. 茄子B. 莲藕
C. 萝卜D. 大白菜
【答案】A
【解析】
【分析】绿色开花植物是由根、茎、叶、花、果实、种子六大器官组成的,其中根、茎、叶等器官为植物的生长、发育和繁殖提供必要的营养,故为营养器官;花、果实、种子等器官是植物的繁殖基础,故为生殖器官。
【详解】A.茄子的食用部分是果实,属于生殖器官,A正确。
BCD.莲藕的食用部分是茎,萝卜的食用部分是根,大白菜的食用部分是叶,都属于营养器官,BCD错误。
故选A。
12. 下列按照构成植物体的结构层次排序,正确的是( )
A. ④→②→①→③B. ①→②→③→④
C. ①→④→③→②D. ③→②→①→④
【答案】C
【解析】
【分析】图中:①是细胞、②植物体、③器官、④组织。
【详解】细胞是生物体的结构和功能的基本单位,细胞经过细胞的分裂、分化产生了不同的组织。而不同的组织按照一定的次序结合在一起构成器官。绿色开花植物有根、茎、叶、花、果实、种子六大器官。所以植物体的结构层次为:①细胞→④组织→③器官→②植物体,C正确,ABD错误。
故选C。
13. 小林采集了一些池塘水,取一滴制成临时装片后放在显微镜下观察,发现视野里有许多微小生物。然后他又培养草履虫,并利用其进行了探究实验。请完成下面小题。该视野里的微小生物(如下图)中,只能利用现成有机物生活的是( )
A. 衣藻B. 眼虫C. 草履虫D. 鼓藻
【答案】C
【解析】
【分析】有叶绿体的细胞可以通过进行光合作用自己制造有机物,营养方式属于自养。没有叶绿体的细胞不能进行光合作用制造有机物,只能利用现成有机物生活。
【详解】 A.由图知,衣藻细胞内有叶绿体,可以通过光合作用自己制造有机物,故A不符合题意。
B.由图知,眼虫细胞内有叶绿体,可以通过光合作用自己制造有机物,故B不符合题意。
C.由图知,草履虫细胞内没有叶绿体,不可以通过光合作用自己制造有机物,只能利用现成的有机物生活,故C符合题意。
D.由图知,鼓藻细胞内有叶绿体,可以通过光合作用自己制造有机物,故D不符合题意。
故选C。
14. 如图①→④主要表示了变形虫细胞的分裂过程示意图,下列说法错误的是( )
A. 分裂时细胞核和细胞质同时一分为二
B. 一个变形虫经过3次细胞分裂形成8个变形虫
C. 染色体由DNA和蛋白质组成
D. 若①中染色体为a条,则它在分裂过程中染色体的变化为a→2a→a
【答案】A
【解析】
【分析】细胞分裂就是一个细胞分成两个细胞的过程。细胞分裂时,细胞核内的遗传物质先经过复制加倍,然后平均分配细胞核由一个分成两个,随后细胞质分成两份,每份各含有一个细胞核,最后在原来的细胞中央形成新的细胞膜和细胞壁,这样,一个细胞就分裂成两个细胞了。
【详解】A.根据分析可知,细胞分裂时细胞核先一分为二,细胞质再一分为二,A错误。
B.细胞的分裂是指一个细胞分成两个细胞的过程,一个细胞经过一次分裂,形成两个新细胞,两次分裂后,形成四个新细胞,如果一个细胞分裂n次,每次都是以2的倍数增长,那么n次分裂后的个数就是2n个。因此,一个变形虫经过3次细胞分裂形成23=8个变形虫,B正确。
C.细胞核中能被碱性染料染成深色的物质叫做染色体,它是由DNA和蛋白质两种物质组成的,DNA是主要的遗传物质,C正确。
D.细胞分裂过程中染色体变化最为明显。细胞分裂时染色体会进行复制,细胞分裂过程中,染色体均分成完全相同的两份。即染色体的变化为:a→2a→a,D正确。
故选A。
15. 小茗同学制作了一个动物细胞模型,他用白色塑料袋装满了琼脂溶胶,外加一个大枣,请问白色塑料袋,琼脂溶胶,大枣各代表什么( )
A. 细胞核,细胞质,细胞膜
B. 细胞壁,细胞膜,细胞核
C. 细胞膜,细胞核,细胞质
D. 细胞膜,细胞质,细胞核
【答案】D
【解析】
【分析】动物细胞的基本结构包括细胞膜、细胞质(含线粒体等)、细胞核。
【详解】细胞膜将细胞与外界环境分开,起到保护的作用,因此白色塑料袋代表细胞膜;细胞核是细胞的控制中心,细胞质是细胞膜包围的除核区外的一切半透明、胶状、颗粒状物质的总称,因此琼脂溶胶代表细胞质,大枣代表细胞核,D符合题意,ABC不符合题意。
故选D。
二、分析说明题(本大题共1小题,每空1分,共10分)。
16. 生命现象的发展,是一个有机体从其生命开始到成熟的变化,是生物有机体的自我构建和自我组织的过程。图1表示动物细胞结构模式图,图2是形成人体不同结构层次的示意图,请据图回答下列问题。
(1)从结构层次来说,图中A表示______。植物细胞除具有图1所示结构外,最外层还有起支持和保护作用的______。
(2)图2中①②③表示细胞的_____过程,该过程中变化最明显的是_____。该过程产生的新细胞中染色体的数目与原细胞相比______(选填“减半”“不变”或“加倍”)。
(3)经过图2中[④]______过程,形成的不同组织中细胞的形态、结构和功能产生了差异性变化,遗传物质______(选填“有”或“没有”)发生改变。
(4)近年来,研究人员利用3D打印技术,首次成功用人体细胞打印出3D心脏。这颗3D打印的心脏约两厘米长,不仅有心肌细胞,还有血管等结构。心肌细胞属于_____组织,血管中流动的血液属于_____组织。
(5)西西喜欢吃草莓,与草莓相比,人体特有的结构层次是图2中的_____(选填字母)。
【答案】(1) ①. 器官 ②. 细胞壁
(2) ①. 分裂 ②. 染色体 ③. 不变
(3) ①. 细胞分化##分化 ②. 没有
(4) ①. 肌肉 ②. 结缔
(5)B
【解析】
【分析】题图1中:①是细胞膜、②是细胞核、③细胞质;图2中:①②③表示细胞分裂,④表示细胞分化;A表示器官、B表示系统、C表示生物体。
【小问1详解】
A胃是由不同的组织按照一定的次序结合在一起构成的行使一定功能的结构,属于器官。植物细胞和动物细胞的相同点是都有细胞膜、细胞质、细胞核和线粒体;两者的不同点是植物细胞有细胞壁、液泡和叶绿体,而动物细胞没有细胞壁、液泡和叶绿体。图1所示细胞没有细胞壁、液泡和叶绿体,属于动物细胞。细胞壁在植物细胞的最外层,有一定的机械强度,使植物细胞具有一定的形状,具有保护和支持作用。
【小问2详解】
在细胞分裂的过程中首先发生变化的是细胞核,细胞核中的染色体首先要完成复制加倍,随着分裂的进行,染色体分成完全相同的两份,分别进入两个新细胞中。这样,两个新细胞的染色体形态和数目相同,新细胞和原细胞的染色体相同和数目也相同,保证了新细胞和原细胞遗传物质一样。故图2中①②③表示细胞的分裂过程,该过程中变化最明显的是染色体,细胞分裂产生的新细胞中染色体的数目与原细胞相比不变。
【小问3详解】
经过细胞分裂产生的新细胞,在遗传物质的作用下,其形态、结构、功能随着细胞的生长出现了差异,就是④细胞的分化。④细胞分化形成不同的细胞群,每个细胞群都是由形态相似、结构和功能相同的细胞连合在一起形成的,这样的细胞群叫组织。在细胞分化过程中细胞数目不会增多,细胞中的遗传物质也没有发生改变。
【小问4详解】
心脏是人体的血液循环的动力器官,心脏主要由心肌组成,心脏壁主要由肌肉组织构成;血液由血细胞和血浆(细胞间质)组成,血液在心脏和血管之间循环流动;因此血液是一种流动的结缔组织。
【小问5详解】
植物体的结构层次为细胞→组织→器官→植物体;动物体的结构层次由微观到宏观依次是细胞→组织→器官→系统→动物体。因此,与草莓相比,人体特有的结构层次是图2中的B系统。
三、实验探究题(共1小题,每空1分,共10分)。
17. 图1是用于观察的显微镜,图2为不同放大倍数的目镜和物镜,图3为观察洋葱鳞片叶表皮细胞临时装片时,显微镜下看到的几个视野。请回答下面问题。
(1)显微镜对光时,应转动图1的[ ]_____使低倍物镜对准通光孔,并转动[ ]_____,使最大光圈对准通光孔。
(2)如果在视野中观察到异物,移动玻片标本和转动目镜,异物都不动,那么异物很可能在[ ]_____上。
(3)要使显微镜视野中观察到的细胞数目最多,应选择图2中的镜头_____(填序号)。
(4)若要顺时针转动粗准焦螺旋,此时眼睛一定要看着_____(选填“物镜”或“目镜”)。
(5)图3中要使视野从a到b应将装片向_____方移动,要使视野从c变为d应调节图1中的[ ]_____。如果视野中看到的是p,则玻片标本上是_____。
(6)换用高倍物镜观察后,觉得视野太暗,可以进行的操作是_____和_____。
【答案】(1) ①. ②转换器 ②. ④遮光器
(2)③物镜 (3)①④
(4)物镜 (5) ①. 右下方 ②. ⑦细准焦螺旋 ③. d
(6) ①. 凹透镜 ②. 大光圈
【解析】
【分析】1.图1中:①是目镜、②转换器、③物镜、④遮光器、⑤反光镜、⑥粗准焦螺旋、⑦是细准焦螺旋。
2.目镜没有螺纹,它直接插在镜筒的顶端。放大倍数低的长,放大倍数高的短。物镜上有螺纹,它像上螺钉一样安装在转换器的孔上。放大倍数低的短,放大倍数高的长。图2中:①、②是目镜,③、④是物镜。
【小问1详解】
显微镜的结构中,遮光器上有大小光圈,大光圈能使更多的光线进入。显微镜对光时,应转动图1中的②转换器使低倍物镜(低倍镜视野宽和亮)对准通光孔,并转动④遮光器,使最大光圈对准通光孔。
【小问2详解】
用显微镜进行观察时,视野中出现了的污点,污点的位置只有三只可能:目镜、物镜或玻片标本,判断的方法是:转动目镜,污点动就在目镜,不动就不在目镜;移动载玻片,污点移动就在载玻片,不动就不在载玻片;换用物镜,污点移动就在物镜,不动就不在物镜。可见,在视野中观察到异物,移动玻片标本和转动目镜,异物都不动,那么异物很可能在③物镜上。
【小问3详解】
显微镜的放大倍数=目镜放大倍数×物镜放大倍数。观察同一视野的同一部位:低倍镜下看到的细胞小,数量多、视野亮;高倍镜下看到的细胞大,数量少、视野暗。要使显微镜视野中观察到的细胞数目最多,应选择图2中的镜头中,①低倍目镜和④低倍物镜。
【小问4详解】
顺时针转动粗准焦螺旋时,镜筒是下降的,为防止物镜压碎玻片标本,所以眼睛应从侧面注视物镜。
【小问5详解】
在显微镜下看到的物像是上下、左右均颠倒的物像,所以我们移动玻片标本时,标本移动的方向正好与物像移动的方向相反。如我们向右移动玻片标本,而在显微镜内看到的物像则是向左移动的。所以在观察装片时,想实现由图a到图b的效果,应先向右下方移动装片,使物像移到视野中央。如果要让视野更清晰,应该调节显微镜的细准焦螺旋,所以要使视野从c变为d应调节甲图中的⑦细准焦螺旋。显微镜下看到的物像是一个放大的倒像,简便方法写纸上倒过来看,“p”旋转180度后在显微镜下看到的是“d”。
【小问6详解】
选项
实验现象
可能的原因
A
视野中有许多黑色圆圈
盖盖玻片时操作不当
B
视野中细胞破裂
制作装片时滴加清水
C
视野中有许多污点
载玻片擦拭不干净
D
视野中的细胞往左移动
观察者将装片往左移动
相关试卷
这是一份甘肃省定西市临洮县2024-2025学年七年级上学期期中生物学试题(解析版)-A4,共16页。试卷主要包含了单项选择题,填空题,综合题,实验题等内容,欢迎下载使用。
这是一份甘肃省平凉市庄浪县2024-2025学年七年级上学期10月期中生物试题,文件包含七年级生物答案docx、七年级生物pdf等2份试卷配套教学资源,其中试卷共8页, 欢迎下载使用。
这是一份甘肃省平凉市庄浪县2024-2025学年七年级上学期11月期中生物试题,文件包含2024-2025学年第一学期期中试题七年级生物docx、2024-205学年第一学期期中七年级生物试题答案docx、2024-2025学年第一学期期中考试答题卡_七年级生物pdf等3份试卷配套教学资源,其中试卷共5页, 欢迎下载使用。