四川省泸州市合江县少岷初中2024-2025学年九年级上学期9月月考化学试题(解析版)-A4
展开
这是一份四川省泸州市合江县少岷初中2024-2025学年九年级上学期9月月考化学试题(解析版)-A4,共12页。试卷主要包含了非选择题必须用0等内容,欢迎下载使用。
(考试时间50分钟,总分65分)
注意事项:
1.考生作答时,须将答案写在答题卡上,在本试卷、草稿纸上答题无效。
2.非选择题必须用0.5毫米黑色墨迹签字笔在答题卡上题目所指示的答题区域内作答,不得附页。
一、选择题(每个小题3分,共8个小题,每题只有一个正确答案,共24分)
1. 《天工开物》是我国古代科技发展的智慧结晶,下列书中记载的造物过程涉及化学变化的是
A. 机杼织布B. 粉碎矿石C. 海水晒盐D. 五谷醇酒
【答案】D
【解析】
【详解】A、机杼织布,只是物质的形状发生了改变,没有新物质生成,属于物理变化,选项错误;
B、粉碎矿石,只是物质形状的改变,没有新物质生成,属于物理变化,选项错误;
C、海水晒盐,只是水的状态的改变,没有新物质生成,属于物理变化,选项错误;
D、五谷醇酒,生成的酒精是新物质,属于化学变化,选项正确。
故选D。
2. 下列说法正确的是
A. 比较核电荷数:S2->S
B. 二氧化碳的化学符号为CO2,说明二氧化碳中含有O2分子
C. 和化学性质不相同
D. 2Fe3+和3N中的“3”都表示微粒的个数
【答案】C
【解析】
【详解】A、S2-由S得到两个电子形成,故两者质子数相同,由于核电荷数等于质子数,因此它们的核电荷数相同,故A错误;
B、二氧化碳化学符号为CO2,说明二氧化碳由CO2分子构成,不含O2分子,故B错误;
C、的最外层电子数为2,但其核外只有1个电子层,属于稀有气体元素的原子,化学性质稳定; 的最外层电子数为2,在化学反应中容易失去2个电子而形成阳离子;尽管最外层电子数相同,但它们的化学性质不相同,故C正确;
D、2Fe3+中的“3”表示1个铁离子所带的电荷数,3N中的“3”表示氮原子的个数,故D错误;
故选C。
3. 下列宏观事实对应的微观解释正确的是
A. 温度计内汞柱液面上升是由于汞原子体积变大
B. 氢气燃烧生成水,该变化在微观方面上有水分子生成
C. 金刚石和石墨的物理性质差异很大,是因为构成物质的原子种类不同
D. 和的化学性质不同是因为构成物质的分子相同
【答案】B
【解析】
【详解】A、温度计内汞柱液面上升是因为汞原子间的间隔随温度升高而增大,说法错误,不符合题意;
B、氢气燃烧生成水,该变化在微观方面上有水分子生成,说法正确,符合题意;
C、金刚石和石墨均是由碳元素组成的碳单质,但它们的物理性质差异很大,是因为碳原子的排列方式不同,说法错误,不符合题意;
D、和的化学性质不同是因为构成物质的分子不同,水由水分子构成,过氧化氢由过氧化氢分子构成,由分子构成的物质,分子是保持其化学性质的最小粒子,说法错误,不符合题意。
故选:B。
4. 下列各图中和分别表示不同元素的原子,则其中表示化合物的是( )
A. B. C. D.
【答案】A
【解析】
【详解】A.图中含有一种物质的分子,属于纯净物,该物质的分子中含有两种原子,属于化合物;
B.图中含有三种物质的分子,属于混合物;
C.图中含有一种物质的分子,属于纯净物,该物质的分子中含有一种原子,属于单质;
D.图中含有一种物质的分子,属于纯净物,该物质的分子中含有一种原子,属于单质.
【点睛】化合物是由同种分子构成的,分子中含有不同的原子。
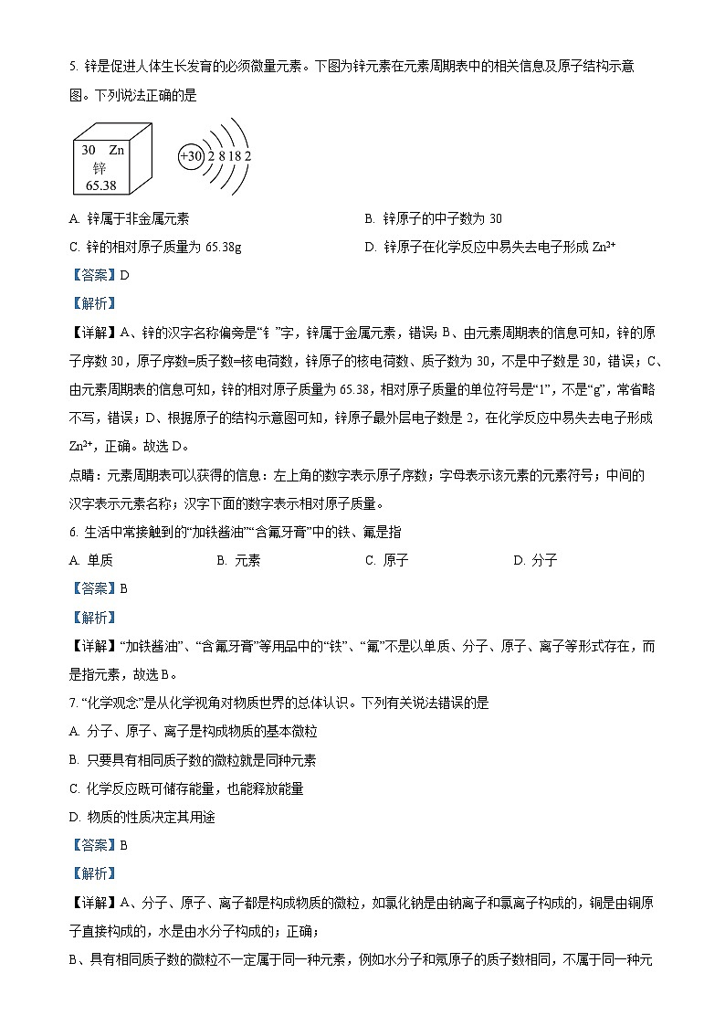
5. 锌是促进人体生长发育的必须微量元素。下图为锌元素在元素周期表中的相关信息及原子结构示意图。下列说法正确的是
A. 锌属于非金属元素B. 锌原子的中子数为30
C. 锌的相对原子质量为65.38gD. 锌原子在化学反应中易失去电子形成Zn2+
【答案】D
【解析】
【详解】A、锌的汉字名称偏旁是“钅”字,锌属于金属元素,错误;B、由元素周期表的信息可知,锌的原子序数30,原子序数=质子数=核电荷数,锌原子的核电荷数、质子数为30,不是中子数是30,错误;C、由元素周期表的信息可知,锌的相对原子质量为65.38,相对原子质量的单位符号是“1”,不是“g”,常省略不写,错误;D、根据原子的结构示意图可知,锌原子最外层电子数是2,在化学反应中易失去电子形成Zn2+,正确。故选D。
点睛:元素周期表可以获得的信息:左上角的数字表示原子序数;字母表示该元素的元素符号;中间的汉字表示元素名称;汉字下面的数字表示相对原子质量。
6. 生活中常接触到的“加铁酱油”“含氟牙膏”中的铁、氟是指
A. 单质B. 元素C. 原子D. 分子
【答案】B
【解析】
【详解】“加铁酱油”、“含氟牙膏”等用品中的“铁”、“氟”不是以单质、分子、原子、离子等形式存在,而是指元素,故选B。
7. “化学观念”是从化学视角对物质世界的总体认识。下列有关说法错误的是
A. 分子、原子、离子是构成物质的基本微粒
B. 只要具有相同质子数的微粒就是同种元素
C. 化学反应既可储存能量,也能释放能量
D. 物质的性质决定其用途
【答案】B
【解析】
【详解】A、分子、原子、离子都是构成物质的微粒,如氯化钠是由钠离子和氯离子构成的,铜是由铜原子直接构成的,水是由水分子构成的;正确;
B、具有相同质子数的微粒不一定属于同一种元素,例如水分子和氖原子的质子数相同,不属于同一种元素;错误;
C、化学反应既可储存能量,如电解水时电能转化成化学能;化学反应也能释放能量,如氧化钙和水反应放出热量;正确;
D、物质的性质决定其用途,如稀有气体的化学性质不活泼,则可以用稀有气体作保护气;正确;
故选B。
8. 根据图中提供的信息判断,下列说法正确的是
A. ①②③④表示4种不同的元素B. ①②能形成化合物,该化合物由离子构成
C. ③表示的微粒带正电D. ③④为稳定结构,最外层电子数相同,化学性质相似
【答案】B
【解析】
【详解】A.质子数决定元素种类,①③质子数相同表示同种元素,错误;
B.①为氯原子,②为钠原子,可以形成化合物氯化钠,氯化钠由钠离子和氯离子构成,正确;
C.③表示氯原子得到1个电子变成氯离子,得到电子变为阴离子,错误;
D.③为氯离子,④为镁离子,都是稳定结构,最外层电子数决定元素的化学性质,两个微粒分别为阴离子和阳离子,故化学性质不相似,错误;
故选B。
二、(本题共2个小题,每空1分,共11分。)
9. “绿水青山就是金山银山”,化学改变生活。请用所学化学知识回答下列问题:
(1)环境综合治理,长江水质越来越好,用数字和符号表示3个水分子___________。
(2)一氧化氮和二氧化氮都是由氮元素和氧元素组成,从微观的角度分析它们化学性质不同的原因是___________。构成二氧化氮的微粒是___________(填粒子名称)。
(3)1个氢氧根离子和1个水分子均含有___________个电子;
(4)氯化钠是由___________(填化学符号)构成。
【答案】(1)3H2O
(2) ①. 分子构成不同 ②. 二氧化氮分子
(3)10 (4)Na+、Cl-
【解析】
【小问1详解】
根据分子的表示方法:正确书写物质的化学式,表示多个该分子,就在其化学式前加上相应的数字,因此3个水分子表示为3H2O;
【小问2详解】
一氧化氮和二氧化氮都是由氮元素和氧元素组成,从微观的角度分析它们化学性质不同的原因是二者的分子构成不同,不同种分子的化学性质不同;
由分子构成的物质,分子是保持物质化学性质的最小微粒,则构成二氧化氮的微粒是二氧化氮分子;
【小问3详解】
1个氢氧根离子(OH-)含有8+1+1=10个电子,,1个水分子(H2O)含有1×2+8=10个电子,1个氢氧根离子和1个水分子均含有10个电子;
【小问4详解】
氯化钠是由钠离子(Na+)和氯离子(Cl-)构成的。
10. 通过化学课程学习,我们能用化学的观点认识身边的物质。
(1)天然气输入千家万户,燃烧天然气做饭是利用了天然气的____(填写一条化学性质)。
(2)泸州高铁方便人们出行,制造高铁使用的铝合金中的铝由_____(选填“分子”、“原子”或“离子”)构成。
(3)手机里的各种信息存储在芯片上,芯片中含有的某元素在元素周期表中的部分信息如下图,该元素的名称是_____。这种元素原子的中子数为_____(整数)
【答案】(1)可燃性 (2)原子
(3) ①. 硅 ②. 14
【解析】
【小问1详解】
根据题干可知,天然气可以燃烧做饭,这体现了它的可燃性,故填写:可燃性。
【小问2详解】
铝是“钅”字旁,属于金属,金属是由原子构成的,故填写:原子。
【小问3详解】
由元素周期表可知,排14的元素是硅元素,元素名称为硅,故填写:硅;
由图可知,硅元素的相对原子质量约等于28,原子序数为14,根据在原子中,原子序数=质子数=核电荷数=核外电子数可知,硅原子的质子数为14,因为相对原子质量=质子数+中子数,所以,硅原子的中子数为:28-14=14,故填写:14。
11. 第24届冬奥会在北京成功举办,各项科技的运用向全世界展示了“中国智造”
(1)冬奥会运动服中使用了高科技材料石墨烯,石墨烯是一层碳原子(如图,黑球代表碳原子),石墨烯属于___________(“单质”或“化合物”)
(2)冬奥会运用的通信技术是一大科技亮点,通信芯片是用氮化镓材料制成的。图甲是镓原子的结构示意图,形成镓离子的符号为___________。
【答案】(1)单质 (2)Ga3+
【解析】
【小问1详解】
石墨烯是一层碳原子,则石墨烯是由碳元素组成的纯净物,属于单质;
【小问2详解】
镓(Ga)原子的结构示意图,最外层电子数是3,小于4,易失去3个电子形成带3个点位正电荷的镓离子,则形成镓离子的符号为Ga3+。
三、(本大题共两个小题,每空1分,共17分)
12. 请认真分析如图结构并回答下列问题。
(1)钛原子结构示意图如图所示,则___________;钛元素质子数为___________。
(2)钠原子的次外层电子数为___________。
(3)如图1所示,若,则该粒子为___________(填化学符号);若,则该粒子为___________(填化学符号)。
(4)如图2所示,金原子的核外电子数___________,相对原子质量___________,硒原子在化学变化中容易___________(填“得到”或“失去”)电子,形成离子的符号为___________。
(5)如上图所示,D所表示的粒子属于第___________周期的元素。
(6)如上图所示,与粒子核外电子排布相同的带两个单位正电荷的阳离子离子符号是___________。在C、D、E、F中,化学性质相似是___________(填字母)。
(7)已知钠离子和氯离子形成的化合物氯化钠的符号为,根据所学知识推测氯化钙的符号是___________。
【答案】(1) ①. 8 ②. 22
(2)8 (3) ①. Cl- ②. Ca2+
(4) ①. 79 ②. 197.0 ③. 得到 ④. Se2-
(5)三##3 (6) ①. Ca2+ ②. CF
(7)CaCl2
【解析】
【小问1详解】
在原子中,质子数=核外电子数,则x=22-2-10-2=8;圆圈内的数字表示质子数,则钛元素的质子数为22;
【小问2详解】
钠原子的质子数=核外电子数=11,核外电子排布依次为2、8、1,则钠原子的次外层电子数为8;
【小问3详解】
如图1所示,若,质子数为17,核外电子数为2+8+8=18,质子数<核外电子数,则该粒子为带1个单位负电荷的氯离子,化学符号为Cl-;
若,质子数为20,核外电子数为2+8+8=18,质子数>核外电子数,则该粒子为带2个单位正电荷的钙离子, 化学符号为Ca2+;
【小问4详解】
如图2所示,左上角的数字表示原子序数,则金原子的原子序数为79,在原子中,质子数=核电荷数=核外电子数,则金原子的核外电子数为79,汉字下方的数字表示相对原子质量,则金原子的相对原子质量为197.0,
硒原子 (Se) 的最外层电子数为6>4,在化学变化中容易得到2个电子形成带2个单位负电荷的硒离子,则离子的符号为Se2-;
【小问5详解】
如上图所示,D质子数为11,核外电子数为2+8=10,质子数>核外电子数,表示带1个单位正电荷的钠离子,钠原子的质子数=核外电子数=11,核外电子排布依次为2、8、1,钠原子核外有3个电子层,则D所表示的粒子属于第三周期的元素;
【小问6详解】
如上图所示,与 F 粒子核外电子排布相同的带两个单位正电荷的阳离子,该离子为失去2个电子形成的带2个单位正电荷的阳离子,该离子的核外电子数为2+8+8=18,质子数为18+2=20,表示钙离子,离子符号是Ca2+;
在CDEF中,化学性质相似的是CF,是因为它们都是稀有气体元素,化学性质极不活泼;
【小问7详解】
已知钠离子和氯离子形成的化合物氯化钠的符号为 NaCl ,根据在化合物中各元素正负化合价代数和为0,氯化钠中钠元素显+1价,氯元素显-1价,则氯化钙中钙元素显+2价,氯元素显-1价,则氯化钙的符号是CaCl2。
13. 微粒的结构决定物质的性质,物质的性质决定用途。回答下列问题:
(1)1个粒子由2个中子和2个质子构成,则粒子带___________电(填“正”或“负”),1个粒子与1个原子构成上的差别是___________。
(2)一个分子中含___________个碳原子,是制作某种燃料电池的原料,电池的能量转化形式是由___________转化为电能。
【答案】(1) ①. 正 ②. 粒子中没有电子,1个原子中含有2个电子
(2) ①. 60 ②. 化学
【解析】
【小问1详解】
已知质子带正电,电子带负电,中子不带电,1个粒子由2个中子和2个质子构成,则粒子带正电;
1个粒子与1个原子构成上的差别是:粒子中没有电子,1个原子中含有2个电子;
【小问2详解】
元素符号右下角数字表示一个该微粒中含有该原子的数目,故一个分子中含60个碳原子;
是制作某种燃料电池的原料,电池的能量转化形式是由化学转化为电能。
四、(本大题共两个小题,每空1分,共13分)
14. 仔细阅读下面短文,根据题目要求完成填空。
①通常状况下过氧乙酸为无色的液体,②具有强烈刺激性气味,③能与水以任意比例互溶,④温度稍高即可分解放出氧气,⑤加热到110℃时发生强烈爆炸,⑥过氧乙酸的溶液可用于织物、纸张等的脱色,⑦还可以做环境的杀菌消毒剂。
(1)描述过氧乙酸物理性质的语句是___________(填序号,下同)。
(2)描述过氧乙酸化学性质的语句是___________。
(3)描述过氧乙酸用途的语句是___________。
【答案】(1)①②③ (2)④⑤##⑤④
(3)⑥⑦##⑦⑥
【解析】
【分析】①颜色和状态为物理性质;②气味为物理性质;③能与水以任意比例互溶,描述的是溶解性,属于物理性质;④分解出氧气的过程属于化学变化,则温度稍高即可分解放出氧气属于化学性质;⑤加热到110℃时发生强烈爆炸的过程中有新物质生成,属于化学变化;⑥过氧乙酸的溶液可用于织物、纸张等的脱色属于用途描述;⑦还可以做环境的杀菌消毒剂属于用途描述。
【小问1详解】
描述过氧乙酸物理性质的语句是①②③。
【小问2详解】
描述过氧乙酸化学性质的语句是④⑤。
【小问3详解】
描述过氧乙酸用途的语句是⑥⑦。
15. 物质的多样性,下列物质属于混合物(填序号,下同)___________;属于单质___________;属于化合物___________。
①洁净空气 ②水 ③氧气 ④矿泉水 ⑤铁 ⑥水银 ⑦加碘食盐
【答案】 ①. ①④⑦ ②. ③⑤⑥ ③. ②
【解析】
【详解】①空气中含有氧气和氮气等,属于混合物;
②水中只含一种物质,属于纯净物,且水是由氢、氧元素组成,属于化合物;
③氧气中只含一种物质,属于纯净物,且氧气中只含一种元素,属于单质;
④矿泉水中含有多种物质,属于混合物;
⑤铁中只含一种物质,属于纯净物,且铁中只含一种元素,属于单质;
⑥水银金属汞,属于单质;
⑦加碘食盐中含有多种物质,属于混合物。
则属于混合物的为①④⑦;属于单质的为③⑤⑥;属于化合物的为②。
16. 《蜡烛的化学史》是英国科学家法拉第所著的传世科普经典。某化学兴趣小组的同学们对蜡烛燃烧展开了以下探究。
任务一:探究蜡烛燃烧的产物
【进行实验】同学们将一个内壁涂有澄清石灰水的烧杯罩在蜡烛火焰的上方(如图所示)。
【实验现象】
(1)一段时间后能观察到的现象是___________。
【小组讨论】
(2)若欲证明蜡烛燃烧有水生成,则应进行的操作是___________。
【得出结论】蜡烛燃烧生成了二氧化碳和水。
为了进一步加深对蜡烛燃烧现象的理解,化学兴趣小组的同学进行了一系列更为深入的实验探究。
任务二:对密闭集气瓶内蜡烛燃烧时间的影响因素进行探究,装置如图所示。
【进行实验】
【实验1】6个集气瓶中盛有不同配比的氧气、氮气的混合气体,分别用6支相同的蜡烛点燃后测定其燃烧时间,
【实验2-1】将集气瓶中充满空气,测定相同蜡烛高度、不同烛芯长度蜡烛在集气瓶中燃烧的时间。
【实验2-2】
(3)将集气瓶中充满空气,测定___________的蜡烛在集气瓶中的燃烧时间。
【分析与结论】
(4)实验1的目的是探究___________对蜡烛在集气瓶中燃烧时间的影响。
(5)实验2-1的结论是___________。
【反思与评价】
(6)甲同学认为实验2蜡烛熄灭的原因是氧气完全消耗,乙同学依据实验1判断甲同学的说法不严谨,支持乙同学判断的证据是___________。
(7)实验1中,氧气体积分数大于60%之后,氧气体积分数增大,蜡烛燃烧时间变短。结合实验2分析其原因是___________。
【答案】(1)澄清石灰水变浑浊
(2)火焰上方罩一个干冷的烧杯看是否有水雾形成,若有水雾生成,则证明蜡烛燃烧有水生成
(3)相同烛芯长度、不同蜡烛高度 (4)氧气体积分数
(5)氧气体积分数和蜡烛高度相同时,烛芯长度越大,蜡烛在集气瓶中燃烧时间越短
(6)实验1中,氧气体积分数为10%时,蜡烛立即熄灭
(7)随氧气体积分数增大,烛芯长度变大对燃烧时间的影响大于蜡烛高度变小对燃烧时间的影响
【解析】
【小问1详解】
蜡烛燃烧生成了二氧化碳,二氧化碳能使澄清石灰水变浑浊,故一段时间后能观察到澄清石灰水变浑浊;
【小问2详解】
蜡烛燃烧温度大于100℃,生成的水以水蒸气形式存在。在火焰上方罩一干冷烧杯,烧杯内壁会有水雾形成,就可证明蜡烛燃烧生成了水;
【小问3详解】
实验2-2通过实验数据可知想探究蜡烛高度对燃烧时间的影响,所以其它量要保持一致。将集气瓶中充满空气,测定相同烛芯长度、不同蜡烛高度的蜡烛在集气瓶中的燃烧时间;
【小问4详解】
实验1中每组数据氧气体积分数不一样,所以实验1目的是探究氧气体积分数对蜡烛在集气瓶中燃烧时间的影响;
【小问5详解】
实验2-1通过数据发现烛芯越长,燃烧时间越短,所以结论是:氧气体积分数和蜡烛高度相同时,烛芯长度越大,蜡烛在集气瓶中燃烧时间越短;
【小问6详解】
在实验1中,氧气体积分数为10%时,蜡烛立即熄灭,所以不能说明实验2蜡烛熄灭的原因是氧气完全消耗;
【小问7详解】
氧气体积分数
10%
20%
40%
60%
80%
100%
燃烧时间
0
12
26
35
30
25
现象
立即熄灭
安静燃烧
剧烈燃烧,烛芯长度变大,蜡烛高度变小
烛芯长度
0.2
0.5
0.7
0.9
燃烧时间
16.01
12.09
11.40
8.49
蜡烛高度
1
3
5
7
燃烧时间
17.58
10.28
8.99
7.84
相关试卷
这是一份四川省泸州市合江县少岷初中2024-2025学年九年级上学期9月月考化学试题(原卷版)-A4,共6页。试卷主要包含了非选择题必须用0等内容,欢迎下载使用。
这是一份四川省泸州市合江县少岷初中2024-2025学年九年级上学期10月月考化学试题(无答案),共5页。试卷主要包含了分析和推理是化学学习常用的方法,合江有特产“佛心茶”,用化学用语填空等内容,欢迎下载使用。
这是一份四川省泸州市合江县少岷初中2024-2025学年九年级上学期9月月考化学试题,共2页。

