



云南省玉溪市一中2024-2025学年高二上学期第二次月考生物试题(Word版附答案)
展开
这是一份云南省玉溪市一中2024-2025学年高二上学期第二次月考生物试题(Word版附答案),文件包含月考2docx、参考答案docx等2份试卷配套教学资源,其中试卷共10页, 欢迎下载使用。
一、单项选择题;CCBBD BCCCB CBDDA BACBD
二、非选择题:
21【共12分,每空2分】
不能
细胞骨架;空间结构
主动运输
TMEM175蛋白结构变化使其不能把溶酶体中多余的氢离子转运出去(或到细胞质基质中),进而使溶酶体中的pH下降,而pH会影响酶的活性,最终影响溶酶体的分解功能。
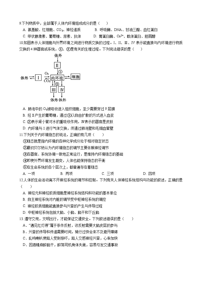
聚积(或无法分解)
22【共14分,除特殊标记外每空2分】
(1)4(1分);28(1分)
(2)二者的生殖细胞减数分裂时出现联会紊乱,不能形成可育的配子; 低温、秋水仙素处理; 抑制纺锤体的形成,导致染色体不能移向细胞两极,从而引起细胞内染色体数目加倍
(3)八倍体小黑麦具有普通小麦和黑麦的遗传物质,遗传了双亲的优良性状(或八倍体小黑麦比普通小麦和黑麦有更多的染色体(遗传物质),基因表达产物更多)(合理即可)
(4) AAa∶Aaa∶aaa=1∶4∶1 解离→漂洗→染色
23【共10分,除特殊标记外每空2分】
(1)内分泌器官或细胞(或内分泌腺)
(2)对照(1分) ;神经(1分)
(3)胰液的分泌还受激素(或体液)调节
(4)③④(1分)
(5)神经-体液;体液(或激素)(1分)
24【共12分,除特殊标记外每空2分】
(1)非特异性免疫 ;免疫细胞或其他细胞
(2)用伪尿苷对外源mRNA进行修饰(或对外源mRNA进行核苷酸碱基修饰) (3分)
(3) 病毒S蛋白与B细胞接触;辅助性T细胞(表面的特定分子发生变化并)与B细胞结合;辅助性T细胞分泌细胞因子起促进作用(3分)
(4)在肿瘤细胞存在而在正常细胞中不存在;不同的癌症疫苗表达不同的抗原蛋白,具有特异性;该抗原蛋白能够引发免疫反应等
25【共12分,每空2分】
(1)单侧光、重力 ③④
(2)弯向小孔一侧生长
(3)随着生长素浓度的增大,对植物生长的促进作用减弱
(4)大于m,小于2m
(5)大于c
相关试卷
这是一份云南省玉溪市第一中学2024-2025学年高二上学期第二次月考生物试题,文件包含月考2docx、参考答案docx等2份试卷配套教学资源,其中试卷共10页, 欢迎下载使用。
这是一份云南省玉溪市一中2024-2025学年高一上学期第一次月考生物试题(Word版附答案),文件包含玉溪一中20242025学年上学期高一年级第一次月考生物学科试卷docx、高一月考一生物双向细目表doc、玉溪一中20242025学年上学期高一年级第一次月考生物学科答题卡pdf、高一月考一生物参考答案docx等4份试卷配套教学资源,其中试卷共14页, 欢迎下载使用。
这是一份云南省玉溪市一中2024-2025学年高二上学期第一次月考生物试题(Word版附答案),文件包含2024-2025学年上学期高二年级第一次月考-生物试卷docx、2024-2025学年上学期高二年级第一次月考-生物试卷pdf、2024-2025学年上学期高二年级第一次月考生物答题卡1pdf、2024-2025学年上学期高二年级第一次月考-生物答案docx等4份试卷配套教学资源,其中试卷共18页, 欢迎下载使用。