还剩44页未读,
继续阅读
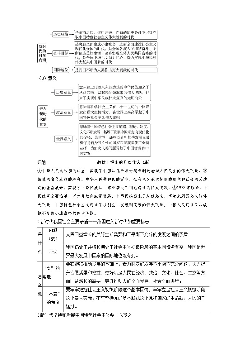
备战2025年高考政治精品教案必修1中国特色社会主义第四课只有坚持和发展中国特色社会主义才能实现(Word版附解析)
展开
这是一份备战2025年高考政治精品教案必修1中国特色社会主义第四课只有坚持和发展中国特色社会主义才能实现(Word版附解析),共47页。
相关教案
备战2025年高考政治精品教案必修1中国特色社会主义第二课只有社会主义才能救中国(Word版附解析):
这是一份备战2025年高考政治精品教案必修1中国特色社会主义第二课只有社会主义才能救中国(Word版附解析),共24页。
备战2025年高考政治精品教案必修1中国特色社会主义第三课只有中国特色社会主义才能发展中国(Word版附解析):
这是一份备战2025年高考政治精品教案必修1中国特色社会主义第三课只有中国特色社会主义才能发展中国(Word版附解析),共21页。
2025年高考政治精品教案必修1 中国特色社会主义 第四课 只有坚持和发展中国特色社会主义才能实现中华民族伟大复兴:
这是一份2025年高考政治精品教案必修1 中国特色社会主义 第四课 只有坚持和发展中国特色社会主义才能实现中华民族伟大复兴,共47页。

